2025年 Android Studio修仙传(kotlin版):基础篇
shift + F10 运行

导入项目 可以直接拖
shift 按两次 可以进入搜索
显示 build 按钮

基础
【Android studio 2025最新版!保姆级安装配置+汉化!】 https://www.bilibili.com/video/BV1eJW5zuETZ/?share_source=copy_web&vd_source=2aa1470d7d939c522655c8cac5f2f8aa
gradle
每次修改放置位置和镜像下载地址
D:\Android\gradle
distributionUrl=https://mirrors.aliyun.com/macports/distfiles/gradle/gradle-9.3.1-bin.zip
gradle 形式 bin 可执行文件 src 包含 源码 all 都有


默认是在 c 盘
C:\Users\XMICUser\.gradle

修改位置

每次新建项目都需要修改
不想修改 可以设置环境变量
镜像源
这是 MnnLlmChat 的

阿里 镜像 https://mirrors.aliyun.com/macports/distfiles/gradle/
点锤子安装依赖,这个项目的依赖比较多 所以安装起来比较慢

默认新建新项目的 gradle 版本
版本一样 就不会 重新安装
distributionUrl=https://mirrors.aliyun.com/macports/distfiles/gradle/gradle-9.3.1-bin.zip



每次新建项目都需要修改成相同的镜像源,不然会重新下载不同 的版本
如果选择方式一 则只需要麻烦一次

汉化


汉化插件地址:https://www.jetbrains.com.cn/

导出 apks

打开所在目录

连接 mumu 模拟器
https://ai.csdn.net/chat/blog/48271d8134544e5499d60438fa661992

cd D:\Android\sdk\platform-tools
adb connect 127.0.0.1:5557
直接输入就能连了

搭建环境
mavan 仓库


maven { url=uri("https://maven.aliyun.com/repository/google") }
maven { url=uri("https://maven.aliyun.com/repository/releases") }
maven { url=uri("https://maven.aliyun.com/repository/central") }
maven { url=uri("https://maven.aliyun.com/repository/public") }
maven { url=uri("https://maven.aliyun.com/repository/gradle-plugin") }
maven { url=uri("https://maven.aliyun.com/repository/apache-snapshots") }
maven { url=uri("https://maven.aliyun.com/nexus/content/groups/public/")}
//maven { url=uri("https://mvnrepository.com") }
maven { url=uri("https://jitpack.io") }
google()
mavenCentral()
//jcenter() 已弃用
gradlePluginPortal()

pluginManagement {
repositories {
maven { url=uri("https://maven.aliyun.com/repository/google") }
maven { url=uri("https://maven.aliyun.com/repository/releases") }
maven { url=uri("https://maven.aliyun.com/repository/central") }
maven { url=uri("https://maven.aliyun.com/repository/public") }
maven { url=uri("https://maven.aliyun.com/repository/gradle-plugin") }
maven { url=uri("https://maven.aliyun.com/repository/apache-snapshots") }
maven { url=uri("https://maven.aliyun.com/nexus/content/groups/public/")}
//maven { url=uri("https://mvnrepository.com") }
maven { url=uri("https://jitpack.io") }
google()
mavenCentral()
// jcenter()
gradlePluginPortal()
google {
content {
includeGroupByRegex("com\\.android.*")
includeGroupByRegex("com\\.google.*")
includeGroupByRegex("androidx.*")
}
}
mavenCentral()
gradlePluginPortal()
}
}
plugins {
id("org.gradle.toolchains.foojay-resolver-convention") version "1.0.0"
}
dependencyResolutionManagement {
repositoriesMode.set(RepositoriesMode.FAIL_ON_PROJECT_REPOS)
repositories {
maven { url=uri("https://maven.aliyun.com/repository/google") }
maven { url=uri("https://maven.aliyun.com/repository/releases") }
maven { url=uri("https://maven.aliyun.com/repository/central") }
maven { url=uri("https://maven.aliyun.com/repository/public") }
maven { url=uri("https://maven.aliyun.com/repository/gradle-plugin") }
maven { url=uri("https://maven.aliyun.com/repository/apache-snapshots") }
maven { url=uri("https://maven.aliyun.com/nexus/content/groups/public/")}
//maven { url=uri("https://mvnrepository.com") }
maven { url=uri("https://jitpack.io") }
google()
mavenCentral()
// jcenter()
gradlePluginPortal()
google()
mavenCentral()
}
}
rootProject.name = "My Application"
include(":app")
模拟器
建议用第三方 官方的问题太多了


ANDROID_AVD_HOME
D:\Android\avd
官方的模拟器自动放置在 C 盘 还挺大的


C:\Users\XMICUser\.android\avd\Medium_Phone.avd

切换预览视图


目录结构

build 是编译生成的临时文件 不重要 提交时删除
app/src 源代码

面板介绍
如果软件出问题 可以点这个 清理缓存


修改字体大小




代码补全


adb 设置系统环境变量

D:\Android\sdk\platform-tools
真机调试



wifi 调试




真机投屏

插件

双击选择 右键翻译


基础开发知识




XML 布局



标签



AndroidManifeist.xml







应用 图标 名称






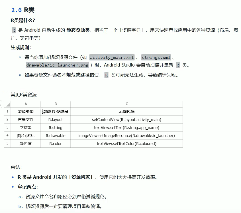
R 类

创建新界面



方法一

方法二


演示代码
新增界面

设置界面名

设置 首个页面

exported = "true"

布局 组件



线性布局


layout 控制单个子视图






相对布局

帧布局


基础组件
文本 TextView


viewbinding

buildFeatures { viewBinding = true }


按钮 Button











在页面.xml 中引用




推荐使用 materialbutton


输入框 TextInput






xml 中定义 组件


Toast 信息提示



使用 toasty









ImageView 图片组件





xml 中定义组件

kt 中设置 加载网络图片

页面设计





字体









lottie 动画






