
前言:水网时代的智慧觉醒与国家战略的数字化跃迁
水是生存之本、文明之源、生态之要。在中华民族漫长的历史长河中,治水兴水始终是关乎国计民生的头等大事。从大禹治水的传说到都江堰的千古流芳,从京杭大运河的南北贯通到三峡工程的世纪壮举,中国水利事业始终伴随着国家发展的脉搏跳动。然而,进入21世纪的第三个十年,面对全球气候变化带来的极端天气频发、水资源时空分布不均加剧、水生态环境压力日益增大等严峻挑战,传统的水利管理模式已难以适应新时代高质量发展的需求。
在此背景下,国家层面高瞻远瞩地提出了"国家水网"建设战略,旨在通过构建"系统完备、安全可靠、集约高效、绿色智能、循环通畅、调控有序"的现代化水网体系,解决水资源配置不平衡不充分的突出问题。而"十五五"时期(2026-2030年),作为基本实现社会主义现代化关键时期的重要阶段,更是国家水网骨干工程从"规划蓝图"走向"全面落地"、从"物理建设"迈向"智慧赋能"的攻坚期。
本文所聚焦的《某流域十五五国家水网骨干工程智慧水利调度系统项目》,正是这一宏大叙事下的微观缩影与核心实践。该项目不仅仅是一个信息化系统的建设方案,更是一场深刻的水利管理革命。它依托云计算、大数据、人工智能、物联网、数字孪生等前沿技术,试图在虚拟空间中构建一个与物理流域完全映射、实时交互、智能演进的"数字孪生流域",从而实现对水资源的精准感知、科学调度、高效管理和智慧决策。
本文将深入剖析该项目的核心内容,从建设背景与战略意义、总体架构与设计理念、关键技术创新与应用场景、数据治理与安全保障、实施路径与预期效益等多个维度,进行全方位、深层次的解读。我们将从宏观的战略高度俯瞰全局,又将在微观的技术细节中探寻真理,力求为水利行业的从业者、研究者以及关注国家基础设施建设的各界人士,提供一份具有前瞻性、实操性和启发性的深度报告。这不仅是对一个项目文档的总结,更是对中国智慧水利未来发展方向的一次深度思考与展望。

第一章 时代呼唤:建设背景与战略意义的深度剖析
1.1 宏观背景:国家水网战略的数字化基石
"十四五"以来,党中央、国务院高度重视国家水网建设,将其作为构建新发展格局、推动高质量发展的重要支撑。《国家水网建设规划纲要》明确提出,要加快构建国家水网主骨架和大动脉,推进重大引调水工程、骨干输配水工程和控制性枢纽工程建设。然而,物理水网的建成只是第一步,如何让这张巨大的水网"活"起来、"智"起来,发挥其最大的综合效益,是摆在水利人面前的新课题。
某流域作为国家水网的重要组成部分,其水系复杂、工程众多、调度难度大。随着流域内经济社会的快速发展,用水需求持续增长,水生态环境约束日益趋紧,水资源供需矛盾愈发突出。传统的经验式调度、分散式管理已无法应对复杂多变的水情、雨情和工情。特别是在面对特大洪水、严重干旱等极端事件时,缺乏精准预测、快速响应和协同调度能力,往往导致灾害损失扩大或水资源浪费。
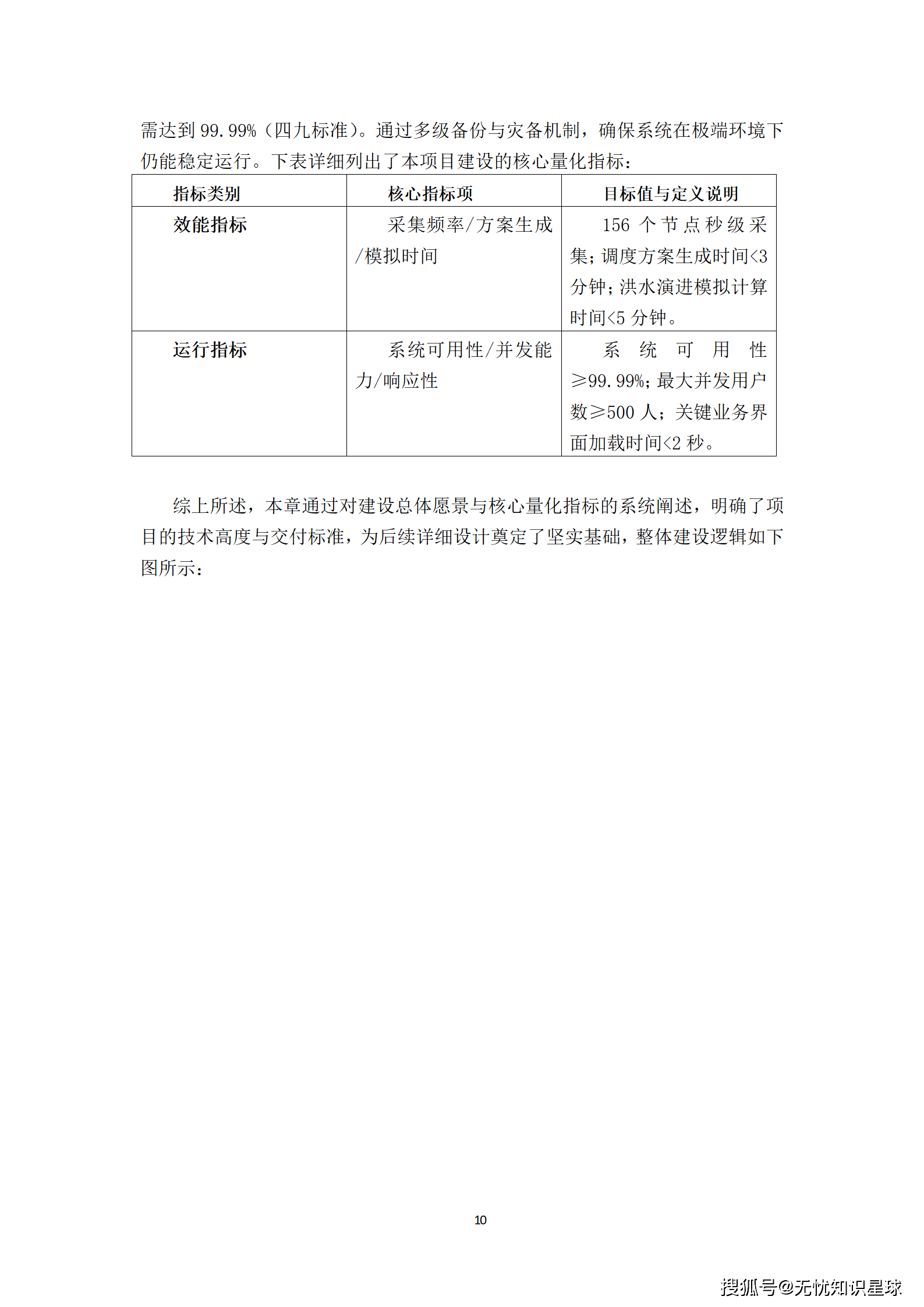
因此,在"十五五"期间启动智慧水利调度系统项目建设,是贯彻落实国家水网战略的必然要求,是推动流域水利治理能力现代化的关键举措。该项目旨在通过数字化、网络化、智能化手段,打通数据壁垒,整合各类资源,构建全流域统一的智慧调度平台,实现水资源的优化配置和高效利用,为流域经济社会可持续发展提供坚实的水安全保障。
1.2 行业痛点:传统水利调度的瓶颈与挑战
在深入分析该项目之前,我们有必要正视当前流域水利调度面临的诸多痛点与挑战。这些痛点不仅是技术层面的缺失,更是管理机制、数据基础和应用模式等多方面的综合反映。
第一,感知能力不足,数据底数不清。 尽管近年来水利信息化建设取得了一定进展,但流域内的监测站点布局仍不完善,特别是中小河流、山洪沟道、地下水等关键领域的监测覆盖率和精度有待提高。现有监测设备老化严重,数据传输不稳定,导致大量关键数据缺失或滞后。此外,不同部门、不同层级之间的数据标准不统一,形成了一个个"数据孤岛",难以实现数据的共享融合和综合利用。在面对突发水事件时,往往因为缺乏实时、准确的基础数据,导致决策依据不足,响应速度迟缓。
第二,模型支撑薄弱,预报精度不高。 水利调度的核心在于"预",即对未来水情、工情的准确预测。然而,现有的水文预报模型大多基于传统统计学方法,对非线性、非平稳的水文过程模拟能力有限,特别是在极端天气条件下,预报误差较大。同时,水动力学模型、水资源配置模型等专业模型的应用深度不够,缺乏多模型耦合集成和实时校正机制,难以满足精细化调度的需求。此外,模型计算效率低下,难以支撑大规模、高频次的模拟推演,限制了其在实际调度中的应用效果。
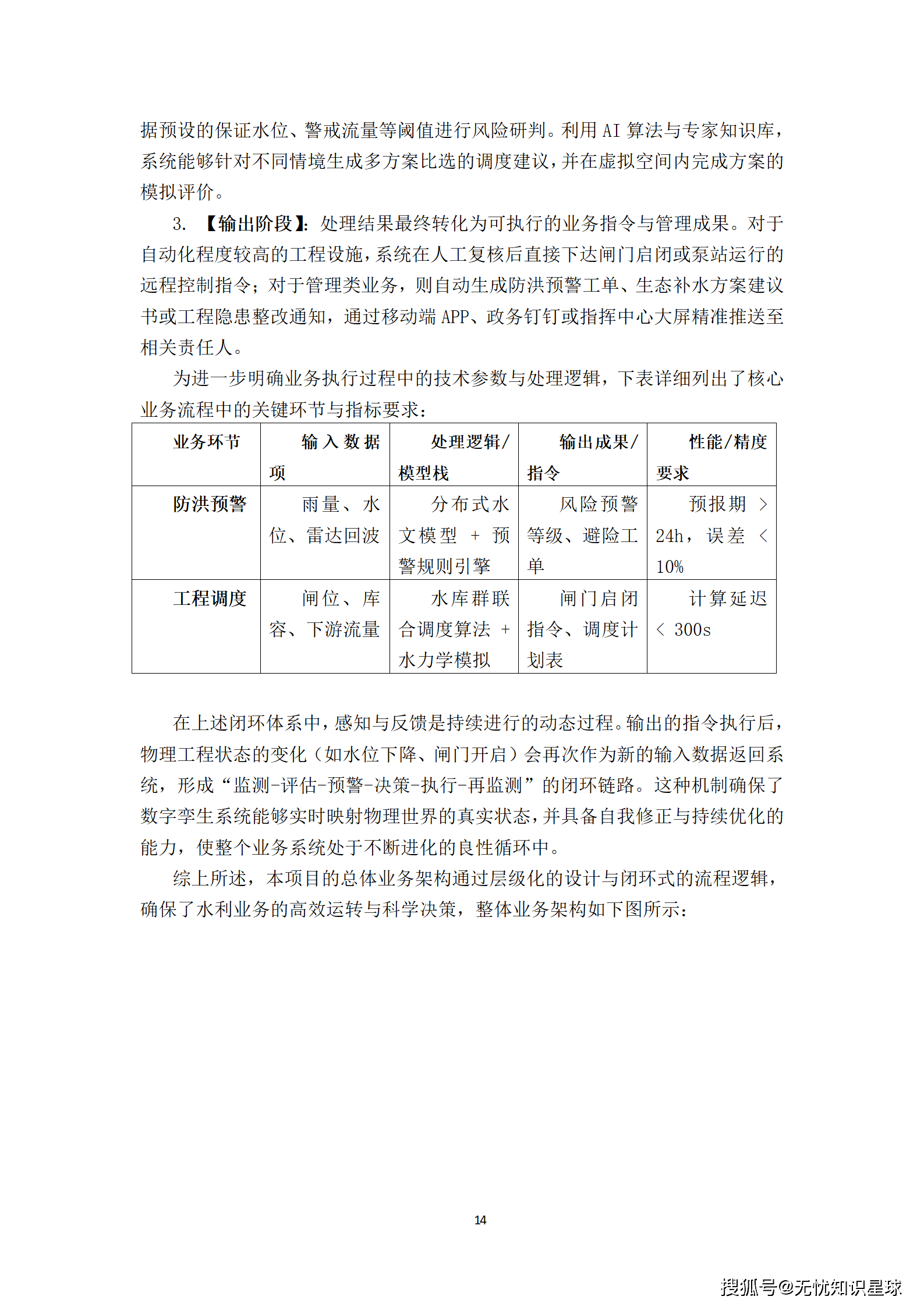
第三,调度手段单一,协同联动困难。 目前的流域调度多以人工经验为主,缺乏智能化的辅助决策支持。调度方案制定过程繁琐,耗时费力,且难以考虑多种复杂约束条件和多目标优化需求。更重要的是,流域内各类水利工程分属不同管理部门,调度权限分散,缺乏统一的协调机制和信息共享平台。在需要跨工程、跨区域联合调度时,往往沟通成本高、协调难度大,难以形成合力,甚至出现各自为战、相互掣肘的局面,严重影响了整体调度效益的发挥。
第四,应急响应滞后,风险防控被动。 面对洪水、干旱等突发事件,现有的应急调度体系反应速度慢,预案针对性不强,缺乏动态调整和优化能力。由于缺乏实时的风险评估和预警机制,往往等到灾害发生后才采取应对措施,处于被动防御状态。此外,应急演练多为桌面推演,缺乏实战化的模拟训练,导致应急队伍在实际操作中经验不足,处置能力有限。
1.3 战略意义:打造智慧水利的"流域样板"
《某流域十五五国家水网骨干工程智慧水利调度系统项目》的实施,正是为了破解上述痛点,打造智慧水利的"流域样板"。其战略意义主要体现在以下几个方面:
一是提升水安全保障能力的"压舱石"。 通过构建全覆盖、高精度的感知体系和智能化的预报预警系统,项目将显著提升流域对洪水、干旱等水灾害的防御能力。精准的预报和科学的调度,能够有效削减洪峰、延长预见期,最大限度减少人员伤亡和财产损失;同时,通过优化水资源配置,能够保障生活、生产和生态用水需求,缓解水资源短缺矛盾,为流域经济社会稳定发展提供坚实的水安全屏障。
二是推动水利高质量发展的"新引擎"。 项目将深度融合新一代信息技术与水利业务,推动水利管理从"经验驱动"向"数据驱动"转变,从"粗放管理"向"精细治理"升级。通过数字化赋能,将极大提高水利工程的运行效率和管理水平,降低运维成本,延长工程寿命。同时,智慧调度系统将促进水资源的节约集约利用,支撑绿色低碳发展,助力流域生态文明建设,成为推动水利高质量发展的强大引擎。
三是深化水利改革创新的"试验田"。 该项目不仅是技术应用的创新,更是管理机制的革新。通过构建统一的智慧调度平台,将打破部门壁垒,理顺调度关系,建立跨部门、跨区域的协同联动机制。这将有助于探索建立适应现代水网运行特点的管理体制和运行机制,为全国水利改革提供可复制、可推广的经验。此外,项目还将推动水利数据要素的市场化配置,激发水利数字经济活力,培育新的经济增长点。
四是引领数字孪生流域建设的"风向标"。 作为国家水网骨干工程的智慧化标杆,该项目将率先应用数字孪生、人工智能等前沿技术,构建高保真的数字孪生流域。这将为全国其他流域的数字孪生建设提供技术参考和实践范例,引领整个行业的技术发展方向。通过在虚拟空间中进行模拟仿真、方案预演和优化决策,将极大提升水利管理的科学化、智能化水平,开启智慧水利的新篇章。
第二章 顶层设计:总体架构与核心理念的系统构建
任何成功的系统工程都离不开科学严谨的顶层设计。《某流域十五五国家水网骨干工程智慧水利调度系统项目》在建设之初,便确立了"统筹规划、急用先行、技术先进、安全可靠"的总体原则,构建了"四横两纵"的总体架构,并融入了多项先进的核心理念,为项目的顺利实施奠定了坚实基础。
2.1 总体架构:"四横两纵"的立体化布局
项目总体架构设计遵循"感、传、知、用"的逻辑链条,采用分层解耦、模块化的设计思想,构建了由基础设施层、数据资源层、平台支撑层、业务应用层组成的"四横"体系,以及由标准规范体系和安全保障体系构成的"两纵"支撑。
2.1.1 基础设施层:夯实数字底座
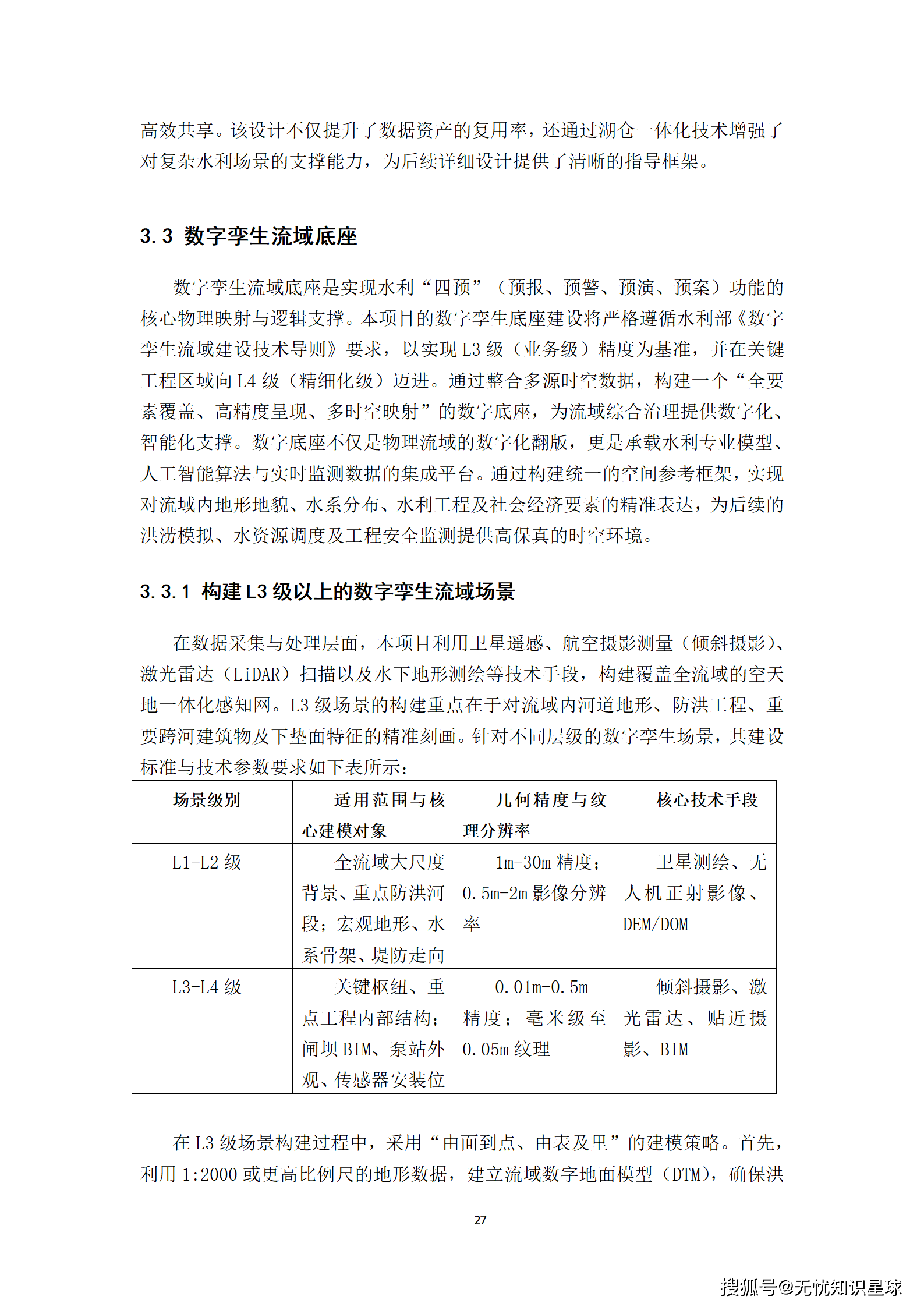
基础设施层是整个智慧水利调度系统的物理基础和神经末梢。该层主要包括感知网络、通信网络和算力设施三大部分。
- 感知网络: 构建"空天地"一体化的立体感知体系。
- 天基遥感: 利用高分卫星、气象卫星等遥感数据,实现对流域降雨、土壤墒情、植被覆盖、水体面积等大范围宏观信息的动态监测。
- 空基无人机: 部署长航时无人机,搭载高清摄像头、激光雷达、多光谱仪等设备,对重点河段、险工险段、水利工程进行常态化巡查和应急侦察,获取高精度三维影像和实时视频数据。
- 地基物联: 加密布设雨量站、水位站、流量站、水质站、视频监控站等地面监测设施,推广应用智能传感器、边缘计算网关等新型设备,实现对水情、工情、险情等微观信息的实时采集和边缘处理。特别强调对老旧设备的智能化改造和新设备的标准化接入,确保数据采集的全面性、准确性和时效性。
- 通信网络: 打造高速、泛在、安全的传输通道。
- 整合光纤专网、4G/5G移动通信、北斗卫星通信、微波通信等多种通信手段,构建多链路冗余、互为备份的混合通信网络。
- 针对偏远山区、无信号覆盖区等特殊环境,重点加强北斗短报文、低轨卫星互联网等应急通信能力建设,确保在任何极端条件下数据都能传得回、指令都能下得去。
- 推进IPv6规模部署和应用,提升网络承载能力和安全性。
- 算力设施: 构建云边端协同的计算体系。
- 云端: 依托水利部或省级水利云中心,建设高性能计算集群,提供强大的存储、计算和渲染能力,支撑大规模数值模拟、人工智能训练和海量数据存储。
- 边缘端: 在重要水利工程、水文站等节点部署边缘计算节点,实现数据本地预处理、实时分析和快速响应,减轻云端压力,降低网络延迟。
- 终端: 提升移动终端、手持设备的计算能力,支持现场作业人员开展数据采集、信息查询和应急指挥等操作。
2.1.2 数据资源层:激活数据要素
数据资源层是智慧水利的核心资产,承担着数据汇聚、治理、管理和共享的重任。该层致力于打破数据孤岛,构建全流域统一的"数据湖"。
- 数据汇聚: 建立统一的数据接入标准和规范,通过ETL工具、API接口、消息队列等方式,将来自感知网络、业务系统、外部部门(如气象、自然资源、生态环境等)的多源异构数据进行全量汇聚。涵盖基础地理信息、水文水资源、水利工程、水旱灾害、水生态环境、社会经济等各类数据。
- 数据治理: 实施严格的数据质量管理,开展数据清洗、去重、纠错、补全等工作,确保数据的准确性、完整性、一致性和时效性。建立数据元标准、数据字典和数据血缘追踪机制,实现数据的全生命周期管理。
- 数据仓库与主题库: 基于业务需求,构建面向不同应用场景的主题数据库,如防洪抗旱主题库、水资源配置主题库、水生态环境主题库等。采用分布式存储、列式存储等先进技术,提升数据查询和分析效率。
- 数据共享与服务: 建立数据共享交换平台,制定数据共享目录和权限管理制度,实现跨部门、跨层级的数据互联互通。提供标准化的数据服务接口(API),支持上层应用灵活调用数据资源。
2.1.3 平台支撑层:赋能业务创新
平台支撑层是连接数据与应用的桥梁,提供通用的技术组件和能力服务,降低应用开发门槛,加速业务创新。
- 数字孪生引擎: 这是本项目的核心技术平台。基于GIS+BIM+游戏引擎技术,构建全流域高精度三维地形地貌、水利工程模型和水流演进模型。支持多尺度、多分辨率的动态渲染,实现物理流域与数字流域的实时映射和交互。提供模型加载、场景编辑、仿真推演、可视化展示等核心功能。
- 模型算法库: 集成水文预报、水动力学、水资源配置、水质模拟、泥沙淤积、工程调度等各类专业模型,以及机器学习、深度学习等人工智能算法。提供模型的在线训练、参数率定、版本管理和组合调用功能,支持用户自定义模型和算法。
- AI中台: 提供图像识别、语音识别、自然语言处理、知识图谱等通用AI能力。支持对视频图像中的违规行为(如非法采砂、侵占河道)进行自动识别,对调度指令进行语音转写和语义理解,对水利知识库进行构建和推理。
- 业务中台: 抽取各业务系统的共性功能,封装成可复用的服务组件,如用户认证、权限管理、流程引擎、消息通知、报表生成等。支持微服务架构,实现业务的灵活编排和快速迭代。
- 开发运维平台(DevOps): 提供代码托管、持续集成、自动化测试、容器化部署、监控告警等全流程开发运维工具,提升软件开发效率和系统稳定性。
2.1.4 业务应用层:驱动智慧决策
业务应用层直接面向用户需求,提供具体的业务功能和决策支持。根据流域管理实际需求,重点建设以下四大核心应用系统:
- 智慧防洪抗旱调度系统: 实现雨情、水情、工情、灾情的实时监测和综合分析;提供洪水预报、演进模拟、风险研判、方案制定、指令下达、效果评估等全流程闭环管理;支持多工程联合调度、蓄滞洪区启用、人员转移安置等复杂场景的模拟推演和优化决策。
- 智慧水资源配置系统: 实现取水许可、用水总量、用水效率的精细化管理;提供水资源供需平衡分析、水量分配方案制定、跨流域调水调度、生态流量保障等功能;支持水权交易、水价改革等市场化机制的数字化支撑。
- 智慧水生态环境管理系统: 实现水质、水量、水生态的协同监测和综合评价;提供污染源追踪、水环境容量核算、生态补水调度、河湖健康评估等功能;支持水生态修复工程的规划设计和效果模拟。
- 智慧工程运行管理系统: 实现水利工程的远程监控、自动控制、巡检维护、故障诊断等功能;提供工程安全监测、隐患排查治理、应急预案管理、物资储备调度等服务;支持工程全生命周期的数字化档案管理。
2.1.5 "两纵"支撑体系:保驾护航
- 标准规范体系: 贯穿项目全过程,包括数据采集标准、数据传输标准、数据存储标准、数据共享标准、模型接口标准、应用开发标准、安全管理标准等。确保系统建设的规范化、标准化和互操作性。
- 安全保障体系: 构建"云 - 网 - 端 - 数 - 用"五位一体的安全防护体系。落实等级保护制度,加强网络安全、数据安全、应用安全和物理安全。采用身份认证、访问控制、数据加密、入侵检测、漏洞扫描等技术手段,确保系统安全稳定运行。建立应急响应机制,定期开展安全演练,提升应急处置能力。
2.2 核心理念:引领未来的设计哲学
在总体架构之下,本项目融入了多项前瞻性的核心理念,这些理念不仅是技术选型的依据,更是系统设计的灵魂。
2.2.1 数字孪生:虚实映射,以虚控实
数字孪生是本项目的灵魂所在。它不仅仅是三维可视化的展示,更是物理流域在数字空间的完整映射和实时交互。通过构建高保真的数字孪生体,可以在虚拟环境中对洪水演进、工程调度、水资源配置等复杂过程进行模拟仿真和预演,提前发现潜在问题,优化调度方案,从而实现"以虚控实、以虚优实"。数字孪生技术将彻底改变传统的水利管理模式,使决策更加科学、精准、高效。
2.2.2 数据驱动:让数据说话,用数据决策
项目坚持"数据是第一资源"的理念,将数据治理作为基础性、战略性工程来抓。通过打破数据壁垒,实现多源数据的融合共享,挖掘数据背后的价值和规律。利用大数据分析、人工智能等技术,从海量数据中提取有用信息,为预报预警、调度决策、风险防控提供强有力的数据支撑。让数据真正成为驱动水利高质量发展的核心动力。
2.2.3 智能赋能:人机协同,智慧升级
项目充分运用人工智能技术,赋予系统"看、听、说、想"的能力。通过图像识别自动发现违规行为,通过语音交互简化操作流程,通过知识图谱辅助专家决策,通过机器学习不断优化模型参数。实现人机协同、智能辅助,将水利专家从繁琐的事务性工作中解放出来,专注于更高价值的战略思考和复杂问题解决,推动水利管理向智慧化迈进。
2.2.4 协同联动:全域一盘棋,上下一条心
针对流域管理碎片化的问题,项目强调"协同联动"的理念。通过构建统一的调度平台,打通上下游、左右岸、干支流、各部门之间的信息通道和业务流程。建立跨部门、跨区域的会商研判、联合调度、应急联动机制,实现信息共享、资源整合、行动协同。形成"全域一盘棋、上下一条心"的工作格局,最大化发挥流域综合治理的整体效益。
2.2.5 开放生态:共建共享,持续进化
项目摒弃封闭建设的思路,倡导"开放生态"的理念。采用微服务架构和标准化接口,支持第三方应用和模型的灵活接入。鼓励科研机构、企业、社会团体参与系统建设和应用创新,共同丰富应用生态。建立持续迭代优化的机制,根据业务需求变化和技术发展趋势,不断升级系统功能,保持系统的生命力和竞争力。
第三章 技术利剑:关键技术创新与深度应用场景
《某流域十五五国家水网骨干工程智慧水利调度系统项目》之所以能成为行业标杆,关键在于其大胆应用了一系列前沿技术,并将其深度融合到具体的业务场景中,解决了长期困扰水利行业的痛点难题。
3.1 关键技术突破
3.1.1 高保真数字孪生构建技术
- 多源数据融合建模: 融合了卫星遥感影像、航空摄影测量、激光雷达点云、水下地形测量、BIM设计模型等多源数据,构建了厘米级精度的全流域三维地形地貌模型和毫米级精度的重点水利工程BIM模型。解决了传统模型精度低、更新慢、覆盖面窄的问题。
- 动态水流仿真引擎: 自主研发了基于GPU加速的高性能水动力学仿真引擎,支持百万级网格的实时计算。能够模拟洪水演进、泥沙输移、水质扩散等复杂物理过程,计算速度比传统方法提升数十倍,满足了实时调度和应急推演的需求。
- 虚实交互映射机制: 建立了物理传感器与数字模型之间的实时双向映射机制。物理世界的实时监测数据驱动数字模型的动态更新,数字模型的仿真结果反过来指导物理世界的工程调控。实现了虚实同步、虚实互动。
3.1.2 人工智能与大模型应用技术
- 水文预报大模型: 基于深度学习架构,训练了面向流域特性的水文预报大模型。该模型能够自动学习历史水文数据中的非线性规律,结合实时气象预报,显著提高了洪水预报的精度和预见期。特别是在暴雨中心移动、产汇流机制复杂的情况下,表现优异。
- 智能图像识别算法: 应用卷积神经网络(CNN)等深度学习算法,对视频监控画面进行实时分析。能够自动识别河道漂浮物、非法采砂船只、人员闯入禁区、堤防裂缝渗漏等异常情况,并及时报警。识别准确率超过95%,大大减轻了人工巡查负担。
- 自然语言处理助手: 构建了水利专业知识图谱,并结合大语言模型(LLM)技术,开发了智能问答助手。用户可以通过自然语言提问,系统自动检索相关知识、法规、案例,并生成解答报告。支持调度指令的语音输入和自动解析,提升了人机交互体验。
3.1.3 云边端协同计算技术
- 边缘智能网关: 在监测站点部署具备边缘计算能力的智能网关,支持数据本地清洗、异常检测、特征提取和初步分析。仅在必要时上传关键数据至云端,大幅降低了网络带宽压力和云端计算负载。
- 任务动态调度: 建立了云边端协同的任务调度机制。根据任务复杂度、实时性要求和资源 availability,动态分配计算任务。简单任务在边缘端完成,复杂任务在云端处理,紧急任务优先保障。
- 容器化部署与管理: 采用Kubernetes等容器编排技术,实现应用在云边端的统一部署、弹性伸缩和故障自愈。提高了系统的资源利用率和运行稳定性。
3.1.4 区块链与数据安全隐私计算
- 数据确权与溯源: 利用区块链技术不可篡改、可追溯的特性,对水利数据的产生、传输、存储、使用等环节进行全程记录。明确数据所有权、使用权和收益权,解决数据共享中的信任问题。
- 隐私保护计算: 在涉及敏感数据(如取用水户信息、商业秘密等)的共享场景中,采用联邦学习、多方安全计算等隐私计算技术。实现"数据可用不可见",在保护数据隐私的前提下,挖掘数据价值,促进跨部门数据融合应用。
3.2 深度应用场景解析
3.2.1 场景一:极端洪水下的"四预"闭环实战
背景: 某流域遭遇百年一遇特大暴雨,上游水库水位暴涨,下游河道行洪压力巨大,部分堤防出现险情。
应用流程:
- 预报(Forecast): 系统自动接入气象部门发布的精细化格点预报,驱动水文预报大模型,快速生成未来72小时各控制断面的流量过程线。同时,利用雷达外推技术,短时临近预报降雨落区和强度。
- 预警(Warning): 基于预报结果,系统自动研判洪水风险等级。当预测水位超过警戒线时,立即通过短信、APP推送、广播等多种渠道,向受影响区域的政府、部门和公众发布分级分类预警信息。并在数字孪生平台上,以红黄蓝三色动态标示淹没范围和风险等级。
- 预演(Rehearsal): 在数字孪生环境中,快速模拟不同调度方案(如上游水库错峰泄洪、中游分洪区启用、下游河道疏浚等)下的洪水演进过程。对比分析各方案对洪峰削减、淹没损失、工程安全的影响,自动生成最优调度建议方案。
- 预案(Plan): 根据优选方案,系统自动生成详细的调度指令单、人员转移路线图、物资调配计划等应急预案。并通过协同平台,将指令一键下发至相关水库管理处、防汛办、应急局等单位。执行过程中,实时跟踪反馈执行情况,动态调整预案。
成效: 将原本需要数小时甚至数天的会商决策过程缩短至分钟级,显著提高了防洪调度的科学性和时效性,最大程度减少了灾害损失。
3.2.2 场景二:枯水期水资源精准配置与生态流量保障
背景: 流域进入枯水期,上游来水减少,下游城市供水、农业灌溉和河道生态用水矛盾突出。
应用流程:
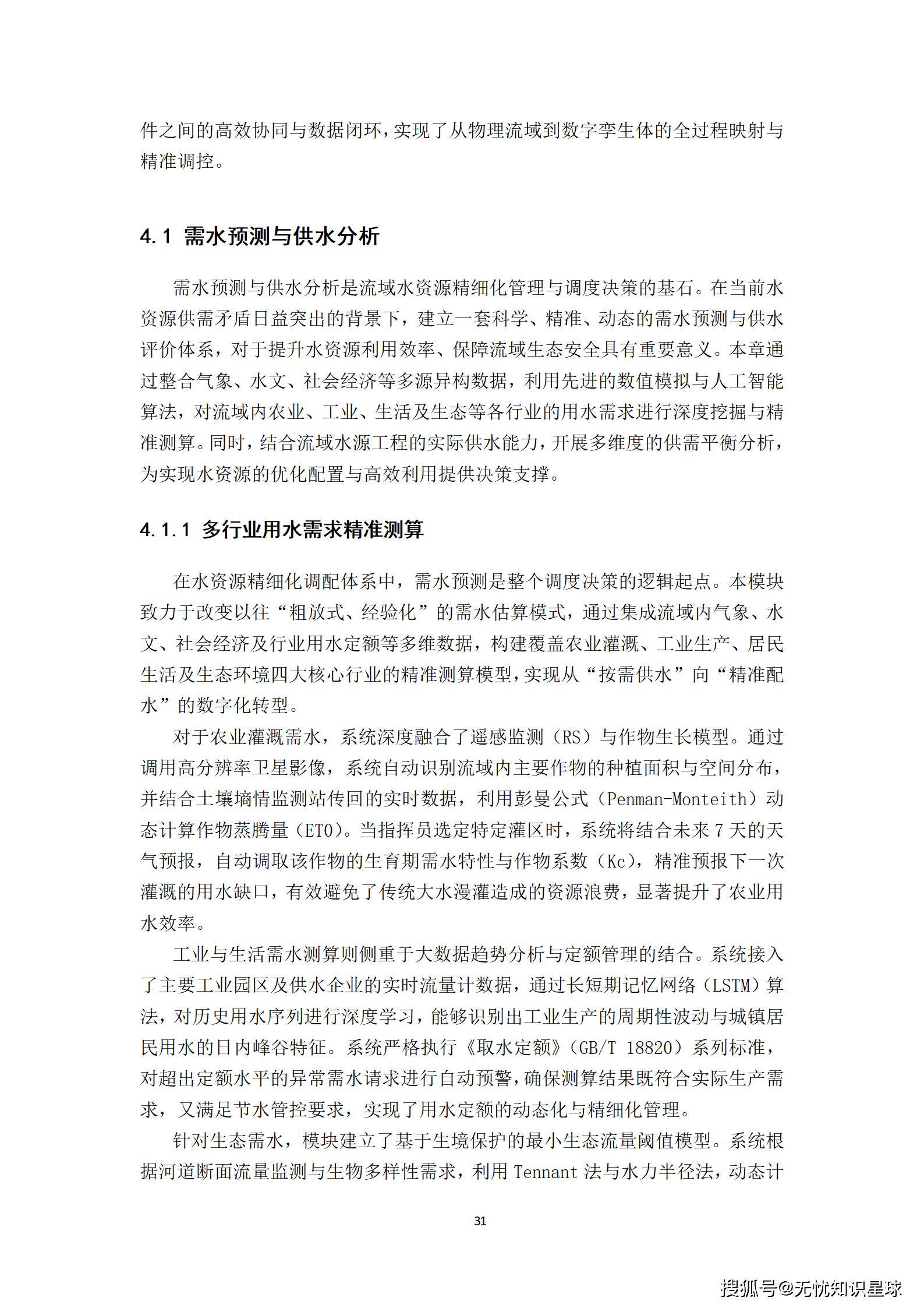
- 供需平衡分析: 系统实时汇集各取水口用水量、水库蓄水量、河道径流量等数据,结合未来一段时间的气象预报和用水计划,进行水资源供需平衡动态分析。
- 优化调度模型: 构建多目标优化模型,以供水保证率最大、发电效益最优、生态流量达标为核心目标,考虑水库运行约束、渠道输水能力、用水优先级等约束条件。
- 智能配水方案: 利用遗传算法、粒子群算法等智能优化算法,求解最优水量分配方案。明确各水库的泄流量、各灌区的配水量、各城市的供水量,以及河道最小生态流量控制指标。
- 实时监控与调整: 通过在线监测系统,实时跟踪各断面流量和水位变化。一旦发现实际运行情况偏离计划,系统自动触发预警,并重新计算调整方案,确保生态流量底线不被突破,关键用水需求得到保障。
成效: 实现了水资源从"粗放分配"到"精准滴灌"的转变,有效缓解了枯水期用水矛盾,保障了河道生态系统健康,提升了水资源利用效率。
3.2.3 场景三:水利工程全生命周期智能运维
背景: 流域内大型水库、水闸、泵站等工程数量众多,传统的人工巡检和维护方式效率低、成本高,且难以及时发现隐蔽隐患。
应用流程:
- 全息感知: 在工程关键部位布设应力应变、渗流渗压、变形位移、振动噪声等智能传感器,结合无人机定期航拍和视频智能分析,实现对工程运行状态的全方位、全天候感知。
- 健康诊断: 基于大数据分析和机器学习算法,建立工程健康评估模型。对监测数据进行趋势分析、异常检测和关联挖掘,自动识别潜在的安全隐患(如裂缝扩展、渗漏加剧、结构疲劳等),并评估其严重程度和发展趋势。
- 预测性维护: 根据健康诊断结果,预测工程部件的剩余寿命和故障概率。自动生成预防性维护计划和检修建议,变"事后抢修"为"事前预防"。
- 虚拟检修培训: 利用数字孪生技术,构建工程内部结构的虚拟漫游环境。维修人员可在虚拟环境中进行拆装练习、故障排查模拟,提高技能水平和应急处理能力。
成效: 大幅降低了工程运维成本,延长了工程使用寿命,提高了工程运行的安全性和可靠性。
第四章 数据治理与安全:构筑智慧水利的坚实防线
在数字化转型的浪潮中,数据已成为核心生产要素,而安全则是发展的底线。《某流域十五五国家水网骨干工程智慧水利调度系统项目》将数据治理和安全保障提升到了前所未有的战略高度,构建了严密的数据治理体系和多维度的安全防护网。
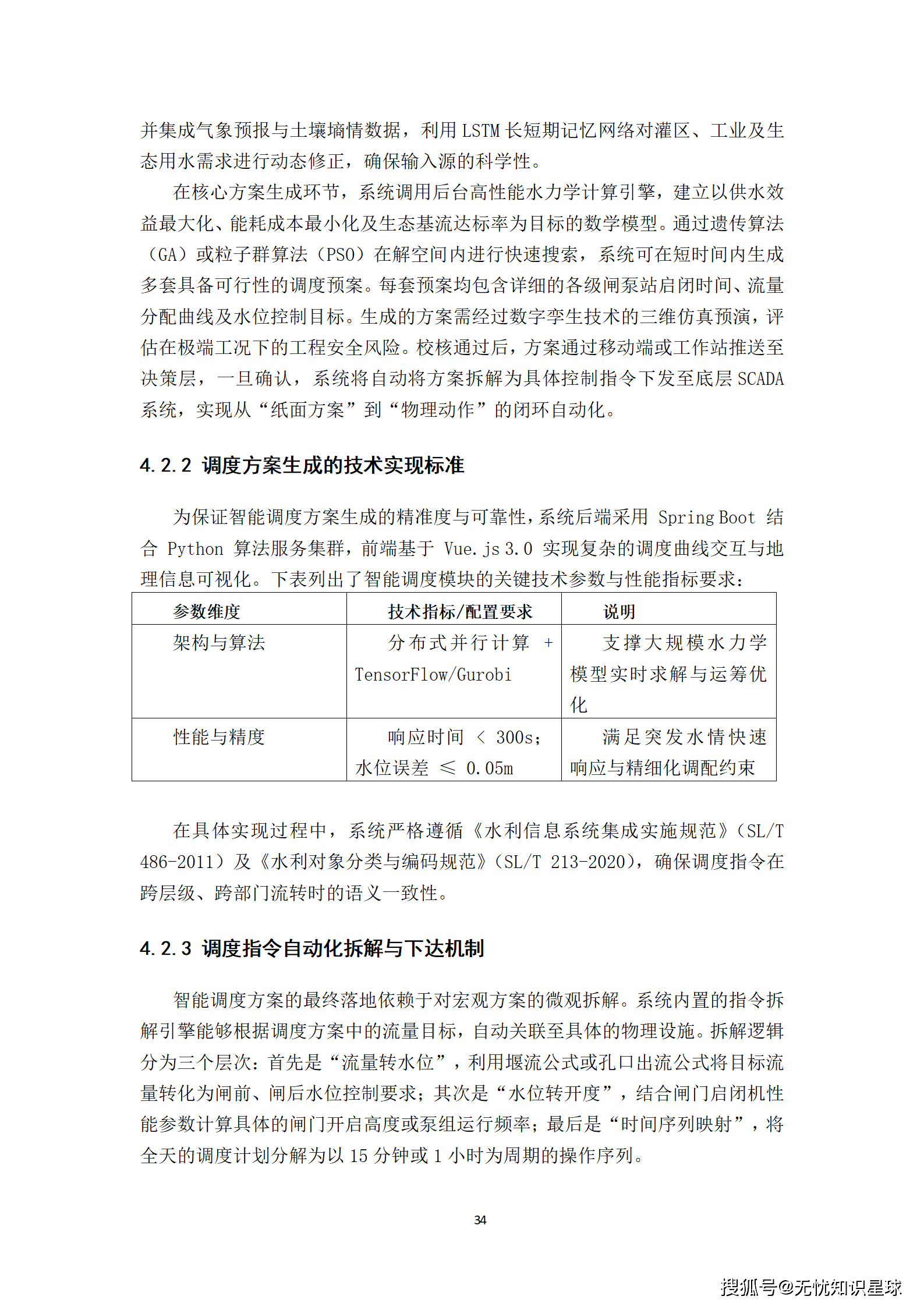
4.1 全生命周期数据治理体系
数据治理不是简单的数据清洗,而是一项涉及组织、制度、流程、技术的系统工程。本项目构建了覆盖数据"采、存、管、用"全生命周期的治理体系。
- 源头管控,确保数据质量: 在数据采集环节,严格执行统一的数据标准和规范。对新建监测站点,强制要求采用符合国家标准的技术装备和通信协议;对存量站点,制定分期分批改造计划,逐步消除"哑巴"设备和非标接口。建立数据质量校验规则,在数据接入时进行实时校验,对异常数据进行拦截和标记,从源头上保证数据的准确性和完整性。
- 分类分级,实施精细化管理: 根据数据的重要程度、敏感属性和共享需求,对流域数据进行分类分级管理。将数据分为基础类、业务类、管理类、共享类等类别,并划分为公开、内部、敏感、机密等不同等级。针对不同等级的数据,制定差异化的存储策略、访问权限和保护措施。
- 血缘追踪,实现可溯可控: 建立数据血缘追踪机制,记录数据从产生、加工、流转到销毁的全过程。通过可视化图谱,清晰展示数据的来源、转换逻辑和使用去向。一旦发生数据质量问题或安全事件,能够快速定位根源,追溯责任,及时处置。
- 价值挖掘,促进数据赋能: 建立数据资产目录,编制数据共享清单。通过数据沙箱、API市场等方式,为业务部门、科研机构和企业提供便捷的数据服务。鼓励基于数据开展创新应用,如水资源承载力评价、水价改革模拟、水保险产品设计等,充分释放数据要素价值。
4.2 立体化网络安全防护体系
面对日益严峻的网络安全形势,本项目坚持"安全第一、预防为主、综合治理"的方针,构建了"云 - 网 - 端 - 数 - 用"五位一体的立体化安全防护体系。
- 云端安全: 依托水利云平台,部署下一代防火墙、入侵检测系统(IDS)、入侵防御系统(IPS)、Web应用防火墙(WAF)等边界防护设备。实施严格的访问控制策略,采用多因素认证(MFA)机制。定期进行漏洞扫描和渗透测试,及时修补安全漏洞。建立异地灾备中心,确保数据和应用的高可用性。
- 网络安全: 采用SDN(软件定义网络)技术,实现网络流量的灵活调度和隔离。对重要业务区域划分VLAN,实施微隔离策略,防止横向渗透。加强通信链路加密,采用国密算法对敏感数据进行传输加密。建立网络安全态势感知平台,实时监测网络流量和攻击行为,实现威胁的早发现、早预警、早处置。
- 终端安全: 对所有接入系统的终端设备(PC、移动终端、服务器等)实施统一安全管理。安装终端杀毒软件、主机加固 Agent,定期进行补丁更新和病毒查杀。禁止私自外接存储设备,严格控制USB端口使用。对移动办公场景,采用零信任架构,确保"永不信任,始终验证"。
- 数据安全: 实施数据加密存储,对敏感字段进行脱敏处理。建立数据备份恢复机制,定期进行数据备份和恢复演练。采用数据防泄漏(DLP)技术,监控和阻断敏感数据的违规外发。在数据共享场景中,广泛应用隐私计算技术,确保"数据可用不可见"。
- 应用安全: 在应用开发阶段,引入DevSecOps理念,将安全检查嵌入到CI/CD流水线中。进行代码审计、模糊测试、逻辑漏洞检测等,确保应用自身的安全性。建立应用运行时保护(RASP)机制,实时防御SQL注入、XSS攻击等常见Web攻击。
4.3 应急响应与持续改进
- 应急预案体系: 制定完善的网络安全应急预案,涵盖网络攻击、数据泄露、系统瘫痪、自然灾害等多种场景。明确应急响应流程、职责分工、处置措施和恢复步骤。
- 实战化演练: 定期组织开展网络安全攻防演练和应急处置演练,检验预案的有效性和队伍的实战能力。通过红蓝对抗,发现系统薄弱环节,不断提升防护水平。
- 持续改进机制: 建立网络安全绩效考核机制,将安全工作纳入日常管理。定期回顾分析安全事件,总结经验教训,持续优化安全策略和技术手段。紧跟网络安全技术发展潮流,及时引入新技术、新产品,保持防护体系的先进性。
第五章 实施路径与未来展望:从蓝图到现实的跨越
宏伟的蓝图需要扎实的步骤来实现。《某流域十五五国家水网骨干工程智慧水利调度系统项目》制定了科学合理的实施路径,并对未来发展进行了深远谋划。
5.1 分阶段实施路径
项目实施遵循"统筹规划、分步实施、急用先行、注重实效"的原则,计划分为三个阶段推进:
第一阶段:基础夯实与试点突破(2026年)
- 重点任务: 完成项目详细设计方案编制;启动感知网络补盲和升级改造,重点区域监测覆盖率提升至90%以上;搭建云计算平台和大数据中心,完成数据资源目录编制和首批数据汇聚;构建数字孪生基础平台,完成主要干流和重点水利工程的高精度建模;选取1-2个典型子流域或单项工程开展智慧调度试点应用。
- 预期目标: 初步建成感知、网络、算力等基础设施框架,数据治理能力显著提升,数字孪生底座基本成型,试点区域实现智能化调度雏形。
第二阶段:全面推广与深度融合(2027-2028年)
- 重点任务: 全面推广试点经验,完成全流域感知网络建设和数据全量汇聚;完善数字孪生平台功能,实现全流域高精度映射和实时交互;全面建成智慧防洪抗旱、水资源配置、水生态环境、工程运行等四大核心应用系统,并实现与各相关业务系统的深度融合;建立健全标准规范体系和安全保障体系。
- 预期目标: 智慧水利调度系统主体功能全面上线,实现流域调度管理的数字化、网络化、智能化转型,业务协同能力显著增强,决策支持水平大幅提升。
第三阶段:优化提升与生态构建(2029-2030年)
- 重点任务: 基于运行反馈和业务需求,对系统进行持续优化和迭代升级;深化人工智能、大模型等新技术的应用,提升系统自主学习和智能决策能力;开放平台接口,引入第三方开发者和合作伙伴,构建丰富的智慧水利应用生态;总结项目建设经验,形成可复制、可推广的标准模式和典型案例。
- 预期目标: 建成国内领先、国际一流的智慧水利调度系统,成为国家水网智慧化建设的标杆,全面支撑流域水利治理体系和治理能力现代化。
5.2 预期效益分析
- 社会效益: 显著提升流域防洪减灾能力,预计可将特大洪水预见期延长12-24小时,洪灾损失降低20%以上;有效保障城乡供水安全,提高供水保证率至95%以上;改善水生态环境,确保重要河段生态流量达标率100%,提升人民群众的幸福感和获得感。
- 经济效益: 通过优化水资源配置,预计每年可增加供水效益数亿元;通过精准调度和科学管理,降低水利工程运行维护成本15%-20%;带动水利信息化、智能化相关产业发展,培育新的经济增长点。
- 管理效益: 实现流域管理从"经验驱动"向"数据驱动"的根本转变,决策科学性、精准性大幅提高;打破部门壁垒,实现跨部门、跨区域的高效协同,管理效率提升30%以上;推动水利管理流程再造和体制机制创新,提升水利治理现代化水平。
5.3 未来展望:迈向更高水平的智慧水利
《某流域十五五国家水网骨干工程智慧水利调度系统项目》的成功实施,将是流域水利发展史上的一个重要里程碑。但这只是一个开始,未来的智慧水利将更加广阔、更加深邃。
- 全域数字孪生: 从当前的重点河段、重点工程向全流域、全要素扩展,构建更加精细、更加逼真的数字孪生流域,实现物理世界与数字世界的无缝融合。
- 认知智能升级: 从当前的感知智能、计算智能向认知智能迈进。系统不仅能"看"到、"算"出,更能"懂"得、"想"到,具备更强的自主学习能力、推理能力和创新能力,成为真正的"水利大脑"。
- 生态共同体构建: 打破行业界限,构建水利、气象、自然资源、生态环境、农业农村等多部门协同的"大水生态共同体"。实现数据互通、资源共享、业务协同,共同守护江河安澜、碧水长流。
- 全民共建共享: 智慧水利将不再仅仅是政府和专业机构的事,而是全社会共同参与的事业。通过移动互联网、社交媒体等渠道,让公众更方便地获取水利信息、参与水利监督、享受水利服务,形成共建共治共享的良好局面。
结语
《某流域十五五国家水网骨干工程智慧水利调度系统项目》不仅是一项技术工程,更是一项民生工程、发展工程、战略工程。它承载着保障水安全、推动高质量发展、建设美丽中国的崇高使命。让我们以该项目为契机,凝心聚力、开拓创新,共同谱写新时代智慧水利的壮丽篇章,为中华民族伟大复兴提供坚实的水利支撑。在未来的日子里,我们有理由相信,一张更加智慧、更加高效、更加绿色的国家水网必将纵横神州大地,滋养万物生灵,造福千秋万代。

















































































