计算机毕业设计springboot电影选座与订票系统pz1jnjh8 (配套有源码 程序 mysql数据库 论文)
本套源码可以在文本联xi,先看具体系统功能演示视频领取,可分享源码参考。
随着互联网技术的飞速发展,人们的生活方式发生了深刻变革。在快节奏的现代生活中,观众对于便捷、高效的娱乐消费体验需求日益增长。电影作为大众文化消费的重要组成部分,其票务服务模式正经历着从传统线下窗口向数字化、智能化方向的全面转型。与此同时,影院管理者也面临着如何提升运营效率、优化资源配置、增强用户粘性的现实挑战。在此背景下,构建一套融合现代Web技术、具备完善业务逻辑的电影选座与订票系统,不仅能够满足观众足不出户即可完成选座购票的需求,更能为影院提供精细化的数据管理工具,推动电影产业服务模式的数字化升级。本系统采用Java语言作为开发基础,整合SpringBoot框架、MySQL数据库与B/S架构,致力于打造一个功能完备、交互友好、安全稳定的在线票务服务平台。
本文档围绕系统设计与实现展开详细论述,涵盖绪论、开发技术、系统分析、系统设计、系统实现等核心章节。在绪论部分阐述了项目开发的现实背景与深远意义;开发技术章节介绍了Java、MySQL、SpringBoot框架、B/S架构及Tomcat等关键技术栈;系统分析章节从可行性、性能需求、功能需求、流程设计等维度进行了全面论证;系统设计章节完成了功能模块划分与数据库E-R图、表结构设计;系统实现章节则详细展示了前台用户模块与后台管理员模块的具体功能界面与核心代码逻辑。整体文档结构清晰,内容翔实,为系统的开发实施提供了完整的技术路线图。
系统功能清单
用户端功能:
-
用户注册(填写用户账号、密码、用户姓名等信息完成账号创建)
-
用户登录(账号密码验证、角色选择、Token生成与存储)
-
首页浏览(查看导航栏、轮播图、推荐内容)
-
电影信息查询(按电影名称、导演、主演、场次、价格等条件搜索)
-
电影详情查看(查看海报、类型、上映日期、预告片、导演、主演、片长、评分、场次、影厅号、价格、会员价、座位总数、已选座位等信息)
-
电影选座订票(选择场次、挑选座位、立即预订)
-
电影收藏(将感兴趣的电影加入收藏列表)
-
电影点赞(对电影进行点赞操作)
-
电影评论(发表观影评价、评分、查看他人评论)
-
电影资讯浏览(查看资讯标题、发布人、发布时间、内容详情)
-
电影资讯点赞(对资讯内容进行点赞)
-
电影资讯收藏(收藏感兴趣的资讯文章)
-
在线留言(填写姓名、邮箱、电话、留言内容提交反馈)
-
个人中心信息管理(修改账号、密码、姓名、性别、头像等个人信息)
-
密码修改(更新账户登录密码)
-
我的订单查看(查看历史订单详情、支付状态)
-
我的收藏管理(查看、取消收藏的电影和资讯)
管理员端功能:
-
管理员登录(后台身份验证与权限校验)
-
主页数据统计概览
-
用户管理(新增用户、查询用户、修改用户信息、删除用户)
-
电影类型管理(新增电影分类、查询分类、修改分类信息、删除分类)
-
电影信息管理(新增电影、上传海报、设置类型、导演、主演、上映日期、片长、评分、场次、影厅号、价格、会员价、座位总数、上传预告片、填写简介、查询电影、修改电影信息、删除电影)
-
轮播图管理(修改轮播图名称、图片值等配置)
-
电影资讯管理(新增资讯、设置标题、分类、发布人、上传图片、填写内容、查询资讯、修改资讯、删除资讯)
-
订单管理(查询订单、按订单编号/商品名称搜索、查看订单详情、统计日销量、月销量、商品销量、日销额、月销额、商品销额、删除订单)
-
用户资料管理(查看和修改管理员个人信息)
功能总结
本系统采用前后端分离的B/S架构设计,完整覆盖了电影票务业务的全流程管理需求。在用户服务层面,系统提供了从账号注册登录、影片检索浏览、可视化选座、在线支付到订单追踪、个人中心管理的闭环服务体验,支持用户通过多种维度筛选影片,实时查看座位占用状态并完成自助订票,同时融入社交化元素如评论、点赞、收藏和在线留言,增强了平台的互动性与用户粘性。在运营管理层面,管理员拥有对影院基础数据(用户、影片类型、影片详情、轮播广告、资讯内容)的完整维护能力,并配备多维度的订单数据统计分析功能,可实时掌握销售动态,辅助经营决策。系统通过严格的角色准入机制区分用户与管理员权限,结合数据加密与Token认证保障信息安全,具备良好的可扩展性与维护性,能够有效支撑影院日常运营与业务拓展的双重需求。
注:以上是纯课题毕业设计功能介绍,并非实际开发完成,最终开发完成的毕业设计程序以下面的的环境软件、功能图和界面为准。
系统所需要的环境软件:idea、eclipse+mysql5.7、8.0+Navicat+JDK1.8+tomcat7.0
4系统设计
4.1功能模块设计
对本系统进行全面的系统功能的分析,可以得出基于Spring boot的电影选座与订票系统的功能模块图,如图4-1所示。

图4-1 系统功能模块图
4.2数据库设计
4.2.1数据库设计原则
要学习程序设计,如果你想了解数据库管理系统或根据要求开发的系统接口,你必须创建一个数据库管理系统模型来存储数据。这样,当您在应用程序编程过程中,就不需要将信息加载到操作系统页面,从而提高整个系统的工作效率。信息库管理系统中存储着许多数据,应该说是管理信息系统建设的中心和基础。信息库管理系统还为管理信息系统的建设提供了添加、删除、更改和搜索的操作功能,使管理信息系统建设能够快速搜索所需的数据,而不是直接从程序代码中查找。信息库管理系统通过按照特定的方法将信息表的各个组成部分组合起来,准确地组合、分类并构成信息库管理体系。
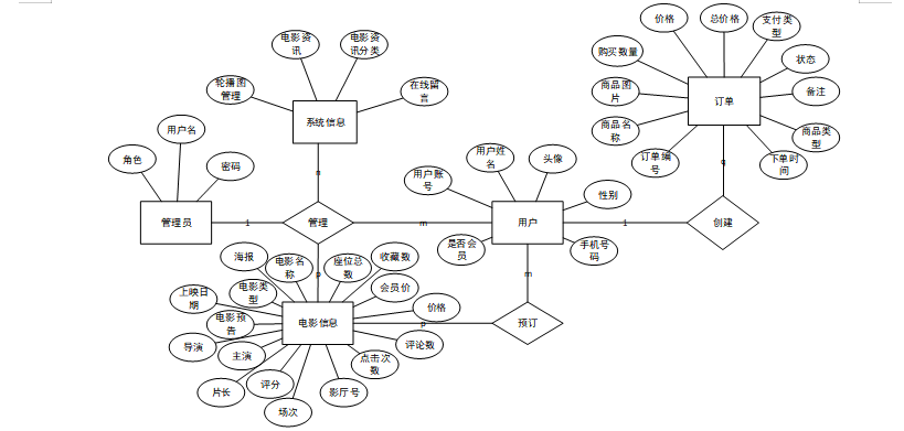
4.2.2系统E-R图
本毕业设计的E-R图描述了在系统中各个实体之间的联系,以下是对部分主要的关键实体E-R如下:
管理员信息E-R图如下图4-2所示。

图4-2管理员信息E-R图
系统信息E-R图如下图4-3所示。

图4-3系统信息E-R图
用户信息E-R图如下图4-4所示。

图4-4用户信息E-R图
订单E-R图如下图4-5所示。

图4-5订单E-R图
电影选座与订票系统总体E-R图如下图4-6所示。

图4-6电影选座与订票系统总体E-R图
系统实现
在电影选座与订票系统的生命周期中,经过了系统分析、系统设计等阶段之后,便开始了系统实施阶段。系统的实现主要对管理员,用户功能的实现,通过实现的过程对代码和逻辑进行相应的修改和完善。该模块也是直接面对使用者的,不仅功能要齐全,而且要做到页面美观。
5. 1 前台用户 功能模块
当游客打开系统的网址后,首先看到的就是首页界面。在这里,游客能够看到电影选座与订票系统的导航条显示首页、电影信息、电影资讯、在线留言、个人中心等。系统首页界面如图5-1所示:

图5-1 系统首页界面
在注册流程中,用户在Vue前端填写必要信息(如用户账名、密码等)并提交。前端将这些信息通过HTTP请求发送到Java后端。后端处理这些信息,检查用户名是否唯一,并将新用户数据存入MySQL数据库。完成后,后端向前端发送注册成功的确认,前端随后通知用户完成注册。这个过程实现了新用户的数据收集、验证和存储,如图5-2所示。

图5-2用户注册界面图
在登录流程中,用户首先在Vue前端界面输入账号和密码。这些信息通过HTTP请求发送到Java后端。后端接收请求,通过与MySQL数据库交互验证用户凭证。如果认证成功,后端会返回给前端,允许用户访问系统。这个过程涵盖了从用户输入到系统验证和响应的全过程,如图5-3所示。

图5-3用户登录界面图
用户点击电影信息;在电影信息页面的搜索栏输入电影名称、导演、主演、场次、价格等信息,进行查询,然后还可以查看电影名称、海报、电影类型、上映日期、电影预告、导演、主演、片长、评分、场次、影厅号、点击次数、评论数、价格、会员价、收藏数、座位总数等信息,并进行点击立即预订、收藏、点赞或者评论等操作;如图5-4所示。

图5-4电影信息界面图
用户点击电影资讯;在电影资讯页面的搜索栏输入标题,进行搜索,然后还可以查看发布人、发布时间、上一篇、下一篇等信息,并进行点击点赞或者收藏等操作;如图5-5所示。

图5-5电影资讯界面图
用户点击个人中心,在个人中心页面填写账号、密码、姓名、性别等信息,进行更新信息操作,还可以对修改密码、我的订单、我的收藏进行详情操作,如图5-6所示。

图5-6个人中心界面图
5. 2 后台 管理员功能模块
管理员登录,通过登录页面填写用户名和密码等信息,进行登录操作,如图5-7所示。

图5-7管理员登录界面图
管理员登录进入电影选座与订票系统可以查看主页、用户、电影类型、电影信息、系统管理、订单管理、用户资料等功能进行详细操作,如图5-8所示。

图5-8管理员功能界面图
用户信息功能在视图层(view层)进行交互,比如点击"新增"按钮或填写用户信息表单。这些用户信息动作被视图层捕获并作为请求发送给相应的控制器层(control1er层)。控制器接收到这些请求后,调用服务层(service层)以执行相关的业务逻辑,例如验证输入数据的有效性和与数据库的交互。服务层处理完这些逻辑后,进一步与数据访问对象层(DAO层)交互,后者负责具体的数据操作如搜索、新增、更新或删除用户信息,并将操作结果返回给控制器。最终,控制器根据这些结果更新视图层,以便用户信息功能可以看到最新的信息或相应的操作反馈。在用户信息页面的输入栏中输入用户账号进行搜索,可以查看到用户详细信息,并根据需要进行修改或者删除等操作;如图5-9所示。

图5-9用户界面图
电影类型功能在视图层(view层)进行交互,比如点击"新增"按钮或填写电影类型信息表单。这些电影类型动作被视图层捕获并作为请求发送给相应的控制器层(control1er层)。控制器接收到这些请求后,调用服务层(service层)以执行相关的业务逻辑,例如验证输入数据的有效性和与数据库的交互。服务层处理完这些逻辑后,进一步与数据访问对象层(DAO层)交互,后者负责具体的数据操作如搜索、新增、更新或删除电影类型,并将操作结果返回给控制器。最终,控制器根据这些结果更新视图层,以便电影类型功能可以看到最新的信息或相应的操作反馈。在电影类型页面的输入栏中输入电影类型进行搜索,可以查看到电影类型详细信息,并根据需要进行修改或者删除等操作;如图5-10所示。

图5-10电影类型界面图
管理员点击电影信息;在电影信息页面通过输入电影名称、海报、电影类型、上映日期、电影预告、导演、主演、片长、评分、场次、影厅号、点击次数、评论数、价格、会员价、收藏数、座位总数等信息,进行搜索,新增或删除电影信息等操作;如图5-11所示。

图5-11电影信息界面图
管理员点轮播图管理;在轮播图管理页面通过对名称、值等信息,进行修改轮播图等操作;如图5-12所示。

图5-12轮播图管理界面图
管理员点击电影资讯;在电影资讯页面通过输入标题、分类名称、发布人、点击次数、收藏数、图片等信息,进行搜索、新增或删除电影资讯等操作;如图5-13所示。

图5-13电影资讯界面图
管理员点击订单管理;在订单管理页面通过输入订单编号、商品名称、商品图片、购买数量、价格、总价格、支付类型、状态、备注、商品类型、下单时间等信息,进行搜索、日销量、月销量、商品销量、日销额、月销额、商品销额或删除订单信息等操作;如图5-14所示。

图5-14订单管理界面图
源码无偿分享,文未领取