一、前言:手机存储焦虑下,硬盘盒的升级刚需
如今智能手机的拍照、录像规格持续升级,4K/8K视频、高清原图、大型APP及缓存文件占据大量存储空间,手机内置内存早已不堪重负,外置手机硬盘盒成为解决存储焦虑、实现数据快速备份扩容的核心配件。但传统手机硬盘盒普遍存在功能单一、传输与充电无法兼顾、兼容性差、功率适配不足等问题,难以满足用户边存边充、高速传输、多设备通用的使用需求。

乐得瑞LDR6023作为一款高性能双Type-C DRP接口USB PD通信芯片,凭借小巧封装、完善的PD协议支持、智能功率分配与角色切换能力,完美适配手机硬盘盒的应用场景,彻底破解传统硬盘盒的功能短板,打造集高速数据传输、PD快充、多设备兼容于一体的高端便携存储方案,成为手机硬盘盒产品升级的核心优选芯片。
二、LDR6023芯片核心特性:适配手机硬盘盒的先天优势
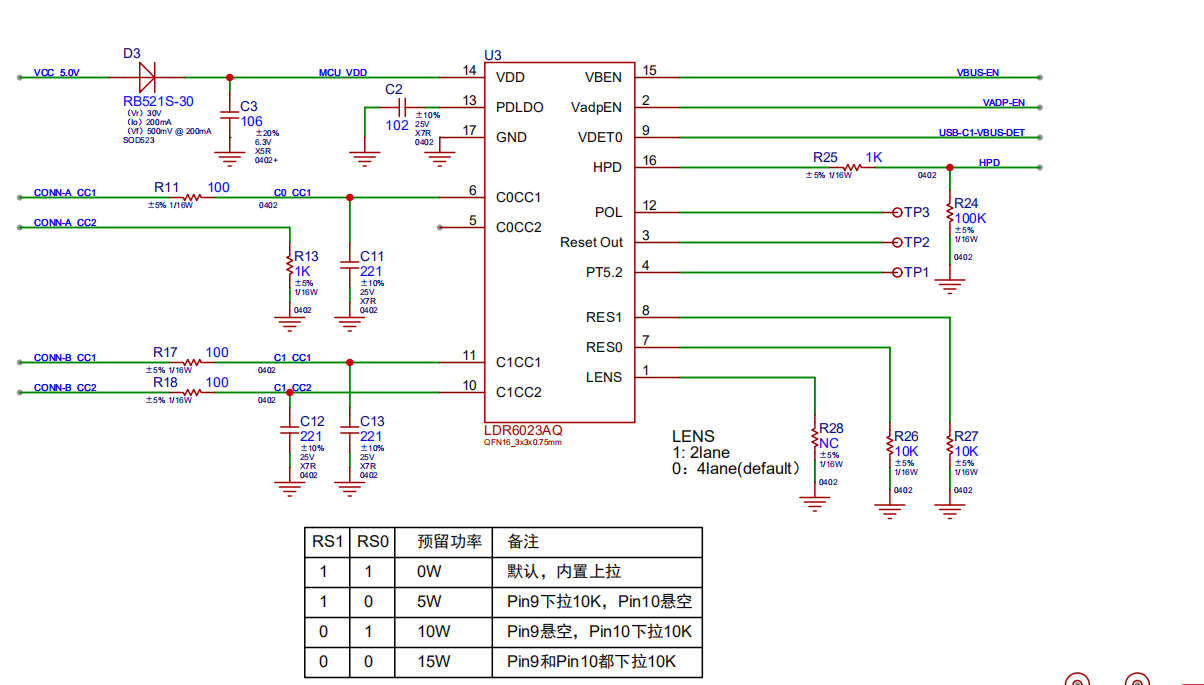
LDR6023采用QFN-16 3×3超小封装,体积小巧,无需复杂外围电路,可轻松嵌入轻薄便携的手机硬盘盒内部,不占用机身空间,兼顾产品便携性与硬件集成度。同时,芯片具备多项针对性优势,精准匹配手机硬盘盒的功能需求:

-
全兼容PD协议,快充无短板:支持USB PD 2.0标准,完美兼容USB PD 3.0协议,可实现最高20V 5A 100W大功率快充透传,满足主流Type-C手机、平板、笔记本的快充需求,告别充电慢、功率不匹配的问题。
-
双Type-C DRP全功能设计:双C口均支持DRP(双角色)功能,可自动识别接入设备类型,智能切换主机/从机模式,无需区分正反、无需手动切换,手机、电脑直连即插即用,操作极简。
-
智能功率分配,供电更稳定:支持可配置功率分配功能,可预留5W/10W/15W不同功率给硬盘盒主控及存储模块,确保数据传输时供电稳定,避免因功率不足导致的传输中断、硬盘掉盘问题,同时不影响手机快充效率。

-
协议透传与角色自动切换:支持PDO及REQUEST协商透传,能精准匹配外接适配器与手机的充电协议;可自动进行DR_SWAP转为UFP模式,保障数据传输链路顺畅,兼顾数据交互与快充透传双重功能。
-
外设复位与稳定控制:自带外设复位控制功能,可对外设输出复位信号,优化硬盘盒启动、插拔稳定性,降低数据传输故障概率,提升产品可靠性。
三、基于LDR6023的手机硬盘盒硬件方案解析
3.1 整体架构设计
搭载LDR6023的手机硬盘盒,核心架构分为存储模块、主控模块、LDR6023 PD协议模块、双Type-C接口四大部分。其中LDR6023作为协议核心,负责接口角色识别、PD快充协商、功率分配与数据链路管控,一端连接手机/主机Type-C口,一端连接外接PD快充适配器,同时联动存储主控实现数据高速传输,实现"数据传输+快充供电"双线并行。
3.2 核心功能实现逻辑
当手机接入硬盘盒时,LDR6023通过CC通道快速检测设备类型,自动切换至数据传输模式,同时开启PD协议协商:若接入快充适配器,芯片会智能分配功率,优先保障硬盘存储模块稳定供电,剩余功率全速为手机充电;若仅接入手机,芯片则关闭快充通路,全力保障高速数据传输,实现"单口两用、边存边充"的核心功能。
相较于传统硬盘盒仅支持单一数据传输的设计,该方案无需额外配备充电线、转接器,一根Type-C线即可完成扩容与充电,大幅简化用户操作,适配外出便携、办公、自媒体素材备份等多场景。
3.3 兼容性与稳定性优化
依托LDR6023的全协议兼容能力,这款硬盘盒可完美适配安卓全系列Type-C手机、苹果iPhone 15及以上机型、平板、笔记本等设备,跨系统、跨设备数据互通无压力;同时芯片具备优异的抗干扰能力,搭配合理的PCB布局,可保障USB 3.0/3.1高速传输速率,大文件、高清视频传输不掉速、不卡顿,数据读写更安全。
四、LDR6023手机硬盘盒的核心应用价值与场景
4.1 解决手机存储痛点,实现高效扩容备份
针对手机内存不足的问题,该硬盘盒可快速外接M.2固态硬盘等存储介质,实现TB级大容量扩容,用户可一键备份手机相册、视频、文件、聊天记录,释放手机内置空间,无需付费升级云存储。搭配高速传输速率,几GB的高清视频、大型文件可秒速传输,大幅提升数据备份与迁移效率。
4.2 边用边充,告别续航焦虑
传统硬盘盒传输数据时手机无法充电,长时间大容量传输极易导致手机关机,而搭载LDR6023的硬盘盒支持100W PD快充透传,传输数据的同时可为手机全速补电,尤其适合自媒体创作者、办公人群外出拍摄、移动办公时使用,兼顾存储扩容与续航保障,彻底摆脱"充电传输二选一"的困境。
4.3 多设备通用,打造便携存储中枢
凭借LDR6023的双DRP接口与强兼容性,该硬盘盒不仅适用于手机,还可直连笔记本、平板等设备,实现多设备数据无缝互通,成为个人便携存储中枢。无论是出差办公的文件传输、旅行途中的照片视频备份,还是日常的影音存储,都能轻松胜任,一物多用性价比拉满。
五、方案优势总结
相较于传统手机硬盘盒方案,基于LDR6023打造的产品实现了三大核心突破:一是功能集成化,兼顾高速数据传输与PD快充,简化配件与操作;二是功率智能化,精准协议协商与功率分配,兼顾供电稳定与快充效率;三是适配全面化,多设备、全协议兼容,覆盖绝大多数用户的使用场景。
LDR6023芯片以小体积、高性能、高可靠性的特点,完美契合手机硬盘盒轻薄化、多功能化、智能化的升级趋势,不仅解决了用户的存储与充电痛点,更助力硬盘盒产品实现差异化竞争,成为当下便携存储设备的理想核心芯片选择。
六、展望
随着手机性能持续升级、用户数据量不断增长,对便携存储设备的传输速度、功能集成度、快充功率要求会愈发严苛。LDR6023凭借成熟的PD协议技术与灵活的方案适配性,后续可进一步优化高速传输与快充协同能力,适配更高规格的存储介质与快充协议,持续赋能手机硬盘盒产品迭代,为用户带来更高效、更便捷、更稳定的移动存储体验。