1. 软件测试的⽣命周期
软件测试贯穿于软件的整个⽣命周期。
软件测试的⽣命周期是指测试流程,这个流程是按照⼀定顺序执⾏的⼀系列特定的步骤,去保证产品 质量符合需求。在软件测试⽣命周期流程中,每个活动都按照计划的系统的执⾏。每个阶段有不同的 ⽬标和交付产物。

各阶段具体内容:
|-------------------------------------------------------------------|--------------------------------------|------------------------------------------------------------|---------------------------------------|---------------------------------------------------|--------------------------------------------------------|-----------------------------------------------------------------------------------------------------------|
| 需求分析 | 测试设计 | 测试设计与开发 | 测试执行 | 测试评估 | 上线 | 运行维护 |
| ⽤⼾⻆度:软件需 求是否合理 技术⻆度:技术上 是否可⾏,是否还 有优化空间 测试⻆度:是否存 在业务逻辑错误、 冗余、冲突等问题 | 制定测 试计 划:什 么时候 开发测 试,什 么时候 结束测试,好事多久 | 参考需求⽂ 档、技术⽂ 档等编写测 试⽤例 写测试⽂ 档,明确标 注使⽤到的 测试⽅法, 测试⼯具, 测试形式等 等 | 充分利 ⽤测试 ⽤例和 测试⼯ 具对项 ⽬尽可 能做到 全⽅⾯的测试 覆盖 | 测试是 否通 过,本 次测试 是否有 遗留的 BUG, 最终测 试⼈员 需要产 出⼀个 测试报 告 | 项⽬测试结 束后,将项 ⽬发布到线 上环境,测 试⼈员需求 跟踪上线并 测试线上环 境下软件的运⾏是否正 确 | 测试⼈员需要参与项⽬的 实施⼯作。测试⼈员对项 ⽬产品的业务和操作⾮常 了解,加上测试⼈员的 沟通表达能⼒⼀般都⽐较 强,所以测试⼈员可以参 与⽤⼾使⽤软件的培训, 在试运⾏项⽬时收集问题并及时反馈给相关负责⼈ |
2. BUG
2.1 bug的概念
定义:⼀个计算机bug指在计算机程序中存在的⼀个错误(error)、缺陷(flaw)、疏忽(mistake)或者故障 (fault),这些bug使程序⽆法正确的运⾏。Bug产⽣于程序的源代码或者程序设计阶段的疏忽或者错误。
准确的来说:
-
当且仅当规格说明是存在的并且正确,程序与规格说明之间的不匹配才是错误。
-
当需求规格说明书没有提到的功能,判断标准以最终⽤⼾为准:当程序没有实现其最终⽤⼾合理 预期的功能要求时,就是软件错误。
2.2 描述bug的要素
为什么描述bug还有要素要求?
在⼼理学上说,⼈们在编写⽂档的时候,经常会出现⾃⼰想表达的和写出来的内容往往南辕北辙 bug描述:浏览器打开链接失败
该描述下,没有明确说明哪个浏览器,失败的具体表现是什么,对于开发⼈员来说⽆法捕捉到更多有 效的信息,会造成沟通效率低下,⼯作质量低下等问题。
描述bug的基本要素:问题出现的版本、问题出现的环境、问题出现的步骤、预期结果、实际结果
2.3 bug级别
通过定义bug的级别,能够明确看出问题的严重程度。⼯作中开发⼈员通常需要按照bug的级别来分配 优先级来处理bug,除此之外,通过bug级别也能够体现出开发⼈员的开发质量。
bug级别⼀般分为:崩溃、严重、⼀般、次要
|------------------------------------------------------------------------------------------------------------------------------------------|-----------------------------------------------------------------------------------------------------------------------------------------------------------------------------------------------------|---------------------------------------------------------------------------------------------------------|--------------------------------------------------------------------------------------------------------------------------------------------------------------------|
| 崩溃 | 严重 | 一般 | 次要 |
| 阻碍开发或测试⼯作的问 题;造成系统崩溃、死 机、死循环,导致数据库 数据丢失,与数据库连接错误,主要功能丧失,基本 模块缺失等问题。如:代 码错误、死循环、数据库 发⽣死锁、重要的⼀级菜单、功能不能使⽤等(该问题 在测试中较少出现,⼀旦 出现应⽴即中⽌当前版本 测试)。 | 系统主要功能部分丧失、数据 库保存调⽤错误、⽤⼾数据丢 失,⼀级功能菜单不能使⽤但 是不影响其他功能的测试。功 能设计与需求严重不符,模块 ⽆法启动或调⽤,程序重启、 ⾃动退出,关联程序间调⽤冲 突,安全问题、稳定性等。 如:软件中数据保存后数据库 中显⽰错误,⽤⼾所要求的功 能缺失,程序接⼝错误,数值 计算统计错误等(该等级问题 出现在不影响其他功能测试的 情况下可以继续该版本测试)。 | 功能没有完全实现但 是不影响使⽤,功能 菜单存在缺陷但不会 影响系统稳定性。 如:操作时间⻓、查 询时间⻓、格式错 误、边界条件错误, 删除没有确认框、数 据库表中字段过多等 (该问题实际测试中存 在最多) | 界⾯、性能缺陷,建议 类问题,不影响操作功 能的执⾏,可以优化性 能的⽅案等。如:错别字、界⾯格式不规范, ⻚⾯显⽰重叠、不该显 ⽰的要隐藏,描述不清 楚,提⽰语丢失,⽂字 排列不整⻬,光标位置 不正确,⽤⼾体验感受 不好,可以优化性能的 ⽅案等(此类问题在测 试初期较多,优先程度 较低;在测试后期出现 较少,应及时处理) |
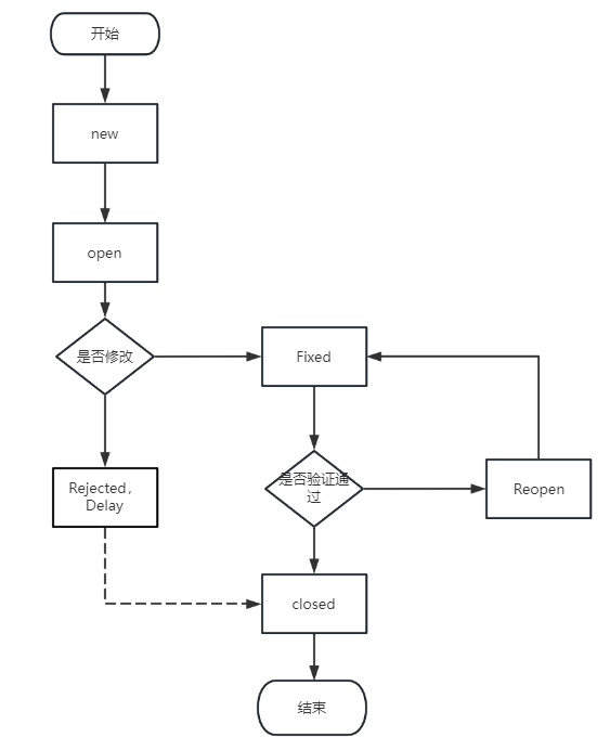
2.4 bug的⽣命周期
测试⼈员在执⾏测试的过程中如有发现bug,需要在对应的bug管理平台来创建bug(bug⽣命起 源),创建好的bug需要被开发⼈员修复,以及测试⼈员的持续跟踪和测试。

●New:新发现的Bug,未经评审决定是否指派给开发⼈员进⾏修改。
●Open:确认是Bug,并且认为需要进⾏修改,指派给相应的开发⼈员。
●Fixed:开发⼈员进⾏修改后标识成修改状态,有待测试⼈员的回归测试验证。
●Rejected:如果认为不是Bug,则拒绝修改。
●Delay:如果认为暂时不需要修改或暂时不能修改,则延后修改。
●Closed:修改状态的Bug经测试⼈员的回归测斌验证通过,则关闭Bug。
●Reopen:如果经验证Bug仍然存在,则需要重新打开Bug,开发⼈员重新修改。
⽆效的bug:open->closed open-rejected-closed
2.5 与开发产⽣争执怎么办 *****
在测试⼯作中,最常遇到的是和开发⼈员的PK,作为测试经理还会和项⽬经理、产品经理的PK进度、 质量。作为⼀名测试⼈员,⼀般会遇到以下⼏种情况:
遇到争执不要怕,要理性的分析和反馈问题。
2.5.1 先检查⾃⾝,是否bug描述不清楚
如果能正确地、⾼质量地录⼊⼀个Bug,那么基本上已经成功地与开发⼈员沟通了⼀⼤半的关于Bug 的 信息。但是总有"书难达意"的时候,这时就需要测试⼈员主动与开发⼈员进⾏沟通了。如果测试 ⼈员发 现在写完⼀个缺陷后,好像还有很多关于Bug的信息没有表达出来,或者很难⽤书⾯语⾔表达出来 时, 就应该在提交Bug后,⻢上找相关的程序员解释刚才录⼊的Bug,确保程序员明⽩Bug描述的意思, ⽽不要等待开发⼈员找⾃⼰了解更多的信息。
2.5.2 站在⽤⼾⻆度考虑并抛出问题
站在⽤⼾⻆度考虑问题应该让开发⼈员了解到Bug对⽤⼾可能造成的困扰,这样才能促使开发⼈员 更加积极地、⾼质量地修改Bug。在争执时,可以问⼀句:如果你是⽤⼾,你可以接受么?
2.5.3 BUG定级要有理有据
BUG定级时,不仅要参考BUG级别,还要考虑BUG是否会影响到流程,往往⽤⼾的BUG级别和我们 的是有区别的,需站在⽤⼾的⻆度定考虑定位级别。
2.5.4 提⾼⾃⾝技术和业务⽔平,做到不仅能提出问题,最好也能给出解决⽅案
提⾼⾃⾝的业务和技术⽔平,不但要做到能提出问题,还能够提出解决问题的思路。这样才能更让⼈ 信服。在⼯作中,你会发现同⼀个bug,资深测试⼯程师提出和初级测试⼯程师提出,两者的结果完 全不同,两者最⼤的差别是资深测试⼯程师往往会提出解决⽅案。⽽⻓此以往,权威性逐渐的建⽴起来,那么 开发⼈员看到bug的第⼀反应,就是这是⼀个bug,⽽不是这是⼀个bug吗?
注意:可以给出解决⽅案,但是不能喧宾夺主,命令式让开发⼈员按照⾃⼰的想法来修改。
2.5.5 bug评审
如果确实是bug,友好沟通不能解决问题,那么就召开bug评审。
bug评审主要解决两个问题:
1)决定如何处理bug
2)分析缺陷产⽣的原因,找出预防的对策
bug评审⾄少需要项⽬组各个⽅⾯的代表参加:
1)测试代表
测试代表主要从Bug的具体表现、严重程度等⽅⾯提供信息,并提出⾃⼰对Bug的处理意⻅。需要注 意的是,测试⼈员不应该⼀味地要求对Bug进⾏修改,因为修改可能带来回归的⻛险,同时带来的是 回归测试的⼯作量,如果时间⽐较紧迫,修改后剩余的时间若不⾜以做⼀次有效的回归测试,可能不 修改是个明智的选择。
2)开发代表
开发代表主要从修改缺陷的难度和⻛险出发,考虑缺陷修改需要付出的代价,以及可能影响的范围、 可能引发的⻛险等,如果决定要修改,还要讨论出修改的初步⽅案。
3)产品代表
产品代表主要从产品的整体计划、⽤⼾的要求等⽅⾯对缺陷的修改必要性、缺陷修改的时间和版本提 出⾃⼰的意⻅