
前言:站在智能革命的十字路口,我们缺的到底是什么?
在这个大模型(LLM)狂飙突进的时代,仿佛一夜之间,所有的技术圈、投资圈乃至传统行业都在谈论"生成式AI"。从ChatGPT的横空出世,到国内百模大战的硝烟弥漫,我们见证了一场前所未有的技术范式转移。然而,作为一名在数据智能领域摸爬滚打二十年的老兵,当我透过那些令人眼花缭乱的参数指标和评测榜单,去审视整个行业的底层地基时,我看到的是一个巨大的、正在逐渐扩大的裂痕。
这个裂痕,叫做"高质量语料匮乏"。
很多人有一个误区,认为大模型的核心竞争力在于算法架构的创新,在于算力的堆砌。诚然,Transformer架构的优雅和万卡集群的轰鸣是这场革命的动力引擎,但请记住一个最朴素却最致命的真理:数据是大模型的血液,更是其智慧的源头。 没有高质量、大规模、多模态的语料喂养,再先进的模型架构也不过是一个空转的精密仪器,输出的只能是逻辑混乱的胡言乱语,甚至是充满偏见的有毒内容。
特别是在中文语境下,这个问题显得尤为严峻。互联网上充斥着大量的低质爬虫数据、营销号文章、碎片化的社交媒体噪音,以及缺乏标注的非结构化信息。相比之下,英文语料库经过几十年的学术积累和开源社区共建,已经形成了相对完善的清洗、标注和评估体系。中文大模型要想真正具备"国产替代"甚至"弯道超车"的能力,必须首先解决"吃什么"的问题。
正是在这样的背景下,《面向大模型训练的国家级高质量中文多模态语料库处理平台》这份文档的出现,不仅仅是一个技术方案的发布,更是一次国家战略层面的"补链强链"行动。它试图回答一个核心命题:在数据孤岛林立、数据质量参差不齐、多模态处理难度极大的现状下,我们如何构建一个能够支撑下一代通用人工智能(AGI)发展的国家级数据基础设施?
本文将摒弃那些浮于表面的概念炒作,深入这份文档的肌理,以资深架构师和行业顾问的视角,为您层层剥开这个平台的建设逻辑、技术内核、处理流程以及它所蕴含的产业变革力量。这不仅是一份文档总结,更是一份关于中国大模型数据战略的深度研报。

第一章 战略高地:为何我们需要"国家级"的处理平台?
1.1 从"数据大国"到"数据强国"的跨越困境
中国拥有全球最大的网民群体,每天产生的数据量堪称天文数字。按理说,我们应该是最适合孕育大模型的土壤。但现实却是,我们面临着"大而不强、多而不精"的尴尬局面。
首先是数据孤岛效应。优质的中文数据往往掌握在头部互联网巨头、垂直行业龙头或科研机构手中。由于商业机密、隐私保护或利益博弈,这些数据无法自由流动和汇聚。一家公司可能拥有海量的电商对话数据,另一家拥有精准的医疗影像数据,但没有任何单一主体能够构建出覆盖全领域、全模态的超级语料库。这种碎片化状态,直接导致了国内大模型训练数据的"偏食",模型在特定领域表现尚可,但在通用认知和跨域推理上往往捉襟见肘。
其次是数据质量的"劣币驱逐良币"。在开放的网络环境中,低质量内容的生产成本极低,而高质量内容的创作门槛极高。如果不加甄别地全量抓取,训练出来的模型很容易学会网络上的戾气、谣言和逻辑谬误。所谓的"垃圾进,垃圾出"(Garbage In, Garbage Out),在大模型时代被放大了无数倍。我们需要一套国家级的标准和机制,来定义什么是"高质量",并强制性地执行清洗和筛选。
再者是多模态融合的滞后。当前的大模型竞争已经进入多模态阶段,文本、图像、音频、视频的联合理解与生成能力成为新的分水岭。然而,中文多模态数据的对齐难度极大。一张图片对应的中文描述是否准确?一段视频中的语音与字幕是否同步且语义一致?这些需要极高成本的人工标注或高精度的自动化对齐技术。目前市场上缺乏统一的、大规模的多模态处理平台,导致中文多模态模型的训练数据严重依赖国外数据集的翻译或小众采集,缺乏原生性和多样性。
1.2 国家级平台的定位:基础设施而非单纯工具
文档中明确提出的"国家级"三个字,绝非虚名,它定义了该平台的根本属性:公共基础设施。
这就好比修建高速公路。在互联网发展的早期,每家企业都是自己修路自己跑车,效率低下且标准不一。而国家级语料库处理平台,就是要修建一条贯穿全国、标准统一、高速通畅的"数据高铁"。
它的核心定位体现在三个维度:
- 汇聚中心:打破部门、行业、地域界限,通过政策引导和技术手段,将分散在社会各处的优质数据资源汇聚起来。这不仅仅是物理上的存储集中,更是逻辑上的统一索引和调度。
- 加工中心:提供世界领先的数据清洗、标注、增强和处理能力。它不是简单的存储盘,而是一个巨大的"数据炼油厂",将粗糙的原油(原始数据)提炼成高辛烷值的航空燃油(高质量语料)。
- 服务中心:面向科研机构、大模型厂商、垂直行业应用提供标准化的数据服务。通过分级分类的授权机制,让数据在安全可控的前提下流动起来,降低全社会训练大模型的门槛和成本。
1.3 战略意义:掌握智能时代的"石油"定价权
在工业时代,谁掌握了石油,谁就掌握了世界的命脉。在智能时代,高质量语料就是新的石油。
构建国家级高质量中文多模态语料库处理平台,其深层战略意义在于数据主权 和智能话语权。如果我们的基础大模型主要依赖清洗过的英文语料或国外开源数据集训练,那么模型的价值观、文化偏好、逻辑推理方式难免会受到潜移默化的影响。只有基于本土原生的、经过严格筛选和价值观对齐的高质量中文语料,才能训练出真正懂中国、爱中国、服务于中国社会发展的大模型。
此外,这也是应对国际科技竞争的关键一招。当算力封锁日益严峻时,数据成为了我们可以自主掌控的最大变量。通过提升数据处理的效率和質量,我们可以在同等算力条件下,训练出性能更优的模型,实现"以数据换算力"的战略突围。
第二章 顶层架构:构建全链路、智能化的处理体系
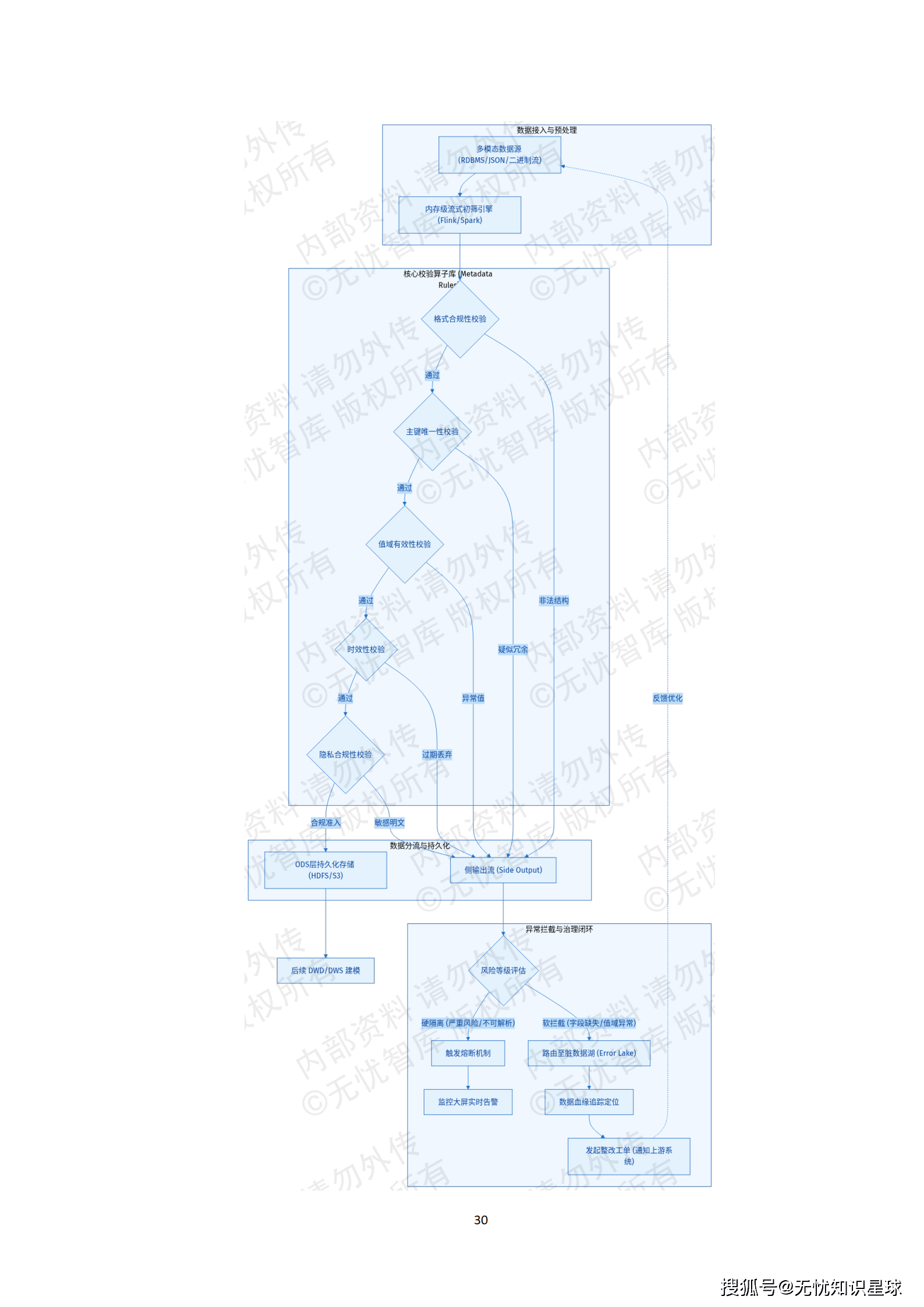
阅读这份文档,最令我印象深刻的并非某个单一的算法突破,而是其展现出的宏大而严谨的系统架构思维。这是一个典型的复杂系统工程,涵盖了从数据采集到最终交付的全生命周期。平台的设计遵循了"集约化、智能化、安全化"的原则,构建了一套分层解耦、弹性伸缩的技术架构。
2.1 总体架构蓝图:四层驱动,闭环赋能
平台整体架构可以抽象为四个核心层级,它们相互协作,形成了一个严密的数据处理闭环。
第一层:多源异构数据采集与接入层
这是平台的"触角"。面对互联网公开数据、行业专有数据、科研实验数据等海量来源,平台设计了强大的适配器矩阵。
- 广域爬取能力:针对公开网页、论坛、百科、新闻站点,部署了分布式高并发爬虫集群,支持动态渲染、反反爬策略,确保数据获取的广度和时效性。
- 私有数据接入:针对政府、金融、医疗等敏感行业,提供了离线导入、API对接、联邦学习等多种安全接入模式,确保数据"可用不可见"或"不出域"。
- 多模态原生支持:不仅支持TXT、PDF、Word等文本格式,还原生支持JPG、PNG、MP4、WAV等多媒体格式,甚至包括3D点云、传感器数据等新兴模态,实现了真正的"全模态"接入。
第二层:数据存储与管理层
这是平台的"仓库"。面对PB级甚至EB级的数据规模,传统的数据库早已不堪重负。
- 湖仓一体架构:采用了先进的大数据湖仓一体技术,既保留了数据湖对非结构化数据的灵活存储能力,又具备了数据仓库对结构化数据的高效查询和分析能力。
- 元数据管理体系:建立了极其详尽的元数据标准,对每一份数据的来源、时间、格式、大小、初步质量评分、版权信息进行打标。这使得海量数据不再是杂乱无章的堆积,而是可检索、可追溯、可管理的资产。
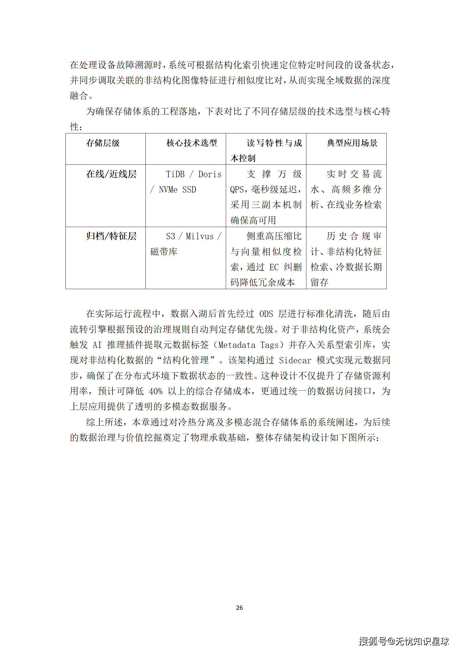
- 冷热分层存储:根据数据的使用频率和重要性,自动进行冷热数据分层,优化存储成本,提升访问效率。
第三层:核心处理与加工引擎层
这是平台的"心脏",也是技术含量最高、最体现"智能化"的部分。文档中详细描述了这一层包含的多个关键子系统:
- 智能清洗子系统:利用规则引擎与大模型辅助相结合的方式,去除广告、乱码、重复内容、隐私信息等噪声。
- 质量评估子系统:构建多维度的质量评估模型,从 perplexity(困惑度)、信息密度、逻辑连贯性、知识准确性等多个角度对数据进行打分排序。
- 多模态对齐子系统:利用CLIP、BLIP等预训练模型,实现图文、音视频的语义对齐,自动生成高质量的描述标签。
- 隐私脱敏子系统:集成 Named Entity Recognition (NER) 和差分隐私技术,自动识别并抹去姓名、身份证、电话、地址等敏感信息。
- 数据增强子系统:通过回译、改写、合成等技术,扩充稀缺领域的数据样本,平衡数据分布。
第四层:服务输出与应用层
这是平台的"出口"。
- 标准化数据集交付:按领域(如法律、医疗、代码)、按模态、按质量等级打包形成标准数据集。
- API服务接口:提供在线的数据检索、抽样、预处理接口,支持用户按需调用。
- 训练任务协同:直接与主流深度学习框架(PyTorch, TensorFlow, MindSpore)对接,支持数据流式传输至训练集群,实现"数据-算力"的无缝衔接。
2.2 关键技术特征:智能化与自动化的深度融合
在这个架构中,最核心的理念是用AI治理AI数据。传统的基于规则(Rule-based)的数据处理方法在面对海量、多变的多模态数据时,显得力不从心,维护成本极高。该平台全面引入了大模型技术来辅助数据处理流程。
例如,在质量评估环节,不再仅仅依赖关键词匹配或简单的统计特征,而是利用一个经过微调的"裁判模型"(Judge Model),模拟人类专家的视角,对文本的逻辑性、创造性、安全性进行深度打分。在多模态对齐环节,利用视觉 - 语言大模型(VLM)自动生成精准的图像描述,甚至能识别图像中的情感色彩和文化隐喻,这是传统OCR+模板匹配技术无法企及的。
此外,平台强调了流水线编排的灵活性。不同的业务场景对数据的需求截然不同。训练一个代码大模型,需要的是高纯度的GitHub代码和StackOverflow问答;训练一个医疗大模型,需要的是脱敏后的病历和医学文献。平台允许用户通过可视化界面,像搭积木一样自定义数据处理流水线(Pipeline),灵活组合清洗、过滤、增强等算子,实现"千人千面"的数据定制。
第三章 核心工艺:从"原石"到"宝石"的炼金术
如果说架构是骨架,那么具体的数据处理工艺就是血肉。文档中花费了大量篇幅详述了针对中文多模态数据的特殊处理工艺,这部分内容极具实战价值,也是区分普通数据公司与国家级平台的关键所在。
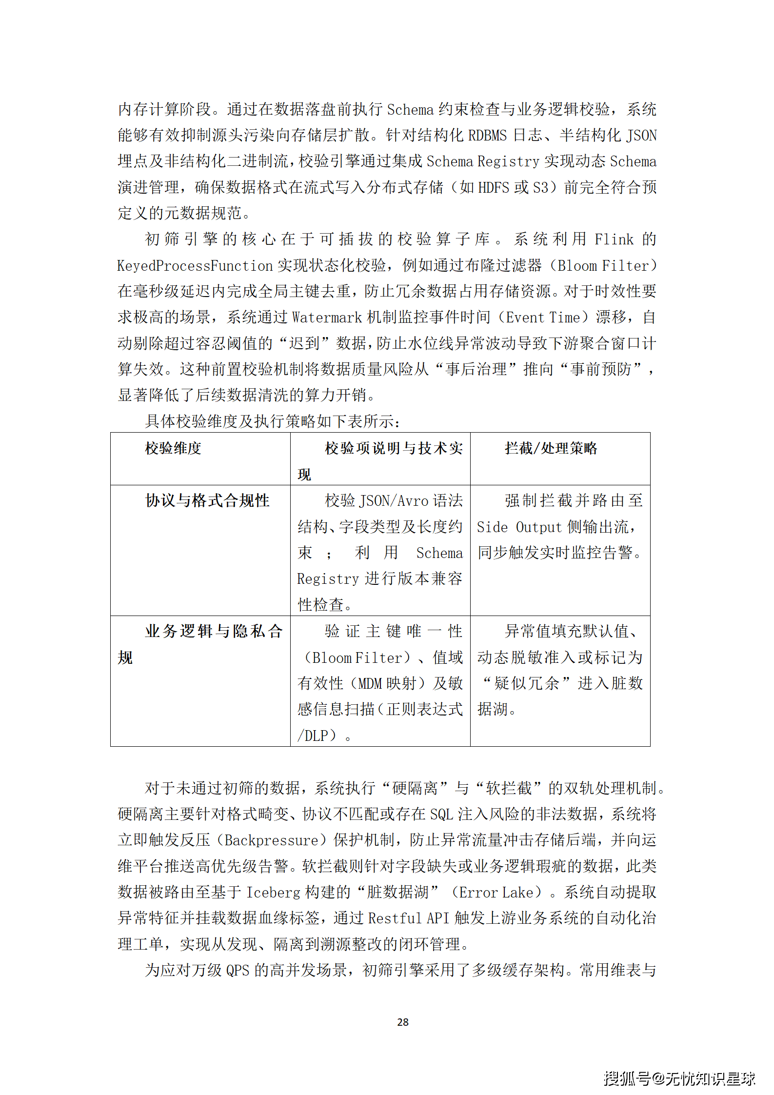
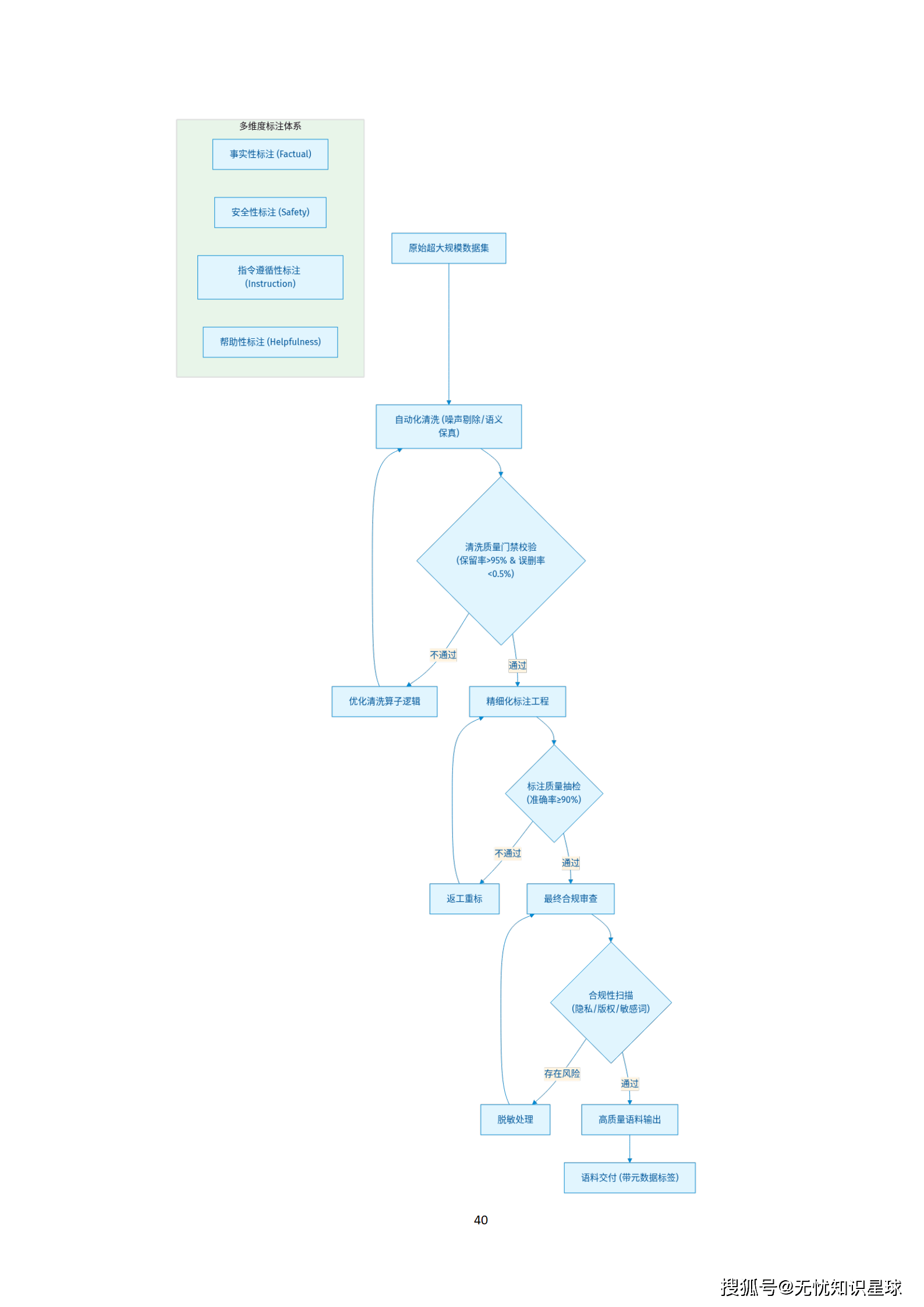
3.1 中文文本的深度清洗与净化
中文处理的难点在于其复杂的语义结构和丰富的文化内涵。平台建立了一套专门针对中文特性的清洗体系:
- 去噪与去重:
- 指纹去重:采用MinHash、SimHash等局部敏感哈希算法,快速识别并剔除完全重复或高度相似的文档,防止模型过拟合。
- 片段级去重:不仅整篇去重,还能识别并去除文章中大量引用的公共段落、版权声明、导航栏等冗余信息。
- 广告与色情暴力过滤:结合关键词黑名单、正则表达式以及专门的分类模型,精准拦截各类违规内容。特别是针对中文互联网特有的"软文"、"标题党",训练了专门的识别模型进行剔除。
- 语言识别与编码转换:
- 在海量混合数据中,精准识别纯中文、中英混合、以及其他小语种内容。对于大模型训练,通常优先保留高质量的中英混合数据,剔除无关的小语种干扰。
- 统一字符编码,解决GBK、UTF-8等编码混乱导致的乱码问题,确保输入模型的每一个字节都是有效的。
- 格式标准化与结构化提取:
- 针对PDF、Word等非结构化文档,利用高精度的OCR和版面分析技术,还原表格、公式、脚注、目录结构。这对于训练理科大模型(处理数学公式)和法律大模型(处理复杂条款)至关重要。
- 将网页HTML解析为纯净的Markdown格式,保留标题层级、列表、代码块等语义结构,提升模型对文档结构的理解能力。
3.2 多模态数据的精细化对齐与增强
多模态是大模型进化的下一个台阶,也是本平台的重中之重。
- 图文对(Image-Text Pairs)构建:
- 高精度 captioning:利用自研的中文视觉描述模型,为每一张图片生成详尽、准确的中文描述。不仅描述"有什么",还要描述"在做什么"、"什么关系"、"什么氛围"。
- 细粒度对齐:不仅限于整图整句的对齐,还探索区域(Region)与短语(Phrase)的对齐,为未来的物体检测、视觉定位任务打下基础。
- 美学评分与筛选:引入美学评估模型,剔除模糊、构图混乱、色彩失真的低质图片,确保训练集中的视觉素材具有高度的审美价值。
- 音视频数据处理:
- ASR与字幕校正:利用自动语音识别(ASR)技术将音频转为文本,并结合上下文语言模型进行纠错,解决同音字、专业术语识别错误的问题。
- 时间轴对齐:确保语音、字幕、画面动作在时间轴上的严格同步,构建高质量的视听理解数据集。
- 情感与语调标注:自动分析语音中的情感倾向(高兴、愤怒、悲伤)和语调变化,丰富模型的情感交互能力。
- 跨模态检索与关联:
- 构建统一的向量空间,将文本、图像、音频映射到同一语义空间。使得用户可以通过文本搜索图片,或通过图片检索相关视频片段,挖掘数据之间潜在的深层关联,形成知识图谱式的多模态网络。
3.3 隐私计算与安全合规体系
在数据要素市场化配置的国家战略下,安全是底线。平台构建了一套严密的隐私保护与合规体系:
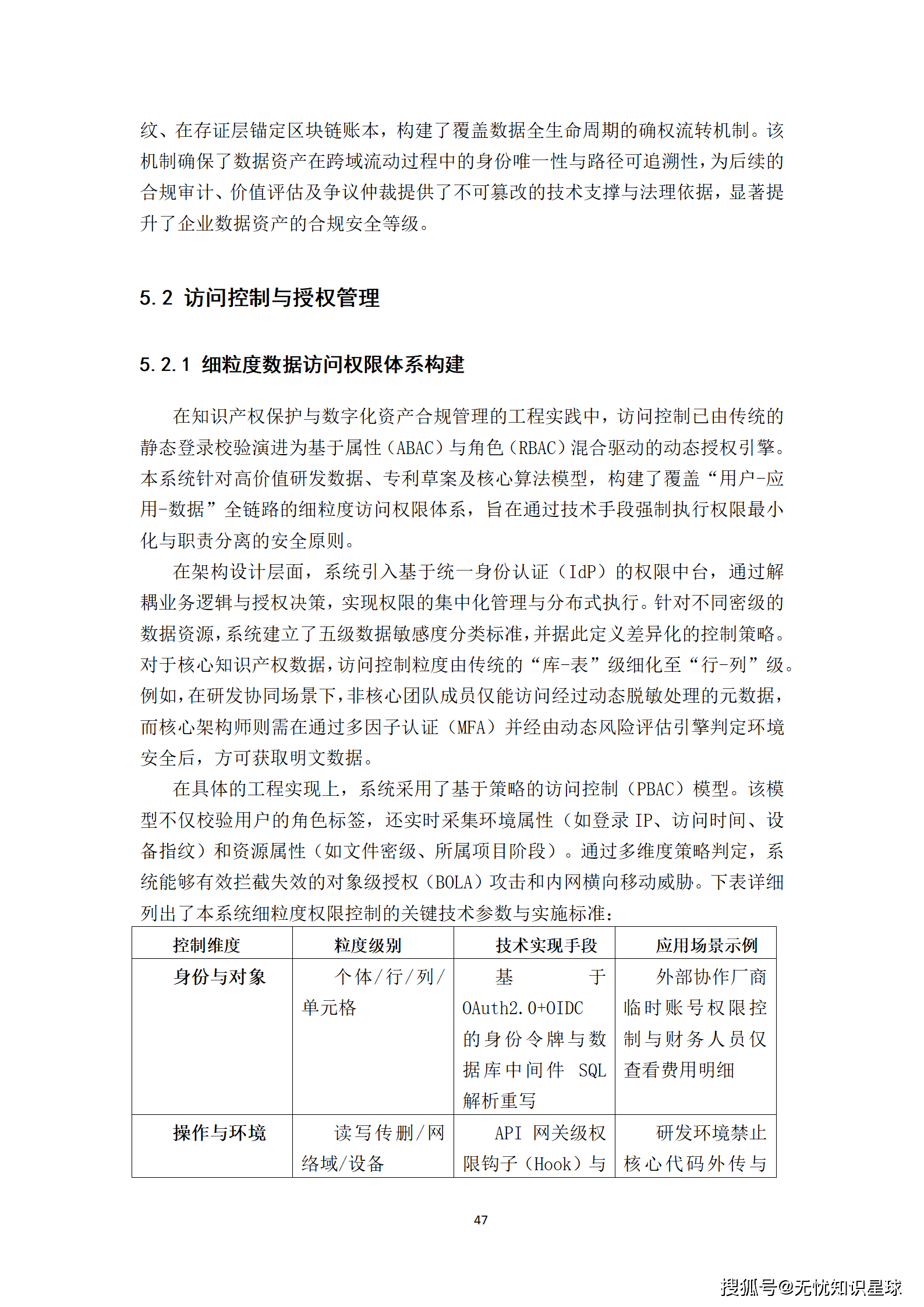
- PII(个人敏感信息)自动识别与脱敏:利用序列标注模型,精准识别姓名、身份证号、手机号、银行卡号、家庭住址等信息,并进行掩码、替换或删除处理。对于无法自动判断的模糊信息,引入人工审核机制。
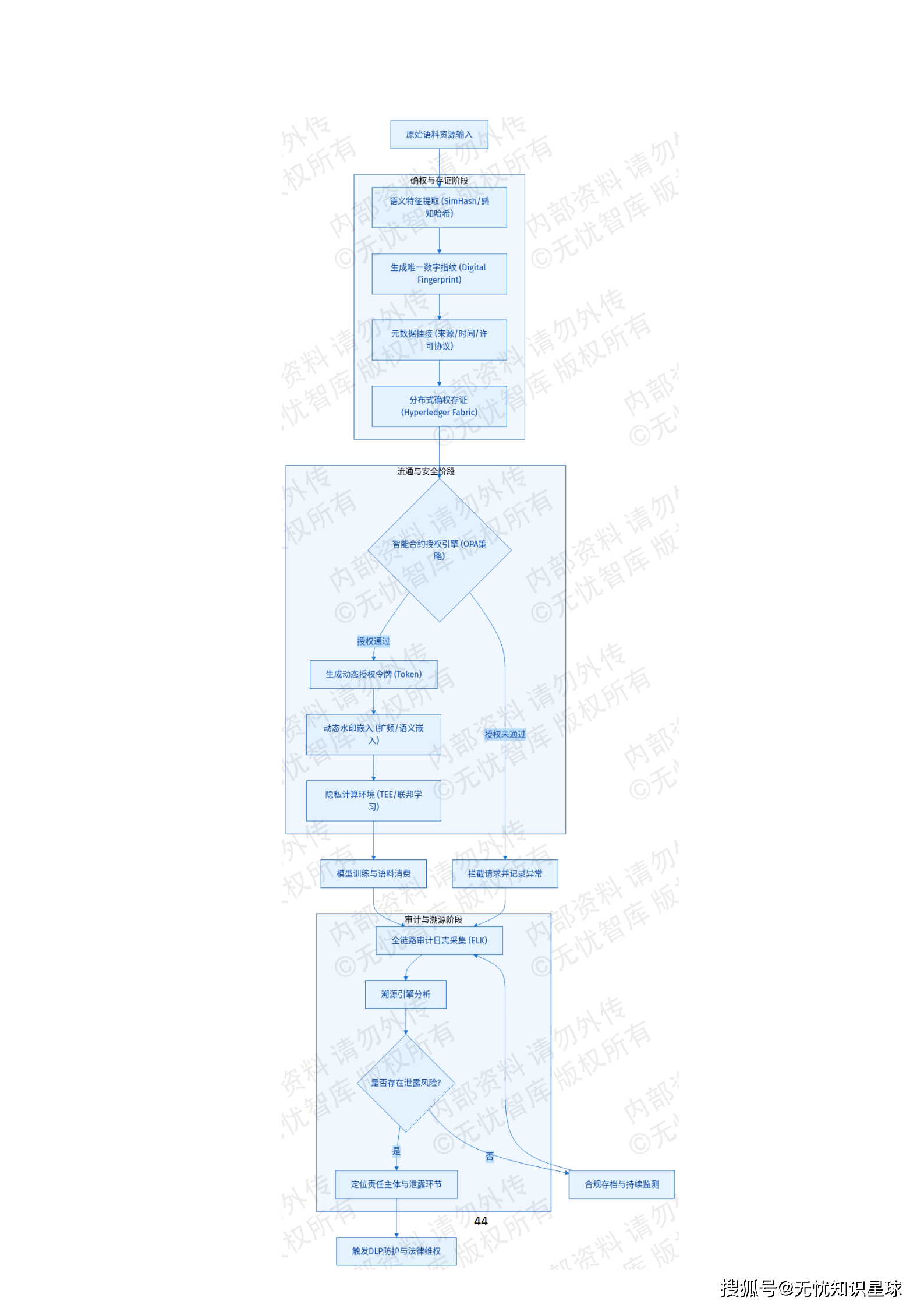
- 版权溯源与确权:利用数字水印、区块链存证技术,记录每一条数据的来源和流转路径。在数据集交付时,附带详细的版权许可协议,明确使用范围,规避法律风险。
- 内容安全围栏:建立政治敏感性、意识形态安全性的专项过滤机制,确保训练数据符合国家法律法规和社会主义核心价值观。这不仅是技术要求,更是政治任务。
- 可信执行环境(TEE):在处理高敏感行业数据时,采用硬件级的可信执行环境,确保数据在计算过程中也是加密的,连平台运维人员也无法窥探明文。
第四章 生态重构:平台如何赋能产业与科研?
一个优秀的平台,不仅仅是技术的堆砌,更是生态的催化剂。《面向大模型训练的国家级高质量中文多模态语料库处理平台》文档中描绘了一幅宏大的生态蓝图,展示了该平台如何重塑大模型产业链的上中下游。
4.1 对科研机构:降低门槛,加速创新
对于高校和科研院所而言,数据获取难、清洗成本高一直是制约大模型研究的瓶颈。许多优秀的算法idea因为缺乏高质量数据验证而束之高阁。
该平台将成为科研创新的"加速器":
- 基准数据集发布:定期发布涵盖不同领域、不同难度的标准评测数据集(Benchmark),为学术界提供统一的"考卷",促进算法的公平比较和快速迭代。
- 开放式沙箱环境:提供在线的数据探索和实验环境,研究人员无需下载PB级数据,即可在云端进行小规模的数据采样、预处理和模型微调实验。
- 产学研合作桥梁:平台将作为连接学术界与产业界的纽带,将企业的真实脱敏数据转化为科研可用的数据集,同时将学术界的最新处理算法应用到平台生产中,形成良性循环。
4.2 对大模型厂商:提质增效,专注核心
对于百度、阿里、腾讯、科大讯飞等大模型厂商,以及众多初创企业,数据工程往往占据了研发资源的60%以上。
该平台将成为企业的"超级外包":
- 即插即用的高质量语料:企业可以直接购买或订阅经过严格清洗、标注的高质量语料包,将原本需要数月组建团队完成的数据准备工作缩短至几天,从而将宝贵的研发精力集中在模型架构创新和RLHF(人类反馈强化学习)上。
- 定制化数据服务:针对垂直行业大模型(如金融大模型、法律大模型),平台可提供定向的数据采集和加工服务,快速构建行业专属语料库,帮助企业快速占领细分市场。
- 成本大幅降低:通过规模效应和技术复用,平台处理单位数据的成本远低于企业自建团队,显著降低了大模型的训练门槛,让更多中小企业有机会参与到大模型生态中来。
4.3 对传统行业:激活沉睡资产,实现数字化转型
对于金融、医疗、制造、能源等传统行业,内部沉淀了海量的宝贵数据,但由于缺乏处理能力,这些数据长期处于"沉睡"状态。
该平台将成为行业转型的"唤醒者":
- 数据资产化:帮助行业客户梳理内部数据,通过平台的清洗和脱敏能力,将原本杂乱无章的业务数据转化为可交易、可流通的数据资产。
- 私有化部署与联邦学习:针对数据不出域的要求,平台支持私有化部署或联邦学习模式,在不泄露原始数据的前提下,利用行业数据共同训练大模型,提升行业智能化水平。
- 场景化解决方案:结合行业Know-how,提供从数据处理到模型训练再到应用落地的全流程解决方案,助力传统行业实现真正的AI赋能。
第五章 挑战与展望:通往AGI之路的冷思考
尽管文档描绘了宏伟的蓝图和先进的技术路径,但作为一名从业者,我们必须保持清醒的头脑。构建国家级高质量中文多模态语料库处理平台,绝非一蹴而就,前方依然横亘着诸多挑战。
5.1 数据质量的"长尾难题"
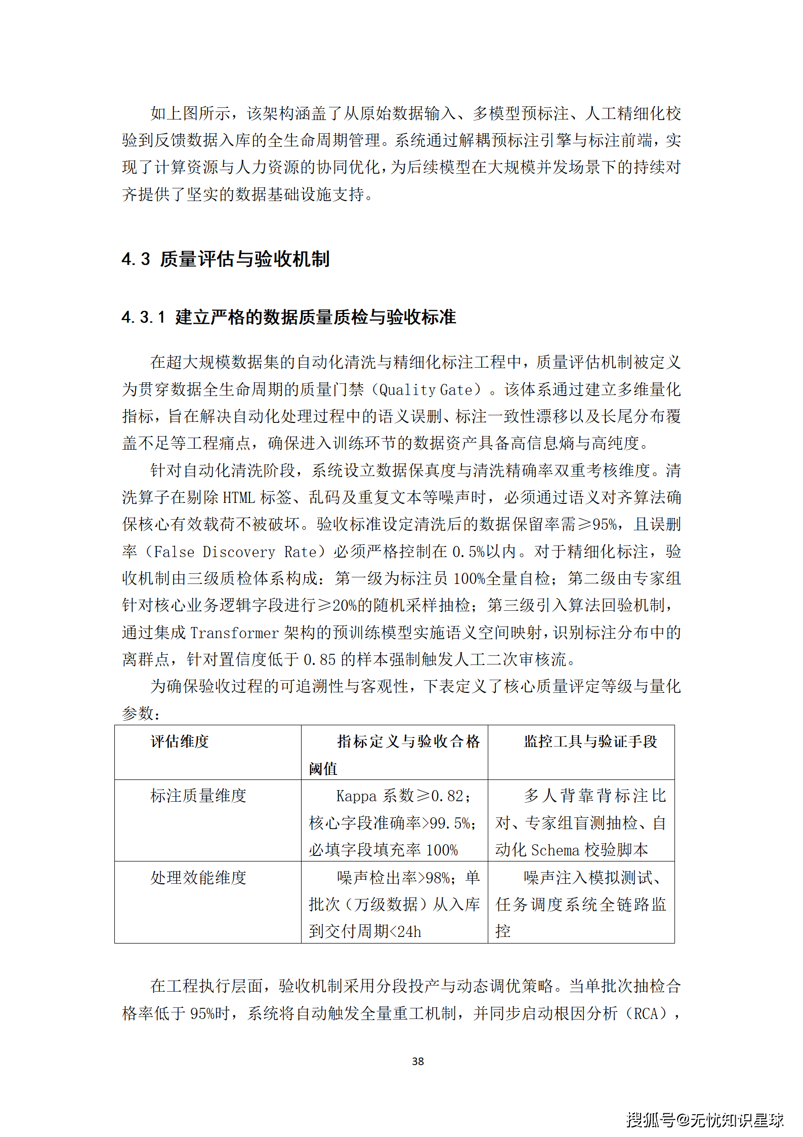
虽然平台建立了严格的质量评估体系,但在面对极度垂直、极度专业的长尾领域(如古籍整理、小语种方言、前沿科学论文)时,现有的自动化模型往往无能为力。这些领域的数据量少、标注专家稀缺,如何保证这部分数据的质量,避免模型在这些领域出现"幻觉"或知识盲区,是一个长期的挑战。这需要建立更加完善的人机协同标注机制,引入更多领域专家参与到数据治理中来。
5.2 多模态理解的"语义鸿沟"
目前的图文对齐、音视频处理虽然在技术上取得了长足进步,但距离真正的"理解"还有差距。模型可能知道图片里有"一只猫",但未必理解这只猫"看起来很孤独"或者"正准备捕猎"。这种深层语义的缺失,限制了多模态大模型在复杂推理任务上的表现。未来,平台需要引入更强的认知智能技术,从感知层面向认知层面跃迁,构建具有常识推理能力的多模态语料库。
5.3 版权与伦理的"灰色地带"
随着AIGC内容的爆发,数据版权的界定变得愈发模糊。由AI生成的数据是否可以用于训练下一代AI?洗稿、伪原创内容的识别难度日益增加。此外,数据中的隐性偏见(如性别歧视、地域黑)难以通过简单的规则完全剔除。平台需要建立动态的伦理审查机制和版权争议解决机制,时刻警惕技术滥用带来的社会风险。
5.4 持续演进与动态更新
互联网数据是流动的、实时的。大模型需要不断吸收最新的知识以保持"保鲜"。平台不能是一个静态的仓库,而必须是一个实时流动的河流。如何构建低延迟的数据摄入和处理管道,实现"天级"甚至"小时级"的数据更新,同时保证更新过程中的版本管理和一致性,是对平台架构弹性的巨大考验。
5.5 未来展望:从"语料库"到"知识引擎"
展望未来,这个平台不应仅仅满足于做一个"语料库处理平台",它应该进化为国家的"智能知识引擎"。
- 合成数据(Synthetic Data)的工厂:当真实数据消耗殆尽时,利用大模型生成高质量的合成数据将成为主流。平台应具备强大的合成数据生成与验证能力,构建"虚实结合"的训练数据体系。
- 世界模型的基石:为了通向AGI,我们需要构建能够模拟物理世界规律的世界模型。这将需要海量的具身智能数据(机器人操作视频、传感器数据等)。平台应提前布局,构建面向具身智能的多模态语料库。
- 全球中文数据的枢纽:依托"一带一路"等国家战略,平台可以进一步拓展,汇聚全球范围内的中文数据以及与中国相关的多语言数据,成为全球中文智能生态的核心枢纽,提升中华文化的国际影响力。
结语:以数据之基,铸智能之魂
《面向大模型训练的国家级高质量中文多模态语料库处理平台》这份文档,不仅是一份技术方案,更是一份宣言。它宣告了中国在人工智能竞争中,已经从单纯的"算法追随者"和"算力追逐者",转向了更为根基深厚的"数据筑基者"。
在二十年的职业生涯中,我见证了互联网从门户时代到移动互联时代的变迁,每一次浪潮的兴起,都伴随着基础设施的重构。今天,大模型浪潮席卷而来,数据基础设施的重构再次成为历史的必然。
这个平台的建设,是一项功在当代、利在千秋的系统工程。它需要的不仅仅是顶尖的技术人才,更需要政策的扶持、产业的协同、法律的完善以及全社会的共识。它不仅仅关乎几家公司的商业利益,更关乎国家在智能时代的核心竞争力,关乎我们能否用中国人自己的数据,训练出懂中国人、服务中国人的超级智能。
路虽远,行则将至;事虽难,做则必成。当我们拥有了世界级的高质量中文多模态语料库,当数据流动的动脉被彻底打通,我们有理由相信,中国的大模型产业将迎来真正的爆发期。那时的AI,将不再是冰冷的代码和参数,而是蕴含着中华文化智慧、承载着人类美好愿景的伙伴。
作为从业者,我们既是见证者,更是建设者。让我们以这份文档为指引,投身到这场伟大的数据治理工程中去,用匠心打磨每一比特数据,用智慧点亮每一行代码,共同铸就中国智能时代的坚实底座。


















































































