文章目录
- [1. 什么是游戏引擎?](#1. 什么是游戏引擎?)
- [2. 游戏引擎的历史](#2. 游戏引擎的历史)
- [3. 流行游戏引擎](#3. 流行游戏引擎)
-
- [3.1 流行游戏引擎分类](#3.1 流行游戏引擎分类)
- [3.2 游戏引擎中的中间件](#3.2 游戏引擎中的中间件)
- [4. 游戏与引擎之间的界限](#4. 游戏与引擎之间的界限)
- [5. 游戏引擎架构](#5. 游戏引擎架构)
-
- [5.1 Platform Layer(平台层)](#5.1 Platform Layer(平台层))
- [5.2 Core Systems(核心系统)](#5.2 Core Systems(核心系统))
- [5.3 3rd Party Libraries & Middleware(第三方库与中间件)](#5.3 3rd Party Libraries & Middleware(第三方库与中间件))
- [5.4 Resource Manager(资源管理器)](#5.4 Resource Manager(资源管理器))
- [5.5 Rendering Engine(渲染引擎)](#5.5 Rendering Engine(渲染引擎))
-
- [5.5.1 渲染流水线(Rendering Pipeline](#5.5.1 渲染流水线(Rendering Pipeline)
- [5.5.2 Low-Level Renderer(低级渲染器)](#5.5.2 Low-Level Renderer(低级渲染器))
- [5.5.3 Scene Graph / Culling Optimizations(场景图与剔除优化)](#5.5.3 Scene Graph / Culling Optimizations(场景图与剔除优化))
- [5.5.4 Visual Effects(视觉效果)](#5.5.4 Visual Effects(视觉效果))
- [5.5.5 Front End(前端界面层)](#5.5.5 Front End(前端界面层))
- [5.6 Collision & Physics(碰撞与物理)](#5.6 Collision & Physics(碰撞与物理))
- [5.7 Animation(动画系统)](#5.7 Animation(动画系统))
- [5.8 Human Interface Devices (HID)(人机交互设备)](#5.8 Human Interface Devices (HID)(人机交互设备))
- [5.9 Audio(音频模块)](#5.9 Audio(音频模块))
- [5.10 Multiplayer & Networking(多人游戏与网络)](#5.10 Multiplayer & Networking(多人游戏与网络))
- [5.11 Gameplay Systems(游戏玩法系统)](#5.11 Gameplay Systems(游戏玩法系统))
-
- [5.11.1 Object Models(对象模型)](#5.11.1 Object Models(对象模型))
- [5.11.2 Event System(事件系统)](#5.11.2 Event System(事件系统))
- [5.11.3 Scripting System(脚本系统)](#5.11.3 Scripting System(脚本系统))
- [5.11.4 Artificial Intelligence(人工智能)](#5.11.4 Artificial Intelligence(人工智能))
- [5.11.5 Game-Specific Subsystems(游戏特定子系统)](#5.11.5 Game-Specific Subsystems(游戏特定子系统))
- [5.12 DCC Tools(数字内容创作工具)](#5.12 DCC Tools(数字内容创作工具))
- [5.13 The World Editor(世界编辑器)](#5.13 The World Editor(世界编辑器))
- [5.14 The Resource Database(资源数据库)](#5.14 The Resource Database(资源数据库))
- [6. 未来游戏引擎的发展方向](#6. 未来游戏引擎的发展方向)
-
- [6.1 AIGC(AI生成内容)](#6.1 AIGC(AI生成内容))
- [6.2 GameNGen(Google)](#6.2 GameNGen(Google))
1. 什么是游戏引擎?
游戏引擎是一种主要用于电子游戏开发的软件框架。它为开发者提供了基础结构和工具,而不是从零编写所有代码。
"引擎"这个术语类似于软件行业中使用的 软件引擎 概念。就像汽车的引擎驱动汽车,游戏引擎驱动游戏的运行与开发。
开发者可以使用游戏引擎来制作 主机、电脑、移动设备,甚至 VR 平台 的游戏。
这通常包括相关库文件(libraries) 和支持程序(support programs)。这包含:
- A rendering engine ("renderer") for 2D or 3D graphics
渲染引擎 → 负责 2D 或 3D 图形显示。 - A physics engine or collision detection
物理引擎 / 碰撞检测 → 处理物体运动、碰撞、重力等物理效果。 - Support for sound
音效支持 → 控制背景音乐、音效播放和空间音效。 - Cinematics
动画过场 / 剧情镜头 → 管理剧情动画和过场动画。 - Scripting
脚本系统 → 控制游戏逻辑、事件触发和 AI 行为。 - Animation
角色和物体动画 → 实现角色动作、物体运动。 - Artificial intelligence (AI)
人工智能 → 控制 NPC 行为、敌人策略、路径规划等。 - Networking
网络支持 → 多人游戏的网络通信和同步。 - 其他,如UI、输入管理、资源管理、调试工具等。
2. 游戏引擎的历史
90 年代之前,游戏引擎尚未出现。这时候很少有代码可以重复使用,每个项目几乎都需要重新编写图形、物理、AI 等模块。
80 年代,一些公司会为自家游戏开发内部专用引擎,这些引擎通常只适用于该公司的游戏,不对外开放。
不同游戏机的硬件差异大,每款游戏都需要针对特定硬件定制开发。
游戏规则和关卡通常 硬编码(hard-coded),关卡数量和图形数据有限。


第一款使用关键代码复用制作的主机游戏是 《超级马里奥兄弟》(1985)。这是一款横向卷轴游戏。第一款《超级马里奥兄弟》的大部分内容需要手工设计,用方格纸绘制关卡。



游戏创作系统 (Game creation system,GCS)。
1980 年代为独立游戏开发而制作。它集成了各种便于游戏开发的功能,形成早期引擎的雏形。
工具包括:
- Integrated development environment (IDE) → 集成开发环境,用于编写和管理代码
- Command line interface (CLI) → 命令行界面,用于运行和调试程序
- Sprite editor → 精灵编辑器,用于制作 2D 游戏角色和图形
- Model editor → 模型编辑器,用于制作 3D 或二维物体模型
- Map/Scene editor → 地图/场景编辑器,用于设计关卡和游戏环境
- Scripting → 脚本系统,用于控制游戏逻辑和事件
使用GCS开发的游戏有Pinball Construction Set (1982) 、Adventure Construction Set (1984)、Shoot-'Em-Up Construction Kit(1987)。
1985年又有了Garry Kitchen's GameMaker,这是第一个集成开发环境(IDE)专门用于制作游戏。
有5个工具组成:
- SceneMaker → 场景/关卡制作
- SpriteMaker → 角色/精灵制作
- MusicMaker → 音乐制作
- SoundMaker → 音效制作
- The Editor → 综合资源管理与逻辑整合

进入90年代更多的游戏引擎出现。其中主要是id Software公司制作。


Commander Keen Engine (1991),这款 2D 平台游戏引擎可以处理滚动屏幕、动画和基本物理。它开创了横向卷轴平台游戏的技术实现。

Wolfenstein 3D Engine (1992),实现了 伪 3D 第一人称视角(raycasting),这成为 FPS 游戏(第一人称射击)早期标准。
其被称为 "3D 射击之父"。
它也首次展示了游戏引擎的应用概念(同一引擎可用于不同关卡与游戏内容)。
DOOM Engine (id Tech 1) (1993),支持 3D 地图、复杂关卡、多人联机和模块化资源,这对现代 3D 游戏引擎影响巨大。
其也被称为 id Tech 1,它不是完全 3D 引擎,因为使用 2.5D 技术(伪 3D),地图是二维平面,但通过高度、纹理和视角模拟 3D 效果。


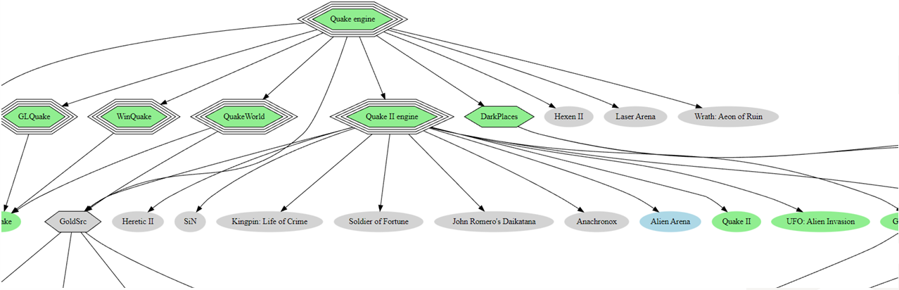
Quake 引擎(id Tech 2,1996),它是 id Software 首个支持 完整 3D 模型、地形和场景 的游戏引擎。取代了 DOOM 的 2.5D / 伪 3D 技术。支持实时光照、纹理映射和复杂几何体。
Quake 引擎首次在 id Tech 系列中引入 网络多人游戏架构。
客户端负责玩家输入和本地渲染。
服务器负责游戏逻辑、状态同步和物理计算。
这为现代多人在线游戏奠定基础。
现如今已经发展到了id Tech 8 (2025)。

下面的图表展示了 Quake。

下图的游戏直接在 Doom 引擎上制作。

下图是 基于 Doom或 Doom2 代码的游戏

引擎就像汽车的心脏,而游戏引擎就是游戏的心脏。游戏引擎负责核心逻辑、渲染、物理、AI 等基本功能。开发者可以在引擎上快速构建具体游戏内容,而不必从零开始。
下面介绍一个特例:小型、极端优化的 3D 游戏和引擎。
.kkrieger在仅 96 KB的大小的情况下实现了一款完整的 3D 第一人称射击。
项目地址
其的技术亮点在于:
- 程序化生成(Procedural Generation)。几乎所有的模型、纹理、音效、关卡和动画都是通过算法生成,这极大压缩了游戏大小。
- 小体积却实现完整 3D FPS 体验。
- 展示了程序化内容生成(PCG)在极端优化场景下的潜力。

其使用的是werkkzeug3,一个3D引擎,其可用算法生成复杂的 3D 场景和资源,从而实现了前所未有的程序化内容生成技术做出了想 .kkrieger 这样极小体积的游戏。

3. 流行游戏引擎
3.1 流行游戏引擎分类
我们可以把游戏引擎分为三类:
- 商业引擎(Commercial)
Unity → 广泛应用于 2D、3D、移动、VR/AR 游戏
Unreal Engine → 高端 3D 游戏、电影级渲染、蓝图可视化编程
CryEngine → 高性能 3D 引擎,擅长真实环境渲染
RPG Maker → 面向 2D 角色扮演游戏的可视化引擎
COCOS → 主要用于 2D 移动游戏,开源商业化友好 - 自研/公司内部引擎(In-house)
4A Engine → Metro 系列游戏使用的高端 3D 引擎
Frostbite → EA 旗下游戏(战地系列等)专用引擎
RAGE (Rockstar Advanced Game Engine) → Rockstar 自研引擎,用于 GTA、Red Dead 系列 - Open-source(开源引擎)
O3DE (Open 3D Engine) → 高性能开源 3D 游戏引擎
GODOT → 免费开源,适用于 2D/3D 游戏开发
正如前文所说,ue引擎不仅可以用于游戏领域,其在其他领域也被广泛使用。
-
Animation(动画制作)
Unreal Engine 可以用于制作高质量动画。
支持实时渲染、复杂光影和粒子效果。
优势:可即时看到最终效果,减少传统动画的渲染时间。
-
Live Action Movie / Virtual Production(真人电影与虚拟制作)
通过虚幻引擎进行虚拟制作(Virtual Production)。
使用 LED 墙和实时渲染,将虚拟场景直接映射到拍摄现场。
优势:实时预览背景和特效,节省后期合成时间,提升拍摄互动性和沉浸感。
代表案例:迪士尼《曼达洛人(The Mandalorian)》使用 Unreal Engine 实时渲染虚拟背景。


3.2 游戏引擎中的中间件
中间件是一种集成到游戏引擎中的软件组件,专门处理游戏的某些特定方面,如 物理、图形或网络。
它提供特定功能模块,减少引擎开发者的重复工作,从而可以让开发者专注游戏逻辑和设计,无需从零开发每个技术模块。其支持跨项目复用,提高了开发效率。
常见类型:
- 物理中间件:处理碰撞检测、刚体动力学(如 Havok)
- 图形中间件:高级渲染和特效处理(如 SpeedTree、NVIDIA GameWorks)
- 网络中间件:多人游戏同步和服务器通信(如 Photon、RakNet)

4. 游戏与引擎之间的界限
我们现在重新思考一下什么是游戏引擎?
游戏和引擎之间的界限往往模糊。有时引擎会包含大量游戏逻辑,而游戏又依赖引擎的核心系统。
游戏引擎通常采用数据驱动架构。核心功能(渲染、物理、AI)独立于游戏数据。游戏内容(关卡、角色、脚本)通过数据和资源驱动引擎执行。
游戏与引擎的界限不是黑白分明。某些引擎专门针对某款游戏优化,几乎和游戏融为一体。
大多数游戏引擎都是为特定游戏和硬件精心设计和优化。
例如早期 id Tech 引擎针对 DOS PC 或特定主机优化。
开发者在引擎设计中需要做出 性能、画质、可扩展性等方面的权衡。
游戏引擎的用途不局限于游戏,也可用于模拟(simulation)、影视制作、虚拟现实、建筑可视化等领域。
游戏引擎是一个框架,由各种工具、实用程序和接口组成。它隐藏了执行游戏中各项任务的低级细节。
例如:渲染管线、物理计算、输入管理、音频处理等。
引擎通过抽象常见游戏或模拟任务的细节
开发者不需要手动处理每一条渲染指令或物理运算。
例子:
渲染(Rendering) → 绘制场景、纹理和光影。
物理(Physics) → 碰撞检测、刚体模拟。
输入(Input) → 键盘、手柄、触控等统一管理。
这样开发者可以专注于游戏或模拟独特的创意和机制。
例如关卡设计、角色能力、故事情节或独特的互动方式。
引擎负责提供通用基础功能,让开发更高效。
5. 游戏引擎架构
游戏引擎架构分为两大部分:
- Runtime Components(运行时组件)
这些组件在游戏运行时起作用,直接处理游戏逻辑和玩家交互。包含:
Platform Layer(平台层):处理不同硬件、操作系统和平台的接口差异
Core Systems(核心系统):引擎的基础框架,管理整体执行流程
3rd Party Libraries & Middleware(第三方库和中间件):集成物理、图形、音效或网络等专用模块
Resource Manager(资源管理器):加载、缓存和管理游戏资源
Rendering Engine(渲染引擎):2D/3D 图形显示和光照处理
Collision, Physics & Animation(碰撞、物理与动画):控制物体运动、碰撞检测及角色动画
Human Interface Devices(输入设备管理):键盘、鼠标、手柄、VR/AR 控制器
Audio(音频):背景音乐、音效、空间音效处理
Networking(网络):多人游戏的通信与同步
Gameplay Systems(游戏机制系统):关卡逻辑、AI、事件触发
Debugging Tools(调试工具):帮助开发者检测、优化和调试游戏 - Tools(工具层)
用于游戏开发阶段,帮助创建和管理内容:
Digital Content Creation Tools(数字内容创建工具):模型、动画、纹理、音效等制作
Asset Conditioning Pipeline(资源处理管线):优化、压缩和转换资源格式
World Editor(世界编辑器):关卡、场景和地图布局设计
Resource Database(资源数据库):集中管理和调用所有游戏资源

5.1 Platform Layer(平台层)
平台层负责让游戏引擎能够在 不同操作系统和硬件平台上运行,例如 Windows、Linux、Mac、主机和移动设备。
Windows顶层是 C: Drive(或其他盘符 D:, E:),下层是 Folder(文件夹),文件类型通过扩展名区分(Text File, Image File, Video File)。
Linux顶层是 Root Directory(/),没有盘符概念,路径分隔符是 /,不是 \,文件扩展名不一定表示类型,隐藏文件以 . 开头,而不是属性标记。
下图展示了平台层的组成模块。
Platform Detection → 检测当前操作系统和硬件
Primitive Data Types → 提供跨平台的数据类型(如整数、浮点数)
Collections and Iterators → 统一集合操作和迭代方式
File System → 封装文件读写和路径差异
Networking → 网络通信接口(TCP/UDP 等)
Hi-Res Timer → 高精度计时器,用于游戏循环和物理计算
Threading Library → 线程管理,保证多平台并发运行
Graphics Wrappers → 图形接口封装,屏蔽底层 GPU API(DirectX/OpenGL/Vulkan)差异
Physics/Collision Wrapper → 封装物理和碰撞模块接口

5.2 Core Systems(核心系统)
核心系统是游戏引擎的基础模块,负责支撑上层功能(渲染、物理、音频、AI 等),提供开发者不可或缺的工具和服务。其包含:
- 数学库(Math Library)
提供向量、矩阵、三角函数、几何计算等,用于:
3D 渲染(透视投影、相机矩阵)
动画与旋转(旋转矩阵、四元数)
碰撞检测和物理计算 - 数据结构与算法(Data Structures and Algorithms)
提供数组、链表、哈希表、图、树等基础结构,算法包括:
搜索、排序
路径规划(A*、导航网格)
资源管理和关卡逻辑 - 内存管理(Memory Management)
负责内存分配、释放、缓存优化
提高性能,避免内存泄漏
支持实时渲染、大型场景和多人游戏 - 断言与调试(Assertions)
用于检测程序逻辑错误
辅助调试、优化代码
保证游戏运行的稳定性和可靠性

5.3 3rd Party Libraries & Middleware(第三方库与中间件)
游戏引擎通常会集成第三方库和中间件,以加快开发、提升性能并提供专业功能。
通常有:
- 数据结构与算法库
Boost:C++ 通用库,提供智能指针、容器、算法等
Folly、Loki:高性能 C++ 库,用于优化数据处理
Eigen、GLM:线性代数库,向量、矩阵、数学运算 - 图形相关库(Graphics)
OpenGL / OpenGL ES / DirectX 11 / DirectX 12 / Vulkan:GPU 渲染接口,提供硬件加速的 2D/3D 渲染功能
SpeedTree:专业树木/植被建模和渲染
trueSKY:天空和天气系统生成 - 碰撞与物理(Collision & Physics)
Havok / PhysX / ODE:物理引擎,处理刚体、柔体、碰撞检测,提供高度优化的模拟物理效果 - 角色动画(Character Animation):Miarmy、Granny、Havok Animation、Euphoria,角色骨骼动画、动作捕捉、智能行为模拟。

5.4 Resource Manager(资源管理器)
资源管理器负责管理和调度游戏中的所有资源(Game Assets),保证游戏运行时高效、安全、稳定。
主要功能有:
- Access to Resources(访问资源)
负责游戏资产的访问接口
游戏对象可以通过资源管理器加载或查询纹理、模型、音效、动画等 - Offline & Runtime Resource Management(离线与运行时管理)
Offline:在开发阶段或打包阶段组织、压缩和优化资源
Runtime:游戏运行时动态加载、缓存和释放资源 - Single Copy of Each Resource(唯一拷贝)
每种资源只存储一份,避免重复占用内存 - Asset Life Cycle Management(资源生命周期管理)
加载需要的资源(Load)
卸载不再使用的资源(Unload)
保证资源不会过早释放,也不会长时间占用内存 - Composite Resource Handling(复合资源管理)
支持资源组合(例如材质 + 纹理 + Shader)
一次性加载多个依赖资源,保证完整性 - Referential Integrity(引用完整性)
管理资源引用关系,防止访问已释放或未加载的资源 - Memory Usage Management(内存使用管理)
控制加载资源占用的内存
通过缓存策略(LRU、优先级)优化性能

5.5 Rendering Engine(渲染引擎)
渲染引擎是游戏引擎中负责将 3D/2D 场景转化为屏幕图像的模块。核心概念是渲染流水线(Rendering Pipeline)。
5.5.1 渲染流水线(Rendering Pipeline
这一部分在CPT205中有详细叙述。

- Input(输入)
接收游戏世界中的几何数据(顶点)、纹理、光照信息
也包括相机位置、物体坐标等 - Vertex Shader(顶点着色器)
对每个顶点进行变换和处理
计算顶点在屏幕空间的位置、法线向量、光照等 - Primitive Assembly(图元组装)
将顶点组合成图元(点、线、三角形)
三角形是 GPU 渲染的基本单位 - Rasterization(光栅化)
将图元转换为像素(片元)
计算每个像素在屏幕上的位置和覆盖范围 - Fragment Shader(片元着色器)
对每个像素进行最终颜色计算
应用纹理、光照、阴影、透明度等效果 - Frame Buffer(帧缓冲)
存储最终图像数据
GPU 输出到显示器屏幕
5.5.2 Low-Level Renderer(低级渲染器)
负责和 GPU 打交道,完成实际的图形渲染任务:
Materials & Shaders → 材质与着色器管理
Static & Dynamic Lighting → 静态/动态光照
Cameras → 相机控制
Text & Fonts → 字体渲染
Primitive Submission → 提交顶点/三角形等图元
Viewports & Virtual Screens → 视口和虚拟屏幕管理
Texture & Surface Management → 纹理与表面管理
Debug Drawing (Lines etc.) → 调试绘制(辅助线、边框等)
Skeletal Mesh Rendering → 骨骼网格渲染,用于角色动画
Graphics Device Interface → 底层图形接口封装(DirectX/OpenGL/Vulkan)
低级渲染器把上层场景信息翻译成 GPU 可执行指令,直接输出像素。
5.5.3 Scene Graph / Culling Optimizations(场景图与剔除优化)
用于场景管理和性能优化:
Spatial Hash / BSP Tree / kd-Tree → 空间划分结构,快速查找和管理场景对象
Occlusion & PVS → 遮挡剔除 / Potentially Visible Set,避免渲染被遮挡对象
LOD System → 细节层次(Level of Detail),远处对象降低细节,提高性能
减少 GPU 渲染负荷,提高帧率,同时保持视觉质量。

5.5.4 Visual Effects(视觉效果)
包括粒子系统(烟、火、水花、爆炸等)、后处理、阴影、反射、光照等.
通常与渲染流水线和低级渲染器结合,生成最终屏幕效果。

5.5.5 Front End(前端界面层)
负责渲染 HUD、菜单和 GUI
功能包括:
Heads-Up Display (HUD) → 玩家界面元素(血量、分数、地图等)
In-Game Menus (Dev) → 调试菜单、开发工具菜单
Graphical User Interface (GUI) → 游戏界面交互元素(按钮、滑块、文本框)

5.6 Collision & Physics(碰撞与物理)
碰撞与物理模块是游戏引擎的核心系统之一,负责模拟真实世界的物理交互和角色/物体的动态行为。
-
Physics System(物理系统)
核心功能:模拟物理规律,如重力、摩擦力、弹性碰撞等
支持对象类型:
Rigid Bodies(刚体):不可变形物体,如墙壁、箱子、球
Phantoms(虚拟碰撞体):仅用于触发事件或检测碰撞,不影响物理
-
Rigid Body Dynamics(刚体动力学)
模拟刚体的运动、旋转和碰撞响应
支持力和约束(Forces & Constraints),如弹簧、绳索、铰链
支持Ray/Shape Casting(光线/形状查询),用于检测碰撞和射线交点

5.7 Animation(动画系统)
动画模块负责给游戏中的角色、物体、特效等提供运动和生动表现,它通常依赖于 碰撞与物理系统 来实现真实运动。
动画类型有:
- Sprite / Texture Animation(精灵或纹理动画)
2D 游戏常用
通过切换不同纹理帧实现动画效果 - Rigid Body Hierarchy Animation(刚体层级动画)
物体分层,每层刚体受力运动
例如车辆悬挂系统或机械手臂 - Skeletal Animation(骨骼动画)
角色通过骨骼层级驱动模型变形
支持复杂动作组合和混合
常用技术:
Animation State Tree & Layers:动画状态机和层级管理
Inverse Kinematics (IK):逆向运动学
LERP & Additive Blending:插值和平滑混合
Animation Playback & Decompression:播放与解压
Sub-skeletal Animation:局部骨骼动画
Game-Specific Post-Processing:游戏专用后处理 - Vertex Animation(顶点动画)
直接修改模型顶点坐标
常用于布料、旗帜、水流等动态效果

5.8 Human Interface Devices (HID)(人机交互设备)
HID 是游戏引擎用来接收玩家输入的模块,负责把物理设备的操作转化为游戏可识别的信号。
常见输入设备有:
- Keyboard & Mouse(键盘与鼠标)
PC 游戏最常见输入
键位、鼠标移动、点击 - Joypad / Gamepad(手柄)
主机/控制台常用
摇杆、按钮、触摸板 - VR Controller(虚拟现实手柄)
VR 游戏专用
支持手势、位置追踪、方向感应 - Steering Wheel(方向盘)
赛车游戏或驾驶模拟
通常配合踏板和换挡杆 - 其他
体感设备(Kinect、Nintendo Ring Fit)
触摸屏、手势识别、传感器
5.9 Audio(音频模块)
音频模块是游戏引擎的重要组成部分,与图形同等重要。它负责生成和管理游戏中的声音效果、音乐和环境音。

5.10 Multiplayer & Networking(多人游戏与网络)
多人游戏和网络模块负责管理多玩家互动、数据同步和在线通信,是现代游戏引擎的核心功能之一。
Multiplayer(多人模式类型)如下:
- Single-screen Multiplayer(单屏多人)
多个玩家在同一屏幕上互动
例如:街机对战游戏 - Split-screen Multiplayer(分屏多人)
每个玩家有独立的视角
例如:赛车或射击游戏 - Networked Multiplayer(网络多人)
玩家通过网络连接进行游戏
需要数据同步和延迟管理 - Massively Multiplayer Online Games (MMO)(大规模多人在线)
数百至数千玩家同时在线
需要强大的服务器架构和状态同步
Networking(网络模块)负责玩家之间的数据通信。
网络通信的方式有:
- Peer-to-Peer (P2P) 网络
玩家直接连接交换数据
适合小型游戏 - Client-Server(客户端-服务器)
服务器管理游戏状态,客户端请求和接收更新
支持大规模在线游戏 - Client-Server Host w/ Relay(服务器中继)
混合模式,通过中继服务器降低延迟和 NAT 穿透问题


Online Multiplayer 核心功能:
Match-Making & Game Management:玩家匹配、房间管理
Object Authority Policy:管理谁能控制游戏对象
Game State Replication:同步游戏状态,确保所有玩家看到一致画面
5.11 Gameplay Systems(游戏玩法系统)
Gameplay Systems 是游戏引擎中负责实现游戏规则、逻辑和互动行为的模块,是连接引擎底层功能(渲染、物理、输入)和具体游戏体验的核心。

5.11.1 Object Models(对象模型)
定义游戏中的实体及其属性和行为
包括:
Player Characters(玩家角色)
NPCs(非玩家角色)
Weapons(武器)
Cameras(相机)
Environment Objects(环境物体)
作用:统一管理对象数据和状态,提供可复用实体模板
5.11.2 Event System(事件系统)
管理游戏中的事件和触发机制
由两部分组成:
- Event / Message(事件/消息)
事件是游戏中发生的动作或状态变化
示例:
玩家按下按钮
NPC 到达目标位置
碰撞发生
游戏胜利或失败 - Event Handler(事件处理器)
监听特定事件并执行相应逻辑
例如:
玩家按下跳跃键 → 触发角色跳跃动画
敌人死亡 → 增加分数、播放音效

5.11.3 Scripting System(脚本系统)
提供可编程接口给游戏设计者
功能:
快速实现游戏规则、任务逻辑、触发事件
允许在不修改引擎源代码的情况下调整游戏行为
这里又可以分为两类:
- Scripting(传统脚本编程)
使用语言编写游戏逻辑
示例:C++, C#, Python, Lua - Visual Scripting(可视化脚本/蓝图)
通过节点图(Node Graph)连接逻辑,无需写代码
适合设计师快速实现游戏逻辑
节点通常对应事件、条件、函数调用
5.11.4 Artificial Intelligence(人工智能)
控制 NPC 或敌人的行为
功能:
路径规划(Pathfinding)
决策树、状态机、行为树(Behavior Trees)
战术策略、学习算法(可选)
作用:增强游戏挑战性和互动性

5.11.5 Game-Specific Subsystems(游戏特定子系统)
根据具体游戏类型实现的功能模块
例如:
战斗系统、技能系统、任务系统
经济系统、升级系统、天气系统
作用:支撑游戏独特玩法和规则

5.12 DCC Tools(数字内容创作工具)
DCC 工具是用来创建、编辑和处理游戏所需的数字内容 的软件,包括 3D 模型、贴图、动画、材质、粒子特效和声音等。
Digital Content(数字内容)是任何以数字数据形式存在的游戏资源。包括:模型、纹理、动画、特效、音效、场景布局等。
DCC Tools(数字内容创作工具)是用于生成、编辑、导出这些数字内容的工具。可以与游戏引擎结合,通过导出或插件使用。

5.13 The World Editor(世界编辑器)
世界编辑器是游戏引擎中构建和管理整个游戏世界的核心工具,也可以称为场景编辑器或关卡编辑器。


5.14 The Resource Database(资源数据库)
资源数据库是游戏开发中管理所有游戏资产和信息的中心系统,确保游戏世界和编辑器能够有序、高效地使用资源。
游戏世界是游戏引擎中所有元素的集合。
资源数据库管理这些元素及其属性。
包括:模型、贴图、材质、动画、音效、场景信息、元数据等。
元数据(Metadata)通常包含以下信息:
- id:资源唯一标识
- name:资源名称
- path:文件路径
- author:创建者
- editing info:编辑历史、版本信息
数据库功能包括
- 数据库管理
统一存储和组织资源 - 版本控制(Version control)
管理资源历史,支持回滚、多人协作 - 管道工具(Pipeline Tools)
支持资源从 DCC 工具到游戏引擎的自动化处理和导入 - 资源追踪
方便开发者查找、修改、更新资源

6. 未来游戏引擎的发展方向
6.1 AIGC(AI生成内容)
人工智能自动生成游戏内容。包含:
- 游戏关卡或地图
- 纹理、3D模型
- 游戏脚本或角色行为
6.2 GameNGen(Google)
一个利用机器学习生成游戏内容的系统。
主要分为两个阶段:
- 通过AI玩家收集数据(Data Collection via Agent Play)
AI代理在游戏环境中进行"试玩"。
收集数据:
每一帧画面(frames)
代理动作(actions)
观察结果和奖励(observations & reward)
收集的数据会存储下来,用于模型训练。 - 生成模型训练(Generative Model Training)
利用收集到的数据训练生成模型(比如"去噪网络 denoising network")。
流程:
将游戏画面编码成潜在向量(latent representation)
加入噪声进行数据增强(augmentation)
根据之前的帧和动作预测下一帧画面
本质:模型学会了游戏的动态规则,可以自动生成新的游戏内容。

