方案背景
近日,欧盟就统一充电器接口的提案达成了一项政治协议,其中规定了在欧盟地区销售的所有手机或其他便携式中小型电子设备必须采用统一的USB Type-C接口。这项决定意味着未来将会有更多的产品强制性地使用TYPE-C充电接口。
在这个背景下,一款极简PD灯带方案,采用了USB-C PD协议芯片。这款灯带板不仅封装小 外围简单,且只有一个TYPE-C接口大小,方便携带;本方案不需要过认证,可以节省更多的成本。
一、灯带介绍
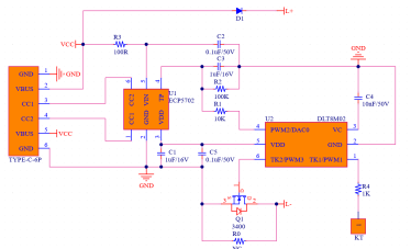
1.ECP5702触摸控制调光灯带


采用ECP5702+6 PIN单片机实现触摸实现协议取电5V→9V→12V,即可完成关闭(5V),低亮(9V),高亮(12V)的调光转变。
这款灯带板有一个特点------它们仅有一个TYPE-C头的大小,不需要额外的驱动板,就能实现高低亮度的切换。这种设计不仅大大简化了使用步骤,小巧轻便,可以轻松携带到任何地方,不论是户外露营、朋友聚会还是商务旅行,都可以带在身边,随时随地打造属于自己的独特氛围。再也不用为沉重的装备而烦恼,这款灯带板的便携性将为您带来更多的便利和乐趣
二、芯片介绍
ECP5702是能芯科技发布的PD协议芯片。ECP5702可以从符合TYPE-C PD协议的电源适配器电源请求最大或指定的电压。当ECP5702连接到TYPE-C电源设备时,PD通信将被触发并自动启动。将要求提供选定的电压,并完成所有相关的PD协议;芯片VBUS、CC1、CC2引脚耐压达28V,无需通过其他电路进行降压供电。
通过调节TP引脚的电压来指定协议输出电压,如下表所示:
|---|----------|-------------|------------------------|
| | TP引脚电压 | PD适配器输出电压 | 备注 |
| 1 | 初始值(0V) | PD适配器最大输出电压 | 向PD适配器要求最大电压输出 |
| 2 | 3/8*VDD | 15V | 向PD适配器要求15V,或15V以下最大电压 |
| 3 | 5/8*VDD | 12V | 向PD适配器要求12V,或12V以下最大电压 |
| 4 | 7/8*VDD | 9V | 向PD适配器要求9V,或9V以下最大电压 |
**备注:**ECP5702可以不断开即可调整TP引脚电压改变适配器输出电压。
三、供电方式




总结
从上所述,本方案采用了Type-C供电PD Sink端取电协议芯片ECP5702,将电压输出提升到了一个新的高度。不再受限于传统的5V电压输出,ECP5702支持5V、9V、12V、15V、20V等多种电压输出选择,能够满足不同场景下的需求。无论是需要节能省电的日常照明,还是需要高亮度照明的户外活动,都能够轻松应对,与各种支持Type-C接口的设备兼容,方便我们的使用和携带。