ps 最快速度过完八股,然后进阶学习

Bean是线程安全的吗
具体看我们的写法,有没有共享的变量,如果有并且是单例,那么就不是线程安全的,如果是多例则是线程安全的
AOP是什么
AOP是简化开发提升开发效率的一种思想,他会在原方法执行前后,执行一组方法,常用在日志记录,功能增强等方面 面向切面编程
谈谈简易原理
我们写注解,假设改注解功能为打印字符,那么我们在某个地方通过反射遍历所有的类方法,如果类方法上有我们对应的注解,那么我们就可以反射执行
那么aop
Spring AOP 帮我们封装了扫描、代理的底层逻辑. AOP 的核心实现机制就是动态代理------Spring 会为被切面切入的目标对象创建一个代理对象,所有对目标对象的调用都会先经过代理对象,代理对象在调用目标方法的前后插入切面逻辑(比如你要的打印字符)。
代理分为cglib代理和反射代理
项目中有没有使用AOP
我们之前在后台管理系统中使用AOP来记录系统操作日志。主要思路是使用AOP的环绕通知和切点表达式,找到需要记录日志的方法,然后通过环绕通知的参数获取请求方法的参数,例如类信息、方法信息、注解、请求方式等,并将这些参数保存到数据库
Spring中的事务是如何实现的?
通过AOP实现的,为对应的加了事务注解的方法代理其对象后,方法前开启注解,方法后关闭事务
事务失效场景
1.异常为抛出自己处理
2.未捕获异常
3.事务方法不是公开的
Spring Bean生命周期
配置解析完成
↓
生成 BeanDefinition
↓
doRegistBeanDefinition ←(你现在这一步)
↓
getBean()
↓
实例化 + DI

通过BeanDefinition获取bean的定义信息
调用构造函数实例化bean
bean的依赖注入
处理Aware接口(BeanNameAware、BeanFactoryAware、ApplicationContextAware)
Bean的后置处理器BeanPostProcessor-前置
初始化方法(InitializingBean、init-method)
Bean的后置处理器BeanPostProcessor-后置
销毁bean
循环引用问题
https://blog.csdn.net/weixin_47759174/article/details/157183126?spm=1001.2014.3001.5501
Spring解决循环依赖是通过三级缓存,对应的三级缓存如下所示:



循环引用关键问题就是,卡在初始化那一步,大家无法完成依赖注入行测完全的对象,spring加入了缓存机制,使得可以在初始化那里拿到类似于引用的东西,只是还没初始化,直到一方创建成功

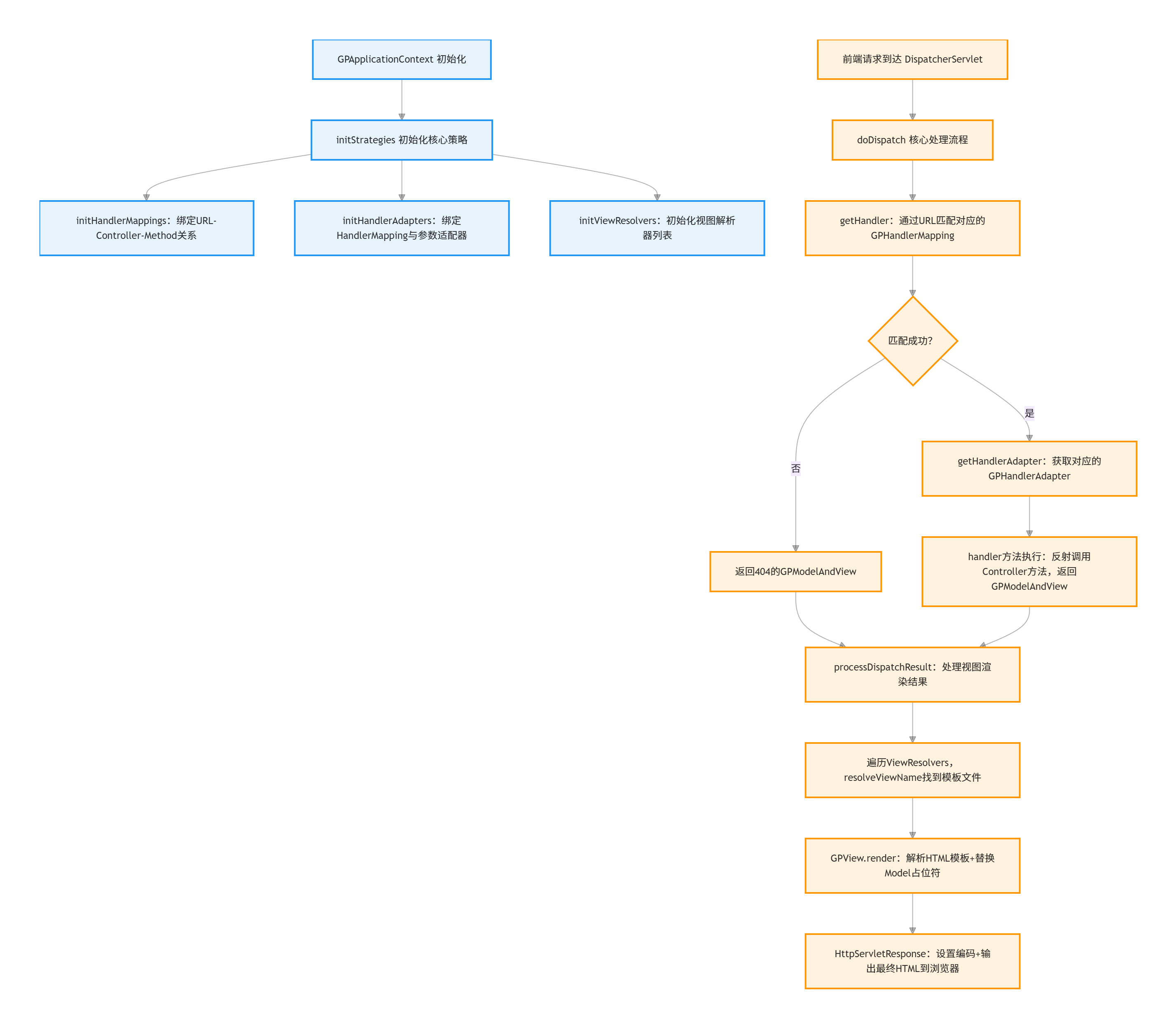
SpringMVC
https://blog.csdn.net/weixin_47759174/article/details/157185205?spm=1001.2014.3001.5501



SpringBoot自动配置原理


Spring 的常见注解有哪些?

Springmvc场景注解

Springboot场景注解



Mybatis执行流程

https://blog.csdn.net/weixin_47759174/article/details/157585554?spm=1001.2014.3001.5501
mybatis延迟加载


缓存
