在数字化转型加速推进的今天,信息化项目已成为企业、政务机构高效运转的核心支撑。然而,项目上线并非终点,后续的"运维"与"运营"工作直接决定了系统的生命周期与价值产出。现实中,不少组织将二者混为一谈,导致资源错配、系统价值难以充分释放。本文将从核心定义、关键差异、实务落地、协同逻辑四个维度,全面拆解信息化项目运维与运营的本质区别与内在联系。
01 核心定义:两种不同的"系统保障"逻辑
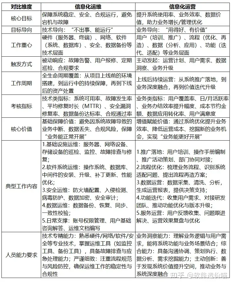
(一)运维(O&M,Operation and Maintenance):系统的"生命线守护者"
运维的核心定位是"保障系统基础可用性",是信息化项目的"底线工程"。它聚焦于IT基础设施与软件系统的技术层面,通过标准化、流程化的技术手段,确保系统硬件、网络、软件、数据等核心组件"不间断、无故障、合规化"运行。
从本质上看,运维是"技术驱动的被动响应型工作"------其核心目标是"不让系统出问题,出了问题快速解决",如同城市的"基础设施保障队",负责电力、供水、交通等基础功能的稳定运行,是系统能够正常服务的前提条件。
(二)运营(Biz Operation,业务运营):系统的"价值放大器"
运营的核心定位是"挖掘系统业务价值",是信息化项目的"增值工程"。它聚焦于系统与业务场景、用户需求的融合层面,通过主动策划、数据驱动、流程优化等方式,让系统"好用、有人用、能产生实际效益"。
运营的本质是"业务驱动的主动经营型工作"------其核心目标是"让系统发挥最大价值,助力业务目标达成",如同商业综合体的"运营管理团队",在基础设施完善的基础上,通过招商、活动策划、服务优化等方式提升客流量与营收,是系统从"能用"到"好用"再到"有用"的关键推手。
02 关键维度深度对比:从目标到落地的全差异解析
运维与运营的差异贯穿于工作全流程,从目标导向到考核标准,从工作内容到人员能力,均存在显著区别。以下从9个核心维度展开详细对比:

通俗比喻:更易理解的边界划分
为了更直观地感受二者差异,我们可以用"小区管理"做类比:
- 运维就像小区的"物业工程部+安保部":负责电梯维修、水电保障、小区安保、公共设施巡检,核心是"让小区能住、安全住",解决的是"基础保障"问题;
- 运营就像小区的"运营管理部+客服部":负责小区招商、活动策划(如邻里节)、业主服务优化、配套设施升级(如新增充电桩),核心是"让小区住得舒服、升值",解决的是"价值提升"问题。
再以政务信息化项目(如政务服务平台)为例:
- 运维工作:保障平台服务器稳定运行、网络畅通、数据不丢失、用户信息安全,确保市民能正常登录平台办理业务;
- 运营工作:推广平台使用(如线下宣传、线上教程)、优化办事流程(如减少申报材料、简化审批步骤)、分析办事数据(如高频事项统计、堵点问题排查)、推动功能迭代(如新增"一网通办"模块),提升市民使用率与满意度。
03 实务落地:不同场景下的运维与运营侧重点
(一)运维:标准化、自动化是核心落地逻辑
运维工作的核心诉求是"稳定、高效、低风险",因此落地过程中需注重"标准化"与"自动化":
- 建立标准化运维流程:制定设备巡检规范、故障处理流程、备份恢复预案、安全合规手册等,确保每一项运维工作都有章可循;
- 引入自动化运维工具:通过监控工具(如Zabbix、Prometheus)实时监测系统状态,通过自动化脚本实现补丁批量更新、数据定时备份,减少人工操作失误;
- 分级分类保障:根据系统重要性(如核心业务系统、非核心辅助系统)划分运维等级,核心系统采用"7×24小时值守""双活备份"等高强度保障措施,非核心系统采用"8×5小时响应""定期巡检"模式,优化资源配置。
(二)运营:数据驱动、用户中心是核心落地逻辑
运营工作的核心诉求是"增值、适配、高渗透",因此落地过程中需坚持"数据驱动"与"用户中心":
- 搭建用户运营体系:针对系统使用者(内部员工、外部客户/市民)制定分层培训计划,通过线上教程、线下实操、一对一指导等方式提升用户操作能力;建立用户反馈渠道(如客服热线、意见信箱、调研问卷),及时收集使用痛点;
- 强化数据运营能力:建立运营数据指标体系(如活跃率、使用率、业务完成率),定期开展数据复盘,通过数据洞察识别业务堵点(如某审批环节耗时过长)、功能短板(如某模块操作复杂),为流程优化与功能迭代提供依据;
- 推动业务与系统融合:深入业务一线,了解业务流程与实际需求,将系统功能与业务场景深度适配(如企业ERP系统运营需对接采购、销售、财务等业务环节),甚至通过系统功能创新推动业务模式升级(如电商平台通过数据分析推出个性化推荐功能)。
(三)不同项目类型的运维与运营侧重
- 政务类信息化项目(如政务服务平台、智慧社区系统):运维侧重安全合规与稳定运行(需满足政务数据安全法规要求),运营侧重用户覆盖率与服务效率(提升市民办事便捷度);
- 企业类信息化项目(如ERP、CRM系统):运维侧重数据安全与系统适配(对接企业现有IT架构),运营侧重业务流程优化与成本控制(提升企业运营效率);
- 互联网类信息化项目(如电商平台、APP):运维侧重高并发支撑与安全防护(应对海量用户访问),运营侧重用户活跃率与商业变现(通过推广、活动、内容运营提升用户粘性与营收)。
04 协同价值:运维与运营的相辅相成
尽管运维与运营存在显著差异,但二者并非相互割裂,而是信息化项目全生命周期中相辅相成的两个环节:
-
运维是运营的基础前提:没有稳定、安全的系统运行环境,运营工作无从谈起------若政务服务平台频繁宕机,再完善的推广计划与流程优化也无法提升用户满意度;若电商平台数据安全存在漏洞,用户会因信任危机放弃使用;
-
运营是运维的价值延伸:运维保障了系统"能用",但只有通过运营才能让系统"有用"------若企业ERP系统仅满足基础运行,却未通过运营提升员工使用率、优化业务流程,系统便只是"闲置资产",无法转化为企业的核心竞争力;
-
二者形成闭环优化:运营过程中收集的用户反馈(如"某功能操作复杂导致频繁报错"),可为运维提供优化方向(如调整系统配置、优化操作界面);运维发现的系统性能瓶颈(如"某模块并发处理能力不足"),可为运营提供业务调整依据(如优化业务办理时段、分流用户访问)。
05 总结:从"分清楚"到"用到位"
信息化项目运维与运营的核心区别,本质是"基础保障"与"价值提升"的区别:运维守住"系统能运行"的底线,运营拉升"系统有价值"的上限。在实际工作中,组织需明确二者边界,避免资源错配------既不能用运维团队承担运营职责(如让技术工程师负责用户推广),也不能让运营团队兼顾运维工作(如让业务人员处理服务器故障);同时,要建立二者协同机制,让运维为运营保驾护航,让运营为运维赋予意义。
随着数字化转型的深入,信息化项目的价值不再局限于"工具属性",而是成为业务创新、管理升级的核心引擎。唯有厘清运维与运营的定位,发挥二者的协同价值,才能让信息化项目真正成为组织发展的"加速器",实现从"数字化建设"到"数字化价值"的跨越。