参考教程:https://www.bilibili.com/video/BV1L7411c7jw/?spm_id_from=333.1387.favlist.content.click
七、ESP8266作为网络客户端
1、ESP8266作为网络客户端的行为
(1)网络客户端有很多种类型,像日常生活中使用的手机、电脑,以及ESP866-NodeMCU开发板,都可以作为网络客户端,向服务器发出请求。
(2)如果ESP866-NodeMCU作为客户端,接入一个与互联网连接的Wi-Fi网络中,那么ESP866-NodeMCU想要访问其它服务器的网站首页,大致流程如下所示。

2、使用ESP8266HTTPClient库实现网络通讯
(1)HTTPClient类是使用HTTP协议的网络客户端的抽象,该类的成员函数有如下几个(包括但不限于):
①begin函数:初始化HTTP请求并设置目标地址(URL,请求路径),并返回设置结果,True表示准备就绪,False表示URL格式错误或内存不足。
该函数有多种重载形式,最常用的是只有一个参数的重载形式,参数为指定URL的字符串类型数据
②GET函数:使用GET方法发送HTTP请求,并返回服务器响应的状态码,该函数无参数。
③POST函数:使用POST方法发送HTTP请求,并返回服务器响应的状态码,该函数无参数。
④getString函数:获取服务器HTTP响应报文中响应体的内容,以字符串的形式返回,该函数无参数。
⑤end函数:关闭ESP8266与服务器的连接,该函数无参数。
(2)使用ESP8266连接外部服务器,请求网址"http://www.example.com"的信息,其程序流程如下图所示。

(3)将以下示例程序粘贴到代码区中,然后将其编译并上传NodeMCU开发板,这样即可请求网址"http://www.example.com"的信息,并将返回的内容打印在串口监视器中。
cpp
#include <ESP8266WiFi.h>
#include <ESP8266HTTPClient.h>
#define URL "http://www.example.com" //测试HTTP请求用的URL,注意网址前面必须添加"http://"
void setup() {
Serial.begin(9600);
WiFi.mode(WIFI_STA); //设置ESP8266工作模式为无线终端模式
WiFi.begin("Zevalin_Computer", "00114514"); //连接Wi-Fi
//等待Wi-Fi连接
while(WiFi.status() != WL_CONNECTED){
delay(1000);
Serial.print(".");
}
Serial.println("");
Serial.print("WiFi Connected!");
httpClientRequest(); //发送HTTP请求
}
void loop(){
}
//发送HTTP请求并且将服务器响应通过串口输出
void httpClientRequest(){
//创建 HTTPClient 对象
HTTPClient httpClient;
//通过begin函数配置请求地址
httpClient.begin(URL);
Serial.print("URL: "); Serial.println(URL);
//通过GET函数启动连接并发送HTTP请求
int httpCode = httpClient.GET();
Serial.print("Send GET request to URL: ");
Serial.println(URL);
//如果服务器响应HTTP_CODE_OK(200),则从服务器获取响应体信息并通过串口输出
//如果服务器不响应HTTP_CODE_OK(200),则将服务器响应状态码通过串口输出
if (httpCode == HTTP_CODE_OK) {
// 使用getString函数获取服务器响应体内容
String responsePayload = httpClient.getString();
Serial.println("Server Response Payload: ");
Serial.println(responsePayload);
}
else {
Serial.println("Server Respose Code:");
Serial.println(httpCode);
}
//关闭ESP8266与服务器连接
httpClient.end();
}
①WiFi.mode(val):配置ESP8266以val参数指定的模式工作,val的可选项有WIFI_OFF(关闭Wi-Fi)、WIFI_STA(无线终端模式)、WIFI_AP(接入点模式)、WIFI_AP_STA(接入点-无线终端双模式)。
②WiFi.begin(ssid, password):控制ESP8266接入Wi-Fi网络,其中ssid参数为Wi-Fi网络名,password为Wi-Fi网络密码。
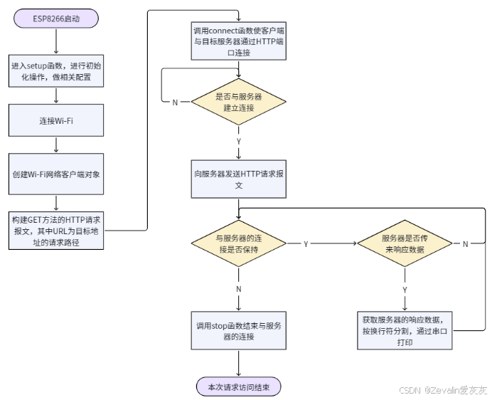
3、使用WiFiClient库实现网络通讯
(1)WiFiClient类是使用Wi-Fi接入互联网的网络客户端的抽象,它比HTTPClient类的局限性更小(也就是不局限于使用HTTP协议),该类的成员函数有如下几个(包括但不限于):
①print函数:向服务器发送HTTP请求报文,函数参数为字符串类型的报文内容,报文内容需要程序员按照通信协议的格式自行构建(下图所示的是HTTP请求报文格式,CLRF为换行符)。

②connect函数:与服务器建立连接,第一个参数为被连接网络服务器的网址,第二个参数为被连接网络服务器的端口编号(HTTP协议的熟知端口号为80)。
③connected函数:如果ESP8266已与服务器建立连接,则返回True,否则返回False,该函数无参数。
④available函数:如果ESP8266接收到服务器返回的响应信息,则返回True,否则返回False,该函数无参数。
⑤readStringUntil函数:获取服务器返回的响应信息,直到遇到指定字符,返回字符串类型数据,该指定字符即为函数参数。
⑥find函数:获取服务器返回的响应信息,判断响应信息中有没有指定字符串,该指定字符串即为函数参数,有指定字符串则返回True,否则返回False。
(2)使用ESP8266连接外部服务器,请求网址"http://www.example.com"的信息,其程序流程如下图所示。

(3)将以下示例程序粘贴到代码区中,然后将其编译并上传NodeMCU开发板,这样即可请求网址"http://www.example.com"的信息,并将返回的内容打印在串口监视器中。
cpp
#include <ESP8266WiFi.h>
const char* host = "www.example.com"; // 目标网络服务器地址
const int httpPort = 80; // http熟知端口号
void setup(){
Serial.begin(9600);
Serial.println("");
WiFi.mode(WIFI_STA); //设置ESP8266工作模式为无线终端模式
WiFi.begin("Zevalin_Computer", "00114514"); //连接Wi-Fi
//等待Wi-Fi连接
while(WiFi.status() != WL_CONNECTED){
delay(1000);
Serial.print(".");
}
Serial.println("");
Serial.println("WiFi Connected!");
wifiClientRequest();
}
void loop(){
}
// 向服务器发送HTTP请求
void wifiClientRequest(){
// 建立Wi-Fi客户端对象,对象名称client
WiFiClient client;
// 建立字符串,用于HTTP请求(注意请求行和请求头的格式)
String httpRequest = String("GET /") + " HTTP/1.1\r\n" +
"Host: " + host + "\r\n" +
"Connection: close\r\n" +
"\r\n";
// 通过串口输出连接服务器名称,以便查阅连接服务器的网址
Serial.print("Connecting to ");
Serial.print(host);
// 连接网络服务器
if(client.connect(host, httpPort)){
Serial.println(" Success!"); // 连接成功后串口输出"Success"信息
client.print(httpRequest); // 向服务器发送HTTP请求
Serial.println("Sending request: ");// 通过串口输出HTTP请求信息内容
Serial.println(httpRequest);
// 通过串口输出网络服务器响应信息
Serial.println("Web Server Response:");
while (client.connected() || client.available()){
if (client.available()){
String line = client.readStringUntil('\n');
Serial.println(line);
}
}
client.stop(); // 断开与服务器的连接
Serial.print("Disconnected from "); // 通过串口输出断开连接信息
Serial.print(host);
}
else{
Serial.println(" connection failed!"); // 如果连接不成功,则通过串口输出"连接失败"信息
client.stop();
}
}
八、ESP8266 HTTP协议数据通讯
1、客户端向服务器发送数据信息
(1)在这个示例中,两块ESP8266连接同一个Wi-Fi网络,一块作为服务器,另一块作为客户端,ESP8266客户端将会通过HTTP协议向ESP8266服务器发送信息,最终实现的效果是,通过客户端ESP8266开发板上的按键来"遥控"服务器上的LED点亮和熄灭。
①在运行过程中,客户端ESP8266将会实时检测板上的按键状态,并且把按键状态发送给服务器。
②服务器在接收到客户端按键状态后,可以根据客户端按键状态来控制服务器端板上的LED点亮和熄灭。

(2)服务器端程序:
①程序任务:
1\]接收客户端发来的HTTP请求并且解析信息中的数据信息。
\[2\]将解析的数据信息通过串口监视器显示供用户查看。
\[3\]将解析的客户端按键状态信息用于控制服务器端板上LED的点亮和熄灭。
②程序框图:

③程序代码:
```cpp
#include