在做电动牙刷产品开发时,您是否正在为以下问题困扰:蓝牙方案和音频处理需要分别选型,电机驱动又要单独搭电路,PCB空间越来越紧张,BOM成本居高不下?

WT2605A8-24SS是一款面向智能个护设备推出的集成化语音与控制SoC。它将双模蓝牙通信、高保真音频处理和PWM电机驱动三大核心功能集成在单芯片内,可以有效简化电动牙刷的硬件架构。
硬件工程师最关心的几个点
1. 电机驱动集成
WT2605A8-24SS内置PWM驱动接口,可直接输出PWM信号控制马达IC的转速和启停。这意味着在电动牙刷应用中,您无需再为电机控制额外搭配MCU或驱动芯片。
对比一些需要外挂控制单元的方案,这种集成方式可以节省PCB布板面积,降低布线复杂度,同时也减少了外围器件数量。对于结构紧凑的电动牙刷产品来说,这一点尤为关键。
2. 蓝牙通信能力
芯片支持双模蓝牙,包含经典蓝牙和BLE 5.0+。在电动牙刷场景中,BLE负责与手机APP的数据通信(刷牙模式设置、使用数据同步),经典蓝牙则可以承载语音音频传输。这种双模架构可以在保持低功耗的同时实现更完整的智能交互功能。
相比一些仅支持BLE 4.2的方案,在连接稳定性和抗干扰能力上会有更好的表现。
3. 音频与语音处理
采用16bit ADC/DAC架构,采样率最高支持48kHz,频响范围覆盖200Hz至8kHz。这个参数配置对于电动牙刷的语音提示、录音回放等应用场景是够用的。
芯片内置340秒语音存储空间,并可外挂最大128Mbit Flash。在开发阶段,您可以根据产品定位灵活配置语音内容容量。

技术参数速览
|---------|----------------------|
| 参数项 | 规格 |
| 音频架构 | 16bit 高精度 ADC/DAC |
| 采样率 | 最高 48kHz |
| 频响范围 | 200Hz -- 8kHz |
| 内置存储 | 340秒语音 |
| 存储扩展 | 支持外挂最大 128Mbit Flash |
| 蓝牙版本 | 蓝牙5.0+,双模兼容 |
| 电机控制 | 内置PWM驱动接口 |
芯片详细电气参数
工作条件
|--------|---------|---------|---------|--------|
| 参数 | 最小值 | 典型值 | 最大值 | 单位 |
| 工作电压 | 2.8 | - | 5.5 | V |
| 待机功耗 | - | 15 | - | uA |
| 工作温度 | -40 | - | 85 | ℃ |
蓝牙射频参数
|--------|--------|--------------------------------|
| 参数 | 规格 | 说明 |
| 蓝牙版本 | 5.0+ | 双模(经典蓝牙 + BLE) |
| 接收灵敏度 | -90 | dBm |
| 最大发射功率 | +10 | dBm |
| 支持协议 | - | HFP / A2DP / AVRCP / SPP / HID |
ADC音频参数(录音输入)
|------------------|---------|--------|
| 参数 | 典型值 | 单位 |
| 动态范围 | 90 | dB |
| 信噪比 (S/N) | 90 | dB |
| 总谐波失真+噪声 (THD+N) | -70 | dB |
| 串扰 | -80 | dB |
DAC音频参数(音频输出)
|------------------|-----------|--------------|
| 参数 | 典型值 | 单位 |
| 频响范围 | 20 -- 20k | Hz |
| 总谐波失真+噪声 (THD+N) | -75 | dB |
| 信噪比 (S/N) | 95 | dB |
| 动态范围 | 90 | dB |
| 输出幅度 | 1 | Vrms |
| DAC输出功率 | 11 | mW (32ohm负载) |
封装与模块选型
WT2605Ax提供两种交付形式,硬件工程师可根据产品结构和成本要求选择:
|-------------------|--------------------|-----------------------|
| 封装类型 | 规格 | 适用场景 |
| WT2605AX (SSOP24) | 24Pin SSOP封装 | 追求极致成本的方案,PCB需自行布线 |
| WT2605AB01 模块 | 模块厚度 2.76mm ±0.2mm | 加速开发周期,模块已集成蓝牙天线和基础外围 |
硬件设计注意事项
电源设计
芯片工作电压范围为2.8V-5.5V,待机功耗低至15uA。在电动牙刷应用中,建议设计独立的电源域,方便在深度休眠时切断非必要电路以节省功耗。
注意VOUT输出电压为3.3V(典型值),如需与其他3.3V器件共用电源轨,需确认负载能力是否满足需求。

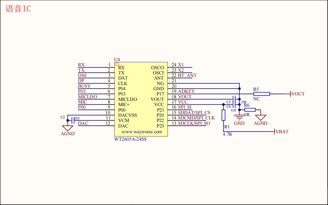
WT2605A8-24ss芯片应用原理图
蓝牙天线设计
如果选择裸芯片方案(WT2605AX),蓝牙天线需要外置设计。建议参考原厂参考设计中的天线匹配电路,并预留π型匹配网络位置,以便量产时进行天线调测。
对于WT2605AB01模块,模块已集成天线,布局时只需注意模块与主板之间的走线长度和信号隔离。
PWM电机驱动布线
PWM输出走线应尽量远离音频信号线(ADC/DAC),避免PWM开关噪声耦合到音频通道。建议PWM走线使用地线包围,并留出足够的滤波电容位置。
回流焊工艺
芯片采用无铅封装,回流焊峰值温度要求260℃(+5/-0℃),建议符合以下曲线要求:预热区150℃-200℃保持60-120秒,峰值温度以上217℃保持60-150秒,从室温到峰值总时间不超过8分钟。
开发资源与技术支持
根据原厂规格书,WT2605Ax支持标准UART通信协议进行指令控制,开发者可通过串口命令实现蓝牙连接管理、音频播放控制、语音录制等操作。
对于电动牙刷应用场景,建议关注以下几个开发要点:
ADKEY多键检测:芯片支持ADKEY功能,可直接通过电阻分压方式实现多按键检测,减少外部按键IC的使用。
语音存储管理:内置340秒语音空间,支持外挂128Mbit Flash,可根据产品功能规划分区存储提示音、录音文件等。
OTA升级支持:支持通过蓝牙进行固件和语音内容的远程升级,便于产品上市后的功能迭代。
原厂提供开发板、参考原理图和技术文档支持,有意向的团队可以直接联系原厂获取资料。
与常见方案的对比
|----------|-------------------|------------------|
| 对比维度 | WT2605A8-24SS | 竞品方案(典型配置) |
| 蓝牙能力 | 双模蓝牙,内置 | BLE 4.2 或外挂蓝牙模块 |
| 电机驱动 | 内置PWM直驱 | 需独立MCU或驱动IC |
| 采样率 | 48kHz | 16kHz -- 32kHz |
| 存储扩展 | 128Mbit Flash | 16Mbit -- 64Mbit |
对硬件设计的影响
从硬件开发的角度来看,这颗芯片的集成化设计主要带来以下几个实际收益:
首先是BOM精简。由于蓝牙、音频、电机驱动三大功能集中在单芯片实现,外围电路可以得到简化。这对于控制物料成本和控制供应链复杂度都有直接帮助。
其次是PCB布局的灵活性提升。电动牙刷内部空间有限,传感器、马达、电池、主板的堆叠布局往往需要反复权衡。减少独立芯片和外围器件的数量,可以让PCB设计有更多调整余地。
另外在电源设计方面,集成方案通常有助于降低整体待机功耗,对续航敏感的电动牙刷产品来说,这是一项加分项。
开发支持层面
根据公开的技术文档,芯片原厂提供包括底层驱动开发指导、蓝牙协议栈集成支持以及配套APP开发框架等开发资源。
对于初次接触这套方案的团队,建议重点关注PWM电机控制的驱动配置、蓝牙BLE协议的对接调试、以及语音存储空间的分配规划这几块内容。
此外,原厂还提供OTA升级方案的技术支持,这对于需要持续迭代产品功能的团队来说是有价值的。
适用场景参考
根据芯片特性,以下几类电动牙刷产品设计比较适合考虑这款方案:
需要语音提醒功能的入门级智能牙刷------利用内置语音存储实现多模式提示音。
面向年轻用户群体的中高端产品------通过APP互联实现模式定制和使用数据追踪。
有出海需求的品牌产品------支持多语言语音包切换,便于全球化部署。
注重礼品属性和情感化体验的细分产品------可实现用户自定义录音、家庭成员语音定制等功能。
总结
WT2605A8-24SS的核心定位是一款面向智能个护设备的高集成度SoC方案。它在单芯片内整合了蓝牙通信、音频处理和电机驱动三项功能,对于电动牙刷这种功能需求相对标准化但又需要一定智能化特性的产品类别,可以作为硬件方案的一个选择。
如果您正在评估电动牙刷的硬件方案,不妨了解一下这颗芯片的具体参数和开发支持情况,结合自己的产品定位和开发周期做综合考量。
以上内容基于公开技术资料整理,供开发工程师参考。如需更详细的技术文档或开发板支持,建议直接联系原厂获取最新信息。