摘要:随着智能家居与计算机视觉技术的不断发展,家庭环境中的消防安全监测逐渐成为研究热点。传统火灾报警方式大多依赖温度传感器、烟雾传感器等硬件设备,存在响应范围有限、误报率较高以及缺乏可视化信息等问题。针对上述不足,本文设计并实现了一种基于YOLOv8的家居场景火焰烟雾检测系统,通过目标检测技术对图像、视频及摄像头画面中的火焰和烟雾目标进行实时识别,以提升家庭场景下火灾隐患预警的智能化水平。
项目方案:基于YOLOv8面向家居场景的火焰烟雾图像识别系统
项目简介
本项目是一套基于YOLOv8的家居场景火焰与烟雾智能检测系统,可实现图像、视频和摄像头的实时识别、预警与数据管理。
系统概述
本文以YOLOv8目标检测算法为核心,结合火焰与烟雾数据集完成模型训练与优化,并构建了完整的检测系统。系统在功能上集成了用户登录注册、图像检测、视频检测、摄像头实时检测、检测结果展示、语音报警以及检测记录存储与统计分析等模块。为提升系统的实用性与交互体验,本文采用PySide6实现可视化界面,使用SQLite数据库保存用户信息与检测记录,从而形成了集检测、预警、管理与分析于一体的应用平台。
在系统实现过程中,本文重点对模型推理流程、界面交互逻辑以及检测结果管理机制进行了设计。系统能够根据检测结果自动识别火焰或烟雾类别,给出对应的风险等级,并通过界面提示、日志记录和语音播报等方式实现多形式预警。同时,系统支持对历史检测数据进行分类统计与趋势分析,为后续的家庭安全管理与火灾风险研究提供数据支撑。实验结果表明,该系统在典型家居场景下能够较为准确地完成火焰和烟雾目标识别,具有较好的实时性与应用可行性。
总体而言,本文完成了一个面向家居场景的火焰烟雾智能检测系统的设计与实现,验证了深度学习目标检测技术在家庭消防安全监测中的应用价值。该系统不仅提高了火灾隐患识别的效率,也增强了检测结果的直观性和可管理性。未来可进一步从数据集扩充、模型轻量化、边缘设备部署以及多传感器融合等方向展开研究,以进一步提升系统在复杂环境中的检测精度、稳定性和实际应用能力。
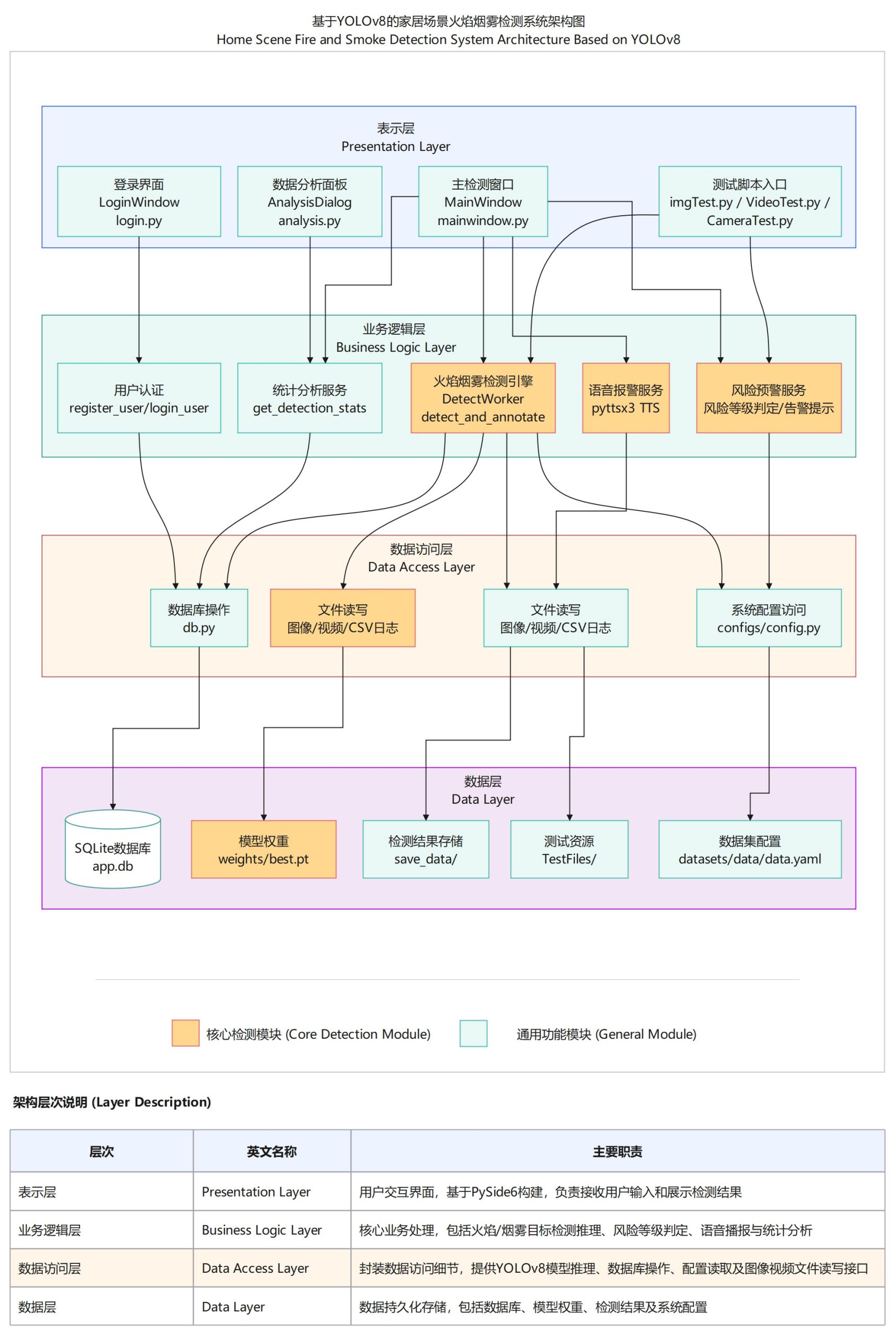
系统架构
本系统采用经典的架构设计:

图1 面向家居场景的火焰烟雾图像识别系统
核心亮点
本系统基于YOLOv8实现家居场景火焰与烟雾的实时智能识别,并集成可视化界面、风险预警/语音提示与检测记录统计分析,形成从检测到管理的一体化解决方案。
算法特点
本系统采用 YOLOv8 作为核心检测算法。该模型兼顾检测精度与推理效率,采用基于 C2f 模块的网络结构,增强了特征提取与梯度传递能力;通过 P3、P4、P5 三个尺度检测头实现多尺度目标检测;同时引入 SPPF 模块扩大感受野,提升复杂场景下的特征表达能力。作为轻量化版本,YOLOv8n 具有参数量小、计算量低和推理速度快等优点,适合实际部署应用。
性能突破
通过在家居场景火焰烟雾数据集(10,156 张图像,12,372 个标注框)上进行 150 轮完整训练,YOLOv8 基线模型取得了优异的识别性能。

图2 基线模型性能分析图
核心技术
YOLOv8轻量级目标检测模型,结合高效特征提取与多尺度特征融合技术,在家居场景火焰烟雾数据集(10,156张图像,12,372个标注框)上训练150轮,实现对火焰与烟雾两类目标的高精度实时识别,并结合可视化界面、风险预警和语音播报提升家庭消防安全监测能力。
算法详解
YOLOv8 是 Ultralytics 推出的新一代目标检测模型,在网络结构、检测头设计、损失函数和训练策略等方面对 YOLOv5 进行了优化。该模型提供 N、S、M、L、X 等多种尺度版本,以适应不同场景需求。相比 YOLOv5,YOLOv8 将 C3 模块替换为 C2f 模块,增强了特征提取能力;采用解耦头和 Anchor-Free 机制,提高了检测精度与收敛效率;在损失计算中引入 TaskAlignedAssigner 和 Distribution Focal Loss,增强了边界框回归能力;同时在训练后期关闭 Mosaic 数据增强,进一步提升模型精度与泛化性能。

图3 YOLOv8网络架构图
技术优势分析
YOLOv8 是一种兼顾检测精度与推理效率的单阶段目标检测模型,在火焰与烟雾识别任务中具有较好的应用潜力。其网络结构通过 优化特征提取与特征融合过程,增强了模型对复杂场景目标信息的表达能力。模型中引入的 SPPF 模块进一步提升了多尺度特征表 征能力,使其能够有效识别火焰与烟雾在不同尺度、不同形态及不同光照条件下的视觉特征。与此同时,YOLOv8 采用解耦检测头,将分类与边界框回归任务分离处理,从而提高了模型的训练稳定性和检测精度。实验结果表明,在家居场景火焰 烟雾数据集(10,156 张图像,12,372 个标注框)上训练 150 轮后,YOLOv8 对火焰和烟雾 2 类目标均取得了较好的识别效果,能够较好地满足家庭场景下火灾隐患实时检测与预警的实际需求
系统功能
本系统集成用户登录注册、图片/视频/摄像头火焰烟雾检测、风险预警与语音播报、检测记录存储及统计分析等功能。
功能概述
本系统面向家居场景火焰与烟雾安全监测需求,基于YOLOv8目标检测模型实现对图片、视频及摄像头实时画面中的火焰与烟雾目标识别与可视化展示;系统提供用户登录注册与权限管理,能够对检测结果进行风险等级判定并触发界面提示与语音播报预警,同时将检测事件及置信度、位置等信息写入数据库形成历史记录,并在数据分析模块中实现按来源、类别与时间维度的统计展示,为家庭火灾隐患的实时预警与后续管理分析提供一体化支持。
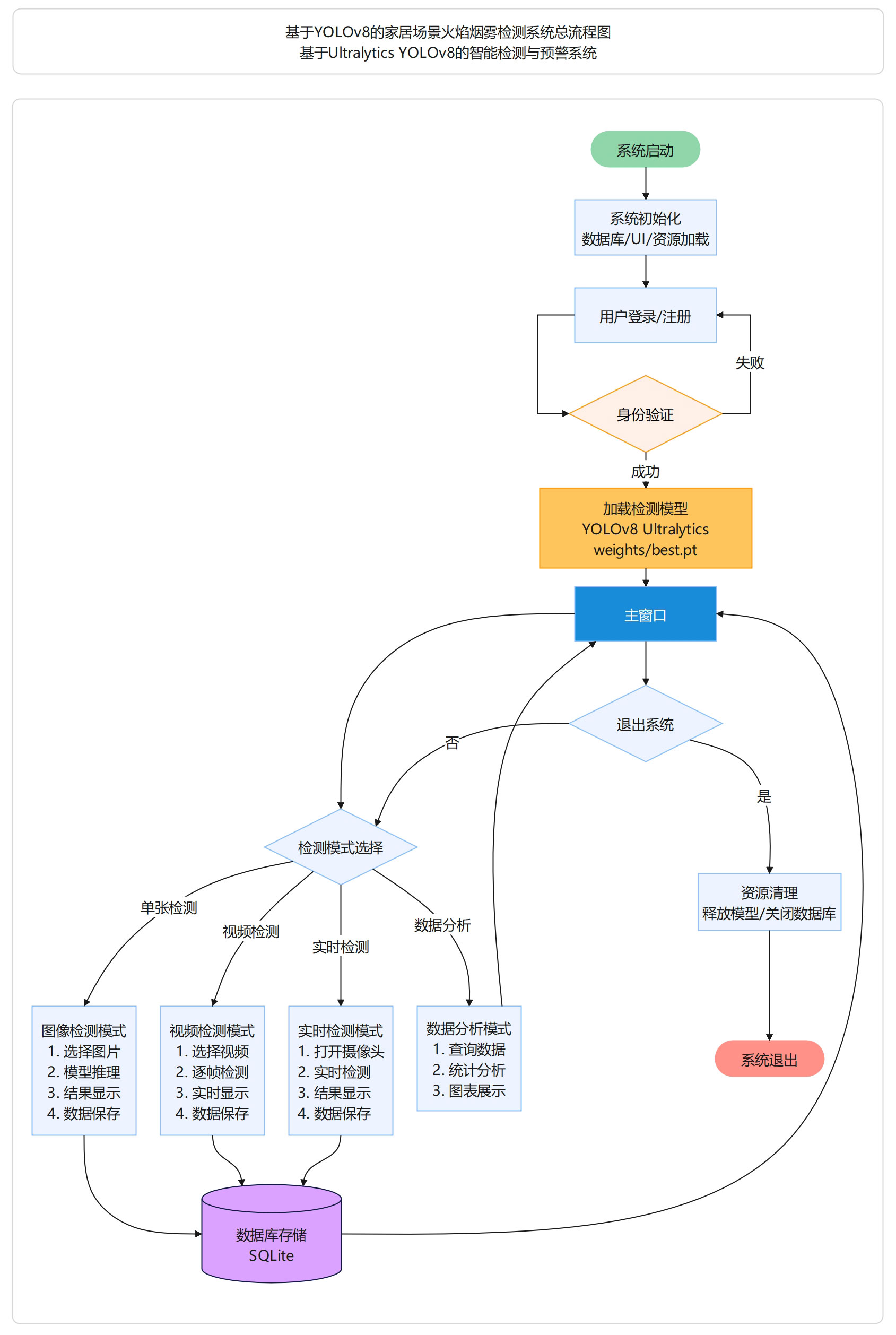
系统流程图
本系统采用 Python 3.12 开发,基于 Ultralytics YOLOv8 框架实现火焰与烟雾目标检测,使用 PySide6 构建图形化界面,通过 OpenCV 处理图像与视频数据,结合 PIL 渲染中文标签,并利用 DetectWorker 多线程机制保证检测过程的流畅性;同时集成 pyttsx3 语音引擎实现告警语音播报,使用 SQLite 数据库完成用户信息与检测记录的持久化存储。系统围绕家庭消防安全监测需 求,集成图片检测、视频检测、摄像头实时检测、风险等级判定、语音预警、历史记录管理与统计分析等功能,为家居场景下火焰 烟雾隐患的智能识别、实时预警与安全管理提供了一套完整的技术解决方案。

图4 系统总流程图
系统优势
本系统基于 YOLOv8 轻量化目标检测网络(约 3.01M 参数),在家居场景火焰烟雾数据集验证集上达到 98.2% mAP@0.5 和 76.4% mAP@0.5:0.95 的检测精度(精确率 96.4%、召回率 97.2%),支持图片、视频、摄像头三种检测模式,并集成风险预警、语音播报、检测记录存储及数据统计分析等功能,能够准确 识别火焰与烟雾两类目标,满足家庭场景下火灾隐患实时检测与预警的应用需求。
运行展示
系统界面采用三栏布局,左侧集成功能按钮与参数设置,中部用于实时显示识别画面与检测结果,右侧展示统计信息并提供记录管理;系统支持单张图片、视频与摄像头实时检测,集成数据分析、结果可视化展示与历史记录查询等功能,整体界面简洁直观、操作便捷。
检测效果展示
登录界面:

图5 登录主界面
用户登录界面,展示系统入口

图6 注册主界面
用户注册界面,新用户创建账号
系统运行模块:

图7 系统运行界面

图8 单张检测:家居场景火

图9 单张检测:家居场景火焰烟雾

图10 视频检测:家居场景火焰烟雾

图11 实时检测:家居场景火焰
数据分析模块:

图12 数据概览

图13 类型分析

图14 详细记录

图15 清空记录
数据集与训练
本章介绍了数据集构建、模型训练与性能评估。数据集共 10,156 张标注图像(12,372 个标注框),按训练集、验证集与测试集划分为 7,109 张 / 2,031 张 / 1,016 张,涵盖 火焰(fire)与烟雾(smoke) 两个类别。基于 YOLOv8n 的基线模型完成 150 轮训练,在验证集上取得 98.2% mAP@0.5 与 76.4% mAP@0.5:0.95 的检测精度,精确率 96.4%、召回率 97.2%,为后续系统部署与实时预警应用提供了可靠的性能基础。
数据集构建
本研究使用的是家居场景火焰烟雾检测数据集,该数据集专门针对火焰与烟雾目标进行标注。数据集包含家庭及室内 外场景采集的图像,涵盖不同光照条件、不同拍摄角度、不同背景环境以及火焰和烟雾在不同形态、尺度下的表现特征,包含 2 个类别(火焰、烟雾),具有较强的场景多样性和实际应用价值。数据集共包含 10,156 张高质量标注图像(12,372 个标注框),其中训练集 7,109 张 / 8,641 个标注框,验证集 2,031 张 / 2,461 个标注框,测试集 1,016 张 / 1,270 个标注框,为模型训练与性能评估提供了较为充足的数据支撑。整体来看,该数据集能够较好覆盖家庭火灾隐患监测中常见的视觉 场景,为后续火焰烟雾检测模型的训练、验证与部署应用奠定了数据基础。

图16 数据集划分及类别信息统计示意图
数据集增强
训练阶段采用Mosaic拼接、随机翻转、HSV色彩扰动、随机擦除等数据增强策略,提升模型对不同光照、角度和遮挡条件下的泛化能力。

图17 图像增强
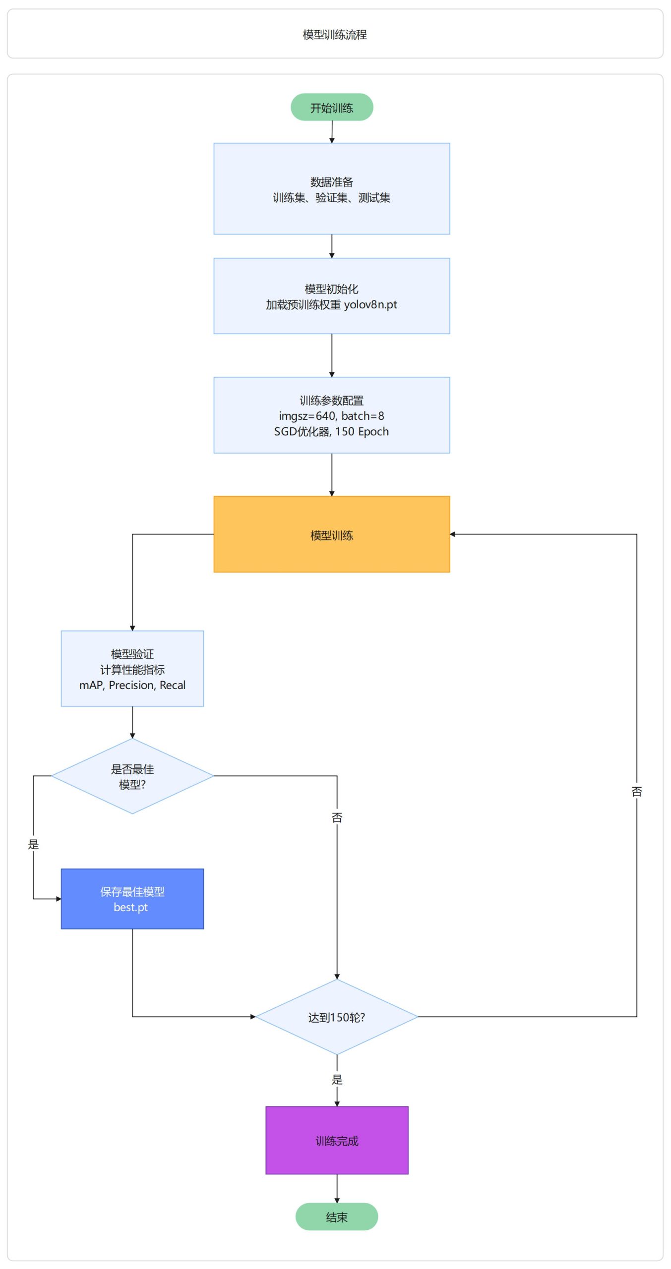
训练流程
模型训练采用端到端的方式,首先加载训练集和验证集进行数据预处理,然后加载YOLOv8n预训练权重进行模型初始化,接着使用SGD优化器进行150轮迭代训练,每轮训练后在验证集上评估性能指标,系统自动保存验证集上性能最佳的模型权重,最终输出完整的性能指标和训练曲线。

图18 模型训练流程
训练流程:
-
开始训练 → 加载训练集和验证集进行数据预处理
-
模型初始化 → 加载YOLOv8预训练权重(yolov8n.pt),使用标准YOLOv8架构
-
模型训练 → 使用SGD优化器进行150轮迭代训练,应用数据增强技术
-
模型验证 → 每轮训练后在验证集上评估性能指标(Precision, Recall, mAP@0.5, mAP@0.5:0.95)
-
最佳模型保存 → 系统自动监控验证性能,保存验证集上性能最佳的模型权重(best.pt)
-
训练完成 → 输出完整的性能指标报告和训练曲线图
训练配置
硬件环境:

软件环境

训练超参数

学习率调度策略
学习率调度策略采用线性衰减方式,前3个epoch进行warmup预热,学习率从0线性增长到初始学习率0.01,之后按线性方式从0.01逐步衰减到最终学习率0.0001。
训练结果
训练曲线分析:
下图展示了模型在150轮训练过程中的完整性能变化,包括损失函数曲线和精度指标曲线:

图19 训练曲线分析
图中展示了10个关键指标的训练过程:训练损失(box/cls/dfl)、验证损失(box/cls/dfl)、精确率、召回率、mAP@50和mAP@50-95
(1)损失函数曲线
从训练曲线图可以看出,训练过程中损失函数呈现稳定下降趋势:train/box_loss 从 1.775 降至 0.736,train/cls_loss 从 2.523 降至 0.353,train/dfl_loss 从 1.563 降至 0.928;验证集损失走势与训练集一致,曲线平滑,无明显过拟合现象。
(2)精度指标曲线
Precision 曲线从初始值 77.4% 波动上升,最终稳定在 96.4%;Recall 曲线从 25.0% 稳步提升,最终达到 97.2%;mAP@0.5 曲线从初始 25.1% 快速上升,最终稳定在 98.2%;mAP@0.5:0.95 曲线从初始 11.0% 持续上升,经历快速上升阶段(1---30 轮,从 11.0% 提升至 52.7%)、稳定提升阶段(30---90 轮,从 52.7% 提升至 70.3%)和收敛稳定阶段(90---150 轮,从 70.3% 提升至 76.4%),最终达到 76.4%,整体收敛良好。
(3)Precision-Recall 曲线

图20 Precision-Recall 曲线
展示模型在不同置信度阈值下的精确率和召回率关系,all classes mAP@0.5达到0.988
(4)混淆矩阵(归一化)

图21 归一化混淆矩阵
归一化混淆矩阵展示模型的分类准确性
最佳模型选择
训练过程中,系统会根据验证集指标自动保存性能最佳的模型权重文件,并以验证集 mAP@0.5:0.95 作为最佳模型选择标准。当该指标达到当前训练过程中的最高值时,系统将对应权重保存为 best.pt。本实验中最佳模型出现在第 150 轮(验证集 mAP@0.5:0.95 = 76.4%),保存路径为 scripts/runs/train/yolov8/weights/best.pt。
训练稳定性分析
- 收敛速度:前30轮快速收敛(11.0% → 52.7),30-90轮稳定提升,90轮后收敛
- 过拟合控制:训练集与验证集损失走势一致,无过拟合
- 训练稳定性:损失曲线平滑,学习率逐步衰减,训练稳定
- 最终状态:最佳模型第150轮,mAP@50-95达76.4%
项目资源
我们提供项目的完整技术资源,包括源代码、训练脚本、配置文件、数据集和模型权重等全部内容。代码采用模块化设计,结构清晰,注释完善,支持完全复现论文中的所有实验结果。项目提供详细的文件清单和技术架构说明(网页已经提供),帮助用户快速理解项目结构,便于二次开发和功能扩展。所有资源均已开源,遵循AGPL-3.0协议,用户可自由使用、修改和分发。

关于项目
作者信息
作者:Bob (张家梁)
原创声明:本项目为原创作品