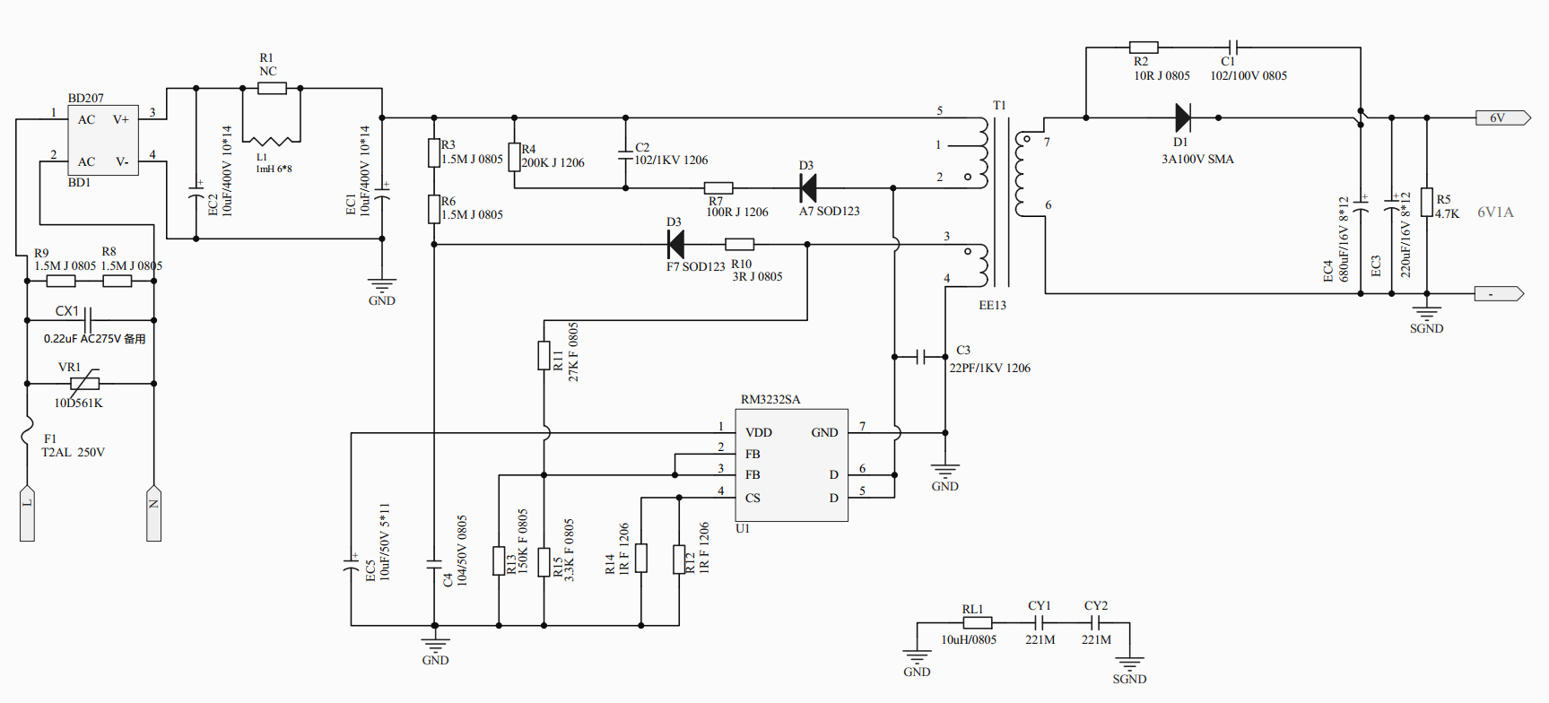
直接贴原理图

原理图分析:
一、市电输入端整流 & 母线高压形成原理
工频 220V 交流电先经 EMI 滤波回路抑制电网干扰、吸收浪涌,再送入桥式整流单元,把交流工频电转换成脉动直流;后经高压 π 型滤波平滑,得到稳定的高压直流母线电压,为变压器原边 & 主控功率回路提供原始能量。
二、主控芯片上电启动原理
高压母线通过高压启动支路,给 RM3232SA 芯片 VDD 引脚提供微小初始电流;芯片获得启动供电后,内部基准、振荡器、PWM 逻辑、驱动模块依次上电唤醒,进入待机工作准备状态。
此阶段仅为开机瞬时启动,正常工作后启动支路退出主力供电,降低静态损耗。
三、变压器能量耦合 & 芯片自持供电原理(结合匝数比 135:26:9)
- 芯片内部 MOS 管高频导通 / 关断,控制变压器原边(135 匝)周期性储能、释能;
- 变压器辅助绕组(9 匝)随磁芯磁通变化感应交流电压,经整流滤波后形成芯片自持 VDD 工作电压,全程替代启动电阻持续给芯片供电,保障稳态不间断工作;
- 匝比固定,辅助绕组电压和副边输出电压成精准比例关系,是后续稳压采样的核心基础。
四、6V 主输出能量变换原理
原边 MOS 导通:能量以磁场形式储存在变压器磁芯,副边回路截止无输出;原边 MOS 关断:磁芯释放磁场能量,通过电磁耦合传递到副边绕组(26 匝),副边高频脉冲电压经整流、低纹波滤波后,平滑输出6V 直流基础电压,供给后端负载。
五、高频开关控制 + 闭环稳压(稳定 6V 核心原理)
- 开关控制:芯片内置 PWM 振荡器设定固定开关工作频率,调节内部 MOS 管导通时间占空比,控制每个周期变压器原边储存能量多少;
- 原边 PSR 反馈稳压(无光耦) :利用固定匝比 NSNAUX=269,辅助绕组感应电压实时等效反映副边 6V 输出电压变化,反馈送入芯片 FB 误差采样端;
- 闭环调节逻辑:
- 输出>6V → FB 采样电压升高 → 芯片减小 MOS 导通占空比 → 单周期原边储能变少 → 输出回落至 6V;
- 输出<6V → FB 采样电压降低 → 芯片增大 MOS 导通占空比 → 储能提升 → 输出抬回 6V;
- 同时芯片电流采样环路限制原边峰值电流,实现过流保护 + 额定功率限流,兼顾稳定性与安全性。
六、6V 适配器 + 4 节 AA 电池组合双供电切换原理
- 4 节 AA 电池标称电压:4×1.5V=6.0V,与适配器输出电压匹配;
- 双供电切换核心逻辑 :采用防倒灌 / 优先级自动切换架构(典型二极管或 MOS 管无损切换):
- 适配器有电正常工作时:适配器 6V 输出优先供给后端负载,同时电路隔离电池侧,防止电池被适配器电压倒灌充电、损坏电池;
- 市电断电 / 适配器拔除时:电路自动无缝切换到4 节 AA 电池组 6V 供电,持续给后端负载供电;
- 两路电源电压等级一致,切换无压差冲击,负载端供电不间断、电压稳定。
整体流程总结
市电→EMI 滤波→整流高压母线→芯片启动上电→PWM 驱动原边高频开关→变压器磁能耦合→副边整流输出基础 6V→辅助绕组采样闭环 PWM 稳压→稳定 6V 输出;同时外接4 串 AA 6V 电池组实现市电 / 电池双源自动切换供电。
以上是整个方案实现原理,其实整个开关电源最重要的就是变压器的设计,先上设计好的变压器:

变压器设计参数与设计逻辑
一、核心参数
基础信息
- 骨架:加长型 EE13 变压器骨架
- 标称电感量:1.56mH(1-4 脚)
- 绕组匝数比:原边:副边:辅助 = 135:9:26
- 线材定义:2UEW 为聚氨酯绝缘漆膜漆包线,TIW 为加厚绝缘层漆包线
绕组明细
表格
| 绕组功能 | 绕组编号 | 对应脚位 | 线材规格 | 匝数 | 绕制要求 | 绝缘工艺 |
|---|---|---|---|---|---|---|
| 原边高压绕组 | N1+N3 | N1:4-5、N3:5-1 | 2UEW-φ0.18 单股 | 70Ts+65Ts=135Ts | 密绕 | 层间 2 层胶带(8.0mm),起收线加套管 |
| 副边输出绕组(6V/1A) | N2 | 7 顶 - 6 顶 | TIW-φ0.5 单股 | 9Ts | 密绕 | 层间 2 层胶带(8.0mm),起收线加套管 |
| 辅助供电 / 反馈绕组 | N4 | 3-2 | 2UEW-φ0.15 单股 | 26Ts | 疏绕 | 层间 2 层胶带(8.0mm),起收线加套管 |
图纸规定工艺要求
- N3 顶部飞线,7 顶起套白管,6 顶收套黑管,飞线 25mm、焊盘 5mm
- 2 脚用 0.15mm 线引出接磁芯
- 6/7 脚去除,5 脚焊锡后去除
二、设计逻辑分析
1. 加长型 EE13 骨架设计逻辑
- 安规隔离:拉大原副边绕组物理隔离距离、引脚爬电距离与电气间隙,满足 AC-DC 适配器安规要求,杜绝高压向低压侧击穿风险。
- 绕组容纳:适配 4 组绕组 + 层间绝缘的排布需求,解决标准 EE13 窗口容积不足的问题,避免线包拥挤导致的绝缘失效、散热不良。
- 工艺适配:宽松的引脚间距适配原副边 PCB 分区布线,强化隔离效果,同时适配自动化绕线、焊接工艺,降低生产不良率。
2. 绕组线径选型设计逻辑
- 原边 N1/N3(2UEW-φ0.18 单股):适配原边 135 匝的匝数需求,窗口填充率合理;2UEW 绝缘耐高温、性能稳定,满足高压侧绝缘要求;同线径绕制保证工艺一致性。
- 副边 N2(TIW-φ0.5 单股):粗线径降低绕组直流电阻,减小 6V/1A 大电流工况下的导通损耗与发热,提升转换效率;TIW 加厚绝缘层强化原副边隔离耐压,提升长期工作可靠性。
- 辅助 N4(2UEW-φ0.15 单股):适配芯片 mA 级供电的载流需求,配合疏绕工艺减小绕组间寄生电容,抑制共模 EMI 干扰,优化电源 EMC 性能。
3. 匝数比 135:9:26 设计逻辑
- 原边:副边 = 135:9:匹配市电整流后 310V 高压输入转 6V 输出的电压变换需求,使电源工作在 0.4~0.5 的最优占空比区间,转换效率最高、工作状态最稳定。
- 原边:辅助 = 135:26:匹配主控芯片的供电电压需求,辅助绕组感应电压整流后可为芯片提供 15~24V 稳定工作电压,上电后接替启动电阻实现自持供电,降低空载损耗。
- 辅助:副边 = 26:9:为 PSR 原边反馈稳压提供固定线性映射关系,辅助绕组电压可精准反映副边输出电压波动,主控芯片通过采样该电压调节 PWM 占空比,实现输出电压闭环稳压。
4. 绕制与工艺设计逻辑
- 绕制顺序(N1→N3→N2→N4):原边紧贴磁芯绕制,保证与副边、辅助绕组的磁场耦合紧密,减小漏感,提升能量传输效率;辅助绕组最后绕制,实现与原边的物理隔离,降低 EMI 干扰。
- 密绕 / 疏绕设计:原边、副边密绕,保证磁场耦合均匀,减小漏感,降低副边大电流工况下的趋肤效应影响;辅助绕组疏绕,减小与原边的寄生电容,抑制共模干扰。
- 绝缘与特殊工艺:层间胶带、绕组套管强化绝缘耐压,避免高压击穿;磁芯接地抑制磁芯与绕组间的寄生电容,降低 EMI 辐射;冗余引脚去除简化生产流程,规避寄生参数影响。
核心设计意图总结
这套变压器设计完全围绕RM3232SA 原边反馈反激电源的需求展开:
- 加长 EE13 骨架:满足安规隔离 + 多绕组布局 + 生产可行性;
- 线径选型:匹配各绕组电流密度,平衡铜损与高频特性;
- 匝数比 135:26:9:精准匹配 6V/1A 输出、辅助供电、磁芯饱和裕量与 PSR 反馈精度;
- 绕制工艺:优化耦合效率、降低 EMI、提升绝缘可靠性。
本质是在小体积、高效率、安规合规、稳压精度四个核心目标之间找到最优解。