这是苍何的第 515 篇原创!
兄弟们,真的疯了,昨晚用 Agent 真的 30 分钟全自动开了一家跨境网店。

这是直接开在 Shopify 上的跨境网店,商品的选品、上架、出图、美工,全部由 Agent 自行完成,我全程只发了一条这样的指令:

为了防止你说我瞎说,我录了个视频,给你看下实际这个网站的效果:

在我的后台中,可以看到对应的设置及上架的商品。

这还没完,他还帮我自动去 X 上自动发了一条帖子,庆祝下新店开业😄

我昨晚真的有点儿没忍住,自己又发了条贴子感慨下,没想到还不小心🔥了。

真的麻了,兄弟们,说真的,每次遇到这种兴奋时刻,就感觉自己像一只野猪,在疯狂到处乱串的同时,还不忘嗷嗷嚎叫。
这是我搭建的跨境电商团队,里面有产品选品、内容生成、运营、客服、数据分析等,负责我整个店铺的工作。

再配合这些专业的跨境电商及内容运营技能,真的,我感觉我可能要起飞了。

选品、竞品分析、阿里国际站寻货源、SEO 优化、爆品拆解、电商营销,每一个技能都直击痛点。
然后在钉钉、微信上指挥这个 Agent 帮我干活,这种感觉,非常美妙。
授权这些第三方平台,可以直接访问数据,做到精细化管理和自动化操作。

这是阿里在海外落地的第一个企业级 Agent,叫 Accio Work。

借助阿里强大的电商生态, Accio Work 更像是一个会做生意的 Agent 团队。
我也在 Accio Work 上搭建了 2 个团队,分别是跨境电商团队和开发团队。对应的其实就是不同的智能体,他们之间能相互协同和配合。

我给每个团队成员都配上了不同的专属技能和工具。比如跨境电商团队中的爆款选品总监完全就是模拟的现实跨境电商团队中的产品开发。

跨境电商七分靠选品,所以我加了「选品找商」、「网络与浏览」等工具:

技能方面,我给他加入了像 1688 产品搜索、1688 以图搜货等技能,方便他更好的选品。

有了对应的团队,接下来就可以开干了,运用一只跨境电商 Agent 团队,实现从搭建独立站店铺到选品、修图、上架、引流售卖等一系列流程。
当然,我也持续在探索,目前流程中有些环节还需要更多的优化调整,不过流程是通的。
我先利用 Shopify Operator 这个 Agent 帮我自动在 Shopify 上开店,并上架一些初始的产品,打磨店铺,Hero Banner 背景图等。

你可以看到这个店铺的实际搭建时间 22 分钟,还不到 30 分钟,非常快。
一共上架了 8 款产品:

其中我给的初始指令是这样的:
为 OpenClaw龙虾周边品牌"Clawemore"全自动搭建一个完整的Shopify独立站,包括店铺视觉设计、产品选品策略(如龙虾帽子、钥匙扣、服装、礼品等)、定价体系、产品详情页,并通过Shopify管理员API将所有内容发布上线
网店已经建好了,对于没有任何跨境经验的小白来说,接下来的核心痛点就是:「卖什么(选品)」 、「怎么卖(上架与包装)」、以及**「去哪找客人(引流)」**。
接下来我让产品总监去亚马逊上搜集相关的竞品及爆品,帮我选好了几个品,然后自动上架到独立站。
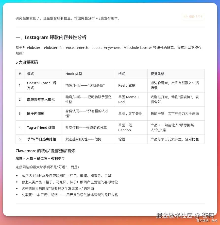
然后我让社媒与营销总监来分析 Instagram 爆款,提炼流量密码,然后帮我产出营销文案脚本及配图。

他会先去 ins 搜索同类产品的爆款内容,拆解分析爆款内容共性,并提炼流量密码。

接下来就帮我指定了每天要发的文案:

以及对应的商品配图:

在 ins 上完成发布:

接下来我让他调研一下亚马逊或 Etsy 上动物印花周边最常出现的差评和买家痛点。然后利用营销心理学,为「Clawemore」写一段网站首页的主干文案。

对于小白来说,有了点子之后最怕不知道去哪拿货,以及利润算不明白。接下来我尝试着落地供应链端的场景。
我打算的链路是: 1688 以图搜货 ➡️ 关税与 HS 编码查询 ➡️ 页面转化优化。
如果是海外用户,那就更加方便了,直接让AccioWork上阿里国际站找供应商就直接跑通。
我把龙虾帮我做的商品图,丢给智能体,让他去 1688 上帮我找真实的代工厂和批发价。
找到相似款后,调用「关税与 HS 编码查询」算一下发往美国的税率和物流成本。最后把这些成本数据喂给「页面转化优化」,帮我的产品Clawemore Lobster Embroidered Cap推算出一个既有竞争力又能保证利润的 Shopify 零售价。

真的去 1688 帮我找类似的代工厂了:

并把供应商、单价、最低起订、30 天销量、产地,服务评分都通通给汇总好了,方便时真的方便啊。

然后查询 HS 编码并进行全成本结构拆解:

然后基于 page-cro skill 的定价心理学框架进行 CRO 心理定价推算,并最终给到最终建议定价:

最终给到一份拿来可用的完整成本结构备查,并帮我把价格按照刚才的定价策略进行了变更。

还贴心的给了个重要提示,对小白来说非常友好,不然又都是坑。
向1688工厂下单时,务必注明面料要求为100% 棉,并要求报关品名申报 HS 6505.00.25,可将综合关税从 80% 降至 42.5%,每件节省约 93。
我本来还想继续玩波大的,根据评论来精准选品,打造独家卖点。
调用「评论摘要」去抓取亚马逊上卖得最好的动物或海洋生物周边。接着用「评论分析」提炼老外的核心吐槽点,比如印花洗两次就掉、衣服材质扎人。最后把这些痛点喂给「新品开发设计」,为 Clawemore 出三套改进方案,直接把同行的短板变成我的独家卖点。
但,我今天的免费额度已经用完了,害,只能明天再体验了,欢迎大家保持关注,看看我究竟能不能通过我的 AI 智能体军团,把货卖出去,并赚到钱。
想想就觉得很 fun,哈哈哈
看官方通知,因为这几天的使用量远超预期,说是技术团队已经在加紧扩容了。

不吹, Accio Work 真的是我目前见过真正尝试落地跨境电商的场景化 Agent。
也是,阿里毕竟就是靠电商起家的,阿里国际站、1688,速卖通,多年的电商基因刻在了骨子里,通过落地 Agent 去帮助普通人实现,一人跨境团队。
我觉得 Accio Work 你还不能完全定义为龙虾,但几乎涵盖了龙虾的很多开放性,比如技能、通道、多 Agent 这些,在通道的支持上配置也相对简单,飞书、微信也都支持。

我喜欢其在 Agent 上的设计,为 Agent 单独配置技能和特征,然后可以一键拉起团队,这也是我一直很想探索的事情!
在 Accio 中的开发团队能 24 小时帮我干活,我让他帮我做了个 mac 的应用,划线或截图翻译,也能帮我快速开发好,并打包。

通过技术 leader 来指派任务,开发、测试会稳步进行。

不过开发总监在开发的过程中会反复需要我确认,我想完全放权却依旧需要确认,或许也是考虑安全性吧。
要是能在开发过程中看到显示开发进度或者详情,就更完美了。
在 Accio 上国内外顶尖模型都支持,也可以单独为不同的 agent 配置不同的模型。

唯独可惜的是不支持自定义模型,我刚买的一堆 coding plan 套餐要是能用起来就舒服了。
说实话,搞完整个流程,我最大的感受不是某个产品有多牛。
而是,跨境电商的门槛,正在被 Agent 一脚踹开。
以前开个跨境网店,你得懂建站、懂选品、懂投流、懂供应链,光学这些就够劝退 90% 的人了。
现在呢?一句话指令,30 分钟,店铺就在线上跑着了。
这完全是参与门槛的重构啊。
当然,我不会天真到觉得 Agent 能替你把钱赚了。选品眼光、供应链把控、用户洞察,这些核心能力依然是人的。
但 Agent 干了一件很关键的事:「它把「从 0 到 0.1」这段最劝退人的路,铺平了。」
以前你需要一个团队才能启动的事,现在一个人就能先跑起来,先验证,先试错。
这才是最值钱的地方。
我会继续拿这个店铺做实验,看看 AI 电商军团到底能不能帮我真的把货卖出去。
如果你也想试试,Accio Work 目前免费,链接我放评论区了,感兴趣的可以去玩玩。
觉得有用的话,点个赞再走呗,我们下期见👋