大家好!在PCB设计收尾阶段,对走线线宽和文字大小进行精细化调整,是提升设计规范性与可读性的重要一环。例如,某些电源或信号线需要加宽以满足载流能力,而丝印文字则需要统一大小以保证图纸美观和清晰度。手动重新走线或逐个修改属性不仅效率低下,还容易出错。Allegro X中的 【Change】 命令可以高效地完成这两类修改,支持整段走线或分段调整,并能快速统一文字的字号。
本次分享将带你掌握如何利用Change命令对线宽和文字大小进行调整。以下是关键步骤总结:
核心操作步骤
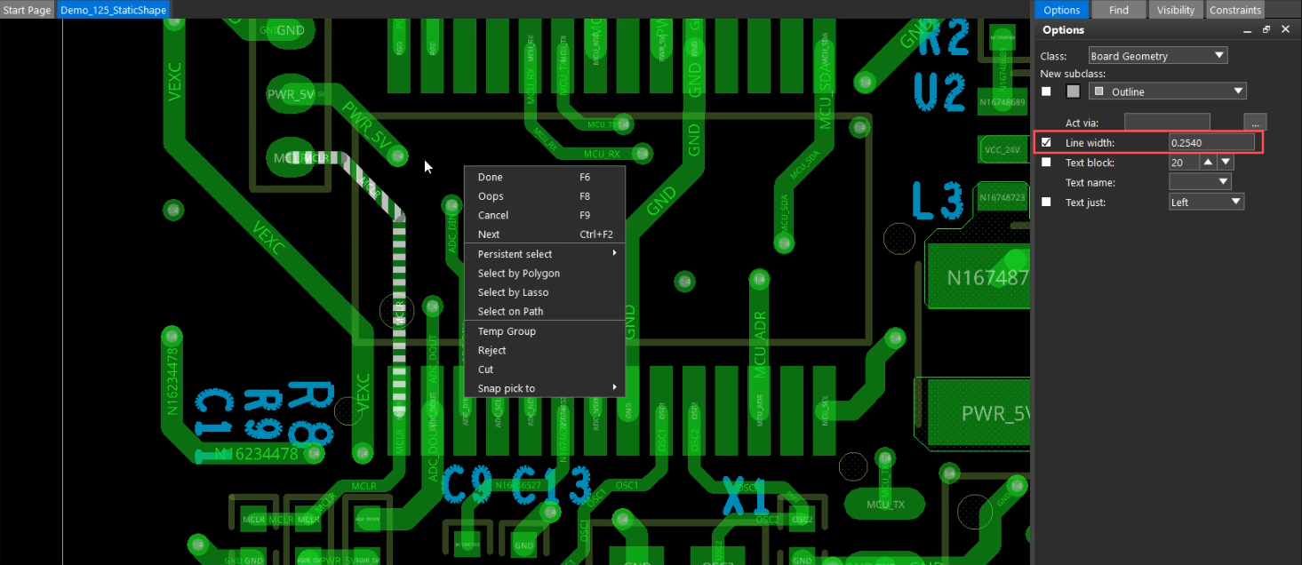
一:调整整段走线线宽
-
点击菜单栏 【Edit】 > 【Change】。
-
在 【Find】 面板中,只勾选 【Clines】(整段走线)。
-
在 【Options】 面板中,勾选 【Line width】,并设置目标宽度(如0.254mm)。
-
点击需要修改的走线,右键选择 【Done】 完成。

二:分段调整走线线宽
-
同样进入 【Edit】 > 【Change】。
-
在 【Find】 面板中,只勾选 【Cline segs】(走线线段)。
-
在 【Options】 中设置 【Line width】 目标值。
-
点击需要修改的线段,右键选择 【Done】 完成。
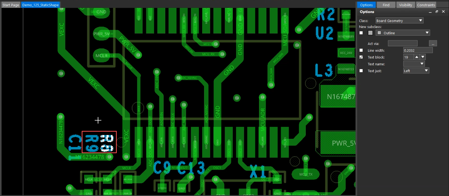
三:调整文字大小
-
进入 【Edit】 > 【Change】。
-
在 【Find】 面板中,只勾选 【Text】。
-
在 【Options】 面板中,取消其他勾选,只保留 【Text block】,并选择目标字号(如19号)。
-
点击需要修改的文字对象(如R8),右键选择 【Done】 完成。

通过以上三步,即可快速完成线宽和文字大小的统一调整。
**原创简介:**芯巧电子是国内领先的电子、电气设计自动化和信息化管理系统方案与服务提供商,客户覆盖半导体、消费电子、通讯、汽车电子、工业自动化、教育科研等众多领域,业务涉及Cadence PCB及仿真全系列软件代理,PCB软件二次开发,电子元器件建库,PCB Layout 服务,PCB 加工装配等,拥有专业的市场销售、软件服务支持和软件定制开发团队。