
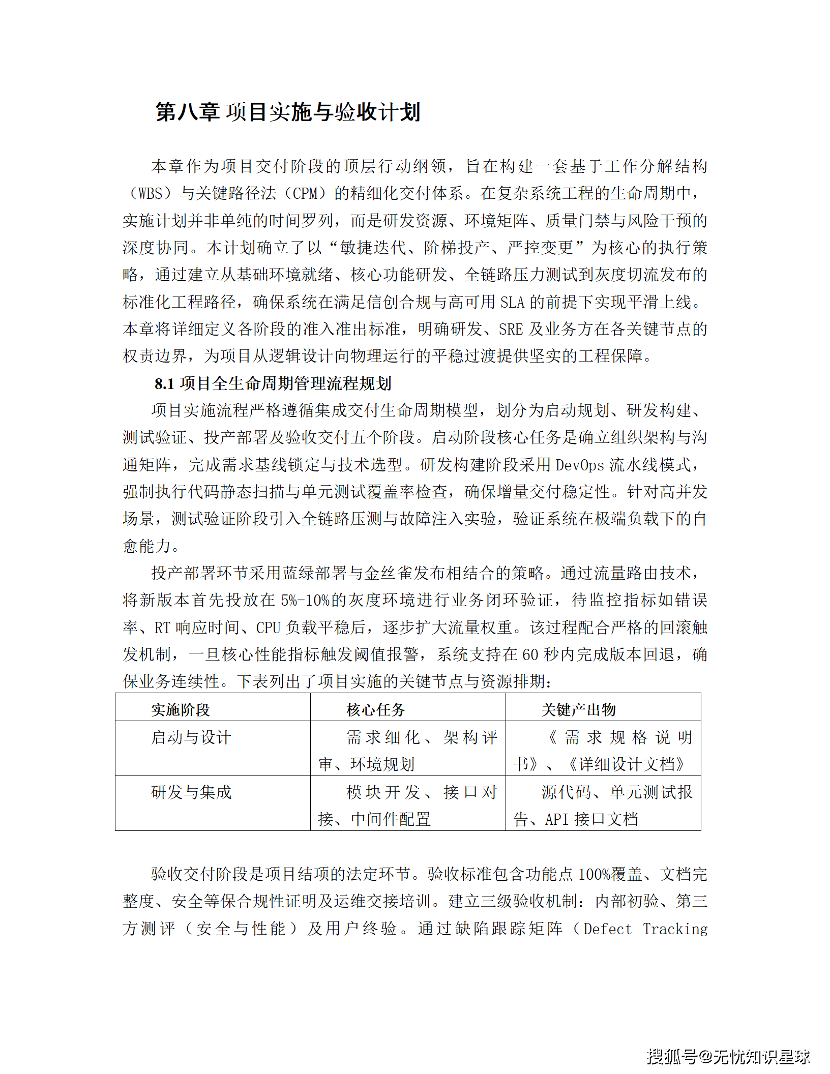
在"双碳"战略的宏大叙事下,数字化转型不再是园区的"加分项",而是生存的"必选项"。本文将解构一个基于"端-边-云-用"一体化架构的零碳智慧园区范本,揭示如何通过IoT与BIM的深度融合,将能耗"黑盒"转化为透明的碳资产,实现从粗放式管理向毫秒级源网荷储协同的质变跨越。

引言:一场由"黑盒"引发的数字化革命
在传统园区的运营版图中,能耗管理往往是一笔"糊涂账"。我们面对的不仅是高昂的运营成本,更是一个个看不见、摸不着的"能源黑盒"。
核心痛点直击:
- 计量颗粒度粗放: 缺乏楼层级甚至设备级的精细化计量,导致隐性漏损率常年高于 15%,运维人员如同"盲人摸象"。
- 数据孤岛林立: 楼宇自控(BAS)、光伏、充电桩分属不同厂商,协议互不兼容,形成严重的"信息烟囱",致使能源调度失灵。
- 碳排核算滞后: 依赖人工Excel填报,数据滞后超 30天,无法支撑实时的碳足迹追踪与合规披露。
面对这些痛点,本文将深度拆解一套基于云原生与信创底座的零碳智慧园区物联网综合管控平台。这不仅是一次技术的堆砌,更是一场关于能源流、数据流与业务流的重构。
第一部分:顶层设计与战略蓝图
1.1 建设愿景与核心目标
本项目的核心逻辑在于**"比特管理瓦特"**。通过数字化手段,将物理世界的能源流转映射到数字世界,实现精准管控。
量化目标体系:

1.2 总体业务架构:"一舱三中心"模式
架构设计摒弃了传统的单体结构,确立了**"一舱三中心"**的顶层业务蓝图,实现了业务逻辑的垂直解耦与水平协同。
- 一舱(数字大脑): 零碳BIM可视化驾驶舱。集成高精度BIM与GIS,实现物理空间的1:1数字化孪生,不仅是"看"数据,更是"管"资产。
- 三中心(能力底座):物联感知中心: 解决"怎么连"的问题,通过边缘计算网关与统一物模型,实现千万级设备的标准化接入。能碳管理中心: 解决"怎么算"的问题,基于ISO 14064标准与GHG Protocol,自动完成组织碳与产品碳足迹核算。微网调度中心: 解决"怎么用"的问题,利用AI算法实现光伏、储能、负荷的毫秒级动态匹配,参与电力市场交易。
第二部分:技术架构的演进与重构
2.1 技术选型:云原生与信创的深度融合
在技术栈的选择上,本方案展现了极强的前瞻性与合规性,全面拥抱**信创(信息技术应用创新)**生态。
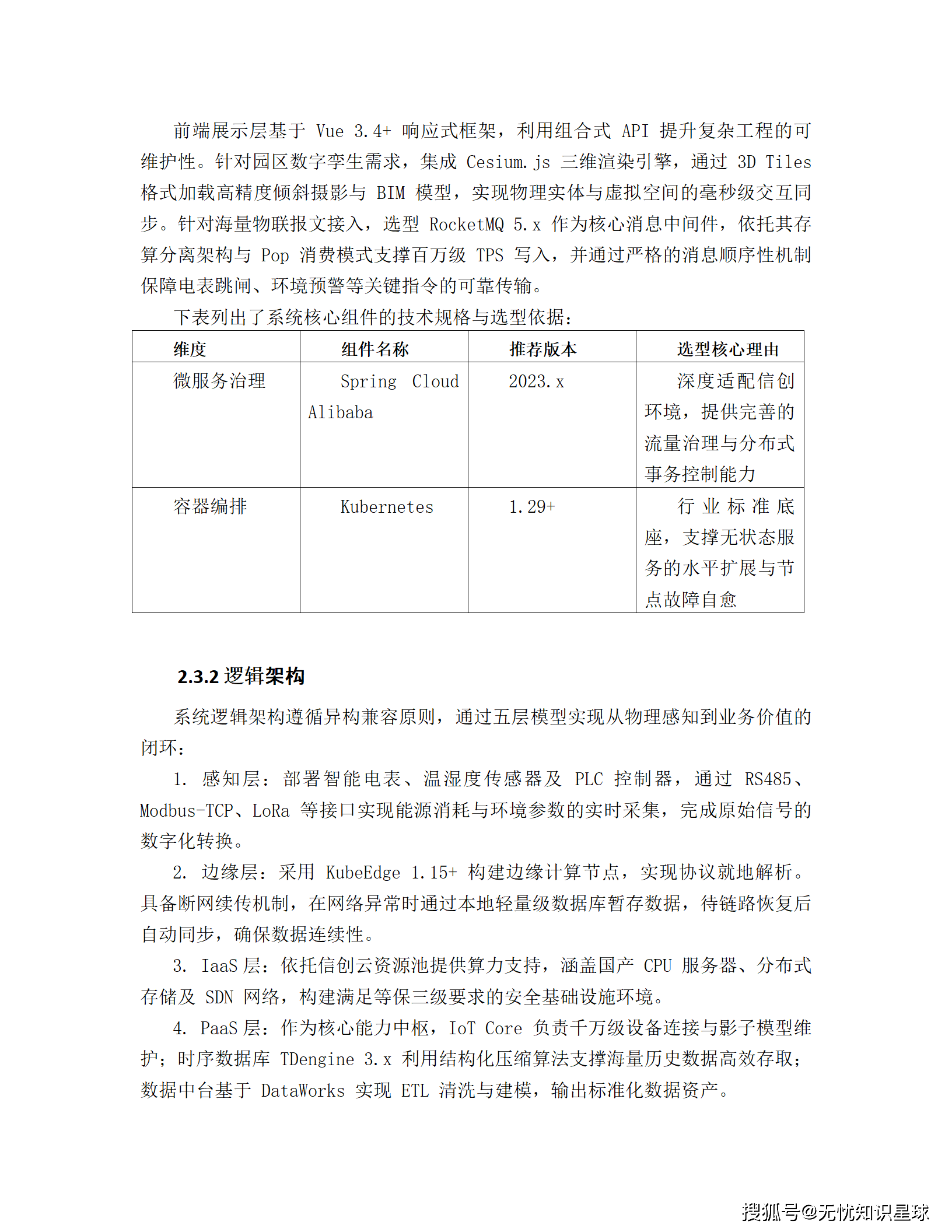
- 微服务基座: 基于 Spring Cloud Alibaba 2023.x,利用 Nacos 实现服务发现与配置管理,Sentinel 保障流量治理。
- 容器化编排: 采用 Kubernetes 1.29+,实现计算资源的弹性调度与故障自愈,支撑无状态节点的动态扩缩容。
- 高性能存储: 针对海量时序数据,选用 TDengine 3.x 分布式时序数据库,利用其结构化压缩算法解决高频数据的存储与检索瓶颈。
2.2 逻辑架构分层:五层模型的精密协同
系统严格遵循分层解耦原则,构建了从物理感知到业务价值的闭环:
- 感知层: 部署智能电表、温湿度传感器,完成物理信号的数字化转换。
- 边缘层: 采用 KubeEdge 1.15+ 构建边缘节点,实现协议就地解析与断网续传,确保极端环境下的业务连续性。
- IaaS层: 依托信创云资源池(国产CPU/OS),构建等保三级安全基础设施。
- PaaS层: 核心中枢。IoT Core 维护设备影子模型,数据中台基于 DataWorks 实现 ETL 清洗。
- SaaS层: 能效监控、碳排放核算、BAS控制等应用微服务,通过 Service Mesh 实施精细化治理。
第三部分:核心引擎与数据底座
3.1 全要素物联感知网络:打破协议壁垒
数据是智慧的源头,而接入是最大的难点。
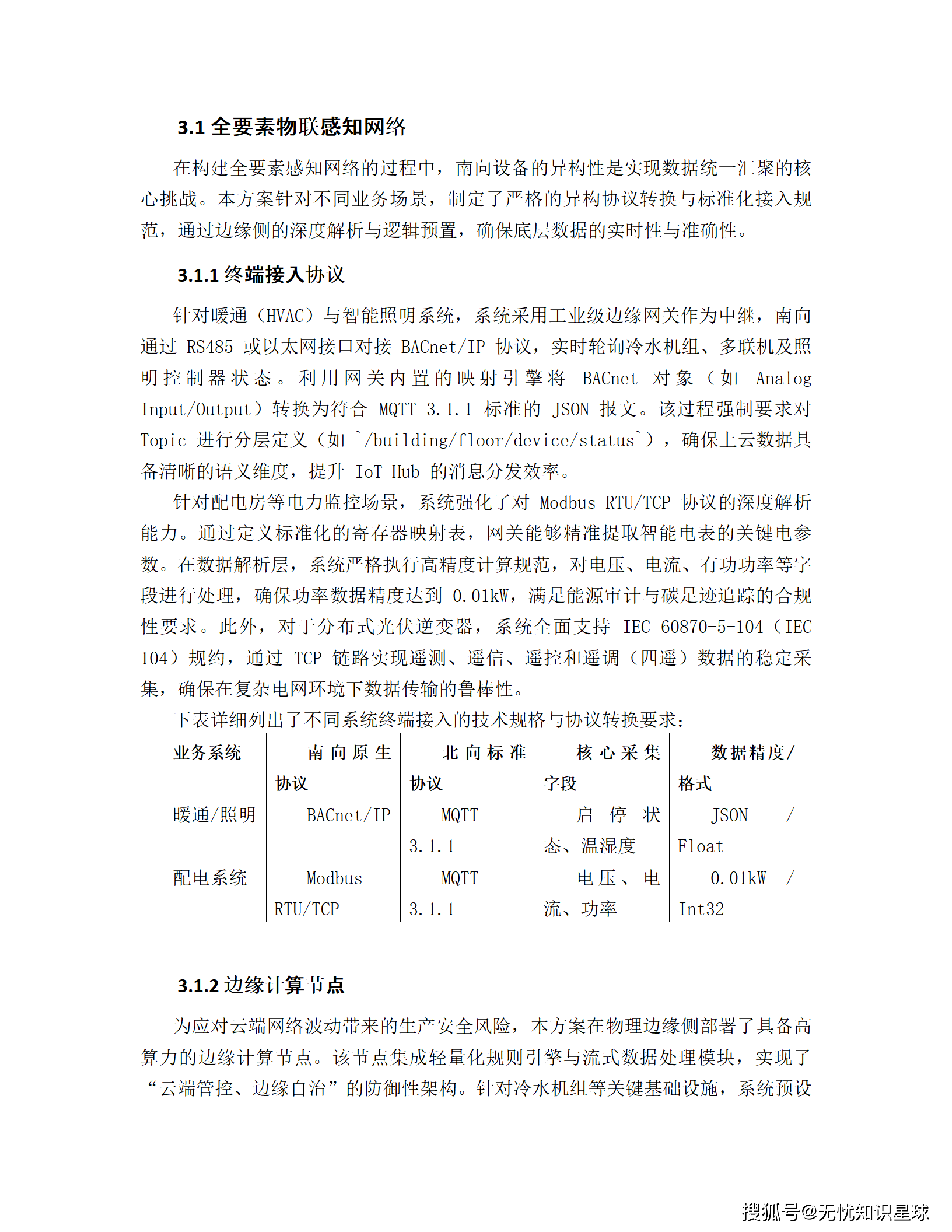
- 异构协议统一: 构建"边缘网关+物联网中台"架构。边缘侧通过流式计算过滤无效震荡数据;云端利用 Kafka 集群支撑 10万+ QPS 的峰值并发。
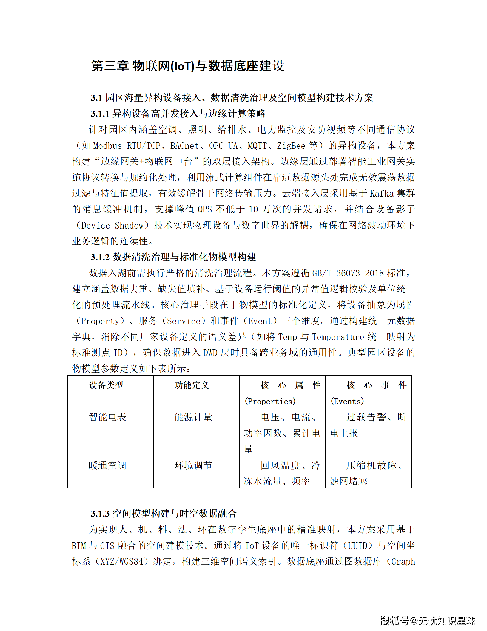
- 标准化物模型: 遵循 TSL(物模型)标准,将设备抽象为属性、服务和事件。例如,将不同厂商的"Temp"与"Temperature"统一映射为标准测点ID,消除语义孤岛。
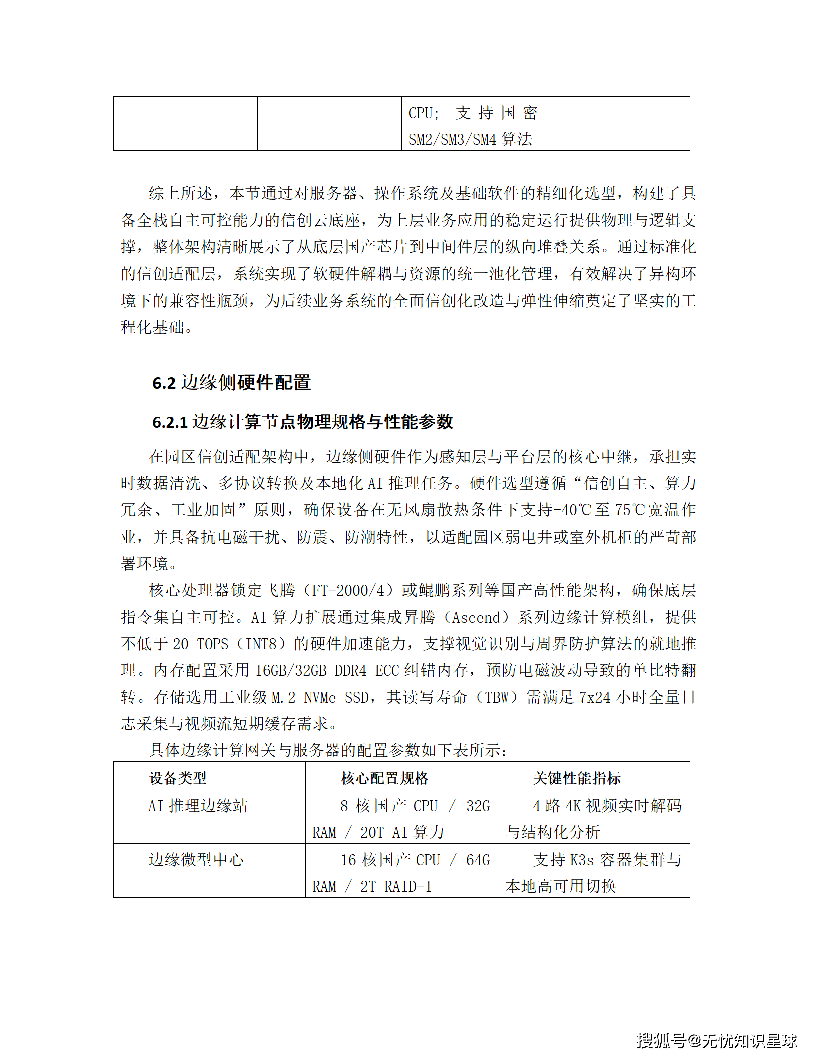
- 边缘自治能力: 针对冷水机组等关键设施,预设本地联动逻辑。当网络中断时,边缘节点可在 500ms 内自动触发备用泵,实现"离线不断控"。
3.2 湖仓一体与空间治理
数据从"脏乱差"到"资产化",需要经过严格的治理流程。
- 数据流转机制:ODS层: 接入原始报文,执行幂等性校验。DWD层: 基于 GB/T 36073-2018 标准进行语义化映射与噪声过滤,格式标准化率要求 > 99.9% 。DWS/ADS层: 利用 Flink 引擎进行分钟级指标预汇总,构建碳效比等核心指标体系。
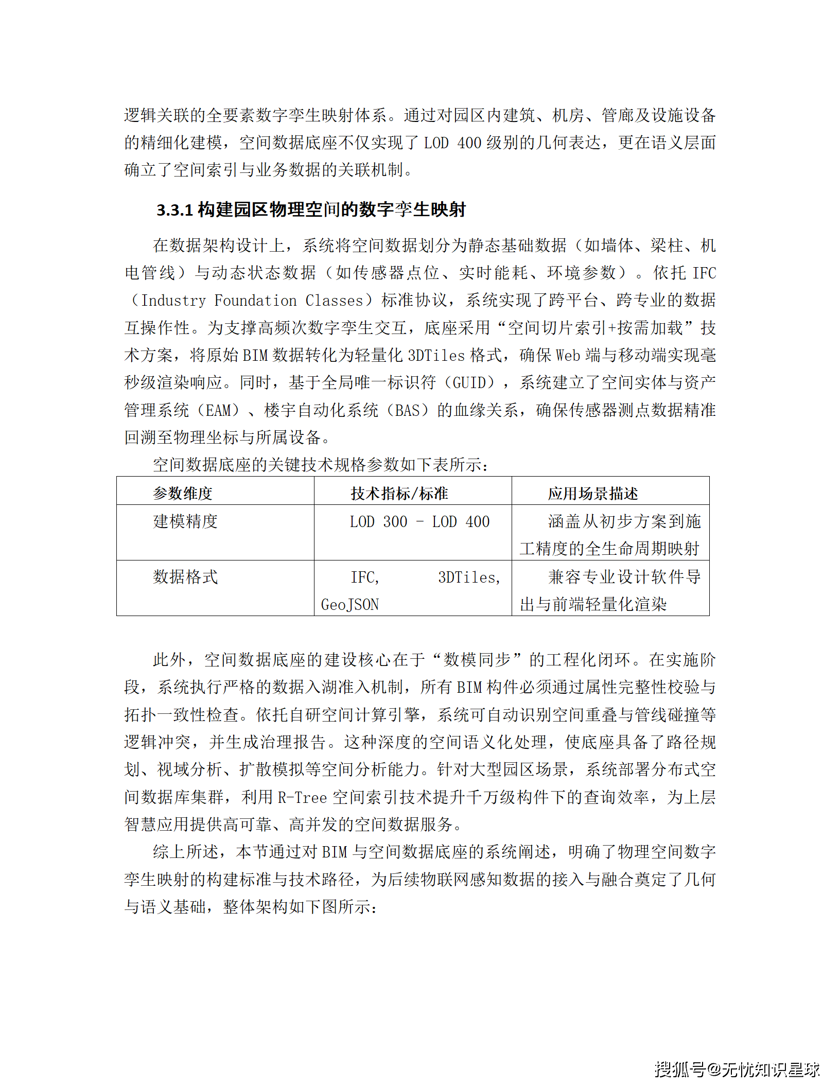
- BIM与空间底座: 采用 LOD 400 建模精度,结合 IFC 标准与 3DTiles 轻量化格式。通过空间语义索引,实现"设备-机房-楼层-建筑"的拓扑关联,支撑毫秒级的空间热力图分析。
第四部分:业务场景的深度赋能
4.1 楼宇自控(BAS)的集成与反控
不仅仅是监视,更是深度的干预。
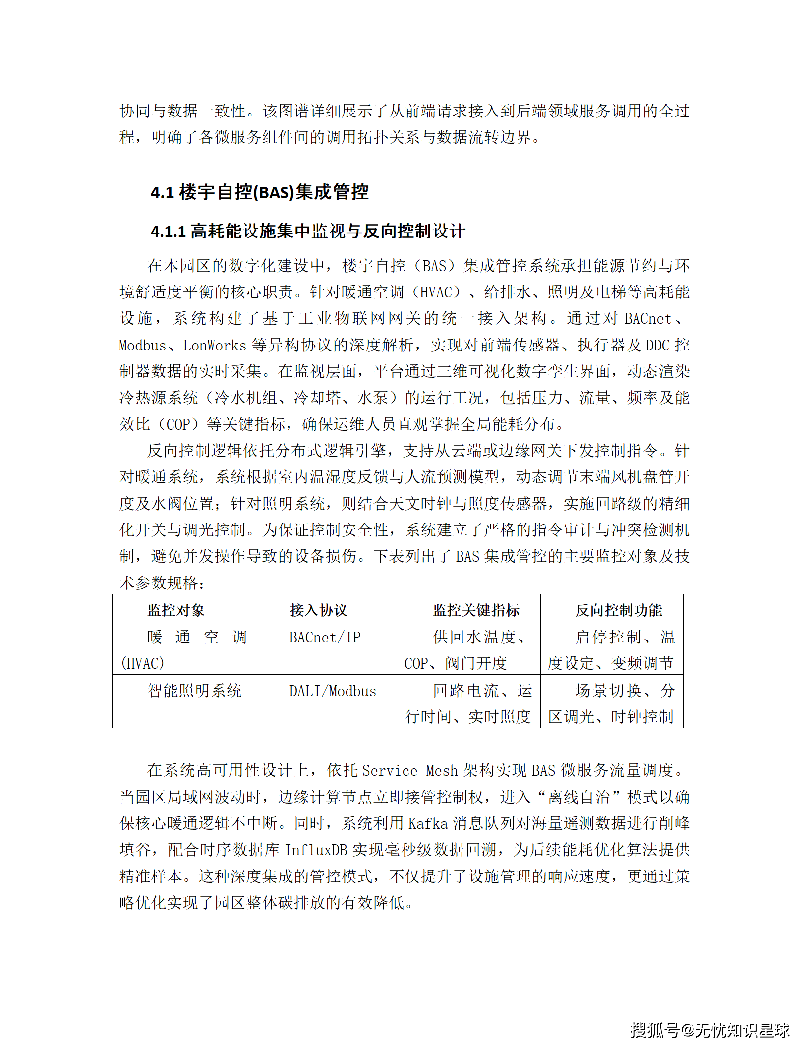
- 全景监控: 动态渲染冷热源系统的供回水温度、COP值。
- 智能反控: 基于人流预测与温湿度反馈,动态调节风机盘管与水阀。例如,结合天文时钟自动调节照明回路,实现按需照明。
- 高可用设计: 依托 Service Mesh,当云端网络波动时,边缘网关自动接管控制权,进入"离线自治"模式,确保核心暖通逻辑不中断。
4.2 全景能耗监测与碳盘查
> 核心逻辑:
从"年度静态盘查"向"实时动态监测"的跨越。
- 三级计量体系: 建立"物理边界-生产单元-关键设备"的网格化计量,覆盖电、水、气、冷、热全介质。
- 碳核算引擎: 自动划分 Scope 1(直接排放)、Scope 2(间接排放)与 Scope 3(供应链排放)。内置动态排放因子库,实时关联国家电网因子,自动生成合规碳盘查报告。
4.3 "源网荷储"协同调度
这是能源管理的"皇冠",也是最难的技术高地。
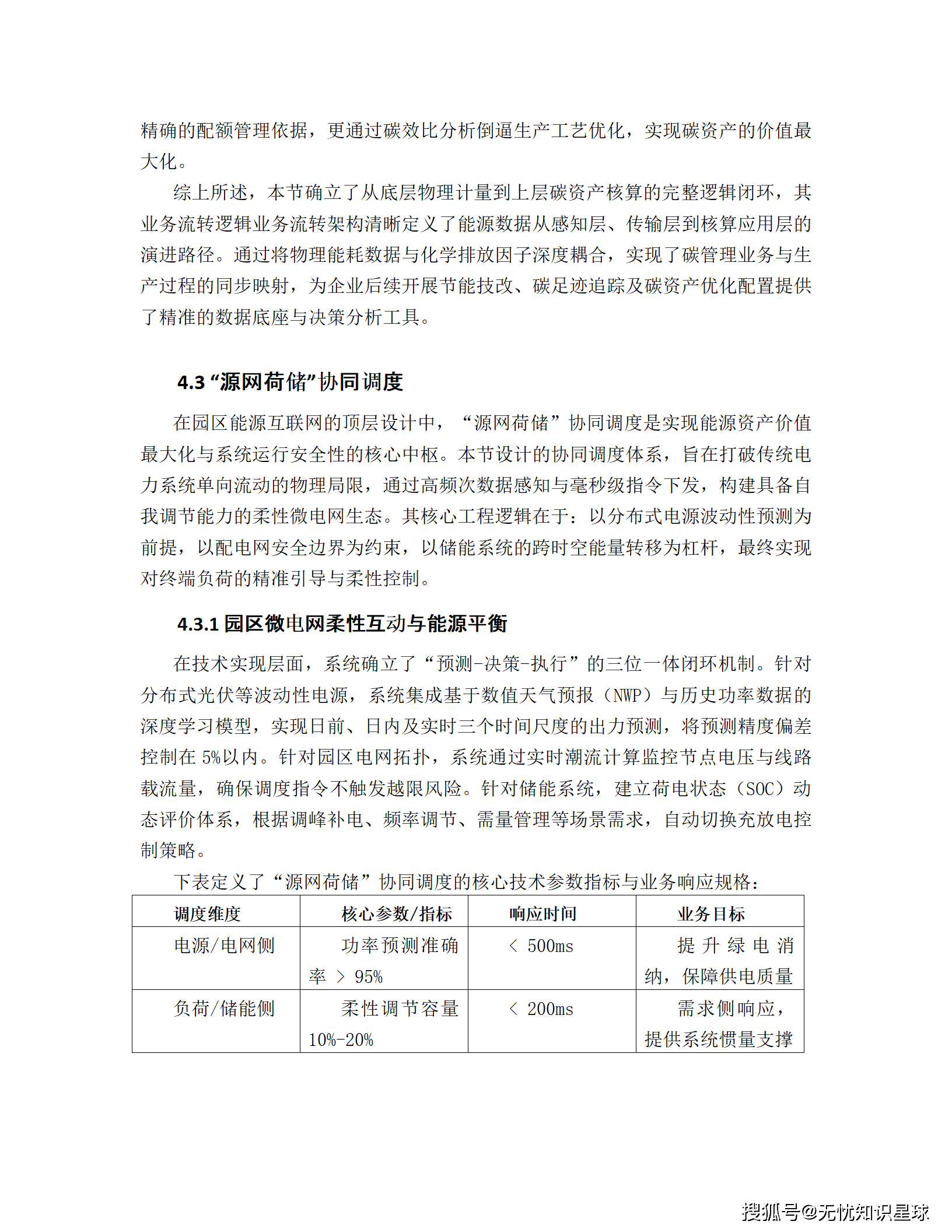
- 柔性互动机制: 采用"预测-决策-执行"闭环。预测: 基于LSTM的光伏出力预测,精度偏差控制在 5% 以内。决策: 考虑峰谷电价与需量预警,计算储能系统最佳充放电时序。执行: 将负荷解构为不可控(机房)、可调节(空调)、可中断(充电桩)。例如,在用电高峰,通过调高空调设定温度2℃,瞬间释放 15% 的电力缺口。
4.4 AI驱动的综合能源管理
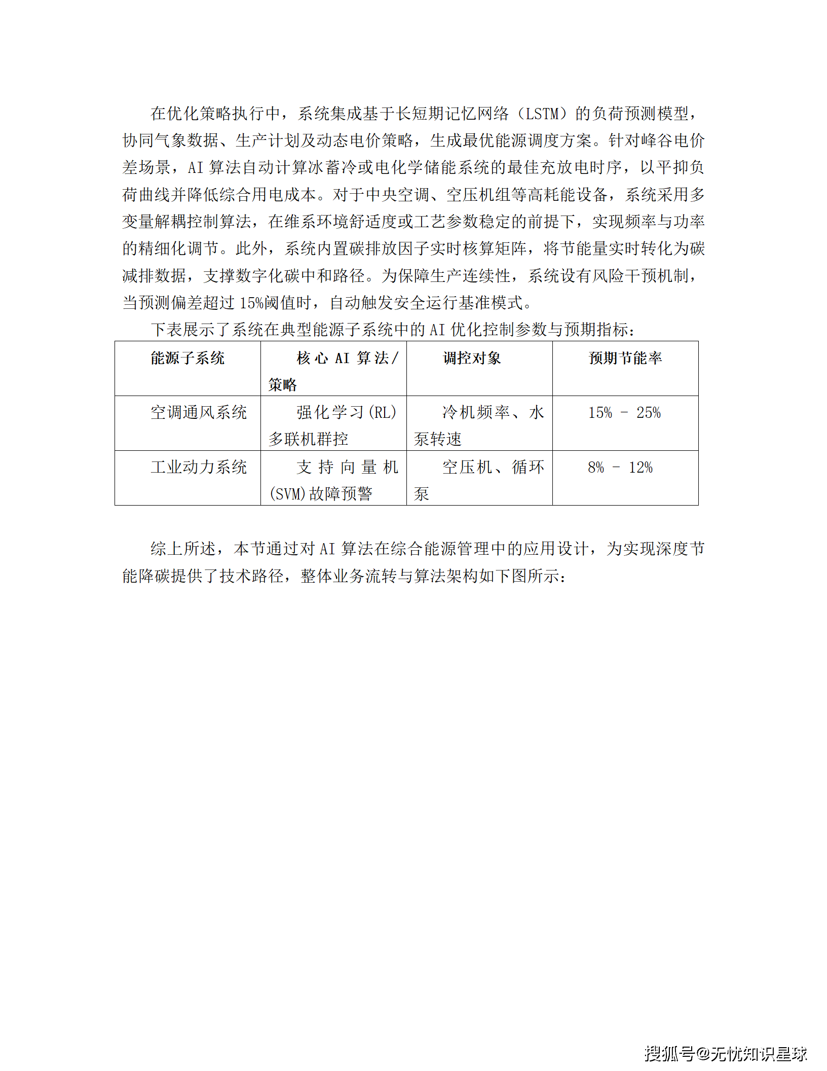
- 算法落地: 针对空调系统采用强化学习(RL)群控,预期节能率 15%-25%;针对工业动力系统采用SVM故障预警。
- 安全边界: 设定风险干预机制,当预测偏差超过阈值时,自动切回安全运行基准模式,确保生产安全。
第五部分:信创适配与安全合规
5.1 全栈国产化替代
响应国家信创战略,构建自主可控的底座。
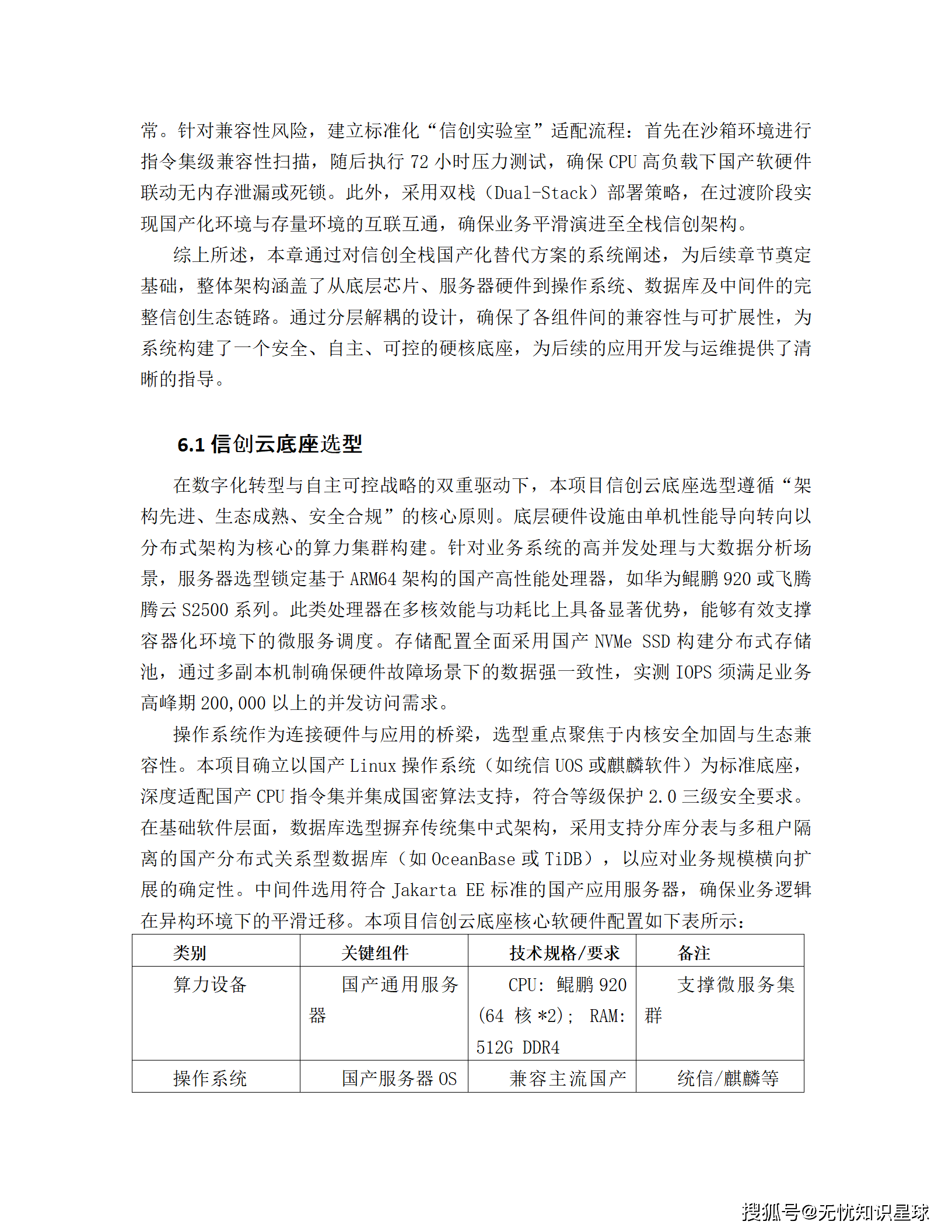
- 硬件层: 采用 鲲鹏 920 或 飞腾 处理器,替代X86架构。
- 软件层: 操作系统选用 统信UOS 或 麒麟 ;数据库采用 GaussDB 或 OceanBase,支持金融级强一致性。
- 适配策略: 建立"信创实验室",执行指令集级扫描与72小时压力测试,确保无内存泄漏。
5.2 网络安全与等保建设
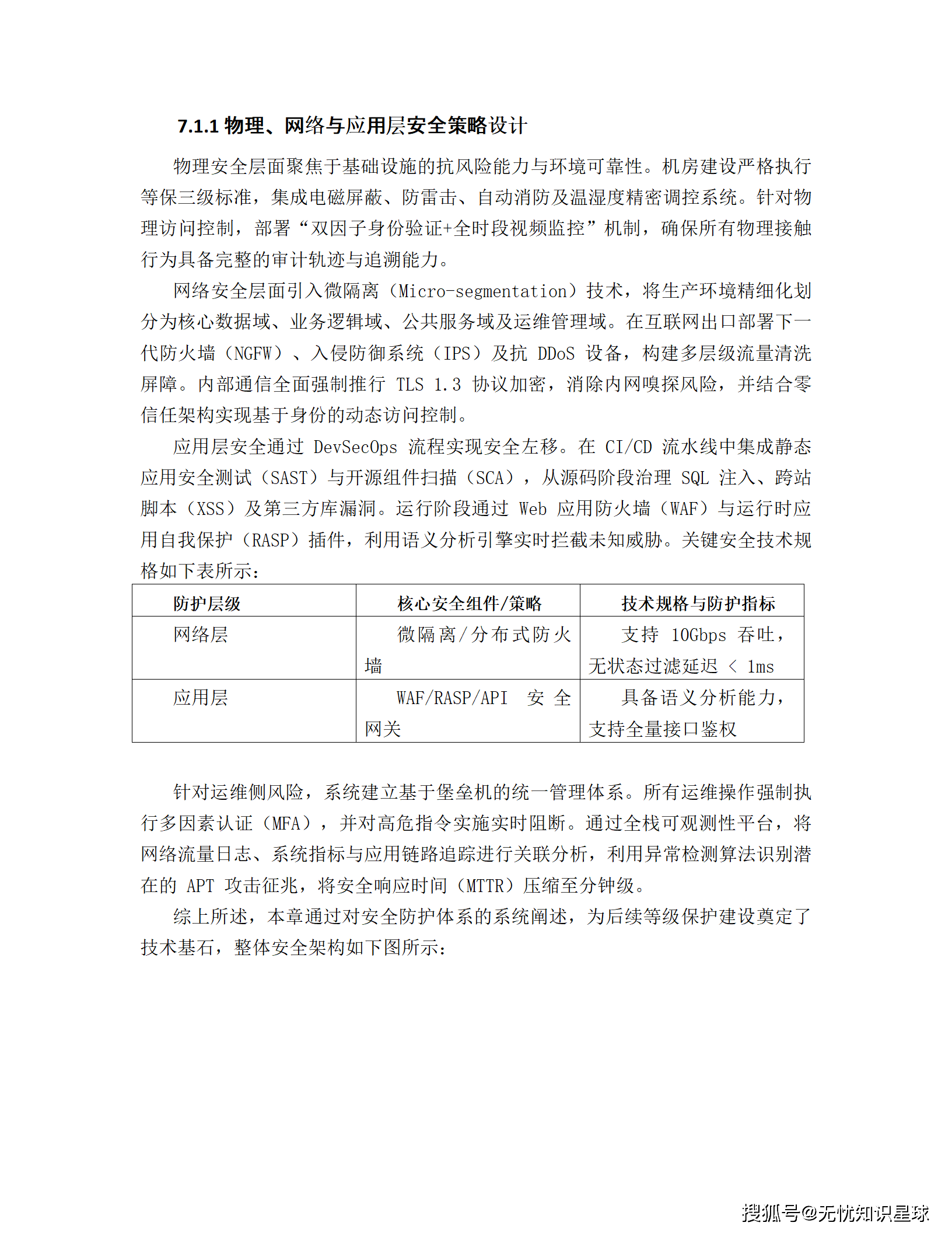
- 零信任架构: 从边界防御转向"以身份为中心"的微隔离(Micro-segmentation)。
- 纵深防御: 物理层(双因子认证)、网络层(TLS 1.3加密)、应用层(WAF/RASP)全栈防护。
- 物联网特有防护: 针对终端实施硬件信任根(RoT)准入,利用国密SM4算法进行双向认证,防止设备仿冒。
第六部分:实施路径与运营保障
6.1 项目实施策略
- 混合交付模式: 结合敏捷迭代与瀑布计划,工期划分为四大里程碑:蓝图设计(4周) -> 开发集成(12周) -> 验收预发布(4周) -> 灰度投产(4周)。
- 质量门禁: 实行"一票否决制"。核心接口TPS需 > 2000,代码单元测试覆盖率需 > 80%。
6.2 运维服务体系
- ITSS标准落地: 建立事件、问题、变更的全生命周期闭环。
- AI驱动运维: 利用 Prometheus 监控矩阵,当数据库连接池水位超85%时,自动触发扩容脚本,实现从"人肉运维"向"自动驾驶"的转变。





























































