大家好,这里是专注表观组学十余年,领跑多组学科研服务的易基因。
近日,浙江大学王良静教授和陈淑洁教授团队合作,在《Nature Communications 》期刊发表题为"Targeting NAT10 alleviates colonic senescence and elderly-onset colitis by disrupting N4-acetylation of DYRK1A " 的科研成果。研究聚焦于肠道衰老与老年性溃疡性结肠炎(UC)的分子机制,系统阐明了mRNA N4-乙酰胞苷(ac 4 C)修饰及其特异性"writer酶"NAT10在结肠上皮细胞衰老中的核心调控作用。
研究通过acRIP-seq分析鉴定出DYRK1A是NAT10介导的ac 4 C修饰的关键下游靶基因 ;随后通过多维度实验证实,NAT10通过ac4C修饰稳定DYRK1A mRNA驱动结肠上皮细胞衰老,NAT10和DYRK1A在老年UC患者的溃疡性结肠炎组织中显著上调,且与疾病严重程度正相关;最后揭示靶向抑制"NAT10/DYRK1A"轴可显著延缓肠道衰老并缓解老年性结肠炎。这一发现为理解肠道衰老的表观转录调控机制提供了新视角,并为靶向RNA修饰治疗衰老相关肠道疾病提供全新策略。

英文标题: Targeting NAT10 alleviates colonic senescence and elderly-onset colitis by disrupting N4-acetylation of DYRK1A
****译文标题:****靶向NAT10通过抑制DYRK1A ac4C乙酰化修饰以缓解结肠衰老及老年性结肠炎
****发表时间:****2026-03-01
****发表期刊:****Nature Communications
****影响因子:****IF15.7/Q1
****技术平台:****acRIP-seq等
****作者单位:****浙江大学
DOI:10.1038/S41467-026-70220-W
易小结
本研究将表观转录组学分析应用于衰老生物学及年龄相关疾病(老年性结肠炎),突破了传统DNA甲基化与组蛋白修饰的研究思路,揭示了转录后基因调控网络在衰老进程中的关键作用。
研究通过acRIP-seq技术绘制的全转录组ac4C修饰图谱,精准描绘了衰老状态下mRNA乙酰化修饰动态重编程图谱,为后续功能验证奠定坚实组学基础。未来可拓展至肿瘤、神经退行性疾病等其他衰老相关领域。
研究方法
(1)细胞衰老模型
- 人结肠上皮细胞系(NCM460, CCD841)诱导衰老,连续传代至第20代构建复制性衰老模型。
(2)分子与生化检测
- ****RNA修饰定量:****LC-MS/MS和ac4C dot blot检测整体ac4C水平。
- ****细胞衰老表征:****SA-β-半乳糖苷酶(SA-β-Gal)染色、细胞周期流式分析、衰老相关分泌表型(SASP)因子qPCR检测、衰老标志蛋白Western blot。
- ****功能实验:****Edu掺入检测增殖、克隆形成实验、细胞活力与Caspase-3/7活性检测、流式分析。
(3)机制探索及验证
- ****acRIP-seq(乙酰化RNA免疫沉淀测序):****对对照组、衰老组及衰老+NAT10敲低组的NCM460细胞进行acRIP-seq测序,在全转录组范围鉴定ac4C修饰差异峰,并筛选出候选靶基因。
- ****acRIP-qPCR:****验证候选基因(DYRK1A, LMLN等)上ac4C修饰的特异性富集。
- ****RNA稳定性实验:****使用转录抑制剂Actinomycin D处理,通过qPCR追踪DYRK1A mRNA衰减速率。
- ****多聚核糖体分析:****评估DYRK1A mRNA的翻译效率。
- ****NAT10-RIP qPCR:****验证NAT10蛋白与DYRK1A mRNA的直接结合。
(4)体内动物模型
- ****基因编辑小鼠:****Nat10杂合敲除(Nat10+/-)小鼠。
- ****药物干预:****腹腔注射NAT10抑制剂Remodelin或DYRK1A抑制剂Harmine。
- ****病毒干预:****尾静脉注射AAV-shNat10或AAV-Dyrk1a进行基因敲低或过表达。
- ****疾病模型:****使用葡聚糖硫酸钠(DSS)诱导老年小鼠急性结肠炎。
- ****表型分析:****结肠镜评分、结肠长度测量、组织学评分(H&E)、免疫组化/免疫荧光(检测Ki67, Muc2, Ocln,γ-H2AX等)、类器官培养评估肠道干细胞功能。
(5)临床样本分析
- 收集22例健康对照和37例溃疡性结肠炎患者结肠活检标本,免疫组化检测NAT10和DYRK1A表达及其与疾病严重程度的相关性。
结果图形
(1)mRNA ac 4 C修饰及其writer酶NAT10在衰老结肠上皮细胞中上调
研究首先在H2O2或阿霉素诱导的衰老结肠上皮细胞(NCM460和CCD841)中,通过LC-MS/MS和dot blot发现整体mRNA ac4C修饰水平显著升高(图1c-d)。同时ac4C唯一已知writer酶NAT10蛋白表达也相应上调,并伴随经典衰老标志物(p53, p21, p16,γ-H2AX)上调和细胞周期蛋白Cyclin D1下调(图1e)。在复制性衰老模型(传代20代的CCD841细胞)中也观察到类似表征(图1f-g)。上述结果首次将ac4C修饰及其NAT10酶与结肠上皮细胞的衰老状态直接关联。

图1:NAT10与mRNA ac4C修饰在衰老结肠上皮细胞中表达上调
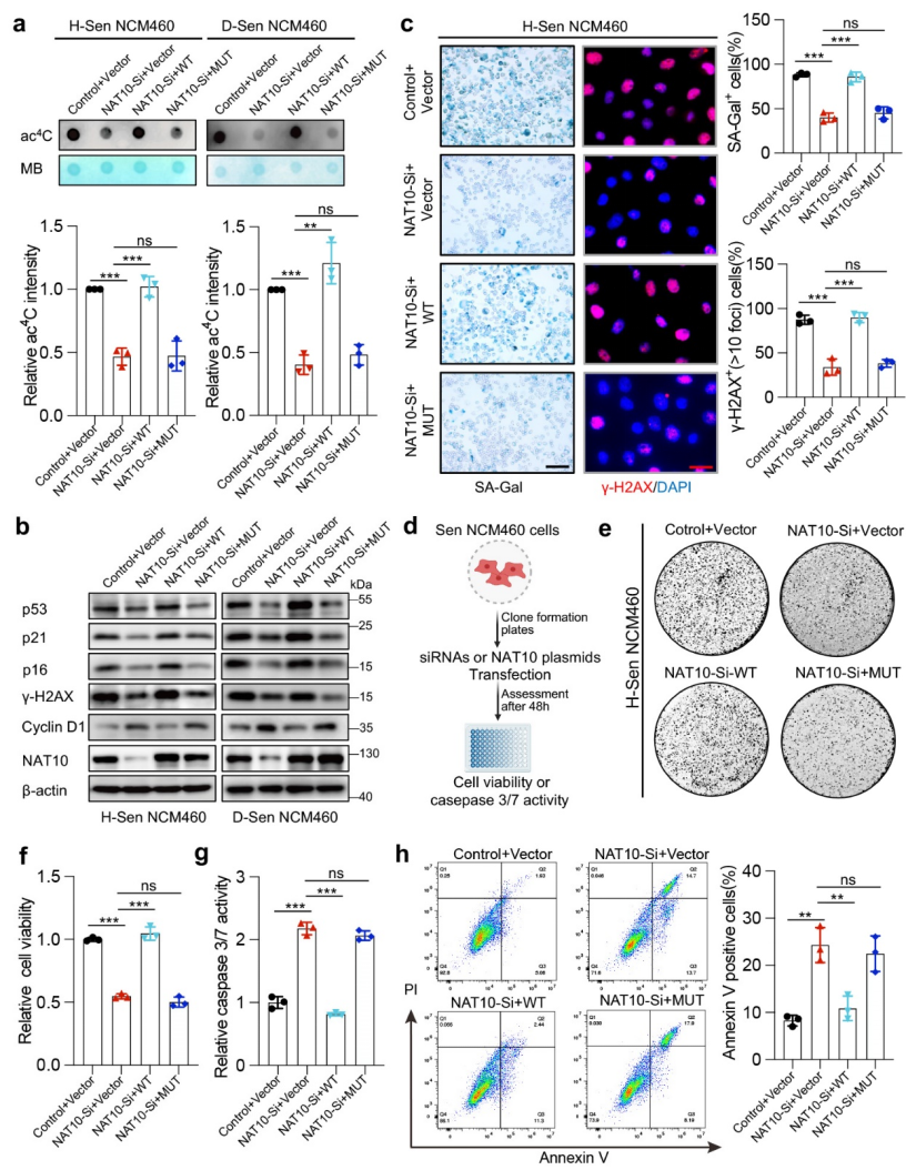
(2)NAT10通过mRNA ac 4 C修饰调控结肠上皮细胞衰老
为验证NAT10功能,研究者在衰老细胞中敲低NAT10后,分别过表达野生型NAT10(NAT10-WT)或乙酰转移酶活性缺失突变体NAT10-K290A(NAT10-MUT)。结果显示,过表达野生型NAT10(NAT10-WT)能增加ac 4 C修饰并部分逆转衰老诱导剂引起的衰老表型(如SA-β-Gal阳性率升高、Edu阳性率降低),而催化失活突变体(NAT10-MUT)则无法恢复 (图2a-c)。敲低NAT10能降低衰老细胞的活力、增加其Caspase-3/7活性和凋亡率,而过表达NAT10-WT可挽救此表型(图2d-h)。这表明NAT10通过其乙酰转移酶活性,以ac4C修饰依赖性方式调控结肠上皮细胞衰老进程及衰老细胞存活。

图2:NAT10通过mRNA ac4C修饰调控结肠上皮细胞的衰老表型
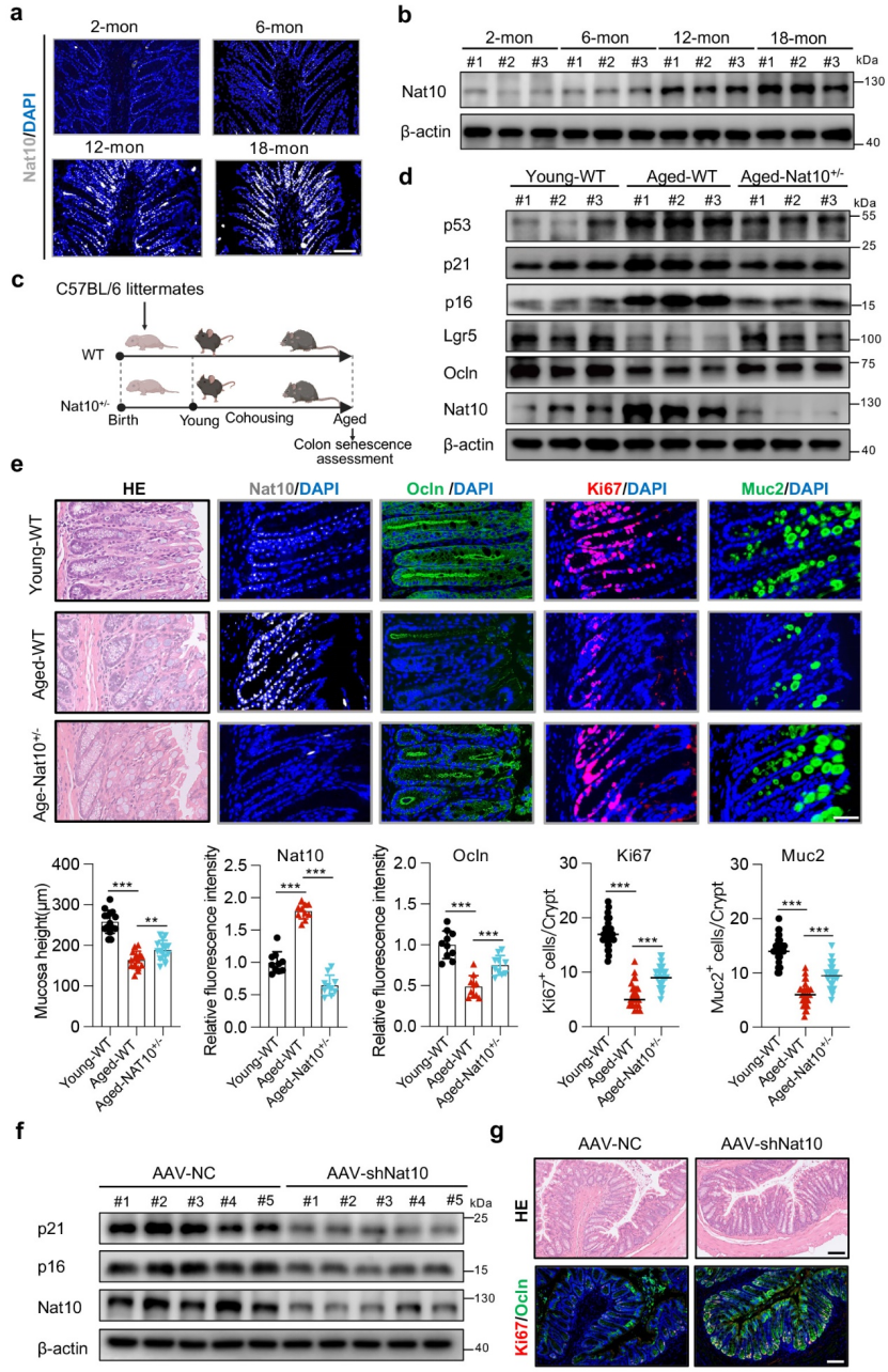
(3)敲低Nat10缓解小鼠肠道衰老
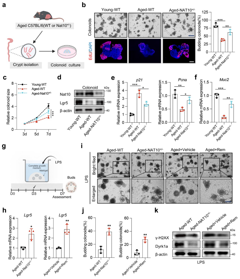
研究者首先检测不同月龄(2、6、12、18月龄)C57BL/6小鼠结肠组织中的Nat10表达,发现其蛋白水平随年龄增长进行性升高,且主要定位于结肠上皮隐窝(图3a-b)。为验证Nat10在体内的功能,研究者将Nat10+/-杂合敲除小鼠与野生型同窝饲养至12月龄(Aged-Nat10+/- vs Aged-WT)。结果显示,Aged-Nat10+/-小鼠结肠组织中Nat10蛋白水平显著降低,伴随衰老标志物p16、p21、p53下调,干细胞标志物Lgr5及紧密连接蛋白Ocln上调,结肠黏膜高度增加(图3d-e)。通过AAV8-shNat10尾静脉注射实现老年小鼠(18月龄)肠道特异性Nat10敲低,同样观察到p16、p21下调,Ocln和Ki67+细胞增加(图3f-g)。这些结果证明,降低NAT10水平可在体内缓解年龄相关的结肠衰老,增强黏膜屏障和再生能力。

图3:Nat10下调可以保护老年结肠上皮更新并减少衰老
(4)DYRK1A作为NAT10介导RNA ac 4 C修饰的靶基因
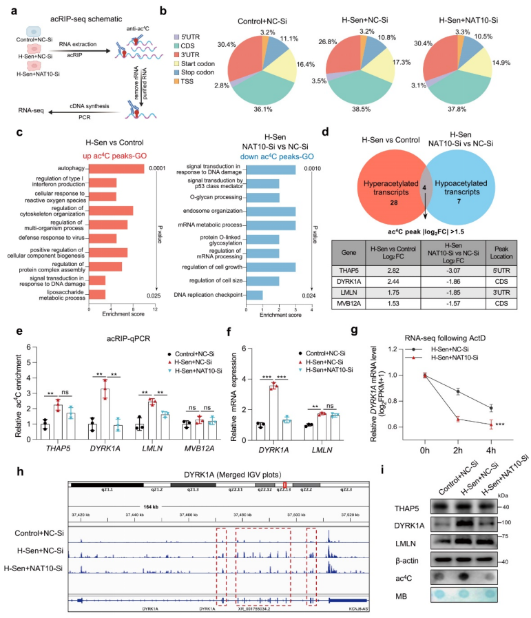
为筛选NAT10-ac4C修饰的下游靶基因,研究者对对照组(NC-Si)、衰老组(H-Sen NC-Si)和衰老+NAT10敲低组(H-Sen NAT10-Si)三组样本进行了acRIP-seq测序 (图4a)。测序结果显示,ac4C修饰主要富集于mRNA的CDS区域(图4b),motif分析显示ac4C富集于C-rich序列(CXX重复 motif)。在H-Sen vs Control比较中,鉴定出1,228个高乙酰化峰(对应858个基因);在H-Sen NAT10-Si vs H-Sen NC-Si比较中,鉴定出640个低乙酰化峰(对应529个基因)。GO富集分析显示这些基因与自噬、I型干扰素信号、DNA损伤应答等衰老相关通路有关 (图4c)。
通过交集分析筛选出4个候选基因:THAP5、DYRK1A、LMLN和MVB12A(图4d)。随后的acRIP-qPCR验证显示DYRK1A和LMLN的ac4C富集水平与测序数据一致(图4e),但仅DYRK1A mRNA表达水平在NAT10敲低后显著下调(图4f)。放线菌素D追踪实验结合RNA-seq显示,DYRK1A mRNA在NAT10敲低后稳定性显著降低(图4g)。acRIP-seq的IGV可视化分析显示,DYRK1A mRNA CDS区域存在多个ac 4 C峰,且在衰老细胞中增强、NAT10敲低后减弱或消失 (图4h)。Western blot证实NAT10调控DYRK1A蛋白表达(图4i)。这些结果确立DYRK1A为NAT10-ac 4 C修饰调控结肠上皮细胞衰老的关键下游效应分子。

图4:DYRK1A作为mRNA ac4C修饰调控结肠上皮细胞衰老靶点
(5)NAT10通过调控DYRK1A mRNA稳定性促进结肠上皮细胞衰老
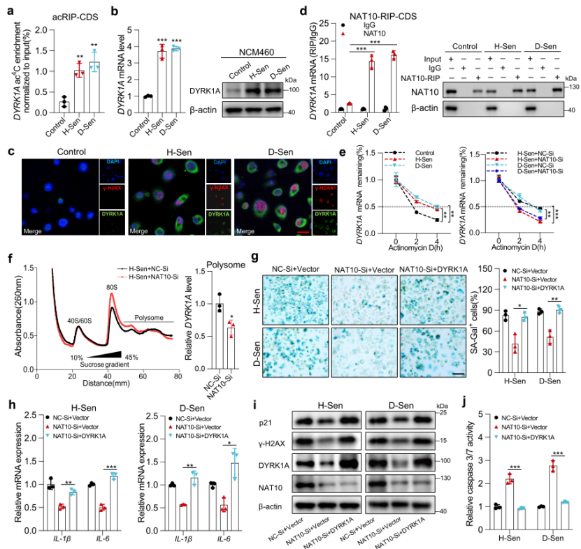
在确定DYRK1A为靶点后,研究深入探索了其调控机制。 acRIP-qPCR证实DYRK1A mRNA的CDS区在衰老细胞中ac4C修饰显著富集(图5a)。其mRNA和蛋白水平在衰老细胞中也均上调(图5b-c)。NAT10-RIP实验证明NAT10蛋白与DYRK1A mRNA的CDS区在衰老细胞中结合增强(图5d)。关键机制验证表明衰老细胞中DYRK1A mRNA稳定性增加,敲低NAT10后其稳定性下降(图5e)。多聚核糖体分析还发现,NAT10敲低后DYRK1A mRNA与重多聚体的结合减少,提示ac4C修饰也促进其翻译效率(图5f)。功能回复实验证明,过表达DYRK1A可以挽救因NAT10敲低导致的衰老表型减轻、SASP因子表达下降以及凋亡活性增加等现象(图5g-j)。在复制性衰老模型中也验证了DYRK1A的促衰老作用。上述研究结果完整证明NAT10通过ac 4 C修饰稳定DYRK1A mRNA并促进其翻译,从而驱动结肠上皮细胞衰老。

图5:NAT10通过ac4C介导的DYRK1A mRNA调控促进结肠上皮细胞衰老
(6)敲低Nat10或药物干预可以促进老年小鼠肠道类器官体内再生
肠道类器官培养是评估干细胞功能的金标准。研究团队从Aged-Nat10+/-或Remodelin处理的老年小鼠中分离出结肠类器官,相比对照组,Aged-Nat10+/-组表现出更高的出芽比例、更强的增殖能力(Edu掺入)、更高的干细胞标志物Lgr5表达,以及更快的生长速率(图6b-d),同时伴随p21下调而Pcna和Muc2上调(图6e-f)。在体外用LPS刺激模拟应激时,Aged-Nat10+/-组或Remodelin处理组的类器官能更好地维持Lgr5表达、出芽能力和更低的DNA损伤(γ-H2AX)及Dyrk1a水平(图6h-k)。上述结果表明Nat10缺失增强老年小鼠类器官的干细胞特性和增殖能力,改善应激条件下的再生潜能。

图6:Nat10缺失增强老年小鼠结肠类器官功能并缓解LPS诱导的增殖损伤
(7)靶向NAT10/DYRK1A轴缓解老年小鼠结肠炎
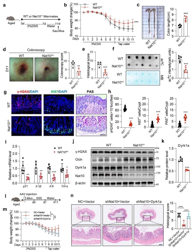
研究在疾病模型中检验治疗潜力。在DSS诱导的老年小鼠结肠炎模型中,Nat10杂合敲除、Remodelin或Harmine干预,均能显著减轻疾病严重程度,表现为体重下降显著减轻、结肠缩短改善、结肠镜和组织学损伤评分降低、炎症因子表达下降 (图7b-e、i)。同时,结肠组织中ac4C修饰、γ-H2AX和Dyrk1a蛋白水平降低,而屏障蛋白Occludin表达上调(图7f、j-k)。
AAV介导的基因操作实验显示,shNat10显著缓解DSS诱导的结肠炎(减轻体重下降、降低病理评分),而Dyrk1a重新表达可逆转这些保护效应,恢复结肠炎严重程度(图7l-n)。这些结果确证靶向NAT10/DYRK1A轴是缓解老年小鼠结肠炎的有效治疗策略。

图7:老年小鼠中Nat10缺失缓解DSS诱导的结肠炎
(8)NAT10和DYRK1A在老年结肠及老年UC组织中高表达
最后,研究团队进行临床验证,研究者对22例健康对照和37例UC患者结肠活检标本进行免疫组化分析。结果显示,NAT10和DYRK1A在老年健康对照(Old-HC)和老年UC患者(Old-UC)的结肠黏膜中均显著上调,且老年UC患者表达水平最高(图8a-c)。Spearman相关分析显示UC活检样本中NAT10与DYRK1A免疫组化评分呈显著正相关(图8d)。按内镜Mayo评分分层分析显示,Mayo 2-3分(重度)老年UC患者的NAT10和DYRK1A表达水平显著高于Mayo 0-1分(轻度)患者(图8e)。这些临床数据强烈支持NAT10/DYRK1A轴在老年UC中的病理相关性及作为治疗靶点的转化价值。

图8:NAT10和DYRK1A在老年结肠和老年UC组织中表达升高
结论和启示
本研究通过acRIP-seq等分析揭示了NAT10介导的mRNA ac4C修饰是调控结肠上皮细胞衰老的核心表观转录机制。NAT10通过增加DYRK1A mRNA的ac4C修饰来增强其稳定性和翻译,导致DYRK1A蛋白积累,从而驱动细胞衰老和老年性结肠炎发生发展。靶向NAT10或其下游DYRK1A,在临床前模型中能有效逆转肠道衰老表型并缓解结肠炎。
****理论层面:****将"RNA修饰"、"细胞衰老"和"年龄相关炎症疾病"三大前沿领域紧密串联,提出了"表观转录衰老"新概念,拓展了衰老的分子调控网络。
技术层面: 展现了acRIP-seq等表观转录组学技术在解析复杂生物学过程、挖掘调控通路中的重要作用。
****转化层面:****提出并验证"NAT10/DYRK1A轴"作为治疗老年性结肠炎等年龄相关疾病的崭新药物靶点,为开发靶向RNA修饰酶的小分子抑制剂或疗法提供了直接的理论和实验依据,具有重要的临床转化前景。
参考文献:Chen J, Xue M, Mi S, Fu A, Chen W, Sun Y, Xia S, Ge Q, Luo J, Yu Q, Wang L, Chen S. Targeting NAT10 alleviates colonic senescence and elderly-onset colitis by disrupting N4-acetylation of DYRK1A. Nat Commun. 2026 Mar 1. doi: 10.1038/s41467-026-70220-w.