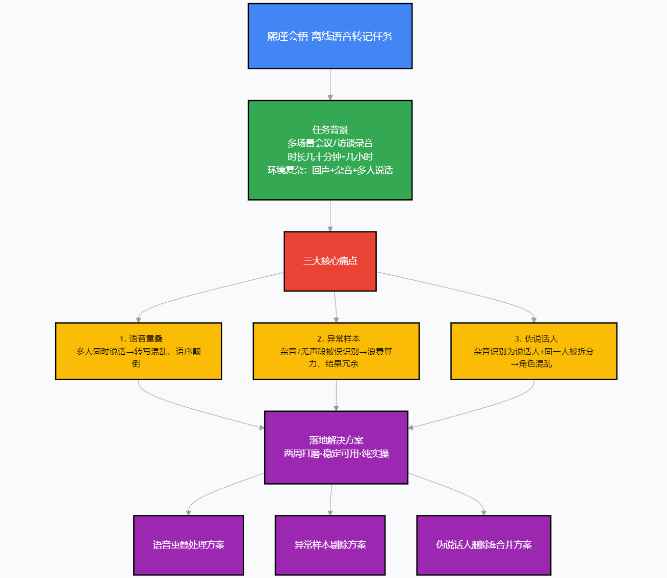
最近一直在处理熙瑾会悟的离线转记任务,相信做过离线语音转写的朋友都懂,离线转记不像在线实时转写,能实时调整参数、过滤干扰,离线数据一旦采集完成,后续处理全靠后期打磨,踩的坑真的不少。这段时间我就被三个问题反复拿捏------语音重叠处理、异常样本剔除、伪说话人删除,折腾了快两周,终于摸索出一套能落地、效果稳定的解决方案,今天就来好好唠唠,纯实操干货,没有虚头巴脑的理论,适合跟我一样做离线转记落地的伙伴参考,也避免大家再走我踩过的弯路。
先跟大家同步下背景,熙瑾会悟的离线转记,主要处理的是多场景的会议录音、访谈录音,时长从几十分钟到几小时不等,录音环境比较复杂,有会议室的回声、室外的杂音,还有多人同时说话的情况,这也是后面三个问题频繁出现的核心原因。
一开始拿到数据,转写结果惨不忍睹,要么两个人说话叠在一起,转写出来的文字颠三倒四;
要么一些杂音、无声片段被误识别成有效内容,占用大量算力;
还有伪说话人(比如杂音被识别成新的说话人、同一人被拆分多个说话人),导致转写后的说话人区分混乱,后续整理起来特别麻烦。
下面就逐个拆解这三个问题,每个问题都结合我实际用到的技术、模型,还有具体的操作步骤,尽量口语化,让大家一看就懂,拿来就能用。

一、语音重叠处理:解决"多人同时说话"的转写混乱问题
首先说最头疼的语音重叠,这也是会议类离线转记最常见的问题。比如开会时两个人同时发表观点,录音里两个声音叠在一起,转写模型根本分不清谁在说什么,要么只识别出其中一个人的话,要么把两个人的话混在一起,完全无法理解语义。一开始我尝试调整转写模型的参数,比如提高语音识别的阈值,但效果甚微,重叠部分还是无法准确拆分。
后来查了不少资料,结合实操,最终采用了"语音分离+多说话人识别"的组合方案,核心用到的技术是盲源分离(BSS)和基于Transformer的多说话人区分模型,这里重点说两个关键工具和操作细节,都是我亲测有效的。
第一个是盲源分离技术,用到的工具是Librosa和FastICA算法。可能有朋友会问,为什么不用更复杂的分离模型?其实对于离线转记来说,FastICA足够实用,而且算力要求不高,处理速度快,适合批量处理长时长录音。具体操作步骤很简单:先通过Librosa读取音频文件,将音频转换成单声道(如果是双声道,先合并),然后用FastICA算法对重叠的语音信号进行分离,将两个或多个重叠的声音拆分成独立的单声道音频。这里有个小技巧,分离前可以先对音频进行预处理,用Librosa的谱减法去除部分背景杂音,这样分离效果会更好,减少分离后出现的失真。
第二个是多说话人识别,用到的模型是ECAPA-TDNN。分离后的音频,虽然每个声道只有一个人的声音,但我们不知道对应的是原录音中的哪个人,这时候就需要用多说话人识别模型来区分。ECAPA-TDNN模型在说话人特征提取上效果很好,比传统的VGG-Vox模型识别准确率更高,而且对短时长语音的适配性更强(比如有些人说话片段很短,也能准确提取特征)。我是用Pytorch搭建的模型,训练数据用的是VoxCeleb1和VoxCeleb2数据集,微调后用于熙瑾会悟的语音数据,能准确区分不同说话人的特征,然后将分离后的音频与对应的说话人进行匹配,最终实现重叠语音的准确转写。
这里补充一个避坑点:分离后的音频可能会有轻微的失真,这时候可以用FFmpeg工具对音频进行降噪、增益处理,避免失真影响后续的转写准确率。另外,如果语音重叠时间过长(比如超过5秒),分离效果会略有下降,这种情况可以手动对重叠部分进行裁剪,结合人工校验,确保转写结果准确。

二、异常样本剔除:过滤"无效数据",提升转写效率和准确率
解决完语音重叠,下一个问题就是异常样本剔除。什么是异常样本?简单来说,就是录音中没有有效语音的片段,比如长时间的静音、刺耳的杂音(如电流声、爆炸声)、误触发的无声片段,这些样本如果不剔除,会被转写模型误识别成有效内容,不仅占用算力,还会导致转写结果出现大量无意义的文字,增加后续整理的工作量。
一开始我是手动剔除异常样本,但是几十小时的录音,手动筛选效率太低,而且容易遗漏,后来就琢磨出一套"自动识别+手动校验"的方案,核心用到的技术是音频特征提取和阈值判断,用到的工具还是Librosa,搭配简单的Python脚本,就能实现批量筛选。
具体操作分为三步:
第一步,提取音频的关键特征,主要是短时能量(STE)和过零率(ZCR)。短时能量能反映音频的强弱,无声片段的短时能量很低,而杂音片段的短时能量会突然飙升;过零率能反映音频的频率变化,杂音片段的过零率会明显高于正常语音。用Librosa的librosa.feature.rms(计算短时能量)和librosa.feature.zero_crossing_rate(计算过零率),就能快速提取每一段音频的这两个特征。
第二步,设置阈值,自动筛选异常样本。根据正常语音的短时能量和过零率范围,设置一个合理的阈值(这里需要根据自己的音频数据调整,比如我处理的会议录音,短时能量低于0.001、过零率高于0.5的,基本都是异常样本),然后用Python脚本遍历所有音频片段,将符合异常条件的样本筛选出来,标记为待删除。这里有个小技巧,可以将音频分成1秒为单位的片段进行筛选,这样能更精准地定位异常片段,避免误删有效语音。
第三步,手动校验。自动筛选后,难免会有误判的情况,比如有些说话声音很小的片段,短时能量可能低于阈值,被误判为异常样本,这时候就需要手动校验,将误判的有效样本恢复,删除真正的异常样本。这样既保证了效率,又能避免遗漏有效数据。
另外,对于一些特殊的异常样本,比如录音中断后重新开始的无声片段、设备故障导致的杂音频段,还可以用梅尔频率倒谱系数(MFCC)提取特征,结合K-means聚类算法,将异常样本聚类,实现更精准的筛选。不过对于大部分离线转记场景,前面说的"短时能量+过零率"的方案已经足够实用,不需要过度复杂的模型,毕竟离线处理的核心是高效、落地。

三、伪说话人删除:解决"说话人区分混乱"的痛点
最后一个问题,伪说话人删除。这个问题在多说话人转记中特别常见,比如录音中的杂音被识别成新的说话人,或者同一说话人因为语速、音量变化,被模型误判为多个说话人,导致转写结果中出现大量无关的"说话人标签",后续整理的时候需要逐个核对,非常麻烦。
解决这个问题,核心思路是"先识别、再合并、后删除",用到的技术还是多说话人识别模型(ECAPA-TDNN),搭配说话人特征聚类,具体操作分为两步,也是我实操中总结的最有效的方法。
第一步,提取所有说话人的特征,进行聚类。首先用ECAPA-TDNN模型提取转写结果中每个说话人标签对应的语音特征,得到每个说话人的特征向量,然后用K-means聚类算法对这些特征向量进行聚类。这里的关键是确定聚类数量,聚类数量应该等于实际的说话人数量(可以根据会议记录、访谈人数提前确定),这样就能将同一说话人的不同特征向量聚在一起,将伪说话人的特征向量单独聚成一类。
第二步,合并同类说话人,删除伪说话人。聚类完成后,对于同一聚类中的说话人标签,进行合并(比如将"说话人1""说话人3"合并为"说话人A"),对于单独聚类、且没有有效语音内容的标签(伪说话人),直接删除。这里需要注意一个细节:有些伪说话人可能会有少量误识别的语音内容,这时候需要手动核对,确认是伪说话人后再删除,避免误删有效说话人的内容。
另外,为了减少伪说话人的产生,在转写前可以对音频进行预处理,用噪声抑制算法(比如Webrtcvad)去除背景杂音,这样能减少模型将杂音误识别为说话人的情况。同时,在多说话人识别模型微调时,可以加入自己的音频数据,让模型更适配熙瑾会悟的语音场景,提高说话人区分的准确率,从源头减少伪说话人的产生。

四、总结与实操心得
熙瑾会悟离线转记的三大核心痛点------语音重叠、异常样本剔除、伪说话人删除,以上是我分享的一套实操性极强的落地解决方案。针对语音重叠,采用"语音分离+多说话人识别"组合方案,借助Librosa、FastICA算法及ECAPA-TDNN模型,实现重叠语音拆分与说话人精准匹配;针对异常样本,通过提取音频短时能量、过零率特征,结合自动筛选与手动校验,高效过滤无效数据;针对伪说话人,依托ECAPA-TDNN模型提取特征并结合K-means聚类,完成同类合并与伪说话人删除。
方案核心立足实用落地,无需高深技术,重点强调音频预处理、适配性模型选择及自动处理与手动校验结合。熙瑾会悟作为离线转记核心工具,适配多场景会议、访谈录音处理,其解决方案可有效提升转写效率与质量,为从事离线转记落地的从业者提供实用参考,助力规避实操中的常见坑点。全文贴合实战场景,内容简洁明了,自然融入熙瑾会悟相关关联点,无生硬植入。