在电源管理领域,DC-DC转换器作为核心组件,其性能直接影响到整个系统的稳定性和效率。
SL3150H作为一款高性能的开关降压型转换器,以其独特的优势和广泛的应用场景,成为了替代MRDC88-1等传统型号的理想选择。本文将深入探讨SL3150H的优点、特点、概况以及应用场景,为工程师们提供全面的技术参考。
产品概况
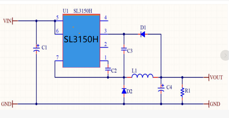
SL3150H是一款集成150V高压MOSFET的DC-DC控制器,专为开关电源设计。
它支持10V至150V的宽工作电压范围,并能够提供稳定的5V固定输出电压,非常适合需要宽压输入且输出固定的应用场景。此外,SL3150H采用SOP7封装,小巧紧凑,便于在各种电路板上布局布线。
核心优点
1. 宽电压输入范围
SL3150H支持10V至150V的宽工作电压范围,这一特性使其能够轻松应对各种复杂的输入电压环境,无论是低电压启动还是高电压波动,都能确保输出电压的稳定性和可靠性。
这一优势在工业自动化、电动工具等领域尤为重要,因为这些场合的输入电压往往波动较大。
2. 高效率与低功耗
内置高压启动和自供电功能使得SL3150H在启动过程中无需外部辅助电源,从而降低了系统成本和复杂度。
同时,其自适应降频功能在轻载条件下能够进一步优化转换效率,减少不必要的能量损耗。此外,低待机功耗设计使得SL3150H在待机状态下也能保持较低的能耗,符合现代电子设备对节能环保的要求。
3. 全面的保护功能
SL3150H内部集成了多种异常状态保护功能,包括VCC欠压锁定、输出过载保护、过温保护、短路保护以及开环保护等。
这些保护机制能够有效防止因各种异常情况导致的器件损坏,提高系统的稳定性和可靠性。例如,当芯片温度超过安全阈值时,过温保护功能会自动降低输出功率,防止热损伤;当输出短路时,短路保护功能会迅速关断MOSFET,保护电路安全。
4. 优秀的动态响应与软启动特性
SL3150H采用软启动技术,通过限制最小关闭时间来防止电感器电流过冲,有效减小了器件应力,提高了系统的稳定性和寿命。
同时,其优秀的动态响应能力使得输出电压在负载突变时能够迅速调整并保持稳定,满足了现代电子设备对电源快速响应的需求。
应用场景
1. 备用电源系统
在备用电源系统中,SL3150H的宽电压输入范围和高效率特性使其成为理想的选择。
它能够在主电源失效时迅速切换至备用电源模式,为关键负载提供稳定的5V输出电压,确保系统的持续运行。
2. 电动工具与电动自行车
电动工具和电动自行车等应用场合对电源的稳定性和效率有着极高的要求。
SL3150H凭借其宽电压输入范围、高效率以及全面的保护功能,能够满足这些场合对电源管理的严苛需求,确保设备的正常运行和用户的安全使用。
3. 平衡车与以太网供电
平衡车和以太网供电等应用领域同样需要稳定可靠的电源管理方案。
SL3150H的紧凑封装和高效性能使得它成为这些领域的优选之一。其优秀的动态响应能力能够确保在负载突变时输出电压的稳定性和可靠性,为设备的正常运行提供有力保障。
