知识点

1.概念数据模型
E-R图


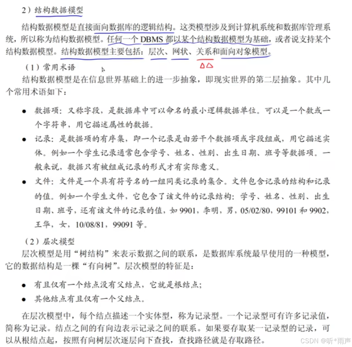
2.结构数据模型



关系模型



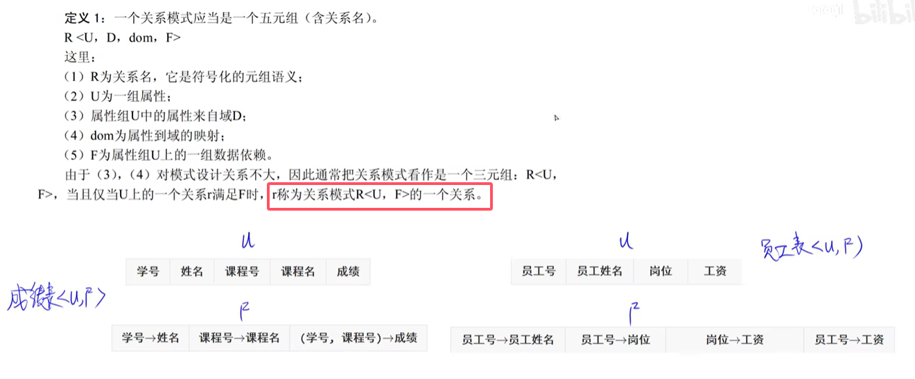
关系模型的定义

关系的数学定义

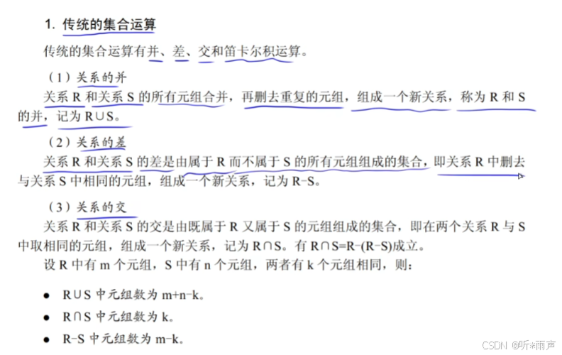
关系代数
































如果不满足自然连接的条件(没有相同的属性列)就会退化为笛卡儿积。而笛卡儿积就只需要把后一个关系的属性拼接到前一个关系的后面。

关系代数转SQL语言


笛卡儿积转SQL语言


自然连接转SQL语言







3.数据库三级模式结构
三级模式





两级映像



4.SQL

注意事项:
group by分组函数后面的项应该包含select 里面的项
where里面不能包含聚合函数
having里面阔以包含聚合函数




其中 * 包含1和 * 所以联系类型可以合并为 * :* :*

5.SQL控制语句






6.视图





7.索引



关系模式:
一个二维表就是一个关系,对这个二维表或者说对关系的描述就是关系模式,给一个关系起一个关系名字,然后加上属性列

函数依赖:





8.求关系模式的闭包:




候选关键字中的属性就是主属性







9.关系模式的范式
范式第一步:先求出候选码,将主属性和非主属性分开,然后再去判断









部分函数依赖一般都很好识别,只要候选码是组合形式的,一般都好识别。
传递函数依赖做题技巧:


对于组合的候选码,如果只有其中一部分和其他属性组合可以决定其他非主属性,那么不认为是部分函数依赖。只有当组合候选码中的一部分单独决定其他非主属性的时候才认为是部分函数依赖







10.关系分解









11.数据库设计


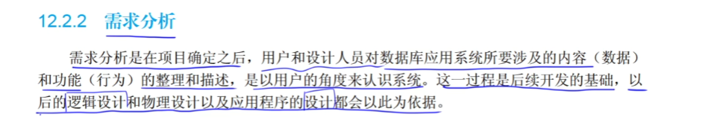
需求分析阶段



概念设计阶段







逻辑结构设计

ER图关系模式的转换:











12.事务管理






锁



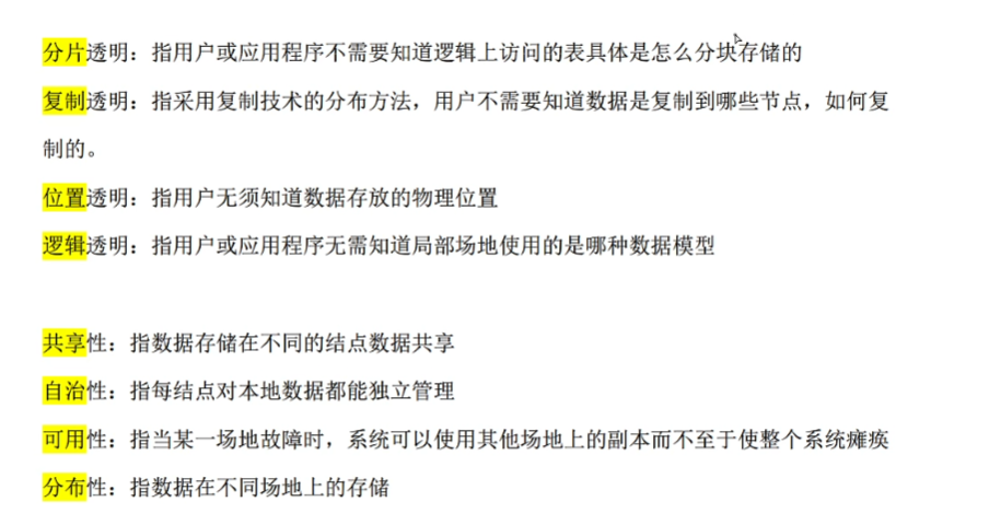
13.分布式数据库





杂题








