第八章 记忆与检索
在前面的章节中,我们构建了HelloAgents框架的基础架构,实现了多种智能体范式和工具系统。不过,我们的框架还缺少一个关键能力:记忆。如果智能体无法记住之前的交互内容,也无法从历史经验中学习,那么在连续对话或复杂任务中,其表现将受到极大限制。
本章将在第七章构建的框架基础上,为HelloAgents增加两个核心能力:记忆系统(Memory System) 和检索增强生成(Retrieval-Augmented Generation, RAG)。我们将采用"框架扩展 + 知识科普"的方式,在构建过程中深入理解Memory和RAG的理论基础,最终实现一个具有完整记忆和知识检索能力的智能体系统。
8.1 从认知科学到智能体记忆
8.1.1 人类记忆系统的启发
在构建智能体的记忆系统之前,让我们先从认知科学的角度理解人类是如何处理和存储信息的。人类记忆是一个多层级的认知系统,它不仅能存储信息,还能根据重要性、时间和上下文对信息进行分类和整理。认知心理学为理解记忆的结构和过程提供了经典的理论框架[1],如图8.1所示。

根据认知心理学的研究,人类记忆可以分为以下几个层次:
- 感觉记忆(Sensory Memory):持续时间极短(0.5-3秒),容量巨大,负责暂时保存感官接收到的所有信息
- 工作记忆(Working Memory):持续时间短(15-30秒),容量有限(7±2个项目),负责当前任务的信息处理
- 长期记忆(Long-term Memory) :持续时间长(可达终生),容量几乎无限,进一步分为:
- 程序性记忆:技能和习惯(如骑自行车)
- 陈述性记忆 :可以用语言表达的知识,又分为:
- 语义记忆:一般知识和概念(如"巴黎是法国首都")
- 情景记忆:个人经历和事件(如"昨天的会议内容")
8.1.2 为何智能体需要记忆与RAG
借鉴人类记忆系统的设计,我们可以理解为什么智能体也需要类似的记忆能力。人类智能的一个重要特征就是能够记住过去的经历,从中学习,并将这些经验应用到新的情况中。同样,一个真正智能的智能体也需要具备记忆能力。对于基于LLM的智能体而言,通常面临两个根本性局限:对话状态的遗忘 和内置知识的局限。
(1)局限一:无状态导致的对话遗忘
当前的大语言模型虽然强大,但设计上是无状态的。这意味着,每一次用户请求(或API调用)都是一次独立的、无关联的计算。模型本身不会自动"记住"上一次对话的内容。这带来了几个问题:
- 上下文丢失:在长对话中,早期的重要信息可能会因为上下文窗口限制而丢失
- 个性化缺失:Agent无法记住用户的偏好、习惯或特定需求
- 学习能力受限:无法从过往的成功或失败经验中学习改进
- 一致性问题:在多轮对话中可能出现前后矛盾的回答
让我们通过一个具体例子来理解这个问题:
python
# 第七章的Agent使用方式
from hello_agents import SimpleAgent, HelloAgentsLLM
agent = SimpleAgent(name="学习助手", llm=HelloAgentsLLM())
# 第一次对话
response1 = agent.run("我叫张三,正在学习Python,目前掌握了基础语法")
print(response1) # "很好!Python基础语法是编程的重要基础..."
# 第二次对话(新的会话)
response2 = agent.run("你还记得我的学习进度吗?")
print(response2) # "抱歉,我不知道您的学习进度..."
要解决这个问题,我们的框架需要引入记忆系统。
(2)局限二:模型内置知识的局限性
除了遗忘对话历史,LLM 的另一个核心局限在于其知识是静态的、有限的。这些知识完全来自于它的训练数据,并因此带来一系列问题:
- 知识时效性:大模型的训练数据有时间截止点,无法获取最新信息
- 专业领域知识:通用模型在特定领域的深度知识可能不足
- 事实准确性:通过检索验证,减少模型的幻觉问题
- 可解释性:提供信息来源,增强回答的可信度
为了克服这一局限,RAG技术应运而生。它的核心思想是在模型生成回答之前,先从一个外部知识库(如文档、数据库、API)中检索出最相关的信息,并将这些信息作为上下文一同提供给模型。
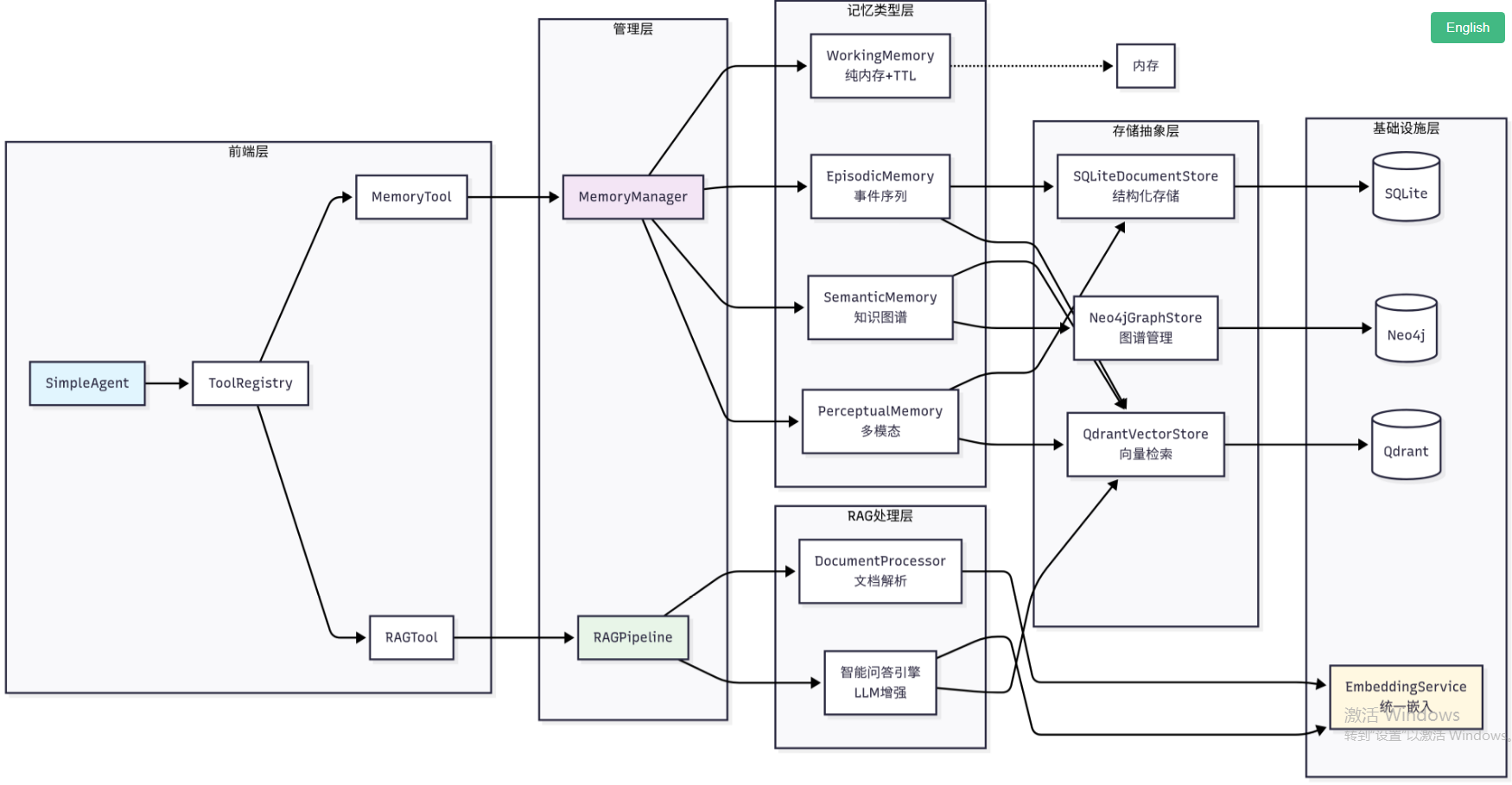
8.1.3 记忆与RAG系统架构设计
基于第七章建立的框架基础和认知科学的启发,我们设计了一个分层的记忆与RAG系统架构,如图8.2所示。这个架构不仅借鉴了人类记忆系统的层次结构,还充分考虑了工程实现的可扩展性。在实现上,我们将记忆和RAG设计为两个独立的工具:memory_tool负责存储和维护对话过程中的交互信息,rag_tool则负责从用户提供的知识库中检索相关信息作为上下文,并可将重要的检索结果自动存储到记忆系统中。


