文章信息

文章标题:The transcriptional regulatory network involved in periderm-specific tanshinones biosynthesis in Salvia miltiorrhiza root
文章主题:参与丹参根部周皮特异性丹参酮生物合成的转录调控网络
发表期刊:Acta Pharmaceutica Sinica B
影响因子:14.6
组学技术:mRNA-seq、ATAC-seq、代谢组
研究背景
丹参中的丹参酮(TA)作为具有抗菌、抗炎、抗氧化及心脏保护等多种药理活性的二萜类化合物,其合成与积累具有显著的组织特异性和发育阶段特异性,主要集中在根的周皮且仅在特定发育时期启动,但调控这一积累模式的转录调控机制尚不明确;尽管丹参酮生物合成的催化机制已基本阐明,且已有研究预测部分转录因子参与其调控,但多聚焦于激素信号和环境因素,对其器官及组织特异性合成的核心调控逻辑仍缺乏深入探索,本研究旨在采用多组学分析策略,揭示丹参根系中负责TA生物合成的转录调控网络。
研究思路

研究结论
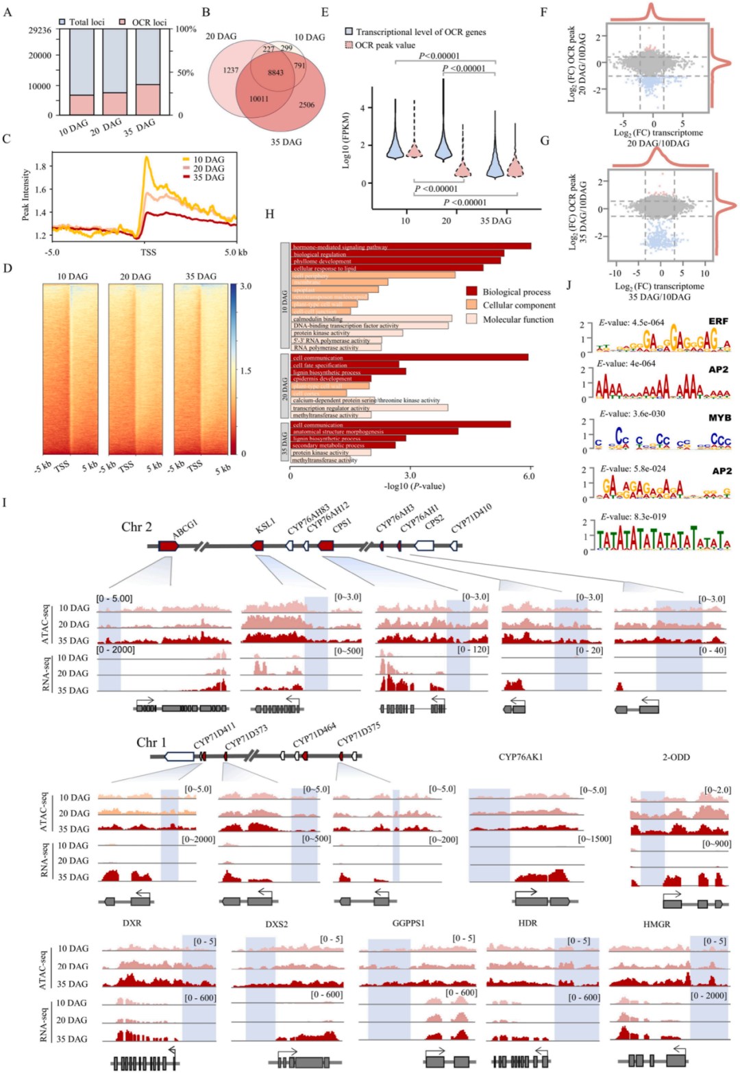
本研究整合代谢组学、RNA-seq和ATAC-seq,解析丹参根发育过程中丹参酮的时空代谢特征,发现丹参酮的生物合成与积累呈现严格的时空特异性,仅在根发育 25 天后启动且特异性富集于根周皮组织,同时该过程与染色质可及性的动态变化、转录调控的协同作用密切相关;研究构建了驱动丹参酮生物合成的转录调控网络,筛选出 211 个介导丹参酮周皮特异性积累调控"开关"的关键候选转录因子,并鉴定出 SmERF105 作为新型核心正调控因子,其可直接结合并激活丹参酮合成相关基因KSL1、CYP76AH3及转运基因ABCG1的转录,敲除该基因会显著下调靶基因表达并大幅降低丹参酮含量;该研究不仅揭示了丹参酮时空代谢的调控规律与植物二萜类化合物的潜在调控机制,还通过多组学整合策略为挖掘丹参及其他药用植物重要次生代谢物的关键调控因子提供了高效且可靠的研究方法,为丹参酮的代谢工程改良奠定了理论基础。

丹参酮相关代谢物在丹参根中的时空积累模式

丹参根系发育阶段的时间转录组分析

丹参根系发育过程中染色质可及性的时序变化

丹参酮生物合成的转录调控网络