
1. 课程目标
虽然 Python 能干很多的事情,但课堂时间有限,在后面的课程中主要介绍这几部分内容:
- Python 环境搭建
- Python 基础语法
- Python 代码案例
整体课程的定位,是偏基础为主,不依赖其他方面的背景知识。
2. 计算机基础概念
2.1 什么是计算机?
很多老一辈的人,管下面这个叫做计算机。

然而,它只是"计算器",和计算机是有很大区别的。
现在我们所说的计算机,不光能进行算术运算,还能进行逻辑判断,数据存储,网络通信等等功能,以至于可以自动的完成非常复杂的工作。
以下这些都可以称为"计算机":


总的来说,一台计算机,主要由以下这几个重要的组件构成
- CPU
- 存储器(内存、硬盘等)
- 输入设备(键盘、鼠标等)
- 输出设备(显示器、音响等)
PS:CPU 是目前人类科技的巅峰之作,科技含量能和 CPU 相提并论的,只有氢弹了。

美国限制向中国出口"芯片",这里的芯片主要指的就是 CPU。
目前国内虽然有自主研发 CPU 的能力,但是整体的水平,相比于国际一线的 Intel、AMD 等厂商相比,还是有一定的差距的。
PSS:有的同学可能说,重要的硬件不是还有显卡嘛?都老贵了!

其实显卡(GPU)是和 CPU 类似的计算芯片。
- CPU 是"通用计算芯片",可以处理各种场景下的各种问题。
就像高校培养的学生,可以在各个行业各个领域贡献力量。
- GPU 是"专用计算芯片",特别擅长处理浮点数运算。
就像比特培养的学生,专注于互联网软件技术。
GPU(显卡)属于锦上添花,不属于必要器件,CPU是最核心的必要器件。
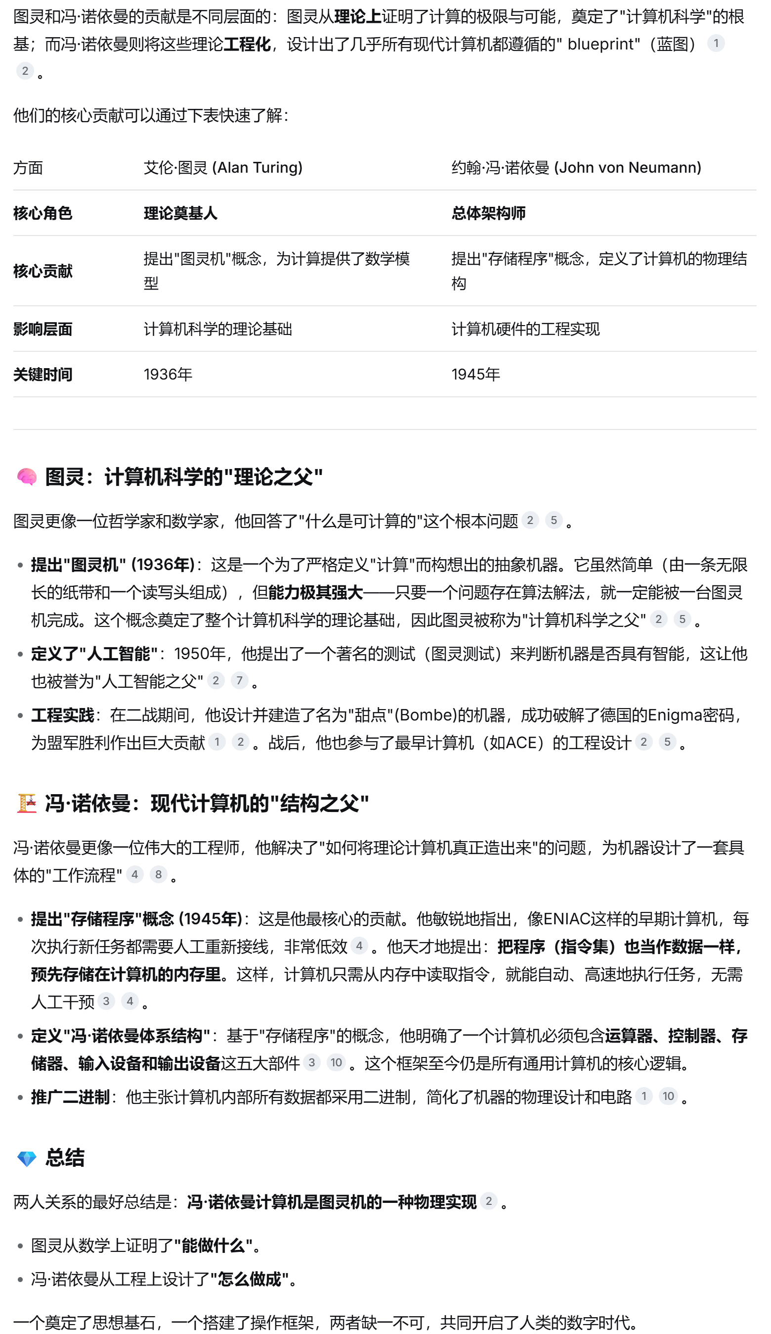
以上的组成结构,称为**"冯诺依曼体系结构"**。
冯诺依曼大佬,正是计算机的祖师爷。

PS:冯诺依曼除了是计算机祖师爷之外,还是一位数学家、物理学家、化学家、"博弈论"的创始人,参与过曼哈顿计划(担任原子弹制造顾问)。
据传闻,冯诺依曼大佬六岁心算八位数除法,八岁掌握微积分,十岁通读了世界史,十七岁发表了第一篇数学方面的论文。
PSS:计算机的祖师爷,除了冯诺依曼之外,还有一位图灵大佬,也在二战中发挥了至关重要的作用。

2.1 什么是编程?
计算机需要硬件赋予之躯体,也需要软件赋予之灵魂。
软件:又叫程序,指挥了计算机要按照什么样的规则来执行任务。

制作软件,就是在明确这个软件要完成什么样的任务,这个过程就称为"编程"。
例如:张三给我说,让我去买三个包子,如果遇到卖西瓜的,就买一个。
这个交代任务的过程就是"编程"。
只不过执行这个程序的是我,不是计算机。
PS:换个角度看,人脑也能算术运算,能逻辑判断,能数据存储,能输入输出..... 也可以视为是一个广义的计算机。
编程本身,并不是一件很容易的事情,因此就衍生出了一个专门负责编程的职业,也就是程序员****。
程序员进行编程的过程中,需要使用一个专门的方式和计算机沟通,就是**"编程语言"**。
使用编程语言编写软件的具体过程,就称为**"软件开发",俗称"敲代码"**。

计算机是一个铁憨憨,不能直接理解人类的语言。
像上面买包子的例子,其实这句话对于计算机的理解来说,是存在歧义的------见到卖西瓜的,是就买一个包子,还是买一个西瓜。
如果给计算机的信息存在歧义,就会报错,所以和计算机交流需要严谨的编程语言。
2.3 编程语言有哪些?
编程语言大体可以分成三个大类
- 机器语言
- 汇编语言
- 高级语言
机器语言就是01序列,是计算机能直接理解的语言。
汇编语言就是把执行特定功能的一串01序列用一个助记符代替,形成汇编指令。
一句高级语言,就是几句到十几句汇编指令。
其中机器语言和汇编语言都是更贴近计算机的,人类理解起来并不容易。
因此目前程序员使用的编程语言主要是高级语言。
高级语言的种类有很多很多。

排行榜,仅供参考,排在前列只能说这个语言比较火(热度比较高)。
以上列出的都是实际开发中常用的编程语言。

可以看到,Python 在这个走势中是名列前茅的。
3. Python 背景知识
3.1 Python 是咋来的**?**
吉多·范罗苏姆(Guido van Rossum)是一个荷兰程序员(人称龟叔,名字前三个字母是 Gui)。

龟叔在 1989 年圣诞节的时候(当时 33 岁),因为在家里待着无聊,为了打发时间,开始了 Python 的开发。
第一个正式版本发布于 1991 年。
1991 年是一个神奇的年份。
Python、万维网WWW、Linux、Vim、Qt、第一台笔记本电脑,都诞生于 1991 年。
3.2 Python 都能干啥**?**
经历了多年的发展,Python 目前是一个应用场景非常广泛的编程语言。
- 科学计算&数据分析
- Web 开发(搭建网站)
- 自动化运维
- 人工智能
- 爬虫程序
- 自动化测试


3.3 Python 的优缺点
3.3.1 优点
- 语法言简意赅,容易上手。
- 功能强大,用途广泛。
- 生态丰富,具有海量的成熟第三方库。实现某个功能,不需要从零开始,有成熟的第三方库。
- 方便调用 C/C++ 编写的代码,进行 高性能/系统级 操作。
3.3.2 缺点
- 编写(开发)效率高,但执行(运行)效率比较慢。
- 对于多核心并发程序支持偏弱。
- 动态类型系统对于大型项目不太友好。
开发性能要求高的场景,就可以使用python,在里面对运行效率要求高的版块,可以使用C++,然后用python来调用。
3.4 Python 的前(钱)景咋样?
虽然 Python 的应用场景很多,但是纯粹使用 Python 的岗位是比较少见的。
以知名互联网招聘网站拉钩网为例,设置工作地点为北京,工作年限为3年以下。
- 搜索 Python 关键字得到的岗位个数为 88 个。
- 搜索 C 关键字得到的岗位个数为 159 个。
- 搜索 Java 关键字得到的岗位个数为 297 个。
上述数据只是简单采样,并不能精确反应岗位的整体情况。

更常见到的情况是,把 Python 作为一个辅助性质的语言。


在工作中,Python 更像是一个工具,需要用到的时候随手拿起来就用,能够方便的解决不少问题。
这就像一局王者荣耀,有人打的是 carry,有人打的是辅助。
PS:网上很多信息把 Python 往往吹的天花乱坠,但是在我看来,是有些过火了。
Python 和其他的编程语言本质上并没有啥区别,并不存在某个场景是"非得 Python 能做,其他语言做不了"这样的情况。
编程语言只是工具,作为一个程序猿,要做到十八般兵器都能样样精通。
4. 搭建 Python****环境
要想能够进行 Python 开发,就需要搭建好 Python 的环境。
需要安装的环境主要是两个部分:
- 运行环境:Python
- 开发环境:PyCharm

Python(解释器):用来读取、执行代码。
PyCharm(编辑器):用来编辑、调试代码。
【关于PyCharm】
为什么选择PyCharm编辑器?

事实上所有python代码在其他编辑器或开发环境中,也是能够正常运行的,之所以选择pycharm,是因为它是目前市场上占有率最高的python集成开发环境(IDE),功能全面,环境配置简单,免费使用,是初学者的最佳选择。
【关于Python】

本次课程使用的Python版本是3.13版本,是目前官方最新的稳定版。
【关于Python Launcher】



4.1 安装 Python
(1)找到官方网站
在搜索引擎中搜索 python 关键字,带有 "官网" logo 的结果即为 Python 官方网站。

【注意】不要点到带有"广告字样"的结果。
PS:下载安装软件,最靠谱的方法就是去官网上下载。

安装过程中,尤其要注意勾选"Add python.exe to PATH"。

(2)找到下载页面
选择**"Download for Windows"**

**【注意】**Python 的版本在持续迭代更新中,同学们看到的版本不一定和我这里完全一致,但是基本不影响学习使用。

下载完成后,会得到一个 exe 的安装程序。

ps:我已经安装了3.13.9,这里就以安装3.14.3为例。
在最新的Python官网,是这样的:

直接点击Downloads,来到下载页面,可以看到顶部有一张图表。

这张图表给出了各个Python版本的目前的状态。
蓝色竖线指示了当前的时间,绿色部分表示处于bug修复阶段,黄色部分表示安全使用阶段。
目前最稳定的版本是3.11和3.12。
3.13版本目前正处于一个bugfix的状态,对基础语法的支持是没问题的,预计在2026年底进入安全使用阶段。
这张图表下面就是下载表格:

下载对应操作系统的版本,可以点击Download-Windows。

也可以直接点击Python 3.14.3,可以直接匹配当前系统一键安装。
进入到对应的界面,点击下载对应的稳定版本。

左侧是稳定发行版,右侧是预发行版。
(3)双击安装包
双击安装包,安装 Python。

【注意】
- 最好勾选下 "Add Python 3.10 to PATH" 这个选项.
- 要记得 Python 的安装目录(后面可能会用到)。
点击 Install Now 之后,稍等片刻,就安装完毕了。
这个安装过程非常简单,一般只要不报错,就算安装成功。
如果想指定安装路径,可以点击Customize installation。



安装完成之后,直接点击close,就完成安装了。
然后在控制台输入py -0就能看到当前机器下安装的所有python的版本:

(4)运行****hello world
打开 Python 的安装目录看看。

其中最关键的就是这个 python.exe,后续运行 Python 程序,全靠这个 python.exe。
【运行python】
- 法一:直接双击这个 python.exe,就会打开 Python 的交互式解释器(控制台程序)。
- 法二:在控制台输入python命令,就会打开 Python 的交互式解释器(控制台程序)。
法一:

法二(默认打开最新版本):

退出pyhon,回到CMD终端,可以输入exit()。

C:\Users\42407>py -3.13
Unable to create process using 'D:\Python\Python313\python.exe': ???????????
我之前3.13.9下载到'D:\Python\Python313\python.exe',手动挪动到 'D:\soft\Python\Python313\python.exe'。然后系统找不到了。
安装包已经删了,又重新下载了最新的稳定版3.13.12。




输入where python可以查看python安装路径:

在这个交互式解释器中,就可以输入 Python 代码了。
直接输入**print('hello')**这句代码,按下 enter 键,则打印出了 hello 这样的结果。

【注意】代码中的 ( ) 和 ' ' 都是英文,不要写中文标点符号。
编程语言中基本不会出现中文标点,大家在写代码的时候一定要仔细注意。
虽然现在已经安装好了运行环境,虽然python代码已经可以跑起来了,但是在命令行里面敲代码并不方便,缺少必要的功能,例如:代码高亮、代码补全、语法检查。
所以,python这样的交互式解释器只适合运行一些非常简单的测试性的代码。
编写更复杂的程序,还需要更专业的编码环境。
4.2 安装 PyCharm
虽然通过交互式解释器可以执行 Python 代码了,但是代码写起来并不方便,就需要更专业的开发工具来编写 Python 代码。
目前业界常用的 Python 开发工具,主要有下列选项:

其中最主流的开发工具就是 PyCharm 和 VS Code 了。
咱们课堂上以 PyCharm 为例进行演示。

(1)找到官方网站

**【注意】**这个搜索结果中没有标识出"官网",但是大家要认准 jetbrains.com 这个域名。

(2)找到下载页面
2022界面:

2026界面:

**【注意】**进入官网之后不着急直接点这个下载,先把页面拖到最下面。
2022界面:

2026界面:

点击方框圈起来的位置,进行下载。


直接在最开始,点击下载,也是可以的,然后来到下面的界面,再点击下载------直接点击下载,就是最新版本2026.1。

之前分社区版(免费)和专业版(付费),现在只有统一版。
自动获得为期一个月的免费 Pro 试用。试用期结束后,您可以订阅 Pro 版本,或继续免费使用核心功能(现已包含 Jupyter 支持)。
但是可以进行破解,最新版本不太好破解,可以选择右侧的"其他版本"。


2024.1比2026.1少100MB左右。

下载完成后,会得到一个 exe 程序。

(3)双击安装包
双击安装包,进行安装。注意选下安装路径。

建议把这个选项勾上,这样在任意目录鼠标右键,就都可以直接用 PyCharm 打开目录了。

这个安装过程非常简单,一般只要不报错,就算安装成功。
(4)运行 hello world
a)创建一个项目

b)选择项目所在的位置、选择使用的 Python 解释器。


这样就配置好了python的运行环境,即把pycharm和python关联起来了,毕竟pycharm只是一个用来编写代码的工具,要想真正编译运行python,还需要借助python解释器。
c)创建文件
右键左侧的项目目录,选择New -> Python File

填写文件名

d)编写代码

e)运行程序

右键文件,选择Run 'hello'

python控制台已经集成到pycharm里面了。
(5)进行基本设置
选择File -> Settings

**a)**设置字体大小
PyCharm 默认的字体比较小,看起来很费眼睛,可以设置大一点。
找到Editor -> Font

把字体 Size 和 Line height 都适当调整。
- Size:表示字体大小------数字越大,文字越大。
- Line height:表示行高------数字越大,两行文字之间的间隔就越大。
**b)**设置语言

**c)**设置外观

16太大,13就够了。
注:可以直接在编辑区右键,运行程序。

**d)**设置背景图
......
完