技术栈
http详解(笔记保存)
神奇小梵
2026-04-20 11:24
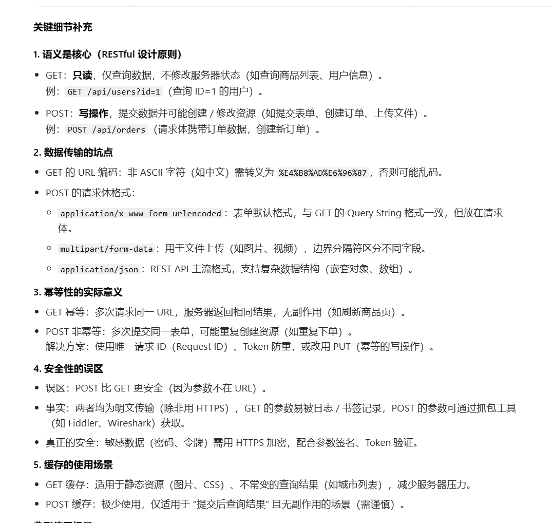
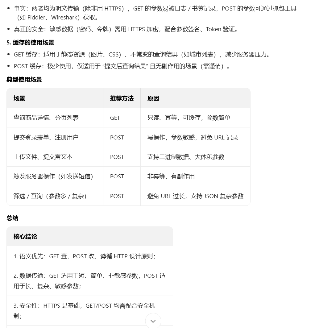
一,get和post的区别
二,状态码
笔记
上一篇:
正弦波的均值和有效值
下一篇:
前端可视化构建
相关推荐
问心无愧0513
11 小时前
ctf show web 入门39
android
·
前端
·
笔记
Yeh202058
11 小时前
Mybatis笔记一
java
·
笔记
·
mybatis
羊群智妍
11 小时前
2026 AI搜索优化技术:GEO监测工具选型与应用
笔记
半导体守望者
11 小时前
MKS elite 300 600 750W RF Plasma Generator 射频电源 OPERATIONMANUAL
经验分享
·
笔记
·
机器人
·
自动化
·
制造
05候补工程师
11 小时前
【线性代数笔记】初等变换、正交化与特殊矩阵性质核心总结
经验分享
·
笔记
·
线性代数
·
考研
·
矩阵
Heartache boy
12 小时前
野火STM32_HAL库版课程笔记-I2C介绍
笔记
·
stm32
·
单片机
Brilliantwxx
12 小时前
【C++】stack_queue与deque模版(模拟实现+认识+对比)
开发语言
·
c++
·
笔记
·
算法
·
list
遇见火星
12 小时前
MinIO使用笔记
笔记
·
minio
金色光环
12 小时前
【DSP学习笔记】 F28335中断系统理解-基于普中DSP28335开发攻略
笔记
·
单片机
·
学习
·
dsp开发
半导体守望者
12 小时前
MKS MWD-25LD-06/07 匹配器Automatic Matching Network OPERATION MANUAL
经验分享
·
笔记
·
机器人
·
自动化
·
制造
热门推荐
01
GitHub 镜像站点
02
Codex 接入 DeepSeek API 完整配置文档
03
CC-Switch & Claude 基于 Linux 服务器安装使用指南
04
零基础教你claude code 接入 deepseek V4
05
【AI】2026 年具身智能模型和世界模型总结
06
Windows端Codex接入第三方模型(DeekSeek,BaiLian)
07
Cursor 接入 DeepSeek‑V4‑Pro 完整指南(2026 实测)
08
要裂开了!ChatGPT要手机号验证了?注册Codex要求验证电话号码怎么办?2026年登陆Codex要手机号验证的解决办法
09
codex app每次打开重连5次Reconnecting问题解决
10
裂开!ChatGPT 居然开始要手机号验证,附详细解决方法