Promise原理、手写与 async、await
1. 为什么需要 Promise?
JavaScript 是单线程语言,为了避免阻塞 UI,大量操作(网络请求、定时器、文件读写)被设计为异步。早期使用回调函数,但多个异步任务嵌套会导致"回调地狱":
javascript
getUser(1, (user) => {
getPosts(user.id, (posts) => {
getComments(posts[0].id, (comments) => {
console.log(comments);
});
});
});
小结:回调函数的缺点
- 嵌套复杂(回调地狱问题)。
- 难以管理错误(多个异步嵌套后,错误处理困难)。
- 可读性差(功能逻辑分散,难以理解代码流程)。
Promise 通过状态机 和链式调用,将异步代码写得像同步一样清晰,解决了回调地狱、错误处理困难和难以组合的问题。
2. Promise 核心概念
2.1 三种状态
| 状态 | 含义 | 触发方式 | 是否可逆 |
|---|---|---|---|
pending |
初始状态,未完成 | new Promise 时 |
可变为 fulfilled/rejected |
fulfilled |
操作成功 | 调用 resolve(value) |
不可变 |
rejected |
操作失败 | 调用 reject(reason) |
不可变 |
小结:Promise 的状态特性
- 从
pending转为fulfilled或rejected后状态不能再变。 resolve(value)→ 将状态变为fulfilled。reject(reason)→ 将状态变为rejected。
2.2 实例方法
javascript
const p = new Promise((resolve, reject) => {
setTimeout(() => resolve('成功'), 1000);
});
p.then(
value => console.log(value), // 成功回调
reason => console.error(reason) // 失败回调
).catch(error => {
// 捕获链上任何未处理的错误
}).finally(() => {
// 无论成败都执行
});
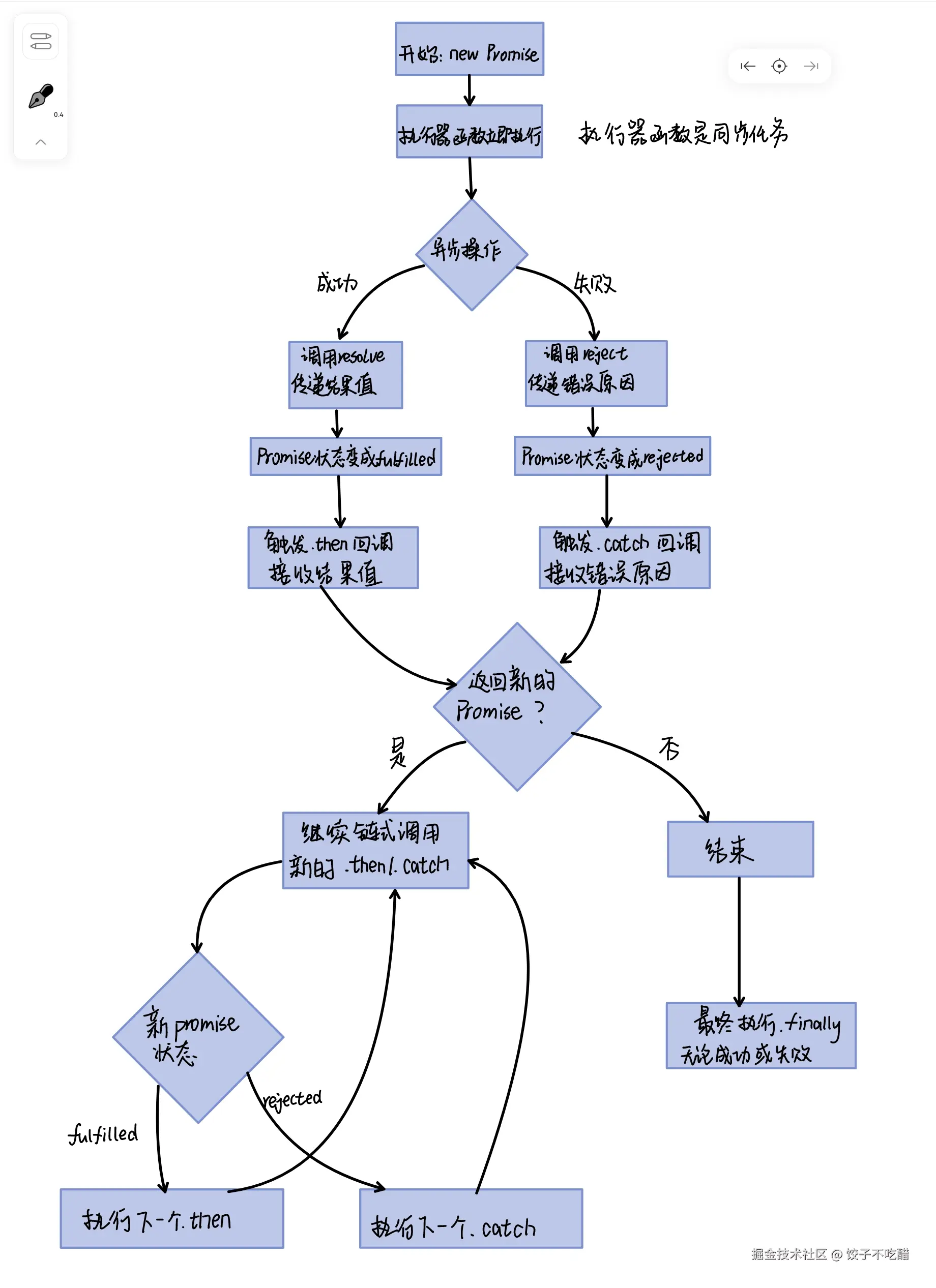
2.3 promise执行流程图

小结:实例方法
then: 接收fulfilled和rejected回调,返回新的 Promise。catch: 用于捕获链中的失败(代替then(null, onRejected))。finally: 无论成功或失败都执行,不改变返回值。
3. JS事件循环与Promise
Promise 的回调是异步执行 的,会被放入微任务队列 (Microtask Queue),优先级高于宏任务(如 setTimeout)。
示例:
javascript
console.log('1');
setTimeout(() => console.log('2'), 0);
Promise.resolve().then(() => console.log('3'));
console.log('4');
// 输出顺序:1 4 3 2
小结:事件循环与 Promise 的关系
- 同步代码 → 微任务队列 → 宏任务队列。
- Promise 的
then回调属于微任务,优先级高于宏任务。
4. 链式调用与错误处理
4.1 值传递与穿透
每个 then 返回一个新 Promise,上一个 then 的返回值会传递给下一个 then:
javascript
Promise.resolve(1)
.then(x => x + 1) // 返回 2
.then(x => { throw x }) // 抛出错误
.catch(err => err + 1) // 捕获错误,返回 3
.then(console.log); // 输出 3
如果 then 没有传入回调,值会穿透:
javascript
Promise.resolve(1).then().then(v => console.log(v)); // 输出 1
场景示例:异步加载资源
javascript
Promise.resolve('开始加载')
.then(() => fetch('/user')) // 模拟异步数据请求
.then(res => res.json())
.then(data => console.log('加载完成:', data))
.catch(err => {
console.error('加载失败:', err);
});
4.2 错误处理最佳实践
- 始终使用
.catch而不是then的第二个参数:
javascript
// 推荐做法(catch 更全面)
Promise.resolve()
.then(() => { throw new Error('失败'); })
.catch(err => console.log('捕获错误:', err));
- 将
.catch放在链式末尾,捕获前面所有错误。
5. 静态方法:组合多个 Promise
常见方法与场景:
| 方法 | 行为 | 典型场景 |
|---|---|---|
Promise.all |
全部成功 → 结果数组;任一失败 → 立即 reject | 多个请求必须全部成功 |
Promise.allSettled |
等待所有 settled,返回每个的状态和值/原因 | 不关心个别失败,只要全部完成 |
Promise.race |
返回最先 settled 的结果(成功或失败) | 超时控制 |
Promise.any |
返回第一个成功的结果;全部失败 → AggregateError | 多个备用接口 |
Promise.resolve |
将值转为 resolved Promise | 统一异步处理 |
Promise.reject |
返回 rejected Promise | 快速抛出异步错误 |
示例:请求超时控制(Promise.race)
javascript
function fetchWithTimeout(url, timeout = 3000) {
const timeoutPromise = new Promise((_, reject) =>
setTimeout(() => reject(new Error('请求超时')), timeout)
);
return Promise.race([fetch(url), timeoutPromise]);
}
fetchWithTimeout('/data')
.then(res => res.json())
.then(data => console.log(data))
.catch(err => console.error(err));
6. 手写 Promise
小结:手写 Promise 的核心要点
- 状态管理:
pending→fulfilled/rejected。 - 链式调用:
then返回新的 Promise,并传递返回值。 - 微任务队列:通过
queueMicrotask模拟异步执行。 - 错误处理:支持
catch和错误冒泡。
javascript
class MyPromise {
constructor(executor) {
this.state = 'pending';
this.value = undefined;
this.reason = undefined;
this.onFulfilledCallbacks = [];
this.onRejectedCallbacks = [];
const resolve = (value) => {
if (this.state !== 'pending') return;
this.state = 'fulfilled';
this.value = value;
this.onFulfilledCallbacks.forEach(fn => fn());
};
const reject = (reason) => {
if (this.state !== 'pending') return;
this.state = 'rejected';
this.reason = reason;
this.onRejectedCallbacks.forEach(fn => fn());
};
try { executor(resolve, reject); } catch (err) { reject(err); }
}
then(onFulfilled, onRejected) {
onFulfilled = typeof onFulfilled === 'function' ? onFulfilled : v => v;
onRejected = typeof onRejected === 'function' ? onRejected : err => { throw err; };
const promise2 = new MyPromise((resolve, reject) => {
const runFulfilled = () => {
queueMicrotask(() => {
try {
const x = onFulfilled(this.value);
resolve(x);
} catch (err) { reject(err); }
});
};
const runRejected = () => {
queueMicrotask(() => {
try {
const x = onRejected(this.reason);
resolve(x);
} catch (err) { reject(err); }
});
};
if (this.state === 'fulfilled') runFulfilled();
else if (this.state === 'rejected') runRejected();
else {
this.onFulfilledCallbacks.push(runFulfilled);
this.onRejectedCallbacks.push(runRejected);
}
});
return promise2;
}
catch(onRejected) { return this.then(null, onRejected); }
static resolve(value) { return new MyPromise(resolve => resolve(value)); }
static reject(reason) { return new MyPromise((_, reject) => reject(reason)); }
static all(promises) {
return new MyPromise((resolve, reject) => {
const results = [];
let count = 0;
if (promises.length === 0) return resolve(results);
promises.forEach((p, i) => {
MyPromise.resolve(p).then(
val => { results[i] = val; count++; if (count === promises.length) resolve(results); },
reject
);
});
});
}
static race(promises) {
return new MyPromise((resolve, reject) => {
promises.forEach(p => MyPromise.resolve(p).then(resolve, reject));
});
}
}
7. Async/Await:更优雅的异步方案
示例:用户数据加载与嵌套调用
javascript
async function getData(id) {
try {
const user = await fetch(`/user/${id}`).then(res => res.json());
const posts = await fetch(`/posts/${user.id}`).then(res => res.json());
console.log(`用户:${user.name} 的文章:`, posts);
} catch (err) {
console.error('加载失败:', err);
}
}
小结:async/await 的优势
- 语法糖,异步代码像同步代码。
- 内置错误处理(
try/catch),更自然。 - 避免 Promise 链嵌套问题。
8. 常见追问与扩展
then为什么返回新 Promise? 保证状态不可变,支持链式调用,避免修改原 Promise 的值。- 微任务如何模拟? 可用
queueMicrotask或Promise.resolve().then();手写时也可用setTimeout但需说明那是宏任务。 all和race的区别?all等待全部成功或任一失败;race返回最先 settled 的结果。- 如何实现
finally? 无论成败都执行,且不改变返回值,可用then链式调用实现。 async/await相比 Promise 有什么优势? 代码更简洁、可读性更高,错误处理使用try/catch更自然;但本质上仍是 Promise 的语法糖。await后面的代码何时执行?await表达式本身会立即执行其右侧的 Promise(或非 Promise 值),然后暂停当前async函数的执行,将后续代码包装为一个微任务。当 await 的 Promise 决议后,该微任务被推入微任务队列,在所有同步代码执行完毕后执行。
错误处理案例:未捕获承诺错误的危害
javascript
async function bad() {
const data = await fetch('/api'); // 如果 fetch 失败,错误会被吞掉
return data;
}
解决方案:
- 准确使用
try/catch或全局事件:
javascript
window.addEventListener('unhandledrejection', (event) => {
console.error('未捕获的 Promise 错误:', event.reason);
});
9. 全文总结与面试技巧
小结:主要知识点
| 知识点 | 核心要点 |
|---|---|
| Promise 状态机 | pending → fulfilled/rejected,不可逆。 |
| 链式调用 | 每个 then 返回新 Promise,值穿透,错误冒泡。 |
| 微任务 | then/catch/finally 回调进入微任务队列,优先级高于宏任务。 |
| async/await | 更简洁的异步处理,避免嵌套。 |