随着智慧农业的快速发展与精准作业需求的提升,AI水稻插秧机器人已成为现代农田自动化生产的核心装备。其动力系统与执行机构驱动作为能量转换与控制中枢,直接决定了整机的作业效率、运行稳定性、能耗及环境适应性。功率MOSFET与IGBT作为该系统中的关键开关器件,其选型质量直接影响系统动力输出、电磁兼容性、功率密度及长期耐用性。本文针对AI水稻插秧机器人的高功率、强振动、宽温域及高可靠标准要求,以场景化、系统化为设计导向,提出一套完整、可落地的功率器件选型与设计实施方案。
一、选型总体原则:系统适配与平衡设计
功率器件的选型不应仅追求单一参数的优越性,而应在电气性能、热管理、机械强度及可靠性之间取得平衡,使其与系统整体需求精准匹配。
- 电压与电流裕量设计
依据系统高压母线电压(常见48V、72V或更高),选择耐压值留有 ≥50% 裕量的器件,以应对电机反电动势、负载突变及野外环境浪涌。同时,根据电机与执行器的连续与峰值电流,确保电流规格具有充足余量,通常建议连续工作电流不超过器件标称值的 60%~70%。
- 低损耗与高效率优先
损耗直接影响续航与温升。传导损耗与导通电阻 (R_{ds(on)}) 或饱和压降 (V_{CEsat}) 成正比,应选择低导通阻抗的器件;开关损耗与栅极/门极电荷相关,低开关损耗有助于提高控制频率、降低动态损耗,并提升系统响应速度。
- 封装与散热协同
根据功率等级、振动环境及散热条件选择封装。主驱动等高功率场景宜采用热阻低、机械坚固的封装(如TO-220F、TO-247);低压辅助电路可选DFN等小型封装以提高功率密度。布局时应结合散热器与导热硅脂强化散热。
- 可靠性与环境适应性
在农田泥水、振动及温湿度变化大的场景,设备需长时间连续作业。选型时应注重器件的工作结温范围、抗机械冲击能力、防腐蚀特性及长期使用下的参数稳定性。
二、分场景器件选型策略

图1: AI水稻插秧机器人方案与适用功率器件型号分析推荐VBM16I20与VBGMB1103与VBQF3638与VBMB16R32S与产品应用拓扑图_01_total
AI水稻插秧机器人主要负载可分为三类:主行走/插植电机驱动、液压或辅助执行器控制、低压辅助系统供电。各类负载工作特性不同,需针对性选型。
场景一:主行走/插植电机驱动(高功率、高频率开关)
此部分为机器人的动力核心,要求驱动高效率、高扭矩响应及高可靠性,常采用三相逆变桥拓扑。
-
推荐型号:VBGMB1103(Single-N MOSFET,100V,80A,TO-220F)
-
参数优势:
-
采用SGT工艺,(R_{ds(on)}) 低至 2.9 mΩ(@10 V),传导损耗极低。
-
连续电流80A,峰值电流能力强,适合电机启动、堵转及爬坡等高负载工况。
-
TO-220F封装绝缘、热阻低,便于安装散热器,且机械强度优于塑封。
-
场景价值:
-
极低的导通电阻可显著降低逆变桥损耗,提升系统效率(预计>97%),延长电池续航。
-
高电流能力保障了机器人在泥泞田间的动力输出与过载能力。
-
设计注意:
-
必须配合高强度散热器与风扇进行强制风冷。
-
栅极需采用专用大电流驱动IC,并设置合理的死区时间。

图2: AI水稻插秧机器人方案与适用功率器件型号分析推荐VBM16I20与VBGMB1103与VBQF3638与VBMB16R32S与产品应用拓扑图_02_main
场景二:液压泵或辅助执行器控制(中高压、中功率)
用于控制插秧机构升降、转向液压阀或辅助电机,需要耐受较高电压并具备良好的开关特性。
-
推荐型号:VBMB16R32S(Single-N MOSFET,600V,32A,TO-220F)
-
参数优势:
-
采用SJ_Multi-EPI技术,兼顾高压与低导通电阻((R_{ds(on)}) 85 mΩ @10V)。
-
耐压高达600V,可直接用于由高压电池或发电机供电的辅助执行系统。
-
连续电流32A,满足大多数液压电磁阀或中小功率交流电机的驱动需求。
-
场景价值:
-
高耐压简化了电源架构,无需额外的降压转换,提高了系统可靠性。
-
适用于PWM精准控制执行器速度与位置,实现插秧深度与行距的精确调节。
-
设计注意:
-
在高频开关应用中,需关注其栅极电荷参数,优化驱动以减少开关损耗。
-
输出端需并联续流二极管或使用集成FRD的器件,以吸收感性负载关断尖峰。

图3: AI水稻插秧机器人方案与适用功率器件型号分析推荐VBM16I20与VBGMB1103与VBQF3638与VBMB16R32S与产品应用拓扑图_03_hydraulic
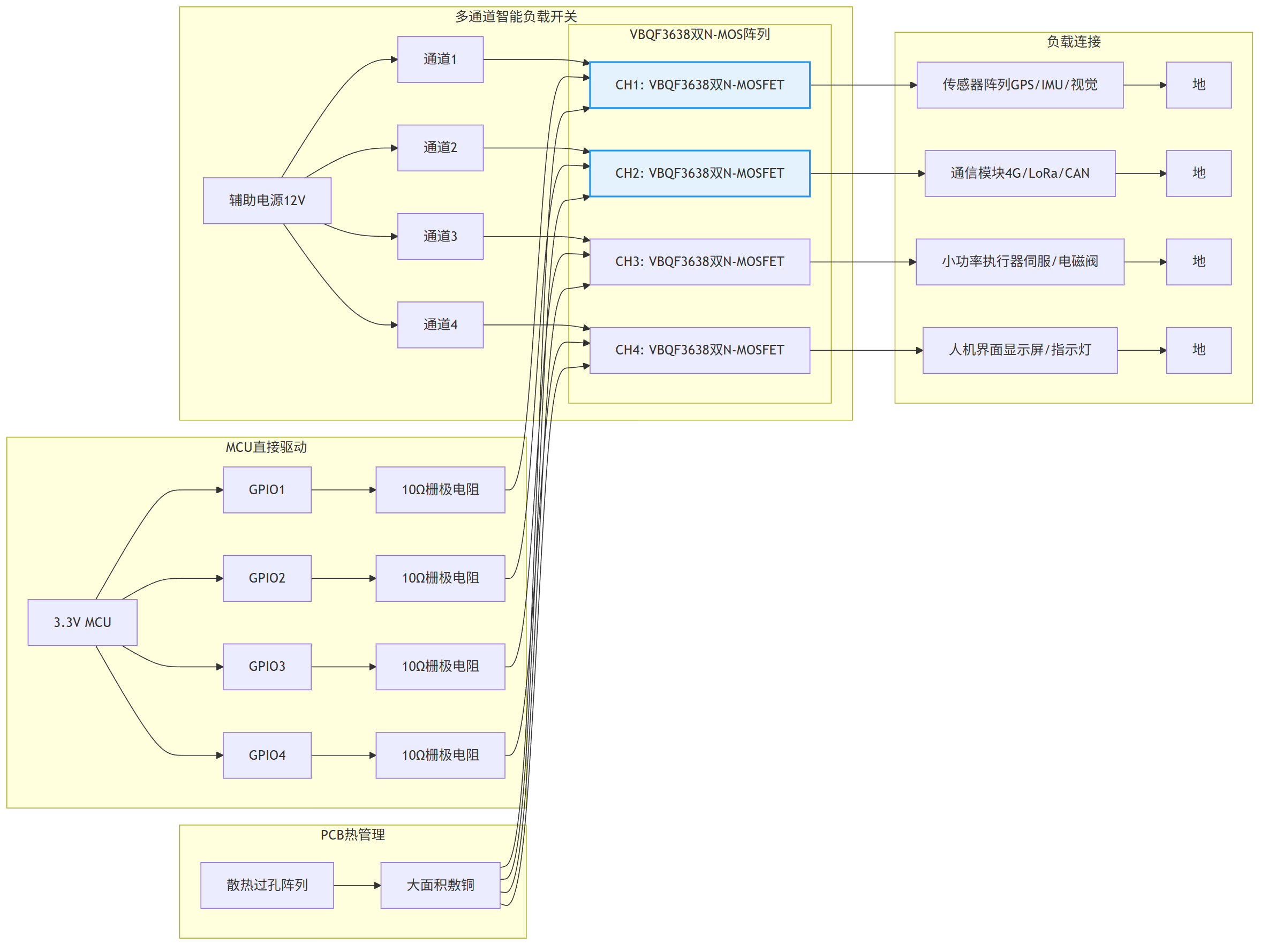
场景三:低压辅助系统与精准控制(低电压、高集成度)
用于控制传感器、控制器、通信模块及小功率直流电机的供电开关,强调低功耗、高集成度及易驱动性。
-
推荐型号:VBQF3638(Dual-N+N MOSFET,60V,25A/路,DFN8(3×3))
-
参数优势:
-
集成双路N沟道MOSFET,节省PCB空间,简化多路负载控制布局。
-
导通电阻低((R_{ds(on)}) 28 mΩ @10V),导通压降低,功耗小。
-
栅极阈值电压 (V_{th}) 仅1.7 V,可直接由3.3 V MCU驱动,响应迅速。
-
场景价值:
-
双路独立控制,可用于实现电源路径管理、负载开关或同步整流,显著降低待机功耗。
-
小型DFN封装有助于在紧凑的控制板内实现高密度布局,适应机器人内部有限空间。
-
设计注意:
-
每路栅极建议串联小电阻(如10 Ω)以抑制振铃。
-
依靠PCB大面积敷铜进行散热,需保证足够的铜箔面积。
三、系统设计关键实施要点
- 驱动电路优化
-
高压大电流MOSFET(如VBGMB1103, VBMB16R32S):必须选用驱动能力强(≥2 A)、隔离电压高的专用驱动IC,缩短开关时间,并严格配置栅极电阻与米勒钳位电路。
-
低压双路MOSFET(如VBQF3638):MCU直驱时,注意走线短而粗以降低寄生电感,可并联小电容稳定栅压。

图4: AI水稻插秧机器人方案与适用功率器件型号分析推荐VBM16I20与VBGMB1103与VBQF3638与VBMB16R32S与产品应用拓扑图_04_lowvoltage
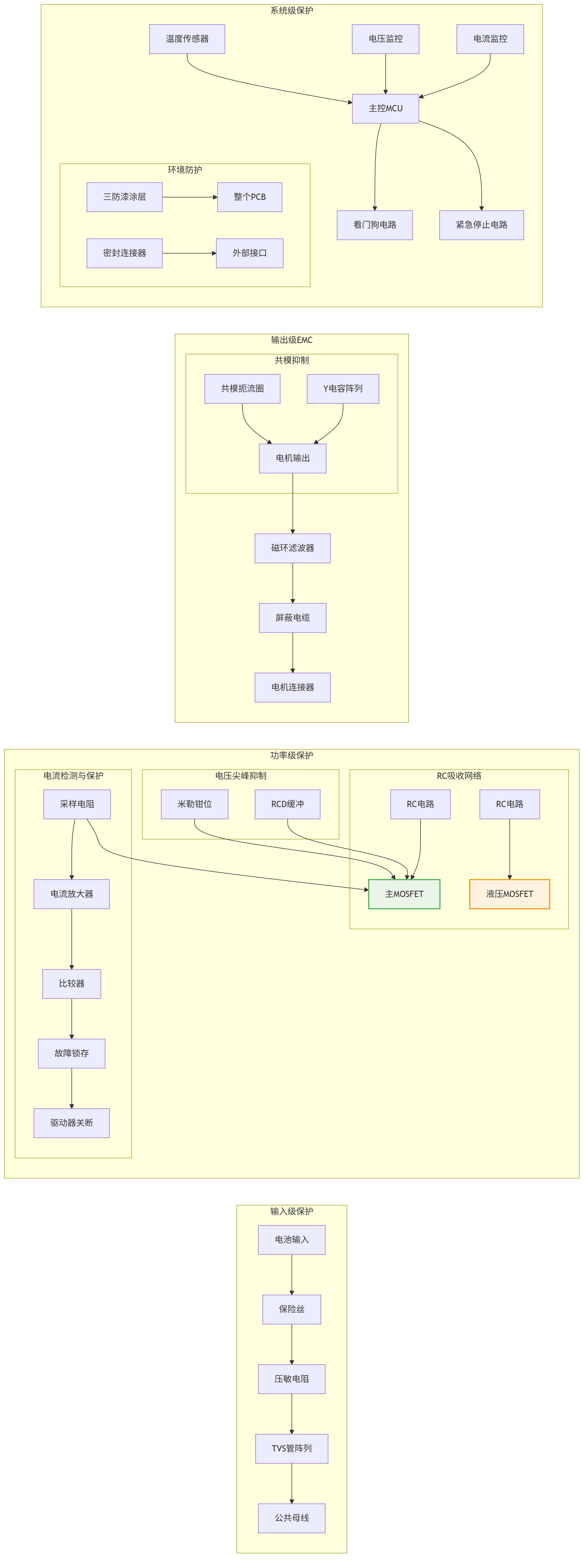
- 热管理设计
-
分级散热策略:
-
主驱动MOSFET(TO-220F/TO-247)必须安装于散热器上,并采用导热硅脂填充间隙。
-
低压多路MOSFET(DFN)依靠PCB内层铜箔及散热过孔进行导热。
-
环境适应:在高温高湿的田间环境,需对器件电流进行额外降额(如80%使用),并考虑防护涂层。
- EMC与可靠性提升
-
噪声抑制:
-
在MOSFET漏-源极并联RC吸收电路或高频电容,抑制电压尖峰。
-
电机输出线缆套用磁环,并采用屏蔽线降低辐射干扰。
-
防护设计:
-
所有功率端口增设TVS管和压敏电阻,抵御田间作业可能产生的浪涌与静电。
-
实施全面的过流、过温及短路保护电路,确保故障时快速关断,保护器件与电池。
四、方案价值与扩展建议
核心价值

图5: AI水稻插秧机器人方案与适用功率器件型号分析推荐VBM16I20与VBGMB1103与VBQF3638与VBMB16R32S与产品应用拓扑图_05_protection
-
动力与能效卓越:通过低 (R_{ds(on)}) 高压器件组合,保障了机器人强劲动力与长续航,系统效率显著提升。
-
精准与可靠并重:高压器件实现执行机构精准控制,双路低压器件实现智能电源管理,保障全天候稳定作业。
-
高环境适应性:针对振动、温湿度及泥水环境的选型与防护设计,确保了在恶劣农田条件下的长期可靠性。
优化与调整建议
-
功率扩展:若行走电机功率极大(>10kW),可考虑并联多个VBGMB1103或选用电流等级更高的IGBT模块(如VBM16I20)。
-
集成升级:为简化设计,对于多路中小功率负载,可选用多通道MOSFET阵列或智能开关IC。
-
特殊环境:在盐碱地或高腐蚀性环境,建议对PCB及器件接插件进行三防漆涂覆处理。
-
传感与执行细化:对于需要极高精度控制的伺服机构,可搭配专用驱动芯片与所选MOSFET组成闭环控制。
功率MOSFET与IGBT的选型是AI水稻插秧机器人电驱系统设计的重中之重。本文提出的场景化选型与系统化设计方法,旨在实现动力、效率、精准与可靠性的最佳平衡。随着农业电动化与智能化演进,未来还可进一步探索SiC等宽禁带器件在更高压、更高效率主逆变器中的应用,为下一代农业机器人的性能突破提供支撑。在智慧农业需求日益增长的今天,优秀的硬件设计是保障设备作业效能与使用寿命的坚实基石。