在共享汽车朝着电动化、智能化与高利用率不断演进的今天,其内部的电子控制系统已不再是简单的功能单元,而是直接决定了车辆可用性、用户体验与运营成本的核心。一套设计精良的功率管理方案,是共享汽车实现稳定供电、智能控制与长久耐用寿命的物理基石。

图1: 共享汽车方案功率器件型号推荐VBC8338与VB9220与VBGQF1405与VBI3638与VBA7216与VBI3328与产品应用拓扑图_01_total
然而,构建这样一套方案面临着多维度的挑战:如何在紧凑空间内实现高效散热与可靠运行?如何确保功率器件在频繁启停、复杂工况下的长期可靠性?又如何将低功耗待机、负载智能管理与电磁兼容性无缝集成?这些问题的答案,深藏于从关键器件选型到系统级集成的每一个工程细节之中。
一、核心功率器件选型三维度:电压、电流与封装的协同考量
- 主控电源路径MOSFET:系统效率与热管理的关键
关键器件为VBGQF1405 (40V/60A/DFN8),其选型需要进行深层技术解析。在电压应力分析方面,考虑到车载12V电源系统存在负载突降等瞬态(最高可达36V),并为余量预留空间,因此40V的耐压可以满足降额要求(实际应力低于额定值的75%)。为了应对冷启动大电流冲击,其极低的导通电阻(Rds(on)@10V=4.2mΩ)至关重要。
在动态特性与热设计上,SGT(Shielded Gate Trench)技术实现了超低导通电阻与栅极电荷的优化平衡。在频繁的电机启停(如门锁、车窗控制)场景下,低Qg有助于降低驱动损耗,减少控制单元发热。其DFN8(3x3)封装虽小,但底部散热焊盘热阻极低,必须计算最坏情况下的结温:Tj = Ta + (I_rms² × Rds(on)_hot) × Rθja,需通过PCB大面积敷铜和散热过孔将热量导至内部铜层或外壳。
- 智能负载开关MOSFET:空间与可靠性的决定性因素
关键器件选用VBC8338 (双路±30V/6.2A&5A/TSSOP8),其系统级影响可进行量化分析。在空间节省与功能集成方面,单一芯片集成N沟道与P沟道MOSFET,为设计正负电压轨的负载开关或H桥驱动(如小型风扇、传感器供电)提供了极大便利,相比分立方案节省超过60%的PCB面积。
在可靠性提升机制上,独立的双路设计允许分别控制不同负载,避免了单点故障扩散。例如,一路控制车内照明(感性负载),另一路控制USB充电端口(容性负载),实现故障隔离。其适中的导通电阻(N沟道22mΩ@10V, P沟道45mΩ@10V)在紧凑空间内平衡了效率与温升。驱动设计需注意其对称的阈值电压(±2V),便于逻辑电平直接驱动。
- 分布式控制与低功耗待机MOSFET:智能化与节能的硬件实现者

图2: 共享汽车方案功率器件型号推荐VBC8338与VB9220与VBGQF1405与VBI3638与VBA7216与VBI3328与产品应用拓扑图_02_main
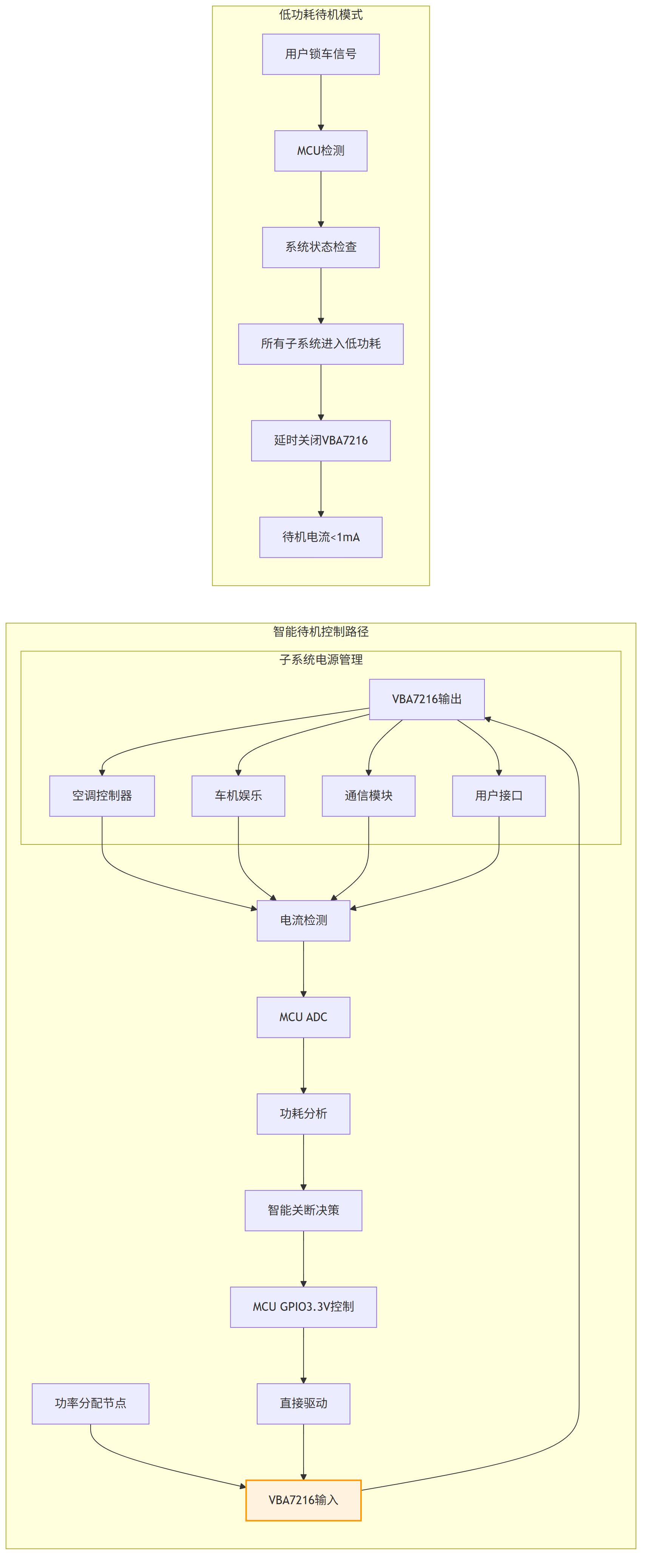
关键器件是VBA7216 (20V/7A/MSOP8),它能够实现智能节能与精细控制场景。典型的应用逻辑包括:作为区域电源开关,当用户通过手机APP预约车辆后,该MOSFET提前导通,为车内空调控制器、车机娱乐系统供电;当用户结束用车并锁车后,通过电流检测判断所有子系统进入低功耗状态,然后延时关闭该MOSFET,彻底切断区域电源,将静态电流降至微安级,延长车辆闲置时的电池寿命。
在性能优化方面,其低至0.74V的阈值电压(Vth)和优异的低栅压驱动性能(Rds(on)@2.5V=25mΩ)使其能够被大多数低电压MCU的GPIO(3.3V)高效驱动,无需额外的电平转换或驱动芯片,简化了电路设计并进一步降低了系统待机功耗。
二、系统集成工程化实现
- 紧凑空间热管理架构
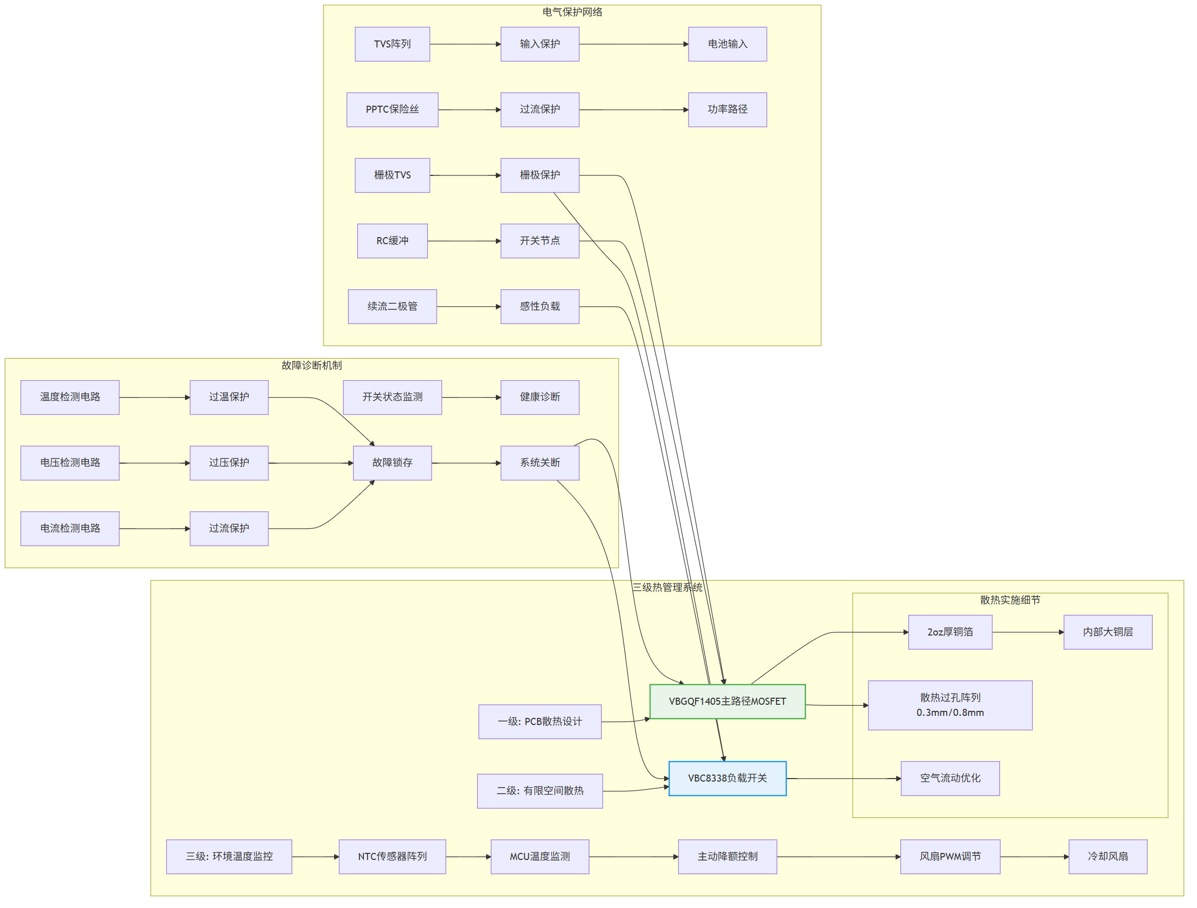
我们设计了一个三级热管理策略。一级关键路径散热针对VBGQF1405这类承担主供电路径的MOSFET,必须利用PCB作为主要散热途径,采用2oz铜箔,并在器件底部设计密集的散热过孔阵列(建议孔径0.3mm,间距0.8mm)连接至内部大铜层或背面铜箔。二级局部热点散热面向VBC8338这类集成负载开关,依靠封装上方的有限空间敷铜和空气流动(如利用车内风扇的余风)进行散热。三级环境温度监控用于所有功率器件,通过布置在PCB关键点的NTC热敏电阻,由MCU监控环境温升,在温度过高时主动降额或报警。
- 电磁兼容性与电气保护设计
对于负载突降与抛负载保护,在VBGQF1405的输入端需部署TVS管(如SMC封装,36V钳位电压)和滤波电感。感性负载瞬态抑制对于控制电机、继电器的VBC8338和VBA7216至关重要,必须在负载两端并联续流二极管或RC缓冲电路。
针对辐射EMI,对策包括:所有开关控制线尽可能短,并远离模拟信号线;为高频开关的负载线路加装磁珠;PCB布局严格区分功率地(PGND)与信号地(SGND),采用单点连接。
- 可靠性增强设计
电气应力保护通过网络化设计实现。所有MOSFET的栅极采用TVS(如18V)或齐纳二极管进行箝位,防止Vgs过压。在电源输入端设置可恢复保险丝(PPTC)和缓冲电路,抵御短路和电流冲击。

图3: 共享汽车方案功率器件型号推荐VBC8338与VB9220与VBGQF1405与VBI3638与VBA7216与VBI3328与产品应用拓扑图_03_standby
故障诊断与状态监测机制涵盖多个方面:通过高边电流检测芯片或采样电阻配合MCU的ADC,实时监测每条主要支路的电流,实现过流保护与负载状态识别(开路、短路、正常);利用MCU的ADC监测NTC电阻,实现过温保护;通过监测MOSFET开关节点的电压波形,可以间接诊断其健康状态。
三、性能验证与测试方案
- 关键测试项目及标准
为确保设计质量,需要执行一系列关键测试。系统静态功耗测试在12V电池供电、车辆休眠状态下进行,使用微安级电流计测量,合格标准为总静态电流低于1mA。满载温升测试在60℃高温舱内,模拟所有负载(车机、灯光、充电、小电机)同时工作,运行2小时,使用热电偶监测,关键器件结温(Tj)必须低于125℃。瞬态应力测试模拟负载突降(抛负载)和冷启动波形,用示波器观察MOSFET的Vds电压,要求过冲不超过器件额定值的80%。机械与环境可靠性测试进行高频振动试验(模拟行驶)和高低温循环试验(-40℃~85℃),要求电气连接与功能正常。寿命循环测试对关键开关MOSFET进行数十万次的通断循环,验证其接触可靠性。
- 设计验证实例
以一个共享汽车域控制器电源分配模块测试数据为例(输入电压:13.5VDC,环境温度:25℃),结果显示:主供电路径(VBGQF1405)压降在满载60A时为0.25V,导通损耗15W。智能负载开关(VBC8338)在控制5A风扇时温升为28℃。待机控制路径(VBA7216)在3.3V GPIO驱动下,导通电阻为15mΩ,压降可忽略。系统总待机功耗低于0.8mA。
四、方案拓展
- 不同功能区域的方案调整
针对共享汽车不同区域,方案需要相应调整。车身控制域(BCM):大量使用VBI3328/VBI3638等多通道N沟道器件,用于控制车门锁、车窗、灯光等分布式负载,兼顾成本与密度。座舱娱乐与充电域:采用VBGQF1405提供大电流主干电源,配合VBC8338、VBA7216等进行智能分区供电管理。小型电机驱动(如风扇、风门):使用VB9220、VBC8338构成H桥或双路控制,实现正反转与调速。

图4: 共享汽车方案功率器件型号推荐VBC8338与VB9220与VBGQF1405与VBI3638与VBA7216与VBI3328与产品应用拓扑图_04_thermal
- 前沿技术融合
智能预测维护是运营效率的关键,可以通过监测MOSFET的导通压降(与Rds(on)相关)的缓慢变化趋势来预测其老化状态,或记录其累计开关次数与结温波动,估算剩余寿命,提前安排维护。
全固态配电是未来发展方向,用半导体开关完全取代传统继电器和保险丝,实现无火花、可编程、带诊断的智能配电,上述低内阻、高集成MOSFET是构建此系统的基石。
与BMS/BCCM协同:功率开关的状态与电流信息可上传至车辆电池管理系统(BMS)或车身控制器(BCCM),用于更精确的电量估算、负载分配优化和故障预判,提升整车能源利用效率。
共享汽车的电子电气架构设计是一个多维度的系统工程,需要在空间限制、功耗管理、电气可靠性、电磁兼容性和成本等多个约束条件之间取得平衡。本文提出的分级选型方案------主供电路径追求极致效率与电流能力、负载开关注重高集成与灵活控制、待机管理实现智能节能------为共享汽车各类电子控制单元的开发提供了清晰的实施路径。
随着车联网和自动驾驶技术的深度融合,未来的车辆功率管理将朝着更加区域化、智能化、可预测化的方向发展。建议工程师在采纳本方案基础框架的同时,充分考虑OTA升级和功能扩展的需求,为后续的软件定义硬件和能源优化策略做好充分准备。
最终,卓越的功率设计是隐形的,它不直接呈现给用户,却通过更快的系统响应、更长的车辆待机时间、更低的故障率和更高的出勤率,为运营商和用户提供持久而可靠的价值体验。这正是工程智慧在移动出行领域的真正价值所在。