导读: 在"藏粮于地、藏粮于技"的国家战略框架下,高标准农田建设正在经历一场深刻的数字化转型------从钢筋水泥的物理工程扩张,向以数据为核心的精准管控演进。本文基于"高标准农田地力与微环境多维异构高质量数据集"详细设计方案,以数字化咨询顾问的视角进行深度解析,系统梳理其在架构设计、数据治理、物联网感知与算法引擎等层面的工程逻辑,并提炼出对同类项目具有普遍指导价值的实施洞察。
一、从"经验农业"到"算力农业":理解数据集建设的时代命题
在讨论这套数据集建设方案的技术细节之前,有必要先回答一个根本性问题:为什么当下建设这套系统是迫切的,而不是五年前或者十年后?
答案在于三个维度的历史性收敛:政策窗口的打开、技术成本的临界点跨越,以及行业痛点的持续累积。
从政策层面看,国家推进的《全国高标准农田建设规划(2021---2030年)》与《数字乡村发展行动计划》形成了"基础设施"与"数字化"的双轨驱动。政策不仅明确要求加强农田土壤质量监测、建立健全耕地质量监测网络,更将农业碳达峰、碳中和纳入了考核框架,这意味着农业生产活动的数字化记录已经从"锦上添花"上升为"合规刚需"。对于参与项目的任何一方------农业主管部门、农田经营主体、金融机构------数字化底数的清晰程度直接影响补贴申领、信贷授信和碳汇变现的可行性。
从技术层面看,物联网传感器成本在过去十年下降了约80%,LoRaWAN等低功耗广域网技术的商业化普及使得覆盖万亩农田的感知网络从"天价项目"变为"可行工程"。云原生数据库TDengine处理千万级设备时序数据的存储成本仅为传统关系数据库的十分之一,边缘计算芯片的NPU算力突破使得田间网关能够本地运行深度学习推理。技术成本曲线的交叉点,正在构成这个时间节点特有的"建设机会窗口"。
从行业痛点看,现状已触底。传统人工采样的空间分辨率停留在500m×500m网格级别,元素覆盖仅限NPK基础三元素,完全无法支撑"厘米级处方图"所要求的地块精度。气象、传感器与遥感三类数据各自为政,缺乏统一标准化处理机制,"数据孤岛"不仅浪费了设备投入,更导致测土配方施肥等核心业务决策长期处于"数据不可信"的困境中。
正是在这三重力量的共同驱动下,本方案所描述的数据集建设具备了从"做不做"到"必须做好"的战略紧迫性。
二、顶层架构设计:五层两柱的工程哲学
理解这套系统的第一把钥匙,在于其总体架构所遵循的设计哲学------以数据驱动为核心、以物联网感知为触角、以时空算法为智能中枢。
2.1 "五层两柱"模型的战略意图
本方案确立了"五层两柱"的系统架构模型:感知接入层、网络传输层、平台服务层、业务应用层、用户交互层纵向堆叠,安全防护体系与标准规范体系横向贯穿。这个模型的表面是技术分层,深层则蕴含了一个重要的工程哲学------业务逻辑与基础设施的解耦。
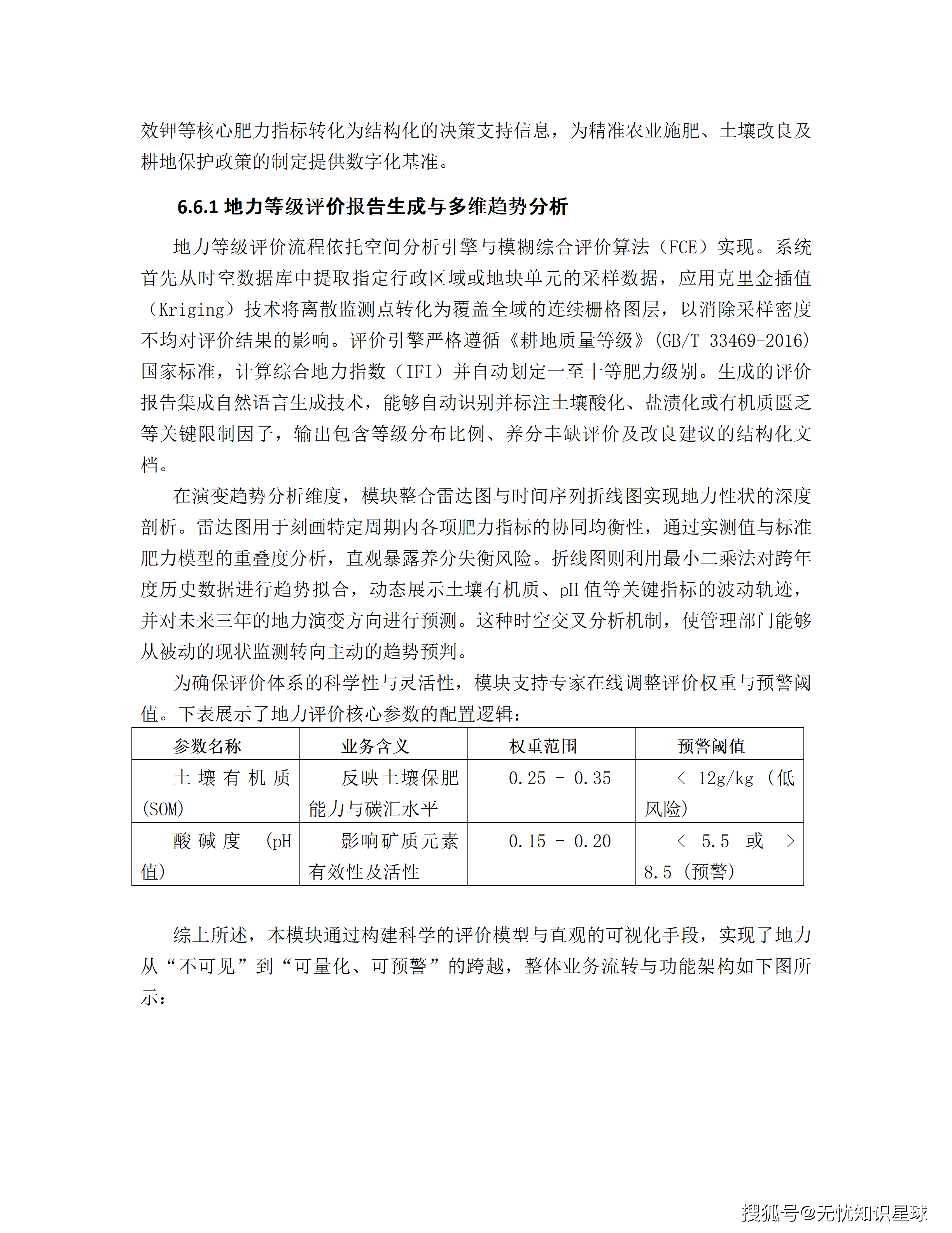
传统的农业信息化系统往往将传感器采集、数据处理与业务决策逻辑紧密耦合在同一套系统中,导致每当增加新的传感器类型或新的业务需求时,都需要对整个系统进行大规模改造。"五层两柱"模型通过标准化接口抽象,使得感知层可以独立扩展(新增传感器类型)、业务应用层可以独立迭代(新增碳汇核算模块),而不需要触动其他层级的实现逻辑。这种架构上的投资,在项目建成后的运营维护期会以指数级的效率提升回报体现出来。
系统在非功能性需求上设定了严苛目标:系统可用性SLA达99.99%,数据处理延迟低于500ms,通过异地多活与自动化故障转移机制实现。这些指标并非"面子工程",而是支撑精准农业决策实时性的刚性约束------当土壤含水量触发异常告警时,灌溉指令的下发延迟直接决定了作物的胁迫程度。
2.2 三大设计理念的工程落地
数据驱动的闭环决策体系引入Lambda双轨处理机制:针对高频业务场景,依托Flink流处理引擎进行亚秒级指标计算,支持毫秒级异常响应;针对长周期战略决策(如地力演变趋势分析),利用Spark集群进行深度挖掘。这种"实时快路"与"批量慢路"的双轨设计,解决了农业数据处理中"瞬时响应"与"深度分析"之间天然存在的矛盾。
物联网感知的神经末梢延伸 强调"泛在连接与边缘智能"。通过部署智能传感器、RFID、高清视频及北斗/GPS定位设备实现多维参数采集,并将时空计算逻辑下沉至边缘节点,形成本地自治能力。这种设计的核心价值在于:在网络不稳定时,农田不会因为失去与云端的连接而失去管控能力。对于地处偏远的农田而言,这是从"理想功能"到"工程可靠性"的关键区别。
时空算法的智能中枢构建融合了GIS与时间序列分析的复合框架,以Geohash、S2 Geometry等空间索引技术为基础,结合动态时间规整(DTW)算法,实现对海量移动对象轨迹的实时拓扑分析。这一能力是整套系统产生农业洞察的核心引擎------没有时空算法,所有的传感器数据都不过是孤立的数字,无法生成地块级的动态"地力画像"。
2.3 业务架构的四阶闭环逻辑
本方案最值得关注的业务架构设计,是"感知-汇聚-决策-核算"四阶闭环逻辑。
第一阶微环境感知:通过LoRaWAN传感器网络、多光谱无人机及高分辨率遥感卫星,实现对土壤墒情、养分含量、气象因子及作物长势的实时捕获,数据采集须满足GB/T 33706-2017《数字化耕地质量监测技术规范》。
第二阶数据汇聚:通过Kafka分布式消息队列实现高吞吐接入,将环境数据与地块权属、种植历史、农资投入等静态业务数据深度关联,数据入库延迟控制在10秒以内。
第三阶测土配方决策:基于汇聚的土壤多维参数,系统调用养分平衡模型与作物生长模拟引擎,动态计算养分亏缺量,生成精准的"配方施肥建议书",通过PID控制算法将肥料利用率从传统的30%-35%提升至45%以上。
第四阶碳汇核算与价值转化:根据IPCC提供的碳减排核算方法学,系统自动计算生产过程中的减排量,通过区块链技术进行存证,对接农业碳汇交易平台,实现绿色生产的经济溢价。
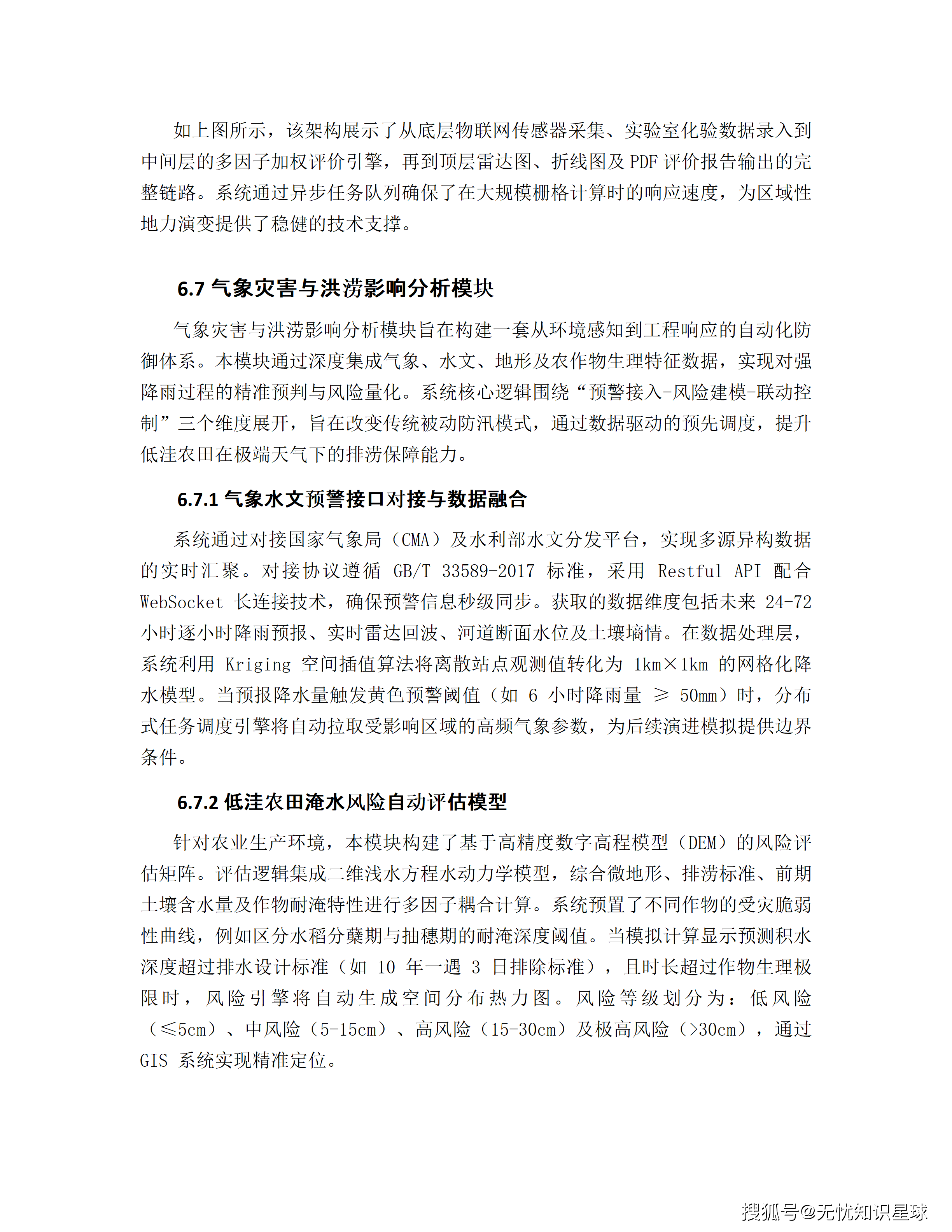
这四个阶段形成了一个从"物理感知"到"数字资产"的完整价值链。这也是本方案区别于普通农业信息化系统的核心价值所在------它不只是一个监测系统,更是一个将农业生产行为数字化为可交易碳资产的价值创造系统。
三、物联网感知体系:从"覆盖"到"精准"的工程演进
如果说架构设计是系统的骨骼,那么物联网感知体系就是系统的神经系统------质量的高低直接决定整个数字农业平台能否产生可信的业务洞察。
3.1 网格化布设:科学而非随机的感知覆盖
方案采用"核心监测站+边缘感应簇"的拓扑结构,将农田划分为50m×50m的标准网格单元。在土壤异质性较高的区域(如河道冲积平原边缘或坡度变化剧烈处),网格密度加密至30m×30m。每个网格单元中心布设一套集成化传感器组。
这个布设逻辑的科学性值得深入理解。农田土壤的养分分布在空间上并非均匀的,而是呈现出与地形、水流、历史施肥模式强相关的空间异质性。30m×30m网格密度意味着每公顷农田至少有11个采样点,这已经超越了传统"均匀采样"的工程逻辑,进入了"地统计学采样优化"的领域------即以最少的传感器部署,捕获最大的空间信息量。
传感器组采用纵向分层布设模式,在垂直地表方向设置0-20cm(耕作层)、20-40cm(犁底层)及40-60cm(根系主吸水层)三个探测深度。这一三维感知设计,来自对土壤物理学的深刻理解:氮素在土壤中的淋溶深度受灌溉量和降雨强度影响,仅仅监测表层土壤会遗漏大量关键的养分迁移信息。
在设备选型上,五层立体土壤传感器的温湿度测量精度为±2%,智能氮磷钾速测仪的有效含量精度为±3%FS,两者均达到IP68防护等级,通信协议分别支持RS485/Modbus和LoRaWAN。埋地式传感器采用316L不锈钢或高密度聚乙烯外壳,单次充电或电池寿命满足不少于180天的无维护运行要求。
这些参数背后是一套完整的工程哲学:传感器的价值不在于精密,而在于在农田恶劣环境下的长期可靠运行。一个精度达±0.1%但每隔30天需要人工维护的传感器,其产生的数据质量远不如一个精度±3%但能在泡水、高温、化肥腐蚀环境下自主运行180天的设备。
3.2 弱网通信:LoRaWAN与NB-IoT的混合组网逻辑
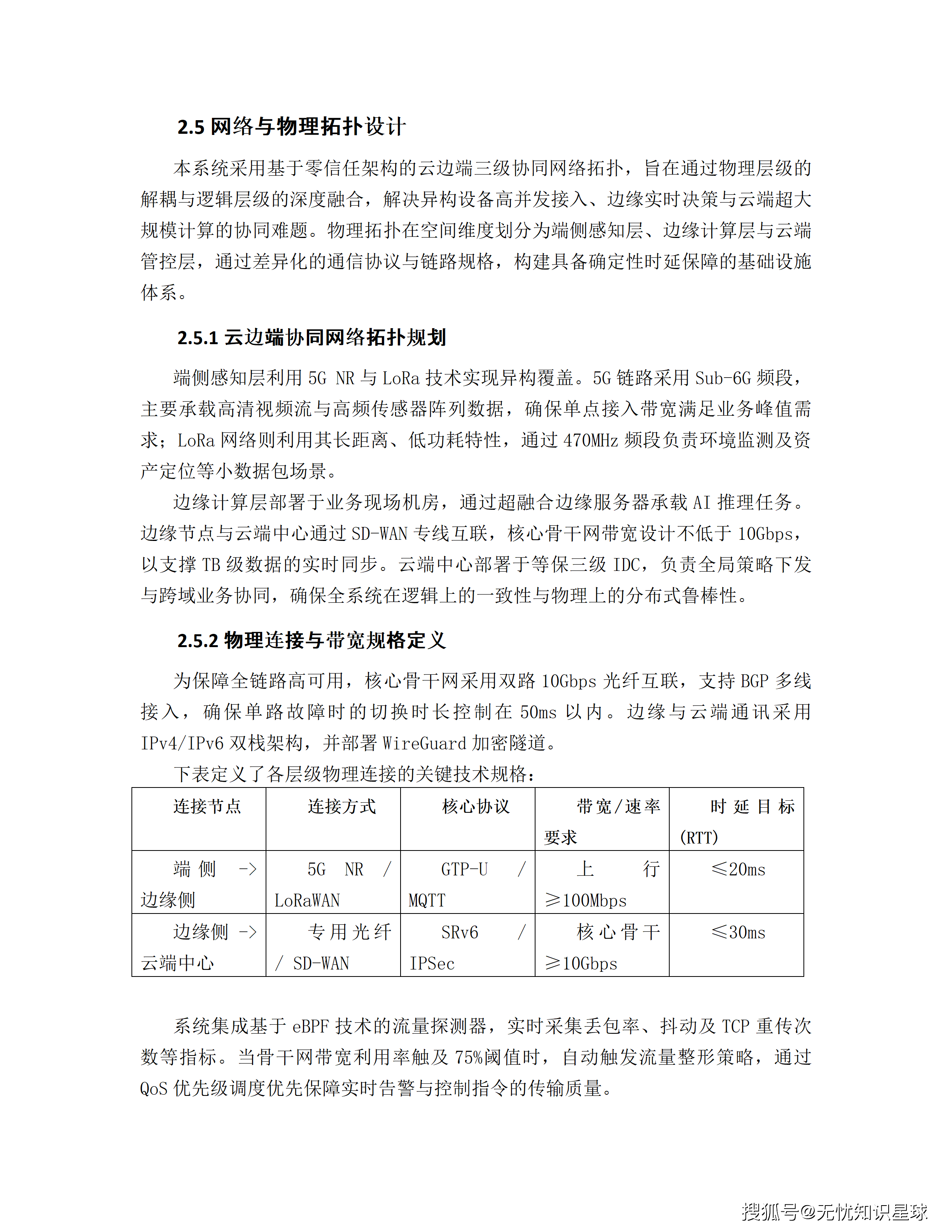
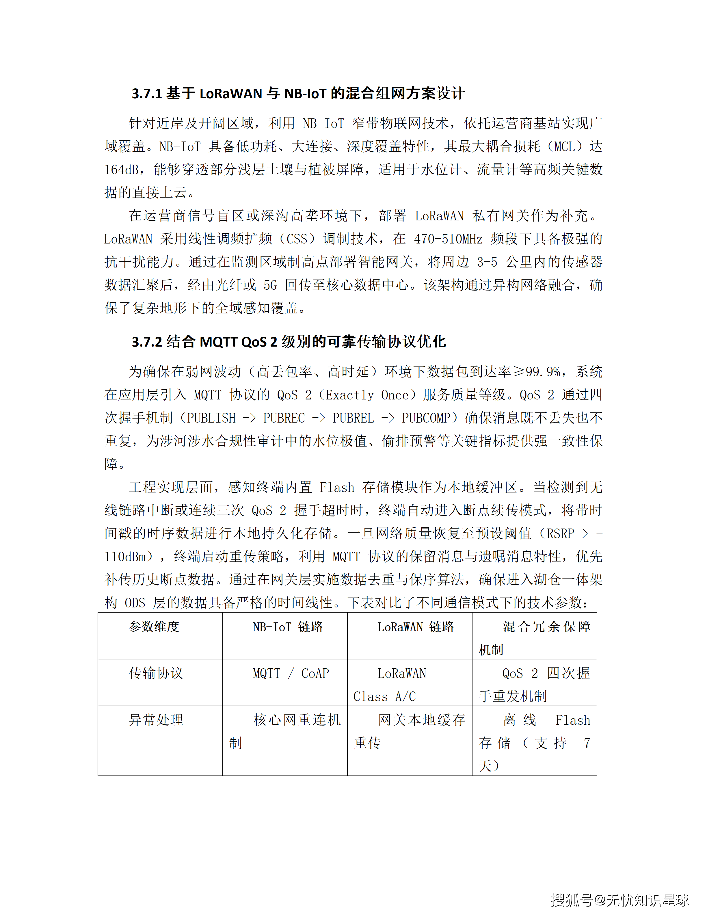
农业场景的通信环境是最复杂的之一:基站信号覆盖不均、地形起伏及作物遮挡构成的多径效应,使得单一通信链路难以满足高可靠性需求。方案采用"边缘感知、异构组网、协同冗余"的设计思路,构建基于LoRaWAN与NB-IoT的混合组网架构。
NB-IoT负责近岸及开阔区域的广域覆盖,其最大耦合损耗(MCL)达164dB,能够穿透部分浅层土壤与植被屏障,适用于水位计、流量计等高频关键数据的直接上云。LoRaWAN则在运营商信号盲区或深沟高垄环境下作为补充,通过在监测区域制高点部署智能网关,将周边3-5公里内的传感器数据汇聚后,经由光纤或5G回传至核心数据中心。
在应用层协议选择上,方案引入MQTT QoS 2(Exactly Once)服务质量等级,通过四次握手机制(PUBLISH→PUBREC→PUBREL→PUBCOMP)确保消息既不丢失也不重复,为涉河涉水合规性审计中的水位极值、偷排预警等关键指标提供强一致性保障。当无线链路中断时,感知终端内置Flash存储模块自动进入断点续传模式,支持最长7天的离线数据本地持久化存储。
这套通信架构实现了两个维度的可靠性保障:物理层的异构冗余 (NB-IoT+LoRaWAN双链路互补)和协议层的强一致性(QoS 2四次握手+断点续传)。对于农业生产而言,数据断点往往发生在最关键的气象事件时刻,而恰恰是这些时刻的数据对灾害预警和事后复盘最具价值。
3.3 边缘计算网关:从数据搬运工到本地智能节点
本方案将边缘计算网关定位为"物理感知层与数字孪生系统的核心枢纽",而非简单的数据转发设备,这一定位的转变具有深远的工程意义。
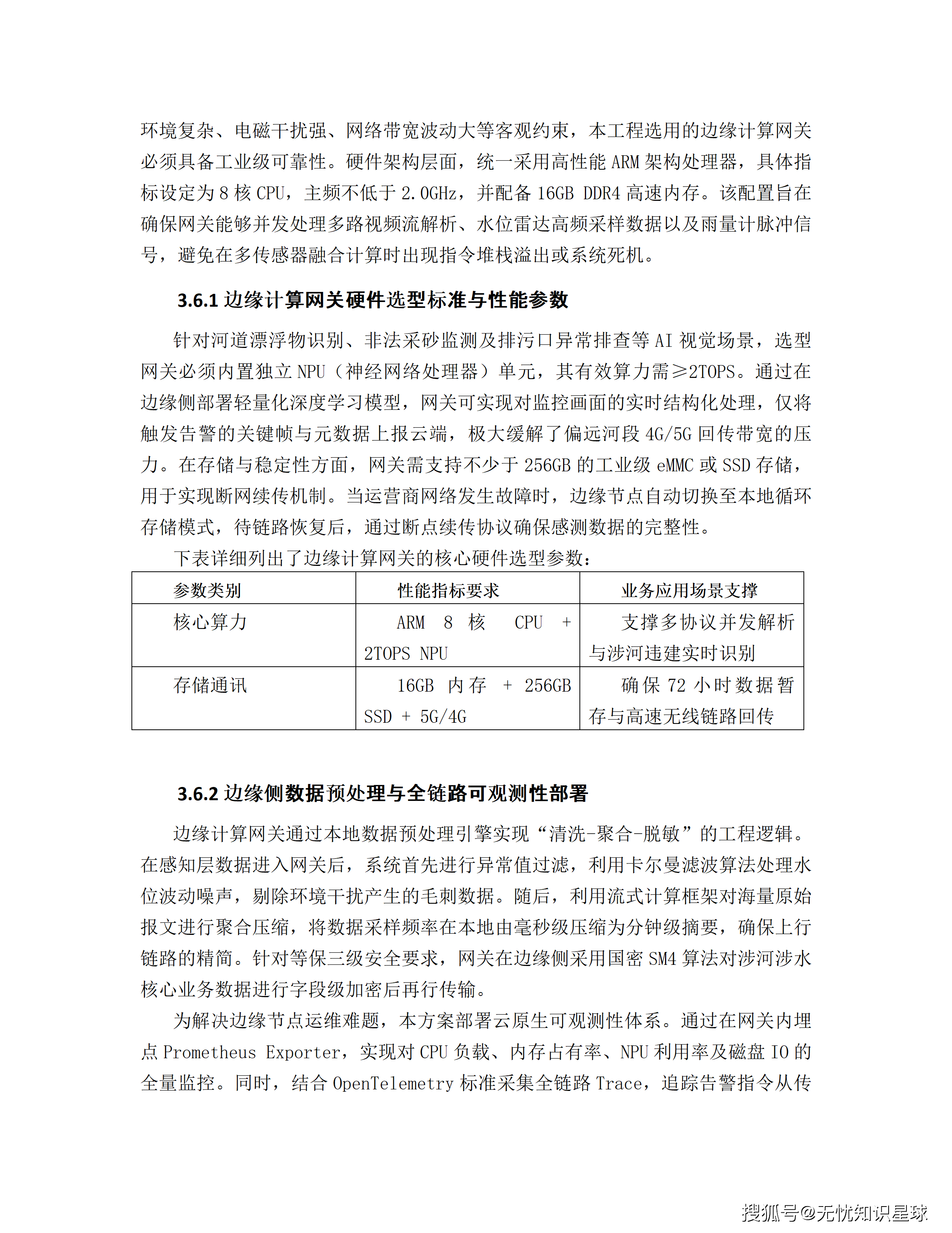
硬件架构上,网关统一采用8核ARM处理器(主频≥2.0GHz)、16GB DDR4内存,并强制要求内置独立NPU单元(有效算力≥2TOPS)。NPU的引入使得网关能够在边缘侧部署轻量化深度学习模型,仅将触发告警的关键帧与元数据上报云端,极大缓解了偏远农田4G/5G回传带宽的压力。
数据预处理方面,网关执行"清洗-聚合-脱敏"的本地化治理逻辑:利用卡尔曼滤波算法处理水位波动噪声,剔除环境干扰产生的毛刺数据;通过流式计算框架将数据采样频率在本地由毫秒级压缩为分钟级摘要;利用国密SM4算法对核心业务数据进行字段级加密。
在全链路可观测性层面,通过在网关内埋点Prometheus Exporter,实现对CPU负载、内存占用率、NPU利用率及磁盘IO的全量监控;结合OpenTelemetry标准采集全链路Trace,追踪告警指令从传感器触发到云端下发的时延表现。
这套边缘计算体系真正解决的工程问题是:在网络质量不稳定的农田环境中,如何保证数字孪生系统与物理世界保持高保真的同步。
四、合规建设:防洪安全与数字化的深度耦合
在农业数字化领域,涉河涉水合规建设是一个极容易被技术团队低估的风险点。本方案对这一问题的深度处理,是其区别于一般设计方案的重要特征。
4.1 三大合规原则与法律边界
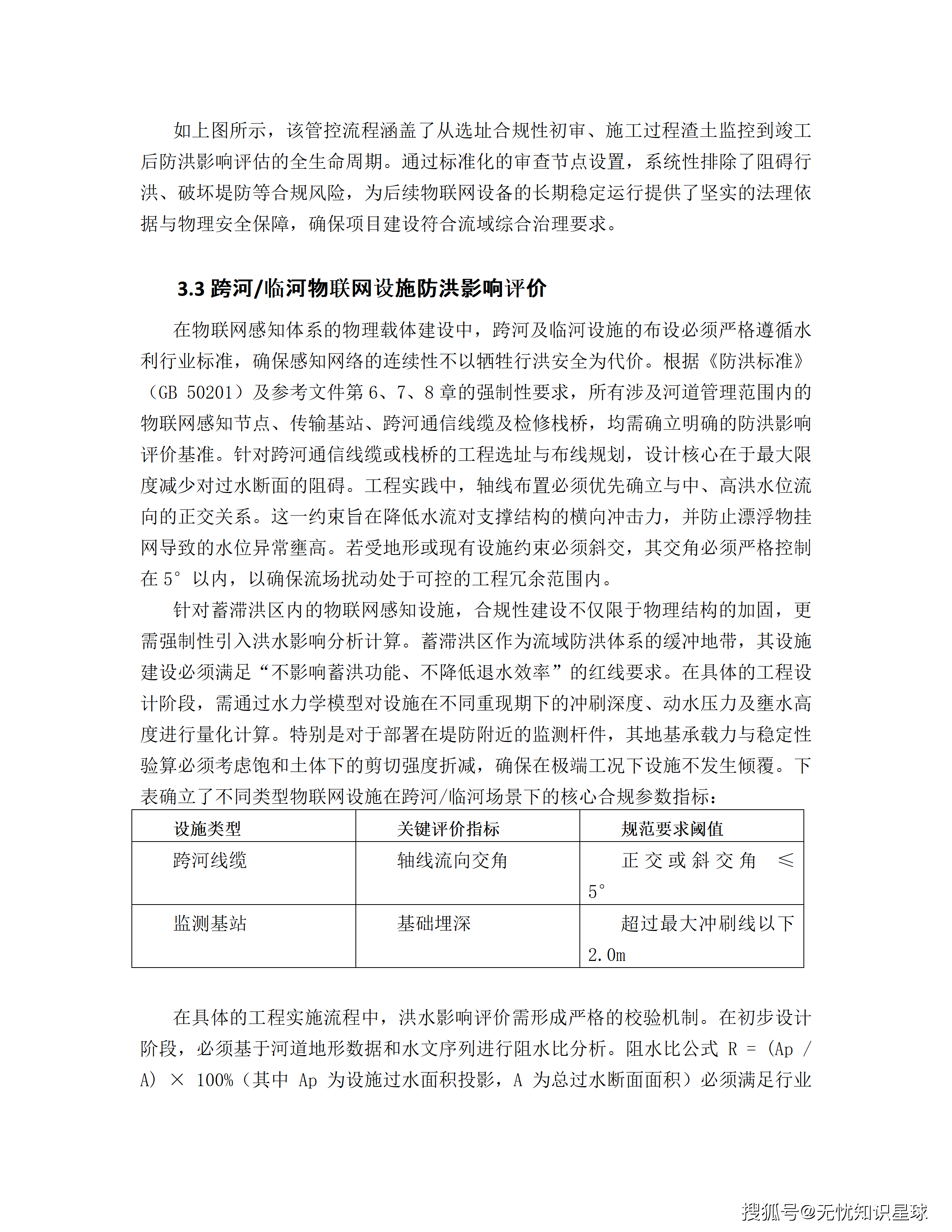
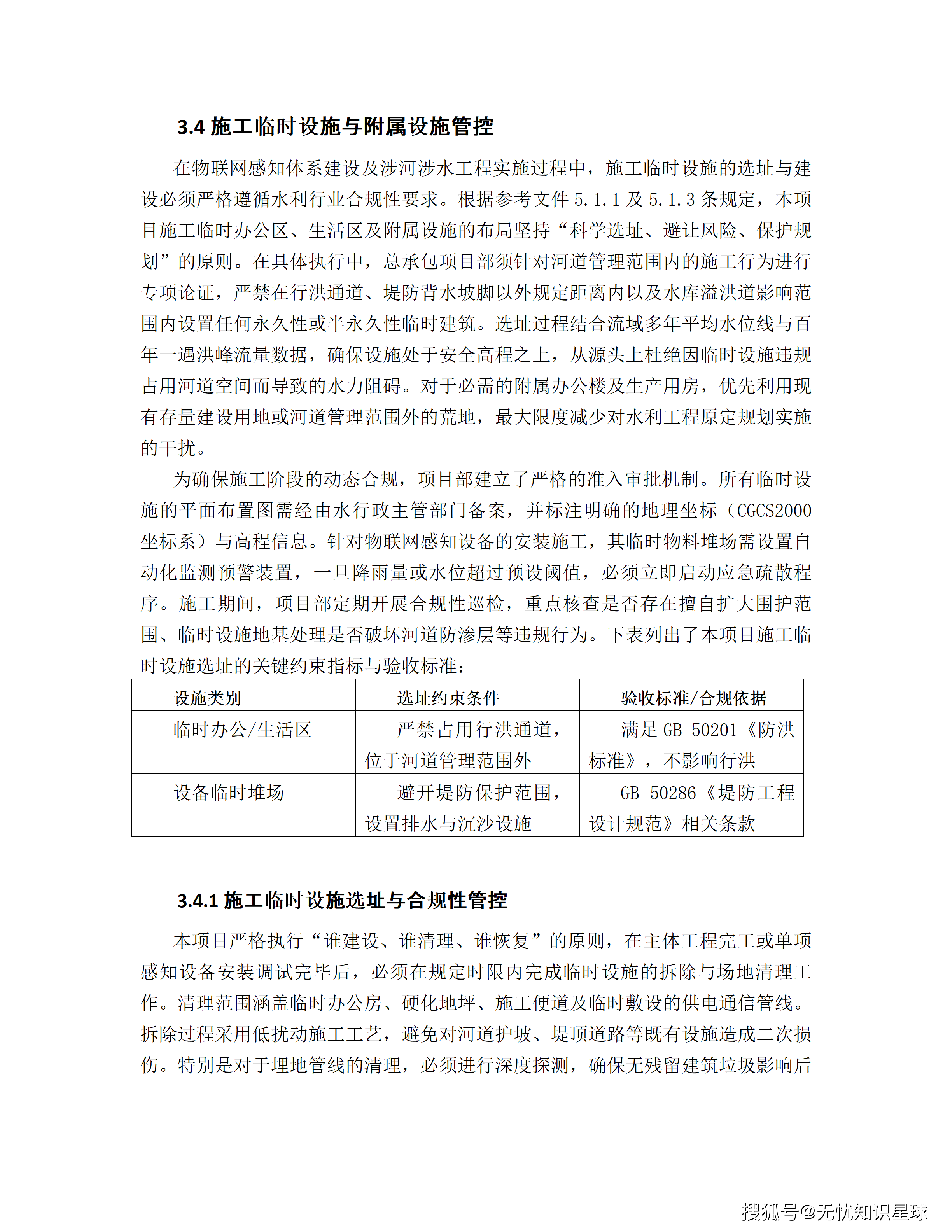
方案确立了"不改变河势、不阻碍行洪、不削弱堤防安全"三大核心合规原则,并在工程实施的多个关键节点建立了法律约束:所有布设在防洪评价范围内的感知终端,选址必须避开河道行洪主槽区及岸坡不稳定地带;跨河通信线缆轴线布置必须优先确立与中、高洪水位流向的正交关系,若必须斜交,交角必须严格控制在5°以内;单体设施阻水率控制在3%以下(通过公式R=(Ap/A)×100%核算)。
这些合规要求的技术化落地,体现在感知设备支撑结构采用流线型设计以减小过水断面阻力系数,户外设备基座高度不低于历史最高水位0.5米以上,防护等级统一不低于IP65,综合接地电阻≤4Ω。
4.2 施工全生命周期的合规管控
方案建立了从选址论证、合规审查、运行监管到场清恢复的四阶段管控机制。特别值得关注的是"谁建设、谁清理、谁恢复"原则的贯彻:主体工程完工后,临时设施必须在规定时限内完成拆除,连埋地管线的清理都需要进行深度探测,确保无残留建筑垃圾影响后续河道清淤或堤防加固。
这种"建设-运营-退出"全生命周期的合规管控理念,对于在农业数字化项目的咨询顾问而言具有重要参考价值:在项目规划阶段就必须将合规退出成本纳入预算,否则后期的场清验收将成为工程款结算的阻碍因素。
五、多维异构数据底座:湖仓一体的技术架构选型逻辑
数据底座是整套系统能否持续产出智能决策的技术基础。本方案在技术选型上展现出对农业数据特殊性的深刻理解。
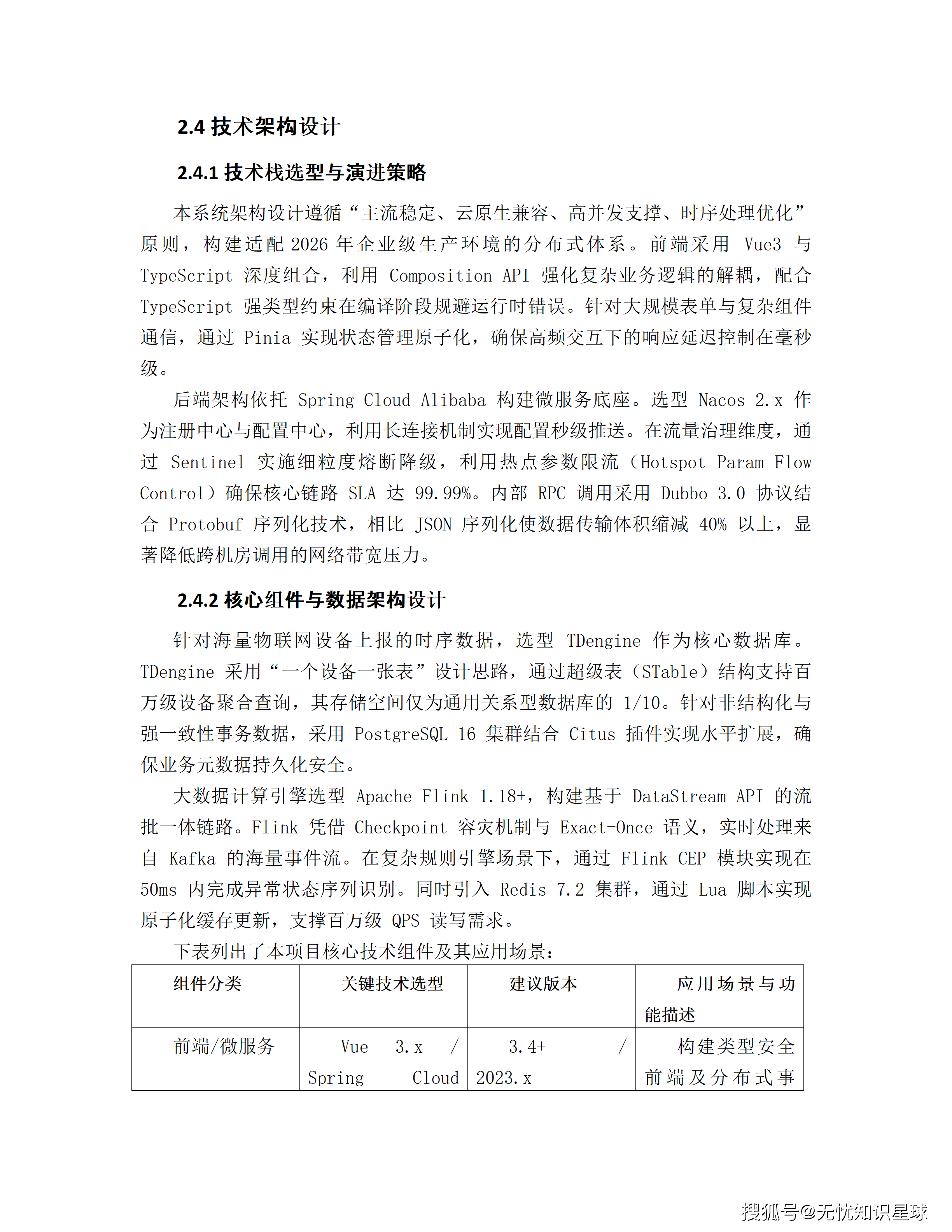
5.1 三类数据源的差异化处理策略
本系统承载三类显著差异化的数据源,需要采取完全不同的处理策略:
-
结构化时序数据(环境监测传感器):高频、等间隔、数值型,选型TDengine时序数据库,利用"一设备一表+超级表"的架构支持百万级设备聚合查询,存储空间仅为通用关系型数据库的1/10。
-
非结构化遥感影像(卫星和无人机):大尺寸、多波段、二进制流格式,采用基于S3协议的对象存储分段上传技术,结合CDN加速节点保障大文件传输稳定性,入库后通过Elasticsearch构建元数据索引实现快速检索。
-
半结构化日志与业务元数据:通过Fluent Bit实时抓取,经由Kafka集群执行流量削峰填谷,存储于OLAP引擎支持亚秒级多维分析。
这种针对数据类型差异化的存储选型,体现了"为数据找最合适的容器"而非"用一个容器装所有数据"的工程思维,是数据湖仓一体架构的精髓所在。
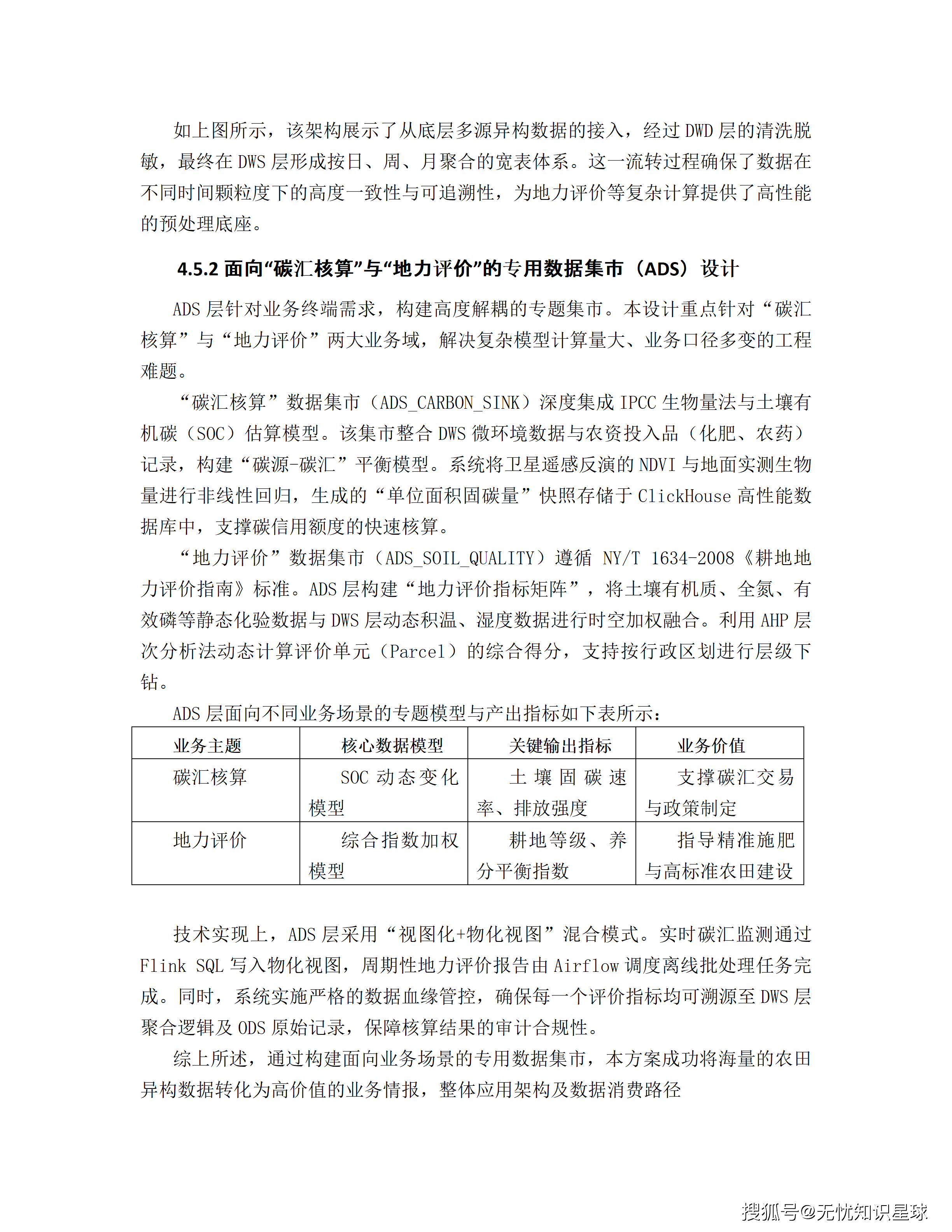
5.2 三级数据目录体系的治理价值
方案构建了三级数据目录树:一级按业务领域战略解耦(地力数据、气象数据、水文数据、农事数据),二级按数据属性与应用场景逻辑划分,三级细化至具体数据实体(如"地力数据→土壤理化性质→氮磷钾含量/有机质")。
这套目录体系的治理价值在于将"数据可发现性"工程化。在一个缺乏数据目录的农业信息系统中,即使数据已经采集入库,业务人员也往往不知道"有什么数据、在哪里、可不可以用",导致大量重复采集和低效取数。三级目录通过元数据管理平台统一发布,支持基于RESTful接口的目录检索与资源挂载,将取数门槛从"需要找技术人员"降低到"自助查询",这是数据资产化运营的核心前提。
在数据分层架构上,系统遵循标准的ODS(原始数据层)→DWD(数据明细层)→DWS(数据汇总层)三层建模逻辑,通过标准化清洗与目录映射确保数据在各层间的语义对齐。
5.3 时空元数据管理:精度是精准农业的命脉
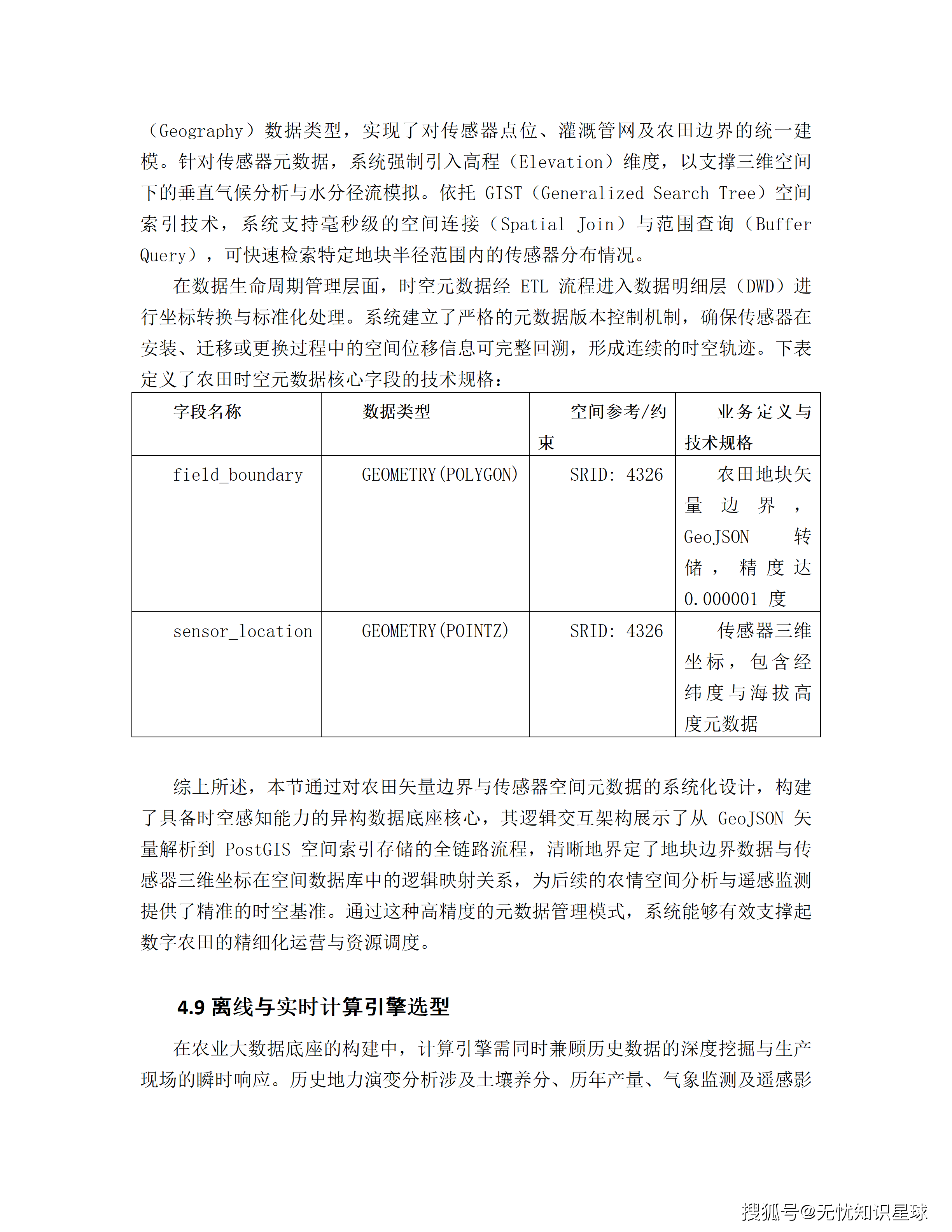
本方案在农田时空元数据管理上展现出超越常规项目的技术深度。系统采用GeoJSON作为矢量边界的标准交换与存储格式,基于PostGIS空间数据库引擎进行结构化承载,每个地块元数据包含完整坐标序列(WGS84坐标参考系EPSG:4326),实现地块边界在厘米级精度下的逻辑闭环。
针对传感器元数据,系统强制引入高程(Elevation)维度,以支撑三维空间下的垂直气候分析与水分径流模拟。依托GIST空间索引技术,系统支持毫秒级的空间连接与范围查询,可快速检索特定地块半径范围内的传感器分布情况。
核心元数据字段的技术规格如下:
| 字段名称 | 数据类型 | 空间参考 | 业务意义 |
|---|---|---|---|
| field_boundary | GEOMETRY(POLYGON) | SRID: 4326 | 农田地块矢量边界,精度0.000001度 |
| sensor_location | GEOMETRY(POINTZ) | SRID: 4326 | 传感器三维坐标,含经纬度与海拔 |
更值得关注的是系统建立的元数据版本控制机制:传感器在安装、迁移或更换过程中的空间位移信息可完整回溯,形成连续的时空轨迹。对于农田碳汇核算的合规性审计而言,这种历史追溯能力是核算数据可信度的重要保障------如果传感器位置发生了变化但没有记录,之前的历史数据与之后的数据将无法进行同地点比较,碳汇基准线的建立将面临严重质疑。
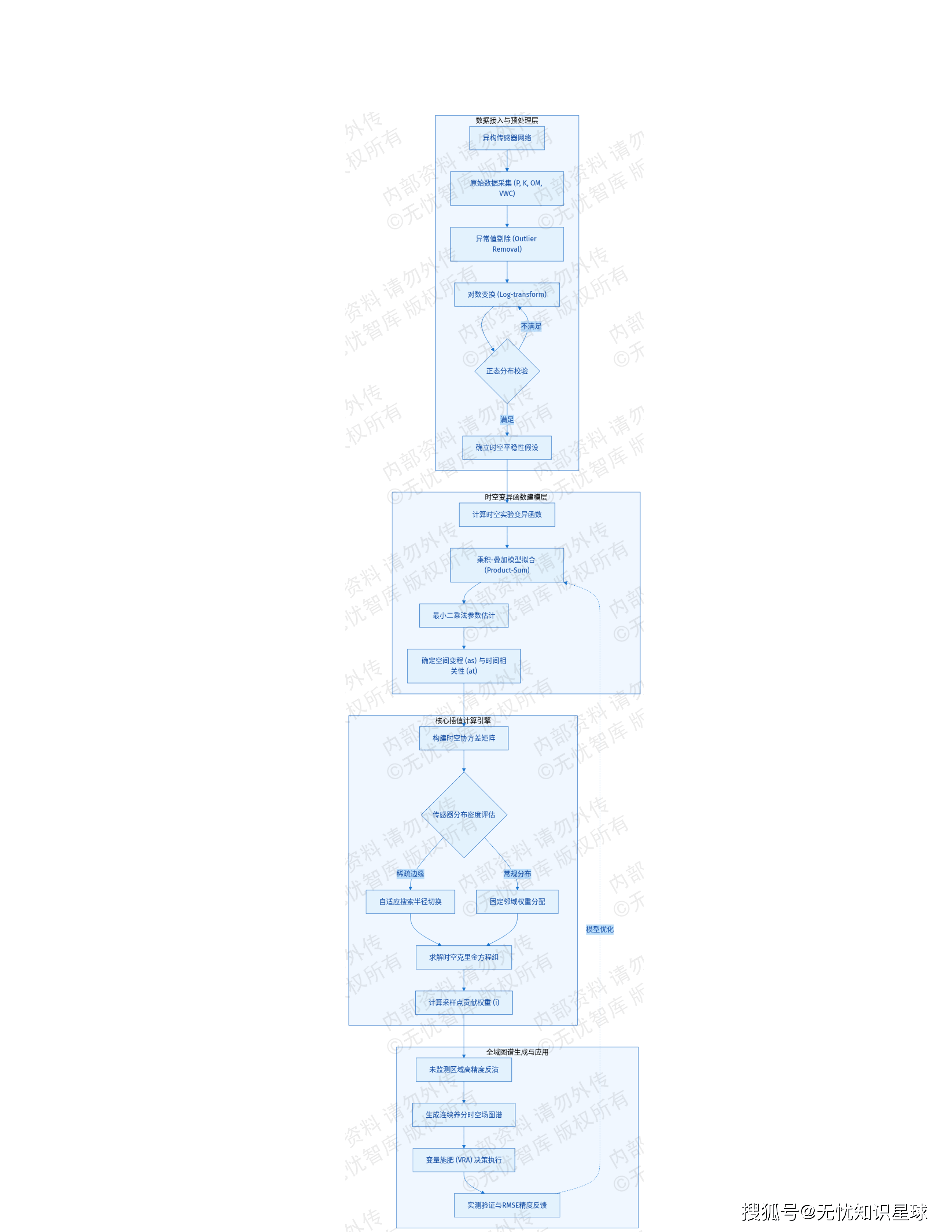
六、时空克里金插值:数据集建设的"算法基石"
如果说物联网传感器是数据集的"信源",那么时空克里金插值算法就是将离散"信源"转化为连续"地力画像"的关键数学工具。理解这个算法对于理解整套方案的价值主张至关重要。
6.1 算法原理与农业场景的内在适配性
时空克里金插值(Spatio-temporal Kriging)是基于变异函数理论,在三维时空坐标系下对非采样点进行线性、无偏、最优估计的地球统计学方法。具体而言,它利用已知采样点的实测值,通过分析实测点之间的空间相关性(变异函数),推断未观测位置的最优估计值,并给出估计误差。
与简单的距离反比加权插值相比,克里金插值的核心优势在于:①它是统计意义上的最优无偏估计,不是经验性的;②它提供估计方差,即每个插值点的置信度,让用户知道哪些位置的数据可信度更高;③时空克里金在空间插值基础上融合了时间维度,能够利用历史时序数据提高当前时刻的估计精度。
在农业场景中,土壤养分的空间分布具有很强的空间自相关性(相近的地块往往具有相似的养分水平),且随时间演变具有明显的季节性规律(如施肥后养分的空间扩散)。时空克里金对这两种特性的天然适配,使其成为解决"传感器布设不均带来的数据空缺"问题的最优技术选择。
6.2 从算法到工程:实施中的关键挑战
将时空克里金插值从学术算法落地为工程级应用,面临三大挑战:
挑战一:变异函数的参数估计精度。变异函数是算法的核心,但其参数(基台值、变程、块金值)的估计需要足够数量的采样对,在传感器稀疏区域可能出现参数估计不准确的问题。工程解决方案是结合历史土壤调查数据作为先验信息,弥补实时传感器数量不足带来的参数估计偏差。
挑战二:时空各向异性的建模。在时间维度上,土壤养分的变化速率(如氮素在灌溉后的淋溶速度)远快于空间维度上的扩散速率(如机械耕作导致的养分混合),时空变异函数的非分离性建模需要复杂的数学处理。
挑战三:计算规模的可扩展性。对万亩农田以1m×1m分辨率进行全域插值,意味着每次计算需要估计超过6700万个点的值,普通克里金算法的时间复杂度为O(n³),对于大规模计算场景必须引入局部搜索邻域、快速Cholesky分解等工程优化手段,才能保证计算在业务可接受的时间内完成。
七、双引擎计算架构:Spark与Flink的分工哲学
本方案在计算架构上采用Apache Spark与Apache Flink的双引擎设计,这一选择背后有深刻的工程逻辑,值得详细拆解。
7.1 Spark:历史地力演变的"深潜者"
Apache Spark作为离线计算引擎,面对的是历史地力演变分析中的核心挑战:跨度10年以上、吞吐量PB级的多源异构历史数据联合分析,涉及频繁的多维关联与窗口聚合操作。
Spark的核心价值体现在:Catalyst优化器通过谓词下推、常量折叠及代价模型(CBO)优化,显著降低了跨分区数据洗牌的开销;集成Sedona插件后,可在RDD层面支持空间拓扑关联与几何对象过滤,为地力评价中的地理空间计算提供工程化支撑;MLlib提供的机器学习算法库,可实现对土壤有机质、氮磷钾含量的趋势预测,确保地力演变模型的工程化落地。
与传统MapReduce相比,Spark基于内存的迭代计算模式使得复杂地力评价模型的收敛速度提升了数量级。这对于跨越多个生长季的地力演变分析尤为关键------当模型需要在TB级历史数据上进行数百次迭代优化时,计算时间的差距意味着是"当天出结果"还是"下周出结果"的业务体验鸿沟。
7.2 Flink:水肥一体化的"实时卫士"
Apache Flink面对的是另一种极端场景:毫秒级传感器数据的实时处理与异常告警。水肥一体化系统要求在亚秒级时间内完成数据清洗、阈值判定及灌溉指令下发。
Flink的分布式快照机制确保了"精确一次"(Exactly-Once)的状态一致性语义,对水肥控制指令的精准下发至关重要------灌溉系统不能因为计算节点故障而重复触发灌溉(导致水肥过量)或遗漏触发(导致干旱胁迫)。Flink CEP(复杂事件处理)模块能够在50ms内完成异常状态序列识别,而Flink SQL则让业务人员能够用SQL语言动态调整水肥配比阈值,无需重启计算作业。
双引擎协作的关键在于数据流的衔接:Flink实时处理结果同步推送到Kafka与InfluxDB,既支撑自动化灌溉决策的闭环执行,也作为Spark离线分析的输入数据源。这种实时与批量的数据血缘关系,保证了决策逻辑在时间维度上的一致性。
| 评估维度 | Apache Spark(离线引擎) | Apache Flink(实时引擎) |
|---|---|---|
| 核心场景 | 历史地力演变分析、趋势预测 | 水肥异常告警、实时控制指令 |
| 数据规模 | PB级历史数据 | 毫秒级流式数据 |
| 时延要求 | 分钟至小时级 | 亚秒级(<500ms) |
| 一致性保障 | 批处理幂等性 | Exactly-Once语义 |
| 扩展方式 | 增加Executor节点 | 动态调整并行度 |
八、咨询顾问视角:六大关键实施洞察
在系统性梳理了本方案的技术逻辑之后,以下六个洞察对于实施类似项目具有直接的参考价值。
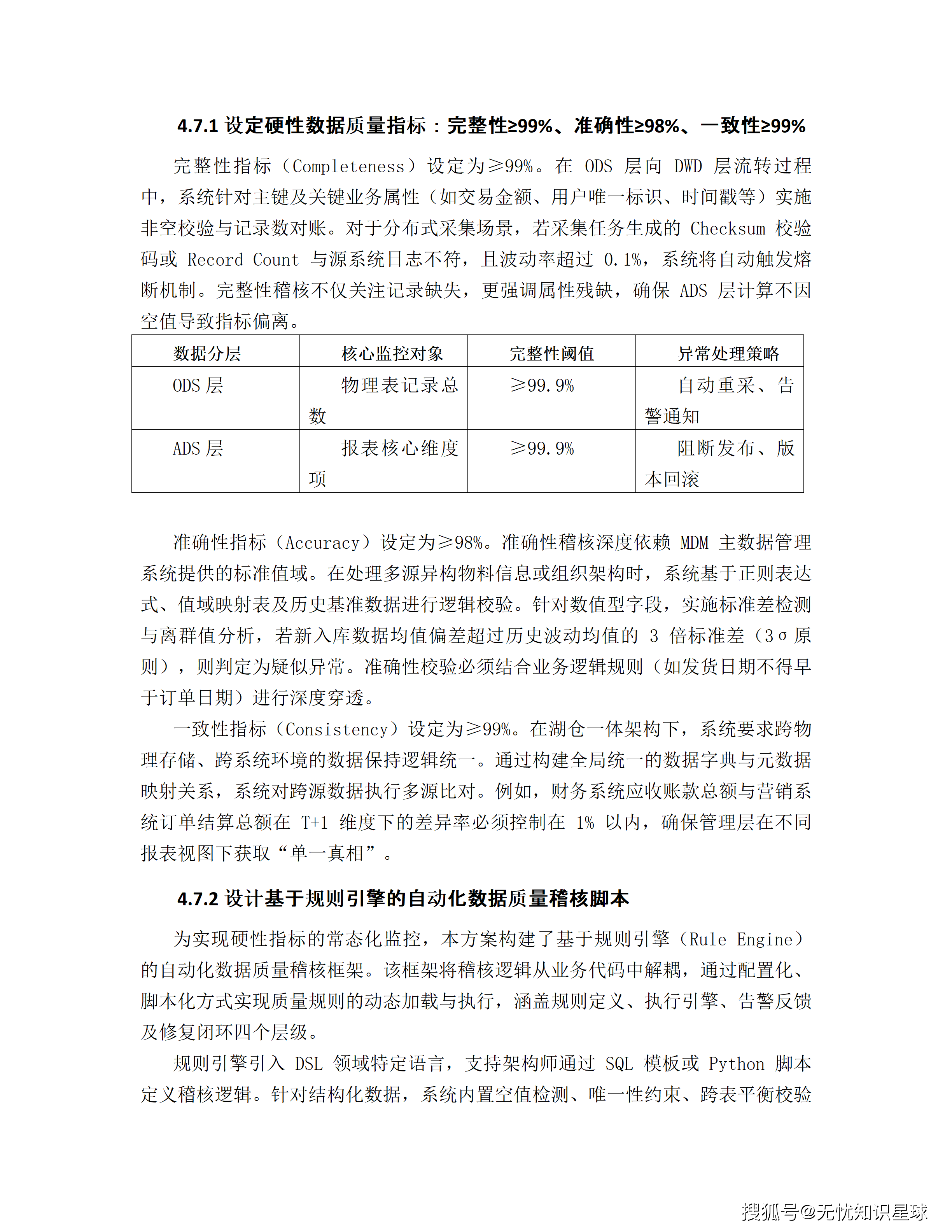
洞察一:数据质量体系的建立优先于功能开发
本方案将监测频率≥4次/天、模型误差≤±5%、土壤养分监测精度≥95%等质量指标作为系统验收的前置条件,这一设计优先级的排序至关重要。在许多农业信息化项目中,团队往往急于开发酷炫的可视化界面和AI预测功能,却没有为底层数据质量建立完善的校验和修复机制。结果是"垃圾数据进、垃圾决策出",AI推荐的施肥方案因为传感器数据漂移而严重偏离实际,最终导致农民对系统失去信任。
建议:将数据质量体系(采集规范、异常检测、数据修复、质量报告)的开发列为第一优先级,在质量体系稳定运行至少30天后,再开始上层决策功能的开发。
洞察二:碳汇核算系统是未来三年最重要的价值出口
本方案中关于碳汇核算的设计,通过监测土壤有机碳的动态变化及氮肥减施带来的氧化亚氮排放减少,生成标准化碳汇报告,结合区块链技术存证后对接农业碳汇交易平台。这个功能模块在当前阶段可能看起来"不紧迫",但从3-5年的视角来看,随着国内碳市场的扩容和农业碳汇方法学标准化,这将是整套系统最重要的商业价值变现路径。
建议:在项目建设初期就将碳汇核算的数据采集需求纳入传感器布设规划,特别是有机碳含量监测和N₂O排放量测算所需的关键数据点位,避免后期"补打"传感器的工程返工。
洞察三:合规审查不是阻碍,而是护城河
涉河涉水合规建设的相关章节在技术文档中篇幅可观,许多项目团队会将这部分视为"走程序"的负担。然而从竞争力构建的角度,完整的合规审查档案恰恰是项目后期运营的核心护城河。在农田智能化监管越来越严格的趋势下,无合规档案或合规档案残缺的系统,将面临整改或拆除的风险,而整改成本往往高于初期合规建设成本的数倍。
建议:将防洪影响评价报告、施工合规档案、传感器安装定位资料纳入项目交付物,并建立电子化存档,支持按地块、按设备、按时间维度的快速检索,为后期的合规审查提供秒级的响应能力。
洞察四:测土配方的数字化需要农学知识的深度嵌入
本方案在描述测土配方决策引擎时提到"替代传统经验模型,实现自动化配方推荐",这个目标的实现难度远超技术团队的一般预期。土壤养分与作物产量之间的关系是高度非线性的,且受到品种、气候、种植模式等大量交互因素的影响。数字化不能替代农学知识,而只能承载和工程化农学知识。
建议:在配方推荐引擎的建设过程中,将3-5名有实践经验的土肥专家嵌入技术团队,以"知识工程"的方式将专家经验转化为算法规则,并建立专家标注机制对模型推荐结果进行持续校正。
洞察五:边缘计算网关的运维是长期成本的关键变量
本方案在边缘计算网关的硬件选型上设定了严苛的参数(8核ARM、NPU≥2TOPS、256GB SSD),这些参数的选择是合理的,但随之而来的运维成本在项目规划阶段往往被低估。覆盖万亩农田可能需要部署数十至数百台边缘网关,每台网关的固件升级、故障排查、电池更换都是实实在在的运维工作量。
建议:在项目建设阶段就搭建完善的远程运维平台(OTA升级、远程诊断、预测性维护),使80%以上的运维工作可以在不入田的情况下远程完成。同时建立备件库制度,对故障率最高的易损件(传感器探针、密封条、天线)保持至少10%的备件比例。
洞察六:数据标准化的投资回报在"数据复用"时兑现
本方案花费大量篇幅建立数据目录体系、元数据管理规范和血缘追踪机制,这些投资在项目上线初期看不到直接的业务价值,往往成为被压缩工期和预算时的优先砍项。然而,数据标准化的真正回报,在于两年后第三个业务系统需要复用这批农田数据时------如果有完善的数据目录,对接新系统只需一周;如果没有,则需要重新做数据摸底和清洗,成本可能超过原始采集成本的三倍。
九、展望:农业数字孪生的演进路径
本方案所描述的技术体系代表了当前高标准农田数字化建设的最高水平,但从未来五到十年的视角,这只是一个起点。
近期(1-3年):标准化与规模化阶段。核心任务是消灭感知覆盖盲区、打通数据孤岛、建立可信赖的数据质量体系。让农业生产决策"有数可依",是这个阶段的核心价值主张。
中期(3-5年):智能化决策阶段。在精准感知基础上,引入大模型技术,将农学专家知识、气象预测、市场价格、政策导向等多维信息融合,构建"数字农业大脑",实现从"数据描述现状"到"算法预测未来"的跃升。碳汇资产的规模化变现将在这一阶段成为主要的商业驱动力。
长期(5-10年):数字孪生农田阶段。每一块农田都将拥有毫米级精度的数字孪生体,能够在数字世界中模拟不同种植方案、气候情景和政策条件下的产量与碳汇表现,为农业经营决策提供可量化的预期收益评估。届时,农田将成为一种可以被精确定价、融资和交易的数字资产。
十、结语:数据是新时代的耕地肥力
中国农业的现代化转型,本质上是一场从"靠天吃饭"向"靠数据吃饭"的范式革命。本文解析的"高标准农田地力与微环境多维异构高质量数据集"建设方案,提供了这场革命中技术底座建设的系统性样板。
从物联网感知体系的精密布设,到湖仓一体架构的工程落地;从时空克里金插值算法的精准填白,到Spark+Flink双引擎的分工协作;从碳汇核算的价值链创新,到涉河合规建设的风险防控------每一个技术决策背后,都有着对农业生产特殊性的深刻理解和对工程可靠性的严苛追求。
对于农业主管部门、农业科技企业和数字化咨询从业者而言,理解这套方案的设计逻辑,并将其中的工程经验内化为自身项目的实施智慧,是在新型智慧农业浪潮中建立竞争优势的重要路径。
数据是新时代的耕地肥力。谁拥有了高质量的农田数字底数,谁就拥有了精准农业的决策权。
本文基于"高标准农田地力与微环境多维异构高质量数据集"详细设计方案进行深度解析,结合作者在农业数字化及数据架构咨询领域的实践经验撰写。文中技术规范及参数数据均来自原始设计文件,咨询建议部分为作者个人观点,供参考。















































































































阅读 (20)
作者声明
本文包含人工智能生成内容
平台声明
该文观点仅代表作者本人,搜狐号系信息发布平台,搜狐仅提供信息存储空间服务。
+1
首赞

抢首评
评论
收藏
大家都在看
1947年,她绝食22天,狱卒扒下她裤子:不为逼供,只怕她死得体面
"我的儿子已经烂掉了",母亲深夜推开儿子卧室门,隔着屏幕都感到绝望
17岁时的章子怡撩人心弦吗?大学旧照曝光,这样的玉女,你娶到做梦都会笑醒
牺牲时仅19岁:被20多名土匪轮番侵犯,临终一声呐喊震撼全场
陈思诚爱惨了她,王凯迷恋着她,41岁成单亲妈妈的她活成了大赢家
一张抽烟照,让"斯诺克女神"一夜塌房:中国男球迷为何集体破防?
我来说两句
搜狐小编
发布

无忧知识星球
2448 文章
|
94万 阅读
+订阅
每日推送数字化方案报告,更多敬请关注公众号"无忧智库",一期学习交流,每天进步一点点。
TA的最新文章
大型央国企 "十五五" 企业战略规划编制实战指南(PPT) \](https://www.sohu.com/a/922499292_121943181?scm=10001.325_13-325_13.0.0-1-0-0-0.5_1334\&spm=smpc.content%2F374_4.author-new-article.2.17773628298766Odhsrl)\[ 数据驱动精准农业:高标准农田地力与微环境多维异构数据集建设深度解析(WORD) \](https://www.sohu.com/a/1015422771_121943181?scm=10001.325_13-325_13.0.0-1-0-0-0.5_1334\&spm=smpc.content%2F374_4.author-new-article.3.17773628298766Odhsrl) 热评榜 [更多](https://www.sohu.com/xchannel/TURBd01EQTNNVFUx) \[ 1 12345投诉增多 领导和规培生替医生道歉  愿每一位认真看病的医生不被委屈,愿每一位患者都能被善待,愿医患不再对立,回归信任。 \](https://www.sohu.com/a/1015474092_120146415?scm=10001.7155_13-102000-0_922.0-0.0-1-0-0-0.a2_5X131X904\&spm=smpc.content%2F374_4.hot-comment-article.1.17773628298766Odhsrl)\[ 2 曝杜兰特已准备离开火箭 尼克斯热火对其感兴趣  杜兰特除了投篮手感,其他的一无是处。在勇士时期格林骂他有一定的道理。 \](https://www.sohu.com/a/1015457299_458722?scm=10001.7155_13-102000-0_922.0-0.0-1-0-0-0.a2_5X131X904\&spm=smpc.content%2F374_4.hot-comment-article.2.17773628298766Odhsrl)\[ 3 意大利取代伊朗去世界杯?特朗普特使:可能性超5成  意大利要是这么做了,脸都掉一地。 \](https://www.sohu.com/a/1015462702_461392?scm=10001.7155_13-102000-0_922.0-0.0-1-0-0-0.a2_5X131X904\&spm=smpc.content%2F374_4.hot-comment-article.3.17773628298766Odhsrl)\[ 4 高市早苗:要为长期战争做好准备  好好强大自己,不要理会他们,我们只需要做到如果再有机会,一定要打服他 \](https://www.sohu.com/a/1015468016_115362?scm=10001.7155_13-102000-0_922.0-0.0-1-0-0-0.a2_5X131X904\&spm=smpc.content%2F374_4.hot-comment-article.4.17773628298766Odhsrl)\[ 5 柳州酒店谎称"老板离世"骗退房后涨价,被立案!已无法订房  老板够狠,宁愿死也要多赚钱 \](https://www.sohu.com/a/1015538630_161795?scm=10001.7155_13-102000-0_922.0-0.0-1-0-0-0.a2_5X131X904\&spm=smpc.content%2F374_4.hot-comment-article.5.17773628298766Odhsrl) 24小时热文 [ 1](https://www.sohu.com/a/1015508908_313745?scm=10008.1477_13-1477_13-62_62.0-0.0-1-0-0-0.0&spm=smpc.content%2F374_4.tw.1.17773628298766Odhsrl) ##### [上市35年"活化石"\*ST国华提前锁定退市,股票自4月28...](https://www.sohu.com/a/1015508908_313745?scm=10008.1477_13-1477_13-62_62.0-0.0-1-0-0-0.0&spm=smpc.content%2F374_4.tw.1.17773628298766Odhsrl) [*270万* 阅读](https://www.sohu.com/a/1015508908_313745?scm=10008.1477_13-1477_13-62_62.0-0.0-1-0-0-0.0&spm=smpc.content%2F374_4.tw.1.17773628298766Odhsrl)  2 ##### 从教室到食堂,狐友校园百科一站式全导航! *150万* 阅读 [ 3](https://www.sohu.com/a/1015667384_458722?scm=10008.1477_13-1477_13-62_62.0-0.0-1-0-0-0.0&spm=smpc.content%2F374_4.tw.5.17773628298766Odhsrl) ##### [约基奇狂刷助攻找回最强态 狼队丢掉獠牙还有奇迹吗?](https://www.sohu.com/a/1015667384_458722?scm=10008.1477_13-1477_13-62_62.0-0.0-1-0-0-0.0&spm=smpc.content%2F374_4.tw.5.17773628298766Odhsrl) [*57万* 阅读](https://www.sohu.com/a/1015667384_458722?scm=10008.1477_13-1477_13-62_62.0-0.0-1-0-0-0.0&spm=smpc.content%2F374_4.tw.5.17773628298766Odhsrl) [](https://www.sohu.com/a/1015666405_458722?scm=10008.1477_13-1477_13-62_62.0-0.0-1-0-0-0.0&spm=smpc.content%2F374_4.tw.6.17773628298766Odhsrl) ##### [约基奇27+12+16 掘金大胜森林狼总分2-3](https://www.sohu.com/a/1015666405_458722?scm=10008.1477_13-1477_13-62_62.0-0.0-1-0-0-0.0&spm=smpc.content%2F374_4.tw.6.17773628298766Odhsrl) [*73万* 阅读](https://www.sohu.com/a/1015666405_458722?scm=10008.1477_13-1477_13-62_62.0-0.0-1-0-0-0.0&spm=smpc.content%2F374_4.tw.6.17773628298766Odhsrl) [搜狐号](https://www.sohu.com/xtopic/TURBd01EVTVNRFU0?spm=smpc.content%2F374_4.mp.1.17773628298766Odhsrl) \[ 大象新闻 \](https://mp.sohu.com/profile?xpt=N2U4MDA2ZjgtYzVjYS00MzhiLWFkZDAtNjEwNjZjZDYwODUy\&spm=smpc.content%2F374_4.mp.2.17773628298766Odhsrl)\[ 济源:河苑街小学开展防校园欺凌专题宣讲活动 \](https://www.sohu.com/a/1014149880_120347736?scm=10008.1553_13-1553_13-8003_8003.0-0.0-1-0-0-0.0\&spm=smpc.content%2F374_4.mp.3.17773628298766Odhsrl) \[ 校长传媒 \](https://mp.sohu.com/profile?xpt=MTY3ODc1ODExMUBzaW5hLnNvaHUuY29t\&spm=smpc.content%2F374_4.mp.4.17773628298766Odhsrl)\[ 刘伟:中小学生分班带来的困惑------在效率与公平之间寻求动态平衡 \](https://www.sohu.com/a/1014564338_100934?scm=10008.1553_13-1553_13-8003_8003.0-0.0-1-0-0-0.0\&spm=smpc.content%2F374_4.mp.5.17773628298766Odhsrl) \[ 中国新闻网 \](https://mp.sohu.com/profile?xpt=c29odXptdGxmeTN4b0Bzb2h1LmNvbQ==\&spm=smpc.content%2F374_4.mp.6.17773628298766Odhsrl)\[ 中国人民大学成立国际金融学院、涉外法治学院、国际传播学院 \](https://www.sohu.com/a/1014832623_123753?scm=10008.1553_13-1553_13-8003_8003.0-0.0-1-0-0-0.0\&spm=smpc.content%2F374_4.mp.7.17773628298766Odhsrl) \[ 新浪财经 \](https://mp.sohu.com/profile?xpt=ZTliZTM5ZTMtNzAzMi00OTgzLThiNWUtNmEzNmYzZTI3N2I5\&spm=smpc.content%2F374_4.mp.8.17773628298766Odhsrl)\[ 幼儿园实时监控技术凝视制造育儿焦虑 \](https://www.sohu.com/a/1013756793_122014422?scm=10008.1553_13-1553_13-8003_8003.0-0.0-1-0-0-0.0\&spm=smpc.content%2F374_4.mp.9.17773628298766Odhsrl) \[ 北青网 \](https://mp.sohu.com/profile?xpt=c29odXptdDNzZXhyYW1Ac29odS5jb20=\&spm=smpc.content%2F374_4.mp.10.17773628298766Odhsrl)\[ 段慧玲、初晓波任北京大学副校长 \](https://www.sohu.com/a/1014911965_255783?scm=10008.1553_13-1553_13-8003_8003.0-0.0-1-0-0-0.0\&spm=smpc.content%2F374_4.mp.11.17773628298766Odhsrl) \[ 两广大地那些事儿 \](http://mp.sohu.com/profile?xpt=ZjEwNzRhNjItMGQxZS00YjdiLWFlMTgtNDhlY2QzNmU4NDJi\&spm=smpc.content%2F374_4.mp.12.17773628298766Odhsrl)\[ 双语科普绘本《月亮是怎么形成的?》 \](https://www.sohu.com/a/1015347658_121106875?scm=10008.1553_13-1553_13-8003_8003.0-0.0-1-0-0-0.0\&spm=smpc.content%2F374_4.mp.13.17773628298766Odhsrl) * \[ 返回首页 \](http://www.sohu.com/?strategyid=24\&spm=smpc.content%2F374_4.fx.2.17773628298766Odhsrl) * \[ 举报/反馈 \](https://www.sohu.com/feedback?articleUrl=https://www.sohu.com/a/1015422771_121943181\&spm=smpc.content%2F374_4.fx.3.17773628298766Odhsrl)


自觉的滑板p0