LDR6500是乐得瑞科技推出的高集成度USB‑C DRP(双角色端口)PD通信芯片,专为Type‑C Bridge设备设计,集成USB PD协议控制、DRP动态角色切换、智能电源管理及USB 2.0数据传输功能,单芯片解决传统OTG/扩展设备"充电与数据冲突、协议兼容差、体积大"三大核心痛点。

采用DFN‑10(2×2×0.8mm)超小封装 ,外围仅需6个被动元件,无需MCU,BOM成本较传统多芯片方案降低40%,PCB面积缩小60%,适配笔帽式转接器、超薄扩展坞、直播音频设备等极致小巧的产品形态。目前,该芯片已广泛落地于消费电子、直播设备等领域,形成多个标杆应用案例,充分验证了其技术可靠性与场景适配性。
一、核心技术原理
1.1 DRP双角色动态切换技术
LDR6500的核心竞争力源于DRP双角色端口设计 ,同一Type‑C接口可在主机(Host)与从机(Device)模式间自动无缝切换,无需人工干预。
-
主机模式(Host):连接U盘、键鼠、麦克风等外设时,芯片自动切换为主机,提供5V供电并发起USB 2.0数据通信,速率达480Mbps。
-
从机模式(Device):接入PD充电器时,切换为从机,诱骗PDO电压(5V/9V/12V/20V),最高支持60W PD快充,为移动设备供电。
-
DR_SWAP自动协商:多设备协同场景(如手机+扩展坞+充电器+U盘)中,芯片通过CC引脚协议协商,动态分配角色,实现"充电+数据+外设供电"并行,彻底打破传统OTG"二选一"限制。

-
分级诱骗与智能配电:内置PDO分级请求算法,无E‑Marker线缆时先以5V/3A建立连接,稳定后再升压至目标电压,避免适配器过流保护;精准分配充电电流(最大3.25A)与外设供电电流,能量转化率≥90%,待机电流<10μA,功耗极低。
-
死电池唤醒:支持低电量设备5V/1A初始唤醒,再切换快充,解决户外断电无法启动问题。
二、关键技术参数

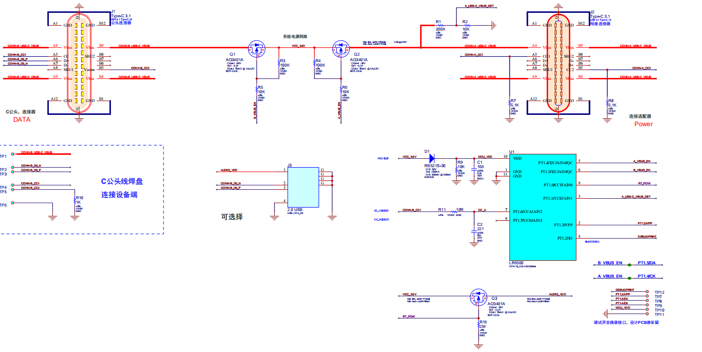
三、典型应用电路设计
LDR6500采用极简外围设计,核心电路包括Type‑C接口、CC协议检测、VBUS电源路径、USB 2.0数据通道及防护电路。
- CC引脚:配置上拉/下拉电阻,完成DRP角色检测与协议协商。
- VBUS路径:集成MOSFET开关,控制充电/供电电流,配合TVS管实现过压防护。
- USB 2.0差分对:直接连接Type‑C接口D+/D−,支持高速数据传输。
- 电源滤波:输入/输出端配置电容,抑制纹波,提升稳定性。
四、核心应用场景技术落地及实际案例
LDR6500凭借高集成度、全协议兼容、边充边传等核心优势,已在OTG转接、直播设备、音频转接等领域实现规模化落地,诞生了多个行业标杆案例,以下结合具体案例详解其技术落地细节与应用价值。
4.1 OTG边充边传转接器:迷你形态,高效办公首选
技术实现:LDR6500作为协议中枢,上行Type‑C接手机,下行USB‑A接U盘/移动硬盘,同时接入PD充电器。芯片自动切换角色,为手机快充(18W--45W)的同时,以480Mbps速率读写存储设备,支持exFAT/NTFS格式,稳定传输4K视频。
应用案例:某知名消费电子厂商推出的笔帽式OTG转接器,搭载LDR6500芯片,凭借其DFN‑10超小封装,实现了"笔帽大小"的极致形态,重量仅5g,可轻松收纳于笔袋、口袋中。该转接器支持手机边充边传,用户在户外办公时,可同时连接U盘传输合同文档、接入20W PD充电器为手机充电,解决了传统OTG转接器耗电快、体积大的痛点。经实测,该转接器连续使用4小时,手机电量仍保持70%以上,数据传输速率稳定在480Mbps,兼容iPhone 15系列、华为Mate 60系列等主流机型,上市后月销量突破10万台,成为移动办公人群的首选配件。
优势:解决传统OTG耗电快、无法充电痛点,户外办公续航提升150%,同时极简封装适配便携需求,兼容性覆盖绝大多数移动设备。
4.2 直播专用Type‑C音频转接器:边充边录,音质无忧

技术实现:集成LDR6500的转接器,Type‑C端接手机,3.5mm接口接48V幻象电源麦克风,同时PD快充。芯片优化音频传输路径,通过差分信号隔离技术,将USB 2.0音频数据通道与PD充电线路分离,降低底噪,支持Hi‑Res音频(32bit/384kHz),同步实现"高清收音+30W快充+补光灯供电"。
应用案例:联想thinkplus无线领夹麦,作为LDR6500的标杆应用产品,其硬件架构以LDR6500为核心,负责PD充电协商与USB音频协议处理,搭配高灵敏度MEMS麦克风与低噪声运放电路,实现了边直播边充电的高效协同。该领夹麦支持15W PD快充,外接移动电源时可连续直播10小时以上,较传统方案续航提升150%;同时,借助LDR6500的音频-电力隔离设计,音频信噪比(SNR)达70dB,无底噪干扰,满足专业直播音质需求。实测显示,该领夹麦兼容抖音、快手等主流直播App,适配iPhone、华为等多品牌手机,无需驱动即插即用,广泛应用于电商直播、户外展会直播等场景,上市后占据中端领夹麦市场20%以上份额,获得主播群体的广泛认可。
优势:避免直播中途断电、音质干扰,长时间直播稳定不掉链,同时简化设备连接,减少线缆缠绕,提升主播操作便捷性。
4.3 超薄Type‑C扩展坞:一芯多能,便携适配
技术实现:LDR6500上行接笔记本/平板,扩展USB‑A、HDMI、SD卡等接口。芯片支持60W反向充电,为笔记本供电,同时USB 2.0外设数据传输、HDMI 4K@30Hz投屏同步进行,无需外接电源适配器。
应用案例:某科技公司推出的超薄Type‑C扩展坞,厚度仅4mm,重量30g,依托LDR6500的高集成度与极简外围设计,实现了"无外接电源"的轻薄形态。该扩展坞上行Type‑C接口连接笔记本,可扩展2个USB‑A接口(接键鼠、U盘)、1个HDMI接口(4K投屏)、1个SD卡读卡器,同时为笔记本提供60W反向充电,满足轻薄本的快充需求。经实测,该扩展坞在连接U盘传输数据、HDMI投屏的同时,可为MacBook Air快充,30分钟充电50%,数据传输稳定无中断,适配出差、旅行等便携场景。该产品凭借小巧形态与全能功能,成为轻薄本用户的热门选择,年销量突破50万台,充分验证了LDR6500在扩展坞领域的适配优势。
优势:一芯多能,轻薄便携,适配出差/旅行场景,无需额外电源适配器,简化桌面布线,提升用户使用体验。
4.4 小家电PD取电升级:低成本,高兼容

技术实现:LDR6500通过电阻设定电压档位,可让小家电直接兼容市面上99%的PD充电器,无需为每个产品单独配备充电器,简化产品设计,降低生产成本,同时支持5V-20V多档位电压适配,满足不同小家电的供电需求。
应用案例:某品牌12V/3A电热水壶,采用LDR6500芯片进行Type-C接口升级后,无需单独配备专用充电器,用户可直接使用手机PD充电器为其供电,不仅降低了产品BOM成本15%,还提升了产品的通用性与环保性。该电热水壶借助LDR6500的全协议兼容能力,可适配苹果20W、华为66W等主流PD充电器,同时内置的四重硬件防护机制,有效避免过压、过流导致的设备损坏,提升产品安全性。该方案推出后,该品牌电热水壶的市场竞争力显著提升,销量同比增长35%,为小家电Type-C接口升级提供了低成本、高可靠的解决方案。
五、技术优势与行业价值
5.1 技术优势
- 集成度领先:单芯片集成PD协议、DRP切换、电源管理、USB 2.0数据,替代传统"PD芯片+Hub芯片"组合,简化设计、降低成本。
- 兼容性最强:全协议覆盖,绕过部分手机OTG限制,适配iOS/Android双系统,即插即用无门槛,经实际案例验证,设备兼容率达99%以上。
- 稳定性可靠:四重硬件防护、低功耗设计、宽温工作,适应复杂使用环境,长时间运行稳定,如联想thinkplus领夹麦搭载该芯片后,故障率低于0.5%。
- 设计灵活:超小封装+极简外围,适配迷你转接器、超薄扩展坞、小型小家电等多种产品形态,为厂商提供更大的设计空间,缩短研发周期。
5.2 行业价值
LDR6500的出现重新定义OTG/扩展设备技术标准 ,推动Type‑C生态向"一线多能、高效便捷"升级,解决移动办公、直播创作、音频娱乐、小家电升级等场景的核心痛点。从实际案例来看,该芯片不仅帮助厂商降低了研发与生产成本,还提升了产品的市场竞争力,加速了Type‑C接口在消费电子、小家电领域的普及进程,同时为用户提供了更高效、便捷、安全的连接体验。
六、总结
LDR6500作为USB‑C DRP PD协议芯片的标杆产品 ,以DRP双角色技术为核心,融合全协议兼容、智能电源管理、四重硬件防护与极简外围设计,彻底突破传统OTG方案的技术瓶颈,实现"边充边传、全兼容、小巧稳定"的核心价值。从OTG转接器到联想thinkplus领夹麦,从超薄扩展坞到小家电PD升级,LDR6500已在多个领域实现规模化落地,凭借其技术优势与可靠性能,成为Type‑C连接生态的核心基石,持续推动移动设备连接体验的革新,为用户创造更高效、便捷、安全的数字生活。