参考
2 RS485自收发实现方案,典型应用电路及问题经验总结-CSDN博客
3 485通讯自动收发器电路历史上最详尽的解释 - Viking代理


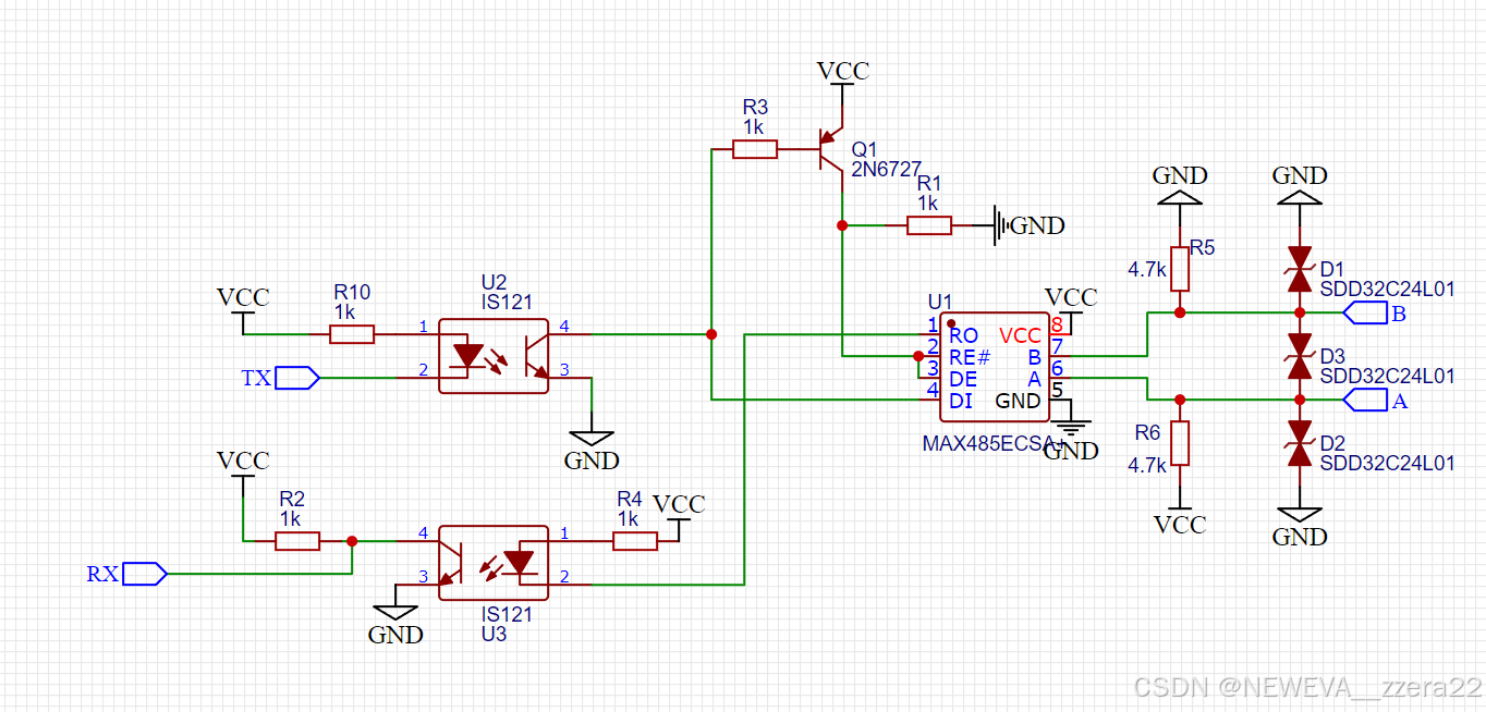
原光耦电路需要3条,其中多了一条来手动控制485是收还是发的过程,借鉴前面三极管自动控制过程。我们来做一个光耦自动控制收发的485电路
1 明确485收发的引脚控制
当/RE引脚为低电平 DE引脚为低电平时,控制芯片XX485进入接受总线数据转换模式,也就是把AB差分线上的数据转换,经过DO输出给单片机或什么控制器的串口的RX端
当/RE引脚为高电平 DE引脚为高电平时 ,控制芯片XX485进入驱动数据转换模式,也就是把由TX输入到DI输入的数据转换为差分 电平给AB端子
2 开始设计电路
首先声明,以下0或者1就是高低电平逻辑的意思。

首先接收模式(RX)与三段光耦的模式相同,利用上拉电阻来接受DO的输出电平。只要保证模式一直是接收转换模式就行
如果TX引脚被置0,上方的光耦导通,右上方三极管导通,/RE和DE被拉至高电平,此时表明是发送模式 ,DI被拉至低电平 ,转换0.
当TX发送1时,上方光耦断开,右上方三极管Q1截至,/RE和DE被下拉电阻拉至低电平,此时表示是读模式,AB端进入高阻态,B被下拉电阻拉至低电平,A被上拉电阻拉至高电平,A-B>th,逻辑1.当然这是发送的情况下。
如果让TX一直为1,整个电路处于接收状态,如果外部从总线输入到485芯片,触发接收转换,如果转换的RO是1,下方光耦截至,然后RX被上拉电阻拉至高电平。
如果RO是0,光耦导通,RX为低电平。完成了与三极管类似的逻辑处理。
右边的R5和R6之间一般还要接匹配电阻(120欧),对于传输距离很远的情况。开发板之间就不需要接。再右边三个双向齐纳二极管D1,D2,D3:此处使用的双向齐纳二极管模型为
它们的功能是将A和B引脚之间的电压接地,并将A和B引脚之间的电压限制在6.5V之内,以保护485芯片。
3 我的问题
如果接了匹配电阻,难道不会导致在接收转换模式下,AB的电位被分压成接近的状态吗。面对两个4.7k欧的电阻,120欧微不足道。如果解决了,会回来评论。