简介
这篇博客结合了HTTP规范、Spring Boot实现和实际工程经验,通过代码示例、对比表格和架构图等方式,系统性地讲解了不同HTTP方法的应用场景和最佳实践。
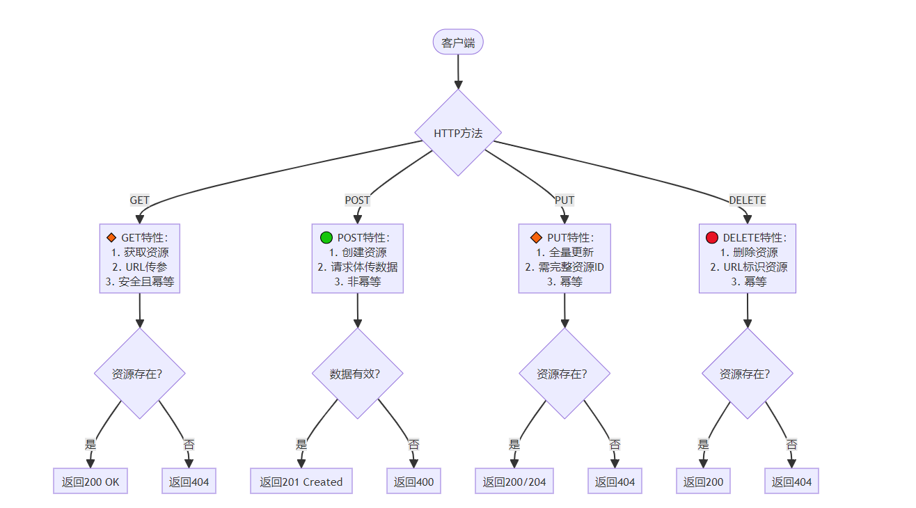
一、HTTP请求方法概述

HTTP协议定义了多种请求方法(Request Methods),每种方法对应不同的资源操作语义。下图展示了常见HTTP方法在RESTful架构中的应用比例:
核心方法对比表
| 方法 | 幂等性 | 安全性 | 缓存 | 请求体 | 典型应用场景 |
|---|---|---|---|---|---|
| GET | 是 | 是 | 可 | 无 | 获取资源 |
| POST | 否 | 否 | 否 | 有 | 创建资源/提交数据 |
| PUT | 是 | 否 | 否 | 有 | 全量更新资源 |
| PATCH | 否 | 否 | 否 | 有 | 部分更新资源 |
| DELETE | 是 | 否 | 否 | 无 | 删除资源 |
二、核心方法详解与Spring Boot实现
1. GET - 获取资源

特点:
- 安全且幂等
- 参数通过URL传递
- 支持浏览器缓存
Spring Boot示例:
java
@RestController
@RequestMapping("/api/users")
public class UserController {
@GetMapping("/{id}")
public ResponseEntity<User> getUser(@PathVariable Long id) {
User user = userService.findById(id);
return ResponseEntity.ok(user);
}
@GetMapping
public ResponseEntity<List<User>> searchUsers(
@RequestParam(required = false) String name,
@RequestParam(required = false) String email) {
// 实现搜索逻辑
List<User> users = userService.search(name, email);
return ResponseEntity.ok(users);
}
}
2. POST - 创建资源

特点:
- 非幂等操作
- 请求体支持复杂数据结构
- 适合处理敏感数据
Spring Boot示例:
java
@PostMapping
public ResponseEntity<User> createUser(@Valid @RequestBody UserDTO userDTO) {
User createdUser = userService.createUser(userDTO);
URI location = ServletUriComponentsBuilder
.fromCurrentRequest()
.path("/{id}")
.buildAndExpand(createdUser.getId())
.toUri();
return ResponseEntity.created(location).body(createdUser);
}
3. PUT - 全量更新

特点:
- 幂等操作
- 需要传递完整资源对象
- 用于替换现有资源
Spring Boot示例:
java
@PutMapping("/{id}")
public ResponseEntity<User> updateUser(
@PathVariable Long id,
@Valid @RequestBody UserDTO userDTO) {
User updatedUser = userService.updateUser(id, userDTO);
return ResponseEntity.ok(updatedUser);
}
4. DELETE - 删除资源

特点:
- 幂等操作
- 通常返回204状态码
- 需考虑级联删除策略
Spring Boot示例:
java
@DeleteMapping("/{id}")
public ResponseEntity<Void> deleteUser(@PathVariable Long id) {
userService.deleteUser(id);
return ResponseEntity.noContent().build();
}
三、进阶方法与特殊场景
1. PATCH - 部分更新
最佳实践:
- 使用JSON Patch格式
- 减少网络传输量
- 避免更新冲突
Spring Boot实现:
java
@PatchMapping(path = "/{id}", consumes = "application/json-patch+json")
public ResponseEntity<User> patchUser(
@PathVariable Long id,
@RequestBody JsonPatch patch) {
User patchedUser = userService.applyPatch(id, patch);
return ResponseEntity.ok(patchedUser);
}
2. HEAD与OPTIONS
- HEAD:获取资源元数据
- OPTIONS:查看服务器支持的方法
java
@RestController
public class ApiInfoController {
@RequestMapping(value = "/api/**", method = RequestMethod.OPTIONS)
public ResponseEntity<?> options() {
return ResponseEntity.ok()
.allow(HttpMethod.GET, HttpMethod.POST, HttpMethod.PUT)
.build();
}
}
四、安全性设计建议
方法安全矩阵
| 方法 | CSRF防护 | 认证要求 | 敏感操作日志 |
|---|---|---|---|
| GET | 可选 | 低 | 否 |
| POST | 必须 | 高 | 是 |
| PUT | 必须 | 高 | 是 |
| DELETE | 必须 | 最高 | 是 |
Spring Security配置示例:
java
@Configuration
@EnableWebSecurity
public class SecurityConfig extends WebSecurityConfigurerAdapter {
@Override
protected void configure(HttpSecurity http) throws Exception {
http
.authorizeRequests()
.antMatchers(HttpMethod.POST, "/api/**").authenticated()
.antMatchers(HttpMethod.PUT, "/api/**").authenticated()
.antMatchers(HttpMethod.DELETE, "/api/**").hasRole("ADMIN")
.and()
.csrf()
.requireCsrfProtectionMatcher(new CsrfRequestMatcher());
}
}
五、性能优化策略
- GET请求缓存配置:
java
@GetMapping("/{id}")
@Cacheable(value = "users", key = "#id")
public User getUser(@PathVariable Long id) {
// ...
}
- 批量操作设计:
java
@PostMapping("/batch")
public ResponseEntity<List<User>> batchCreate(
@RequestBody List<UserDTO> userDTOs) {
List<User> createdUsers = userService.batchCreate(userDTOs);
return ResponseEntity.accepted().body(createdUsers);
}
六、常见问题解决方案
方法选择困境
当遇到以下情况时:
- 需要创建资源但客户端不知道URI -> 使用POST
- 需要条件更新 -> PUT与If-Match头配合
- 复杂查询参数 -> GET + URL参数编码
跨方法转发处理
java
@PostMapping("/complex-operation")
public ResponseEntity<?> handleComplexRequest() {
// 处理完成后重定向
return ResponseEntity.status(HttpStatus.SEE_OTHER)
.location(URI.create("/api/results/123")).build();
}
结语
正确使用HTTP方法可以使API设计更加符合RESTful规范,提高接口的可读性和可维护性。在实际开发中,建议:
- 严格遵循方法语义
- 结合HATEOAS实现资源导航
- 使用Swagger维护API文档
- 定期进行接口审计
完整示例代码仓库:https://github.com/example/http-methods-demo