目录
[1 什么是Ajax](#1 什么是Ajax)
[1.1 实例引入](#1.1 实例引入)
[1.2 基本原理](#1.2 基本原理)
[2 Ajax分析方法](#2 Ajax分析方法)
[2.1 分析案例](#2.1 分析案例)
[2.2 过滤请求](#2.2 过滤请求)
[3 Ajax分析与爬取实战](#3 Ajax分析与爬取实战)
[3.1 爬取目标](#3.1 爬取目标)
[3.2 初步探索](#3.2 初步探索)
[5.3 爬取列表页](#5.3 爬取列表页)
[3.4 爬取详情页](#3.4 爬取详情页)
[3.5 保存数据](#3.5 保存数据)
为什么使用Ajax?

1 什么是Ajax

1.1 实例引入


1.2 基本原理


2 Ajax分析方法

2.1 分析案例



2.2 过滤请求


3 Ajax分析与爬取实战
3.1 爬取目标



3.2 初步探索


5.3 爬取列表页




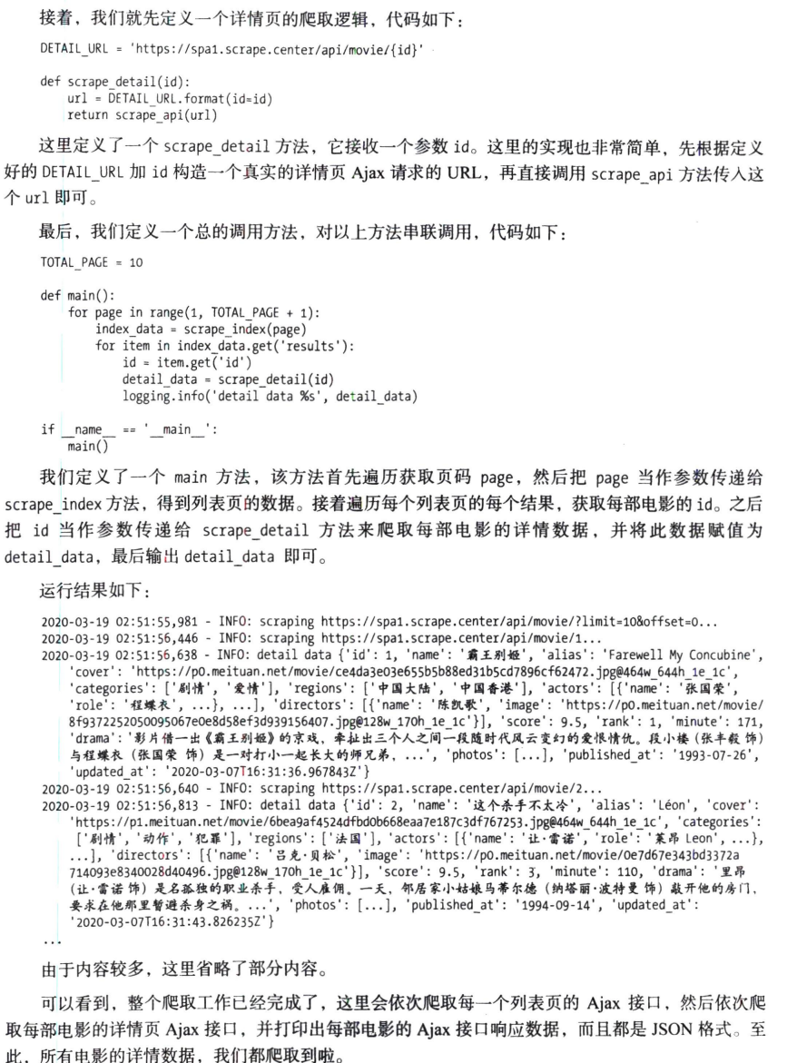
3.4 爬取详情页



3.5 保存数据



来源:
