蓝桥杯 C/C++ 组历届真题合集速刷(二)

一、0ASC - 蓝桥云课

(单位换算)算法代码:

cpp 复制代码
#include <iostream>
using namespace std;
int main()
{
  printf("%d",'L');
  return 0;
}

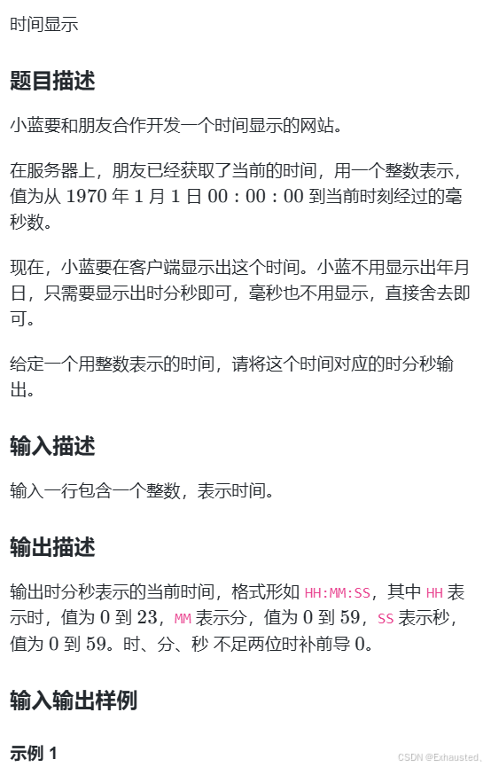
二、0时间显示 - 蓝桥云课

(单位换算)算法代码:

cpp 复制代码
#include <iostream>
using namespace std;
int main()
{
  // 请在此输入您的代码
  long long int h;
  cin >> h;
  int hh,mm,ss;
  h = h%(24*60*60*1000);//s
  hh = h/(60*60*1000)%24;
  mm = h/(60*1000)%60;
  ss = h/(1000)%60;
  printf("%02d:%02d:%02d\n",hh,mm,ss);//使用 %02d 格式化输出,确保时、分、秒都是两位数,不足时前面补零
  return 0;
}

三、0顺子日期 - 蓝桥云课

(模拟、枚举)算法代码:

cpp 复制代码
#include <bits/stdc++.h>
using namespace std;
int ans;
const int month_days[] = {0, 31, 28, 31, 30, 31, 30, 31, 31, 30, 31, 30, 31};

bool isLeapyear(int year) {
    return (year % 4 == 0 && year % 100 != 0) || (year % 400 == 0);
}

bool hasConsecutive(const string &s) {
    for (int i = 0; i + 2 < s.size(); ++i) {
        if (s[i] + 1 == s[i + 1] && s[i + 1] + 1 == s[i + 2]) {
            return true;
        }
    }
    return false;
}

int main() {
    for (int year = 2022; year <= 2022; year++) {
        for (int month = 1; month <= 12; month++) {
            int days = month_days[month];
            if (month == 2 && isLeapyear(year)) {
                days = 29;
            }
            for (int day = 1; day <= days; day++) {
                string date = to_string(year);
                if (month < 10) date += "0";
                date += to_string(month);
                if (day < 10) date += "0";
                date += to_string(day);
                if (hasConsecutive(date)) {
                    ans++;
                }
            }
        }
    }
    cout << ans << endl;
    return 0;
}

四、0日期统计 - 蓝桥云课

(暴力、枚举)算法代码:

cpp 复制代码
#include <stdio.h>

int main() {
    int array[100] = {
        5, 6, 8, 6, 9, 1, 6, 1, 2, 4, 9, 1, 9, 8, 2, 3, 6, 4, 7, 7,
        5, 9, 5, 0, 3, 8, 7, 5, 8, 1, 5, 8, 6, 1, 8, 3, 0, 3, 7, 9,
        2, 7, 0, 5, 8, 8, 5, 7, 0, 9, 9, 1, 9, 4, 4, 6, 8, 6, 3, 3,
        8, 5, 1, 6, 3, 4, 6, 7, 0, 7, 8, 2, 7, 6, 8, 9, 5, 6, 5, 6,
        1, 4, 0, 1, 0, 0, 9, 4, 8, 0, 9, 1, 2, 8, 5, 0, 2, 5, 3, 3
    };

    int daysInMonth[13] = {0, 31, 28, 31, 30, 31, 30, 31, 31, 30, 31, 30, 31};
    int ans = 0;

    for (int month = 1; month <= 12; ++month) {
        for (int day = 1; day <= daysInMonth[month]; ++day) {
            int dateSeq[8] = {2, 0, 2, 3, month / 10, month % 10, day / 10, day % 10};
            int k = 0;

            for (int i = 0; i < 100; ++i) {
                if (array[i] == dateSeq[k]) {
                    ++k;
                    if (k == 8) {
                        ans++;
                        break;
                    }
                }
            }
        }
    }

    printf("%d\n", ans);
    return 0;
}

五、1.刷题统计 - 蓝桥云课

(模拟)算法代码:

cpp 复制代码
#include <bits/stdc++.h>
using namespace std;
typedef long long ll;
int main()
{
    ll a,b,n;
    cin>>a>>b>>n;
    ll week=a*5+b*2;
    ll days=(n/week)*7;
    ll k=n%week;
    if(k<=a*5)
    {
        days+=k/a+(k%a?1:0);
    }
    else
    {
        days+=5,k-=a*5;
        days+=k/b+(k%b?1:0);
    }
    cout<<days;
    return 0;
}

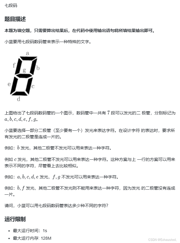
六、2.七段码 - 蓝桥云课

(壮压DP、BFS、DFS、搜索)算法代码:

暴力手算:

cpp 复制代码
#include <stdio.h>
#include <stdlib.h>

int main(int argc, char *argv[])
{
  // 请在此输入您的代码
  int sum = 0;
    
    //有一段二极管发光; a,b,c,d,e,f,g
    int l1 = 7;
    //有两段二极管发光; ab,af,bc,bg,cg,cd,de,eg,ef,fg
    int l2 = 10;
    //有三段二极管发光; abf,abc,abg,afg,afe,bcd,bcg,bgf,bge,cgd,cgf,cge,cde,cdg,deg,def,efg
    int l3 = 16;//
    //有四段二极管发光; abcd,abcg,abcf,abge,abgf,abfe,afeg,bcde,bcdg,bcgf,bcge,bged,bgef,cdef,cdeg,cdgf,cgfa,cgfe,defg,defa
    int l4 = 20;
    //有五段二极管发光即有两端不发光; ab,ac,ad,ae,af,ag,bc,bd,be,bg,cd,cf,cg,de,df,dg,ef,eg,fg
    int l5 = 19;//
    //有六段二极管发光即有一端不发光; a,b,c,d,e,f,g
    int l6 = 7;//(找一段二极管不发光的:)
    //第七种情况,全部发光
    int l7 = 1;
    
    sum = l1 + l2 + l3 + l4 + l5 + l6 + l7;
    printf("%d\n", sum);
  return 0;
}

大佬的想法(DFS和并查集):

cpp 复制代码
#include<bits/stdc++.h>

using namespace std;

const int N = 10;
int g[N][N];
int p[N];
bool st[N];
int n,m,res;

void add(int a,int b)
{
    g[a][b]=g[b][a]=1;
}

int find(int x)
{
    if(p[x]!=x) return p[x]=find(p[x]);
    return p[x];
}

bool check()
{
    for(int i=1;i<=7;i++)
        p[i]=i;

    for(int i=1;i<=7;i++)
        for(int j=1;j<=7;j++)
    {
        if(st[i] && st[j] && g[i][j])
            p[find(j)]=find(i);
    }

    int cnt=0;
    for(int i=1;i<=7;i++)
        if(st[i] && p[i]==i)
        cnt++;

    return cnt==1;
}

void dfs(int u)
{
    if(u>=8)
    {
        if(check())
            res++;
        return ;
    }

    st[u]=true;
    dfs(u+1);

    st[u]=false;
    dfs(u+1);
}

int main()
{
    add(1,2); add(1,6);
    add(2,3); add(2,7);
    add(3,4); add(3,7);
    add(4,5); add(5,6); add(5,7);
    add(6,7); add(6,1);

    dfs(1);

    cout << res << endl;

    return 0;
}

七、3.k倍区间 - 蓝桥云课

(暴力)算法代码:

cpp 复制代码
#include <bits/stdc++.h>
using namespace std;
const int N = 1e5 + 10;
long long sum[N];  // 前缀和数组
unordered_map<int, int> cnt;  // 统计余数出现的次数

int main() {
    int n, k;
    cin >> n >> k;
    cnt[0] = 1;  // sum[0] = 0,余数是0
    long long ans = 0;

    for (int i = 1; i <= n; i++) {
        int x;
        cin >> x;
        sum[i] = sum[i - 1] + x;
        int r = (sum[i] % k + k) % k;  // 处理负数情况
        
        // 直接查询前面有多少个相同的余数,并累加到答案
        ans += cnt[r];
        
        // 更新当前余数的出现次数
        cnt[r]++;
    }

    cout << ans << endl;
    return 0;
}

八、4.特别数的和 - 蓝桥云课

(暴力、枚举)算法代码:

cpp 复制代码
#include <iostream>

using namespace std;

bool check(int n){
    while(n){
        int s = n % 10;
        n /= 10;
        if(s == 1 || s == 2 || s == 9 || s == 0){
            return true;
            break;
        }
    }
    return false;
}
int main()
{
    int m,sum = 0;
    cin>>m;
    for(int i = 1 ; i <= m ;i++){
        if(check(i)) sum += i;
    }
    cout<<sum;
    return 0;
}

九、4.路径 - 蓝桥云课

(图论、动态规划、LCM)算法代码:

cpp 复制代码
#include <bits/stdc++.h>
using namespace std;
const int N = 2025;  // 结点数上限
const int INF = 0x3f3f3f3f;  // 表示无穷大

int gcd(int a, int b) {
    return b == 0 ? a : gcd(b, a % b);
}

int lcm(int a, int b) {
    return a * b / gcd(a, b);
}

vector<pair<int, int>> adj[N];  // 邻接表:{邻居结点, 边权}
int dist[N];                    // 存储从结点1到各点的最短距离

void dijkstra() {
    priority_queue<pair<int, int>, vector<pair<int, int>>, greater<pair<int, int>>> pq;
    memset(dist, INF, sizeof(dist));
    dist[1] = 0;
    pq.push({0, 1});

    while (!pq.empty()) {
        int u = pq.top().second;
        int d = pq.top().first;
        pq.pop();

        if (d > dist[u]) continue;  // 跳过旧数据

        for (auto &[v, w] : adj[u]) {
            if (dist[v] > dist[u] + w) {
                dist[v] = dist[u] + w;
                pq.push({dist[v], v});
            }
        }
    }
}

int main() {
    // 建图
    for (int i = 1; i <= 2021; i++) {
        for (int j = i + 1; j <= min(i + 21, 2021); j++) {
            int w = lcm(i, j);
            adj[i].push_back({j, w});
            adj[j].push_back({i, w});  // 无向图
        }
    }

    dijkstra();
    cout << dist[2021] << endl;  // 输出1到2021的最短路径长度
    return 0;
}

十、6.扫雷 - 蓝桥云课

(思维、贪心、BFS)算法代码:

cpp 复制代码
#include <bits/stdc++.h>
using namespace std;

int n, m;
vector<vector<int>> mp;
vector<vector<int>> ans;

// 8个方向的偏移量
const int dx[] = {-1, -1, -1, 0, 0, 1, 1, 1};
const int dy[] = {-1, 0, 1, -1, 1, -1, 0, 1};

int main() {
    cin >> n >> m;
    mp.resize(n, vector<int>(m));
    ans.resize(n, vector<int>(m, 0));  // 初始化ans为全0

    // 输入地图
    for (int i = 0; i < n; i++) {
        for (int j = 0; j < m; j++) {
            cin >> mp[i][j];
        }
    }

    // 遍历每个方格
    for (int i = 0; i < n; i++) {
        for (int j = 0; j < m; j++) {
            if (mp[i][j] == 1) {
                ans[i][j] = 9;  // 地雷位置标记为9
            } else {
                // 检查8个方向
                for (int k = 0; k < 8; k++) {
                    int nx = i + dx[k];
                    int ny = j + dy[k];
                    if (nx >= 0 && nx < n && ny >= 0 && ny < m && mp[nx][ny] == 1) {
                        ans[i][j]++;  // 统计周围地雷数
                    }
                }
            }
        }
    }

    // 输出结果
    for (int i = 0; i < n; i++) {
        for (int j = 0; j < m; j++) {
            cout << ans[i][j];
            if (j < m - 1) cout << " ";  // 空格分隔
        }
        cout << endl;  // 换行
    }

    return 0;
}

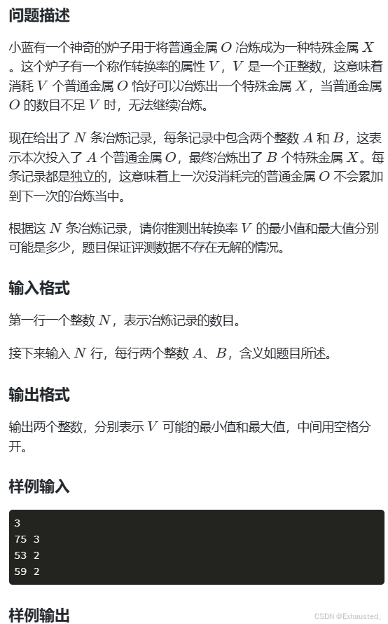
十一、7.冶炼金属 - 蓝桥云课

(二分)算法代码:

cpp 复制代码
#include <bits/stdc++.h>
using namespace std;

int main() {
    int n;
    cin >> n;
    vector<int> a(n), b(n);
    
    for (int i = 0; i < n; ++i) {
        cin >> a[i] >> b[i];
    }
    
    int v_min = 1, v_max = INT_MAX;
    
    for (int i = 0; i < n; ++i) {
        int current_min = a[i] / (b[i] + 1) + 1;
        int current_max = a[i] / b[i];
        
        v_min = max(v_min, current_min);
        v_max = min(v_max, current_max);
    }
    
    cout << v_min << " " << v_max << endl;
    return 0;
}

十二、8.递增序列 - 蓝桥云课

cpp 复制代码
VLPWJVVNNZSWFGHSFRBCOIJTPYNEURPIGKQGPSXUGNELGRVZAG
SDLLOVGRTWEYZKKXNKIRWGZWXWRHKXFASATDWZAPZRNHTNNGQF
ZGUGXVQDQAEAHOQEADMWWXFBXECKAVIGPTKTTQFWSWPKRPSMGA
BDGMGYHAOPPRRHKYZCMFZEDELCALTBSWNTAODXYVHQNDASUFRL
YVYWQZUTEPFSFXLTZBMBQETXGXFUEBHGMJKBPNIHMYOELYZIKH
ZYZHSLTCGNANNXTUJGBYKUOJMGOGRDPKEUGVHNZJZHDUNRERBU
XFPTZKTPVQPJEMBHNTUBSMIYEGXNWQSBZMHMDRZZMJPZQTCWLR
ZNXOKBITTPSHEXWHZXFLWEMPZTBVNKNYSHCIQRIKQHFRAYWOPG
MHJKFYYBQSDPOVJICWWGGCOZSBGLSOXOFDAADZYEOBKDDTMQPA
VIDPIGELBYMEVQLASLQRUKMXSEWGHRSFVXOMHSJWWXHIBCGVIF
GWRFRFLHAMYWYZOIQODBIHHRIIMWJWJGYPFAHZZWJKRGOISUJC
EKQKKPNEYCBWOQHTYFHHQZRLFNDOVXTWASSQWXKBIVTKTUIASK
PEKNJFIVBKOZUEPPHIWLUBFUDWPIDRJKAZVJKPBRHCRMGNMFWW
CGZAXHXPDELTACGUWBXWNNZNDQYYCIQRJCULIEBQBLLMJEUSZP
RWHHQMBIJWTQPUFNAESPZHAQARNIDUCRYQAZMNVRVZUJOZUDGS
PFGAYBDEECHUXFUZIKAXYDFWJNSAOPJYWUIEJSCORRBVQHCHMR
JNVIPVEMQSHCCAXMWEFSYIGFPIXNIDXOTXTNBCHSHUZGKXFECL
YZBAIIOTWLREPZISBGJLQDALKZUKEQMKLDIPXJEPENEIPWFDLP
HBQKWJFLSEXVILKYPNSWUZLDCRTAYUUPEITQJEITZRQMMAQNLN
DQDJGOWMBFKAIGWEAJOISPFPLULIWVVALLIIHBGEZLGRHRCKGF
LXYPCVPNUKSWCCGXEYTEBAWRLWDWNHHNNNWQNIIBUCGUJYMRYW
CZDKISKUSBPFHVGSAVJBDMNPSDKFRXVVPLVAQUGVUJEXSZFGFQ
IYIJGISUANRAXTGQLAVFMQTICKQAHLEBGHAVOVVPEXIMLFWIYI
ZIIFSOPCMAWCBPKWZBUQPQLGSNIBFADUUJJHPAIUVVNWNWKDZB
HGTEEIISFGIUEUOWXVTPJDVACYQYFQUCXOXOSSMXLZDQESHXKP
FEBZHJAGIFGXSMRDKGONGELOALLSYDVILRWAPXXBPOOSWZNEAS
VJGMAOFLGYIFLJTEKDNIWHJAABCASFMAKIENSYIZZSLRSUIPCJ
BMQGMPDRCPGWKTPLOTAINXZAAJWCPUJHPOUYWNWHZAKCDMZDSR
RRARTVHZYYCEDXJQNQAINQVDJCZCZLCQWQQIKUYMYMOVMNCBVY
ABTCRRUXVGYLZILFLOFYVWFFBZNFWDZOADRDCLIRFKBFBHMAXX

算法代码:

cpp 复制代码
#include <iostream>
using namespace std;
int main()
{
  // 请在此输入您的代码
  char v[30][51]={"VLPWJVVNNZSWFGHSFRBCOIJTPYNEURPIGKQGPSXUGNELGRVZAG",\
"SDLLOVGRTWEYZKKXNKIRWGZWXWRHKXFASATDWZAPZRNHTNNGQF",\
"ZGUGXVQDQAEAHOQEADMWWXFBXECKAVIGPTKTTQFWSWPKRPSMGA",\
"BDGMGYHAOPPRRHKYZCMFZEDELCALTBSWNTAODXYVHQNDASUFRL",\
"YVYWQZUTEPFSFXLTZBMBQETXGXFUEBHGMJKBPNIHMYOELYZIKH",\
"ZYZHSLTCGNANNXTUJGBYKUOJMGOGRDPKEUGVHNZJZHDUNRERBU",\
"XFPTZKTPVQPJEMBHNTUBSMIYEGXNWQSBZMHMDRZZMJPZQTCWLR",\
"ZNXOKBITTPSHEXWHZXFLWEMPZTBVNKNYSHCIQRIKQHFRAYWOPG",\
"MHJKFYYBQSDPOVJICWWGGCOZSBGLSOXOFDAADZYEOBKDDTMQPA",\
"VIDPIGELBYMEVQLASLQRUKMXSEWGHRSFVXOMHSJWWXHIBCGVIF",\
"GWRFRFLHAMYWYZOIQODBIHHRIIMWJWJGYPFAHZZWJKRGOISUJC",\
"EKQKKPNEYCBWOQHTYFHHQZRLFNDOVXTWASSQWXKBIVTKTUIASK",\
"PEKNJFIVBKOZUEPPHIWLUBFUDWPIDRJKAZVJKPBRHCRMGNMFWW",\
"CGZAXHXPDELTACGUWBXWNNZNDQYYCIQRJCULIEBQBLLMJEUSZP",\
"RWHHQMBIJWTQPUFNAESPZHAQARNIDUCRYQAZMNVRVZUJOZUDGS",\
"PFGAYBDEECHUXFUZIKAXYDFWJNSAOPJYWUIEJSCORRBVQHCHMR",\
"JNVIPVEMQSHCCAXMWEFSYIGFPIXNIDXOTXTNBCHSHUZGKXFECL",\
"YZBAIIOTWLREPZISBGJLQDALKZUKEQMKLDIPXJEPENEIPWFDLP",\
"HBQKWJFLSEXVILKYPNSWUZLDCRTAYUUPEITQJEITZRQMMAQNLN",\
"DQDJGOWMBFKAIGWEAJOISPFPLULIWVVALLIIHBGEZLGRHRCKGF",\
"LXYPCVPNUKSWCCGXEYTEBAWRLWDWNHHNNNWQNIIBUCGUJYMRYW",\
"CZDKISKUSBPFHVGSAVJBDMNPSDKFRXVVPLVAQUGVUJEXSZFGFQ",\
"IYIJGISUANRAXTGQLAVFMQTICKQAHLEBGHAVOVVPEXIMLFWIYI",\
"ZIIFSOPCMAWCBPKWZBUQPQLGSNIBFADUUJJHPAIUVVNWNWKDZB",\
"HGTEEIISFGIUEUOWXVTPJDVACYQYFQUCXOXOSSMXLZDQESHXKP",\
"FEBZHJAGIFGXSMRDKGONGELOALLSYDVILRWAPXXBPOOSWZNEAS",\
"VJGMAOFLGYIFLJTEKDNIWHJAABCASFMAKIENSYIZZSLRSUIPCJ",\
"BMQGMPDRCPGWKTPLOTAINXZAAJWCPUJHPOUYWNWHZAKCDMZDSR",\
"RRARTVHZYYCEDXJQNQAINQVDJCZCZLCQWQQIKUYMYMOVMNCBVY",\
"ABTCRRUXVGYLZILFLOFYVWFFBZNFWDZOADRDCLIRFKBFBHMAXX"};
  int s=0;
  for(int i=0;i<30;i++)
    for(int j=0;j<50;j++)
      for(int x=0;x<30;x++)
        for(int y=0;y<50;y++)
          if(v[i][j]<v[x][y]&&((i==x&&y>j)||(j==y&&x>i)||abs(y-j)==abs(x-i)&&!(x<=i&&y<=j)))
            s++;
  cout<<s;
}

十三、9.修剪灌木 - 蓝桥云课

(思维)算法代码:

cpp 复制代码
#include <iostream>
#include <algorithm>
using namespace std;

int main() {
    int N;
    cin >> N;
    for (int i = 1; i <= N; ++i) {
        cout << 2 * max(N - i, i - 1) << endl;
    }
    return 0;
}

十四、10.01串的熵 - 蓝桥云课

(暴力、枚举)算法代码:(取两者误差最小的)

cpp 复制代码
#include <bits/stdc++.h>
using namespace std;

double calculateEntropy(int n0, int total) {
    double p0 = (double)n0 / total;
    double p1 = 1.0 - p0;
    return -p0 * log2(p0) * n0 - p1 * log2(p1) * (total - n0);
}

int main() {
    int total = 23333333;
    double targetEntropy = 11625907.5798;
    int low = 0, high = total / 2;
    int best_n0 = 0;
    double minDiff = 1e9;

    for (int n0 = low; n0 <= high; ++n0) {
        double entropy = calculateEntropy(n0, total);
        double diff = abs(entropy - targetEntropy);
        if (diff < minDiff) {
            minDiff = diff;
            best_n0 = n0;
        }
    }

    cout <<best_n0 << endl;
    return 0;
}

十五、11.迷宫 - 蓝桥云课

cpp 复制代码
01010101001011001001010110010110100100001000101010
00001000100000101010010000100000001001100110100101
01111011010010001000001101001011100011000000010000
01000000001010100011010000101000001010101011001011
00011111000000101000010010100010100000101100000000
11001000110101000010101100011010011010101011110111
00011011010101001001001010000001000101001110000000
10100000101000100110101010111110011000010000111010
00111000001010100001100010000001000101001100001001
11000110100001110010001001010101010101010001101000
00010000100100000101001010101110100010101010000101
11100100101001001000010000010101010100100100010100
00000010000000101011001111010001100000101010100011
10101010011100001000011000010110011110110100001000
10101010100001101010100101000010100000111011101001
10000000101100010000101100101101001011100000000100
10101001000000010100100001000100000100011110101001
00101001010101101001010100011010101101110000110101
11001010000100001100000010100101000001000111000010
00001000110000110101101000000100101001001000011101
10100101000101000000001110110010110101101010100001
00101000010000110101010000100010001001000100010101
10100001000110010001000010101001010101011111010010
00000100101000000110010100101001000001000000000010
11010000001001110111001001000011101001011011101000
00000110100010001000100000001000011101000000110011
10101000101000100010001111100010101001010000001000
10000010100101001010110000000100101010001011101000
00111100001000010000000110111000000001000000001011
10000001100111010111010001000110111010101101111000

(动态规划、BFS)算法代码:

cpp 复制代码
#include <bits/stdc++.h>
using namespace std;

int mp[30][50];
int vis[30][50];
int dir[4][2] = {{1, 0}, {0, -1}, {0, 1}, {-1, 0}};
char k[4] = {'D', 'L', 'R', 'U'};

struct node {
    int x, y;
    string path;
};

string bfs(int x, int y) {
    node start;
    vis[0][0] = 1;
    start.x = 0;
    start.y = 0;
    start.path = "";
    queue<node> q;
    q.push(start);

    while (!q.empty()) {
        node now = q.front();
        q.pop();
        if (now.x == 29 && now.y == 49) {
            return now.path;
        }
        for (int i = 0; i < 4; i++) {
            node next;
            next.x = now.x + dir[i][0];
            next.y = now.y + dir[i][1];
            if (next.x < 0 || next.x >= 30 || next.y < 0 || next.y >= 50)
                continue; // 越界了
            if (vis[next.x][next.y] == 1 || mp[next.x][next.y] == 1)
                continue; // vis=1 表示已搜过,mp=1 表示是障碍
            vis[next.x][next.y] = 1; // 标记被搜过
            next.path = now.path + k[i];
            q.push(next);
        }
    }
    return "";
}

int main() {
    for (int i = 0; i < 30; i++) {
        string row;
        cin >> row;
        for (int j = 0; j < 50; j++) {
            mp[i][j] = row[j] - '0';
        }
    }
    cout << bfs(0, 0) << endl;
    return 0;
}

十六、12.排列字母 - 蓝桥云课

(模拟)算法代码:

cpp 复制代码
#include <iostream>
#include<bits/stdc++.h>
using namespace std;
int main()
{
  // 请在此输入您的代码
  string s;
  cin>>s;
  sort(s.begin(),s.end());
  cout<<s;
  return 0;
}
相关推荐
杨连江4 分钟前
原子级平面限域协同晶核诱导定向生长单层鳞片石墨的研究
算法
广州山泉婚姻5 分钟前
C语言三种基本程序结构详解
c语言·开发语言
上弦月-编程9 分钟前
【C语言】函数栈帧的创建与销毁(底层原理)
c语言·开发语言
MATLAB代码顾问9 分钟前
混合粒子群-模拟退火算法(HPSO-SA)求解作业车间调度问题——附MATLAB代码
算法·matlab·模拟退火算法
Felven14 分钟前
C. Prefix Min and Suffix Max
算法
加农炮手Jinx14 分钟前
LeetCode 26. Remove Duplicates from Sorted Array 题解
算法·leetcode·力扣
加农炮手Jinx15 分钟前
LeetCode 88. Merge Sorted Array 题解
算法·leetcode·力扣
Hhy_110715 分钟前
【从零开始学习数据结构 ④】:栈 ——后进先出的艺术
c语言·数据结构·学习·visual studio
格林威15 分钟前
线阵工业相机:如何计算线阵相机的行频(Line Rate)?公式+实例
开发语言·人工智能·数码相机·算法·计算机视觉·工业相机·线阵相机
yueyue54318 分钟前
透过现象看本质:以fast_lio架构的整套算法的局部避障改为TEB算法为例深度探讨——如何成为一个合格的算法架构师?
算法·架构