本系列笔记为博主学习李超老师课程的课堂笔记,仅供参阅
往期课程笔记传送门:
将mp4文件转换为yuv文件
bash
ffmpeg -i demo.mp4 # 输入文件
-an # 禁用音频流(audio no)
-c:v rawvideo # 视频流用rawvideo处理(非编码)
-pix_fmt yuv420p # 指定输出像素格式为YUV420平面
demo.yuv # 输出原始YUV数据文件
rawvideo是一个伪编码器,仅仅进行数据格式转换,不进行有损编码
yuv数据仅仅存储视频,不存储音频
bash
ffplay -f rawvideo
-video_size 640x360 # 分辨率需要根据视频内容手动指定
-pixel_format yuv420p
-framerate 24
# -vf extractplanes=y # 简单滤波
demo.yuv #播放yuv数据
yuv没有元信息,需要手动指定分辨率等信息
ffmpeg支持filter_complex复杂滤波
bash
ffmpeg -i demo.mp4 -c:v rawvideo # 输出yuv格式时默认rawvideo
-filter_complex "extractplanes=y+u+v[y][u][v]"
-map '[y]' y.yuv -map '[u]' u.yuv -map '[v]' v.yuv
# 播放
ffplay -f rawvideo -video_size 640x360 -pixel_format gray -framerate 24 y.yuv
ffplay -f rawvideo -video_size 320x180 -pixel_format gray -framerate 24 u.yuv
yuv格式:https://fourcc.org/yuv.php
H264视频编码
yuv420 640x480 15 → 52Mbps
H264建议码流:500kbps,压缩比1/100
码流推荐表:https://blog.csdn.net/huapeng_guo/article/details/132625661
交互通讯码流较低,需要时延较低;直播通讯码流较高,因为用户不和主播直接交换
GOP
Group of Picture 一组帧
GOP中帧的差距较小
- 低码率环境:减少I帧频率(延长GOP)以节省带宽,但可能降低随机访问能力。
- 高动态内容:频繁插入I帧(如GOP=15)以应对快速运动,但会增加文件体积。
I/P/B帧
I帧(Interframe frame):关键帧,采用帧内压缩技术,不依赖其他帧。
- 例如IDR帧(Instantaneous Decoding Refresh Frame)瞬时解码刷新帧,清空IDR帧之前的所有数据,后面的数据不会依赖IDR帧之前的数据。每当遇到IDR帧,解码器会清空解码器参考buffer中的内容
- 每个GOP中的第一帧是IDR帧
- 可以防止错误传播
P帧(forward Predicted frame):向前参考帧。压缩时只参考前面已经处理的帧,采用帧间压缩技术。约占I帧的 1/2 大小
B帧(Bidirectionally predicted frame):双向参考帧。压缩时,既参考前面已经处理的帧,也参考后面的帧,帧间压缩技术。它约占I帧 1/4 大小。提高B帧的数量可以提高压缩比,但是会提高编解码的耗时。实时通讯中B帧不能太多,云服务中可以很多。

解码顺序:I帧是帧内压缩,不参考其他帧 → P帧依赖前面紧邻的I帧 → B帧依赖前面和后面的I/P帧
播放顺序:I → B → P → B → ...
SPS (Sequence Parameter Set)序列参数集:位于GOP的头部(IDR帧之前),表征GOP中每一帧的序列特性
seq_parameter_set_id- 帧数
- POC(picture order count)的约束
- 参考帧数目
- 解码图像尺寸
- 帧长编码模式选择标识等
PPS(Picture Parameter Set)图像参数集:位于GOP的头部(IDR帧之前),表征GOP中每一帧的图片特性
pic_parameter_set_id- 熵编码模式选择标识(无损压缩)
- 片组数目
- 初始量化参数
- 去方块滤波洗漱调整标识等
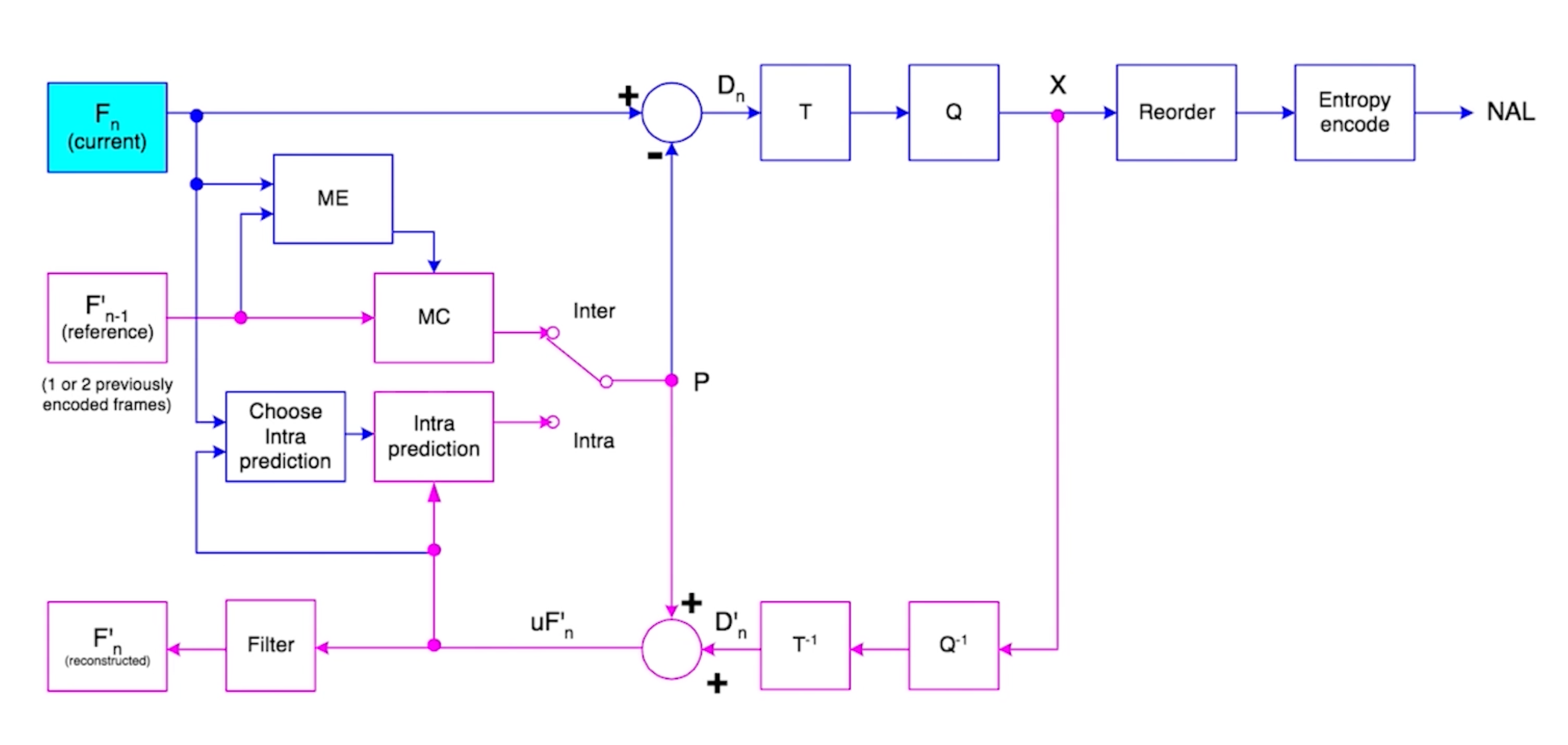
H264压缩技术
帧内压缩:解决空(间)域数据冗余问题
帧间压缩:解决时(间)域数据冗余问题
整数离散余弦变换(DCT),将空间上的相关性变为频域上无关的数据然后进行量化
CABAC压缩(老)
有损压缩
- 帧内:DCT/整数DCT + 量化 + 熵编码(解决空间冗余)。
- 帧间:运动估计 + 残差变换/量化(解决时间冗余)。
无损压缩
- 预测编码:如DPCM、线性预测(FLAC)。
- 熵编码:如霍夫曼、算术编码(CABAC压缩)、LZ77(ZIP/PNG)、VLC压缩
宏块
宏块是视频压缩操作的基本单元
H.265/HEVC:用编码树单元(CTU)替代宏块,支持更大块(如64×64)和更灵活的划分
16x16 8x16 16x8 8x8
宏块大 → 运动预测和数据头开销减少 → 压缩比提升,但细节丢失风险增加
宏块小 → 运动预测更精确且残差数据更少 → 细节保留更好,但压缩比可能降低(因运动向量增多)
帧内压缩
针对I帧
理论基础:
- 相邻像素差别不大,所以可以进行宏块预测
- 人眼对亮度的敏感度超过色度
- YUV很容易将亮度和色度分开
帧内预测:H264 9种模式,将亮度块和色度块分开预测

预测模式信息+残差值压缩
帧间压缩
运动估计:宏块匹配 → 运动矢量
运动补偿:残差值 Residual
宏块匹配算法:
- 三步搜索、四步搜索
- 二维对数搜索
- 钻石搜索
花屏:部分帧丢失
卡顿:当有帧丢失时,丢失GOP内所有帧,显示前一个I帧,直到下一个IDR帧

H264标准支持:https://en.wikipedia.org/wiki/Advanced_Video_Coding
H264码流
码流分层
-
NAL层:Netword Abstraction Layer,视频数据网络抽象层。
NAL层是视频编码与网络传输之间的适配层,即使底层用TCP,仍需NAL解决视频特有的问题(如帧划分、参数集管理)。而在UDP场景下,NAL层的设计更是不可或缺。
VLC层:Video Coding Layer,视频数据编码层

一般情况下:一个slice对应一个图像
SODB(String of Data Bits):原始数据比特流,二进制数据,不一定是8的倍数,由VCL层产生的,需要补齐。
RBSP(Raw Byte Sequence Payload)
补齐为8的倍数,补1和多个0
NALU
NAL Header(1 Byte) + RBSP
/

Annexb格式:用于本地文件存储
RTP格式:用于直播推流
