我自己的原文哦~ https://blog.51cto.com/whaosoft/11888986
一、电流检测电路
电流检测的应用
电路检测电路常用于:高压短路保护、电机控制、DC/DC换流器、系统功耗管理、二次电池的电流管理、蓄电池管理等电流检测等场景。电路专辑

对于大部分应用,都是通过感测电阻两端的压降测量电流。

一般使用电流通过时的压降为数十mV~数百mV的电阻值,电流检测用低电阻器使用数Ω以下的较小电阻值;检测数十A的大电流时需要数mΩ的极小电阻值,因此,以小电阻值见长的金属板型和金属箔型低电阻器比较常用,而小电流是通过数百mΩ~数Ω的较大电阻值进行检测。
测量电流时, 通常会将电阻放在电路中的两个位置。第一个位置是放在电源与负载之间。这种测量方法称为高侧感测。通常放置感测电阻的第二个位置是放在负载和接地端之间。这种电流感测方法称为低侧电流感测。

两种测量方法各有利弊,低边电阻在接地通路中增加了不希望的额外阻抗;采用高侧电阻的电路必须承受相对较大的共模信号。低侧电流测量的优点之一是共模电压,即测量输入端的平均电压接近于零。这样更便于设计应用电路,也便于选择适合这种测量的器件。低侧电流感测电路测得的电压接近于地, 在处理非常高的电压时、或者在电源电压可能易于出现尖峰或浪涌的应用中,优先选择这种方法测量电流。由于低侧电流感测能够抗高压尖峰干扰, 并能监测高压系统中的电流。
电流检测电路
低侧检测
低侧电流感测的主要缺点是采用电源接地端和负载、系统接地端时,感测电阻两端的压降会有所不同。如果其他电路以电源接地端为基准,可能会出现问题。为最大限度地避免此问题,存在交互的所有电路均应以同一接地端为基准, 降低电流感测电阻值有助于尽量减小接地漂。
如上图,如果图中运放的 GND 引脚以 RSENSE 的正端为基准,那么其共模输入范围必须覆盖至零以下,也就是GND - (RSENSE × ILOAD)。Rsensor将地(GND)隔开了。
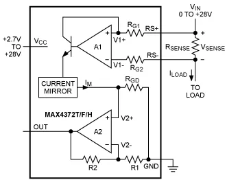
高侧检测

随着大量包含高精度放大器和精密匹配电阻的IC的推出,在高侧电流测量中使用差分放大器变得非常方便。高侧检测带动了电流检测IC 的发展,降低了由分立器件带来的参数变化、器件数目太多等问题,集成电路方便了我们使用。下图为一种高侧检测的 IC 方案:

检测电路连出方式
对电流通过电阻器时的压降进行检测,需要从电阻器的两端引出用于检测电压的图案。电压检测连接如下图(2)所示,建议从电阻器电极焊盘的内侧中心引出。这是因为电路基板的铜箔图案也具备微小的电阻值,需要避免铜箔图案的电阻值所造成的压降的影响。如果按照下图(1)所示,从电极焊盘的侧面引出电压检测图案,检测对象将是低电阻器电阻值加上铜箔图案电阻值的压降,无法正确地检测电流。
PCB Layout参考:

二、如何在PCB布局中减少寄生电容?
电子系统中的噪声有多种形式。无论是从外部来源接收到的,还是在PCB布局的不同区域之间传递,噪声都可以通过两种方法无意中接收:寄生电容和寄生电感。寄生电感相对容易理解和诊断,无论是从串扰的角度还是从板上不同部分之间看似随机噪声的耦合。
处理寄生电容并不一定更难,但确实需要理解PCB布局几何形状将如何影响互电容。在高频操作的系统中,或者在高dV/dt节点可以创建电容耦合噪声的地方,一些简单的PCB布局选择可以帮助减少寄生元件。在本文中,将一般性地描述如何减少寄生电容,并提供一些在高频路由以及在开关转换器中的例子。
识别并减少寄生电容
虽然没有单一公式用于寄生电容,但它有一个一般定义:
- 寄生电容是两个通过绝缘体分隔的导电结构之间存在的非故意电容(通常是不希望的)。
有时,这种非预期的电容实际上是有益的,在这种情况下,我们不使用"寄生"这个词来描述它。以电源-地平面对为例;这种简单结构有助于提供一个大的电荷储备,以支持具有高输入/输出数量的高速组件,因为它具有固有的电容性。另一个例子是在共面波导中,基本上是利用寄生电容来将互连的阻抗设置为所需的值。
在PCB中,寄生电容几乎可以出现在任何地方。看看下面的布局;我指出了一些寄生电容明显的区域。这只显示了顶层产生的电容,但任何层都可能有电容。

正如上面的定义所暗示的,寄生电容出现在任何由介电体分隔的导体对之间,我们可以快速识别上述示例中出现寄生电容的多个区域。每当在PCB布局中有寄生电容时,它可以通过两种方式出现:
-
作为自身电容,它表现为导体与不同导体(通常是GND)之间的高不希望的电容。
-
互相电容是指两个导电结构之间的电容,它们各自参考第三个导电结构;这实际上是导致两条走线之间产生电容耦合的电容形式。
为什么高寄生电容很重要?这很重要,因为每当两个电容耦合的导体之间存在变化的电位时,这会导致每个导体上流动一些位移电流。这是设计师应该熟悉的一种串扰形式。通常,当一个切换信号在受害走线上诱导其信号时,我们称之为串扰,但同样的机制在存在一些寄生电容时也可以在任何其他结构上诱导噪声。
虽然永远无法完全消除它,但在某些情况下,尝试减少它是有益的。要了解如何减少寄生电容的一些策略,看一些例子会有所帮助。
示例:开关调节器中的高dV/dt节点
下面的调节器示例部分展示了一个强dV/dt节点的位置,以及为什么这种布局会有更大的耦合进入其反馈回路,而不是到系统的任何附近部分。在开关调节器中,dV/dt节点出现在开关阶段的输出上,但在整流/滤波阶段之前。在下面的示例中,SW_OUT节点是我们的高dV/dt节点,由PWM信号驱动。
这个节点对附近的地面区域有一些寄生电容。如果附近有其他组件或电路,这些电路的寄生电容会导致开关噪声出现在这些电路中。附近的地面有一些帮助,但真正防止噪声耦合的是从SW_OUT回到调节器芯片的大电容器。这个大电容器为高dV/dt开关噪声提供了一个低阻抗路径回到开关阶段的高侧,有效地将开关阶段的输出与GND解耦。

dV/dt 节点可能会导致 PCB 布局中的噪声耦合。一个有意放置的电容器可以防止这种情况
另一种减少SW_OUT与附近走线或电路之间寄生电容的策略是利用下一层的GND平面。将GND平面靠近高dV/dt节点,将通过创建更强的电场与GND的耦合,相比于PCB布局中的某些其他节点,减少相互电容。换句话说,会希望在这块板子的L1和L2之间有一个更薄的介电层。
示例:两条走线之间的相互电容
电容性串扰是走线之间两种耦合类型之一(另一种是感应性),其中一条走线上的信号可以在另一条走线上产生噪声。在逐渐增高的频率下,这主要由相互电容主导。在PCB布局中,假设已经按照最佳实践在GND区域上布线,基本上有两种减少这种类型寄生电容的选择:
-
在保持阻抗目标不变的情况下,使地线更靠近信号线,同时使信号线更窄
-
增加信号线之间的间距
几乎能找到的所有关于减少串扰的建议都会推荐选项#2,但实际上选项#1同样有效。这是因为它使地平面中的镜像电荷/电流更靠近信号线。不应该尝试像短接保护信号线这样的操作,因为这会在地线上产生不希望的寄生电容,并且在某些配置中实际上会增加串扰。

仿真结果显示,两个50欧姆走线之间的寄生电容如何受与GND平面的距离(记作H)的影响。
对于自电容形式的寄生电容,需要分开导体或使导体变小。对于互电容形式的寄生电容,需要通过增加自电容远超过互电容来减少耦合。在上述例子中,我们看到,仅仅通过将地平面靠近我们的互电容信号线,就大大减少了它们的互电容,而无需对PCB布局中的其他导体进行任何改变。
三、零欧姆电阻的使用技巧
零欧姆电阻又称为跨接电阻器,是一种特殊用途的电阻,0欧姆电阻的并非真正的阻值为零,欧姆电阻实际是电阻值很小的电阻。
电路板设计中两点不能用印刷电路连接,常在正面用跨线连接,这在普通板中经常看到,为了让自动贴片机和自动插件机正常工作,用零电阻代替跨线。

上图是用在单面PCB板上做跨线的0欧姆电阻。
零欧姆电阻的作用总结可以包括以下作用:
- 在电路中没有任何功能,只是在PCB上为了调试方便或兼容设计等原因。
- 可作跳线使用,避免用跳针造成的高频干扰(成为天线)
- 在匹配电路参数不确定的时候,以0欧姆代替,实际调试的时候,确定参数,再以具体数值的元件代替。
- 0欧姆电阻实际是电阻值很小的电阻,想测某部分电路的耗电流的时候,接0欧姆电阻,接上电流表,这样方便测耗电流,可用于测量大电流。

上图是用在单面PCB板上做跨线的0欧姆电阻。
- 在布线时,如果实在布不过去了,也可以加一个0欧的电阻。
- 在高频信号下,充当电感或电容。(与外部电路特性有关)电感用,主要是解决EMC问题。如地与地,电源和IC Pin间。
- 单点接地(指保护接地、工作接地、直流接地在设备上相互分开,各自成为独立系统。)
做电路保护,充当低成本熔丝(圈圈USB电路中以0欧0603电阻充当USB过流保护)由于PCB上走线的熔断电流较大,如果发生短路过流等故障时,很难熔断,可能会带来更大的事故。由于0欧电阻电流承受能力比较弱(其实0欧电阻也是有一定的电阻的,只是很小而已),过流时就先将0欧电阻熔断了,从而将电路断开,防止了更大事故的发生。有时也会用一些阻值为零点几或者几欧的小电阻来做保险丝。不过不太推荐这样来用,但有些厂商为了节约成本,就用此将就了。

在数字和模拟等混合电路中,往往要求两个地分开,并且单点连接。我们可以用一个0欧的电阻来连接这两个地,而不是直接连在一起。这样做的好处就是,地线被分成了两个网络,在大面积铺铜等处理时,就会方便得多。附带提示一下,这样的场合,有时也会用电感或者磁珠等来连接。
配置电路,一般产品上不要出现跳线和拨码开关。有时用户会乱动设置,易引起误会,为了减少维护费用,应用0欧电阻代替跳线等焊在板子上
零欧姆电阻可以承受多少电流?
设计电路经常要用零欧姆电容,一般根据线路电流来选择电阻额定功率,那0欧姆一般选多少合适?
一般的0欧姆电阻的实际阻值在50毫欧左右+-5%的偏差。所以根据额定功率,你就可以计算出来,它的额定电流了。
- 0402 1/16W:1/16=I*I*0.05 即I=1.118A;
- 0603 1/8W:1/8=I*I*0.05 即I=1.58A;
- 0805 1/4W:1/4=I*I*0.05 即I=2.236A;
对于每种封装的O欧姆电阻具体可以通过多大的电流,还需要根据电阻在PCB板上的散热情况来决定。
下面分别测试了0603, 0805, 1206三种封装下,通过的电流和电阻两端之间的电压的关系。可以看到三种封装的电阻都在电流实际超过6A之后,电压开始快速上升。

上图是在测试0欧姆电阻最大流经电流。
这说明电阻的温度也急剧增加,导致功耗也大幅度增加。0603电阻在电流增加到11.5A时烧毁,0805电阻在电流增加到12A时烧断,1206的电阻在12A时没有烧毁。

上图是0603封装0欧姆电阻电流与电压之间的曲线。

上图是0805封装0欧姆电阻电流与电压之间的曲线。

上图是1206封装0姆电阻电流与电压之间的曲线。
四、常用的电路保护器件
电子电路很容易在过压、过流、浪涌等情况发生的时候损坏,随着技术的发展,电子电路的产品日益多样化和复杂化,而电路保护则变得尤为重要。电路保护元件也从简单的玻璃管保险丝,变得种类更多,防护性能更优越。
电路保护的意义是什么?
在各类电子产品中,设置过压保护和过流保护变得越来越重要,那么电路保护的意义到底是什么?
- 由于如今电路板的集成度越来越高,板子的价格也跟着水涨船高,因此我们要加强保护。
- 半导体器件,IC的工作电压有越来越低的趋势,而电路保护的目的则是降低能耗损失,减少发热现象,延长使用寿命。
- 车载设备,由于使用环境的条件比一般电子产品更加恶劣,汽车行驶状况万变,汽车启动时产生很大的瞬间峰值电压等。因此,在为这些电子设备配套产品的电源适配器中,一般要使用过压保护元件。
- 通信设备,通信场所对防雷浪涌有一定的要求,在这些设备中使用过压保护、过流保护元件就变得重要起来,它们是保证用户人身安全和通信正常的关键。
- 大部分电子产品出现的故障,都是电子设备电路中出现的过压或者电路现象造成的,随着我们对电子设备质量的要求越来越高,电子电路保护也变得更加不容忽视。
那么电路保护如此重要,常用的电路保护元件有哪些?
防雷器件
陶瓷气体放电管
防雷器件中应用最广泛的是陶瓷气体放电管,之所以说陶瓷气体放电管是应用最广泛的防雷器件,是因为无论是直流电源的防雷还是各种信号的防雷,陶瓷气体放电管都能起到很好的防护作用。其最大的特点是通流量大,级间电容小,绝缘电阻高,击穿电压可选范围大。
半导体放电管
半导体放电管是一种过压保护器件,是利用晶闸管原理制成的,依靠PN结的击穿电流触发器件导通放电,可以流过很大的浪涌电流或脉冲电流。其击穿电压的范围,构成了过压保护的范围。固体放电管使用时可直接跨接在被保护电路两端。具有精确导通、快速响应(响应时间ns级)、浪涌吸收能力较强、双向对称、可靠性高等特点。
玻璃放电管
玻璃放电管(强效放电管、防雷管)是20世纪末新推出的防雷器件,它兼有陶瓷气体放电管和半导体过压保护器的优点:绝缘电阻高(≥10^8Ω)、极间电容小(≤0.8pF)、放电电流较大(最大达3kA)、双向对称性、反应速度快(不存在冲击击穿的滞后现象)、性能稳定可靠、导通后电压较低,此外还有直流击穿电压高(最高达5000V)、体积小、寿命长等优点。其缺点是直流击穿电压分散性较大(±20%)。
过压器件
压敏电阻
压敏电阻也是一种用得最多的限压器件。利用压敏电阻的非线性特性,当过电压出现在压敏电阻的两极间,压敏电阻可以将电压钳位到一个相对固定的电压值,从而实现对后级电路的保护。压敏电阻的响应时间为ns级,比空气放电管快,比TVS管稍慢一些,一般情况下用于电子电路的过电压保护其响应速度可以满足要求。压敏电阻的结电容一般在几百到几千pF的数量级范围,很多情况下不宜直接应用在高频信号线路的保护中,应用在交流电路的保护中时,因为其结电容较大会增加漏电流,在设计防护电路时需要充分考虑。压敏电阻的通流容量较大,但比气体放电管小。
贴片压敏电阻的作用
贴片压敏电阻主要用于保护元件和电路,防止在电源供应、控制和信号线产生的ESD。
瞬态抑制二极管
瞬态抑制器TVS二极管广泛应用于半导体及敏感器件的保护,通常用于二级保护。基本都会是用于在陶瓷气体放电管之后的二级保护,也有用户直接将其用于产品的一级保护。其特点为反应速度快(为ps级),体积小,脉冲功率较大,箝位电压低等。其10/1000μs波脉冲功率从400W~30KW,脉冲峰值电流从0.52A~544A;击穿电压有从6.8V~550V的系列值,便于各种不同电压的电路使用。
过流器件
自恢复保险丝
自恢复保险丝PPTC就是一种过流电子保护元件,采用高分子有机聚合物在高压、高温,硫化反应的条件下,搀加导电粒子材料后,经过特殊的工艺加工而成。自恢复保险丝(PPTC:高分子自恢复保险丝)是一种正温度系数聚合物热敏电阻,作过流保护用,可代替电流保险丝。电路正常工作时它的阻值很小(压降很小),当电路出现过流使它温度升高时,阻值急剧增大几个数量级,使电路中的电流减小到安全值以下,从而使后面的电路得到保护,过流消失后自动恢复为低阻值。
静电元件
ESD静电放电二极管
ESD静电放电二极管是一种过压、防静电保护元件,是为高速数据传输应用的I/O端口保护设计的器件。ESD静电二极管是用来避免电子设备中的敏感电路受到ESD(静电放电)的影响。可提供非常低的电容,具有优异的传输线脉冲(TLP)测试,以及IEC6100-4-2测试能力,尤其是在多采样数高达1000之后,进而改善对敏感电子元件的保护。
电感的作用
电磁的关系相信大家都清楚,电感的作用就是在电路刚开始的时候,一切还不稳定的时候,如果电感中有电流通过,就一定会产生一个与电流方向相反的感应电流。依据法拉第电磁感应定律可知,等到电路运行了一段时间后,一切都稳定了,电流没有什么变化了,电磁感应也就不会产生电流,这时候就稳定了,不会出现突发性的变故,从而保证了电路的安全,就像水车,一开始由于阻力转动的比较慢,后来慢慢趋于平和。
磁珠的作用
磁珠有很高的电阻率和磁导率,它等效于电阻和电感串联,但电阻值和电感值都随频率变化。它比普通的电感有更好的高频滤波特性,在高频时呈现阻性,所以能在相当宽的频率范围内保持较高的阻抗,从而提高调频滤波效果,在以太网芯片上用到过。
五、常用电路基础公式
1.欧姆定律计算
计算电阻电路中电流、电压、电阻和功率之间的关系。
欧姆定律解释了电压、电流和电阻之间的关系,即通过导体两点间的电流与这两点间的电势差成正比。说明两点间的电压差、流经该两点的电流和该电流路径电阻之间关系的定律。该定律的数学表达式为V= IR,其中V是电压差,I是以安培为单位的电流,R是以欧姆为单位的电阻。若电压已知,则电阻越大,电流越小。

2.计算多个串联或并联连接的电阻的总阻值


3.计算多个串联或并联连接的电容器的总容值


4.电阻分压计算
计算电阻分压器电路的输出电压,以实现既定的阻值和电源电压组合。
什么是分压器?
分压器是一个无源线性电路,能产生一个是其输入电压(V1)一部分的输出电压(Vout)。分压器用于调整信号电平,实现有源器件和放大器偏置,以及用于测量电压。欧姆定律解释了电压、电流和电阻之间的关系,即通过两点间导体的电流与这两点间的电势差成正比。
这是一个说明两点间的电压差、流经该两点的电流和该电流路径电阻之间关系的定律。该定律的数学表达式为V= IR,其中V是电压差,I是以安培为单位的电流,R是以欧姆为单位的电阻。若电压已知,则电阻越大,电流越小。

5.电流分流器,电阻计算
计算连接到电流源的多至10个并联电阻上流过的电流:

6.电抗计算
计算指定频率下电感器或电容器的电抗或导纳大小。
感抗/导纳:

容抗/导纳:

7.RC 时间常数计算器
计算电阻与电容的积,亦称RC时间常数。该数值在描述电容通过电阻器进行充电或放电的方程式中出现,表示在改变施加到电路的电压后,电容器两端的电压达到其最终值约63%所需的时间。同时该计算器也会计算电容器充电到指定电压所存储的总能量。
如何计算时间常数:时间常数(T)可由电容(C)和负载电阻(R)的值确定。电容器(E)中存储的能量(E)由两个输入确定,即由电压(V)和电容决定。

8.LED串联电阻器计算器
计算在指定电流水平下通过电压源驱动一个或多个串联LED所需的电阻。注意:当为此目的选择电阻器时,为避免电阻器温度过高,请选择额定功率是下方计算出的功率值的2至10倍之间的电阻器。

9.dBm转W换算

10.电感换算

11.电容器换算表
换算包括pF、nF、μF、F在内的不同量级电容单位之间的电容测量值。

12.电池续航时间
电池续航时间计算公式:电池续航时间=电池容量(mAh)/ 负载电流(mA)
根据电池的标称容量和负载所消耗的平均电流来估算电池续航时间。电池容量通常以安培小时(Ah)或毫安小时(mAh)为计量单位,尽管偶尔会使用瓦特小时(Wh)。
将瓦特小时除以电池的标称电压(V),就可以转换为安培小时,公式如下:Ah= Wh /V安培小时(亦称安时),是一种电荷度量单位,等于一段时间内的电流。一安时等于一个小时的一安培连接电流。毫安小时或毫安时是一千分之一安培小时,因此1000mAh 电池等于1Ah电池。上述结果只是估算值,实际结果会受电池状态、使用年限、温度、放电速度和其它因素的影响而发生变化。如果所用电池是全新的高质量电池,在室温下工作且工作时间在1小时到1年之间,则这种预估结果最贴近实际结果。
13.PCB 印制线宽度计算
使用IPC-2221标准提供的公式计算铜印刷电路板导体或承载给定电流所需"印制线"的宽度,同时保持印制线的温升低于规定的极限值。此外,如果印制线长度已知,还会计算总电阻、电压降和印制线电阻引起的功率损耗。由此求得的结果是估算值,实际结果会随应用条件而发生变化。我们还应注意,与电路板外表面上的印制线相比,电路板内层上的印制线所需的宽度要大得多,请使用适合您情况的结果。
如何计算印制线宽度:首先,计算面积:面积[mils^2]= (电流[Amps]/(k*(温升[℃])^b))^(1/c)
然后,计算宽度:宽度[mils]= 面积[mils^2]/(厚度[oz]*1.378[mils/oz])用于IPC-2221内层时:k= 0.024、b= 0.44、c= 0.725用于IPC-2221外层时:k= 0.048、b= 0.44、c= 0.725其中k、b和c是由对IPC-2221曲线进行曲线拟合得出的常数。
公值:厚度:1oz 环境温度:25C 温升:10C
六、20个需要掌握的模拟电路
桥式整流电路



二极管的单向导电性:二极管的PN结加正向电压,处于导通状态;加反向电压,处于截止状态。其伏安特性曲线,如下图。

理想开关模型和恒压降模型:理想模型指的是在二极管正向偏置时,其管压降为0,而当其反向偏置时,认为它的电阻为无穷大,电流为零,就是截止。恒压降模型是说当二极管导通以后,其管压降为恒定值,硅管为0.7V,锗管0.5V。
桥式整流电流流向过程:当u2是正半周期时,二极管Vd1和Vd2导通;而二极管Vd3和Vd4截止,负载RL的电流是自上而下流过负载,负载上得到了与u2正半周期相同的电压。在u2的负半周,u2的实际极性是下正上负,二极管Vd3和Vd4导通而Vd1和Vd2截止,负载RL上的电流仍是自上而下流过负载,负载上得到了与u2正半周期相同的电压。
电源滤波器

电源滤波的过程分析:电源滤波是在负载RL两端并联一只较大容量的电容器。由于电容两端电压不能突变,因而负载两端的电压也不会突变,使输出电压得以平滑,达到滤波的目的。
- 波形形成过程
输出端接负载RL,当电源供电时,向负载提供电流的同时也向电容C充电,充电时间常数:τ=(Ri∥RL·C)≈Ri·C
一般Ri远小于RL,忽略Ri压降的影响,电容上电压将随u2迅速上升。
- 当ωt=ωt1时,有u2=u0,此后u2低于u0,所有二极管截止,这时电容C通过RL放电,放电时间常数为RLC,放电时间慢,u0变化平缓。
- 当ωt=ωt2时,u2=u0, ωt2后u2又变化到比u0大,又开始充电过程,u0迅速上升。
- 当ωt=ωt3时,有u2=u0,ωt3后,电容通过RL放电。
如此反复,周期性充放电。由于电容C的储能作用,RL上的电压波动大大减小了。电容滤波适合于电流变化不大的场合。LC滤波电路适用于电流较大,要求电压脉动较小的场合。
- 滤波电容的容量和耐压值选择
电容滤波整流电路输出电压Uo在√2·U2~0.9·U2之间,输出电压的平均值取决于放电时间常数的大小。
电容容量RLC≧(3~5)·T/2,其中T为交流电源电压的周期。实际中,经常进一步近似为Uo≈1.2·U2整流管的最大反向峰值电压URM=√2·U2,每个二极管的平均电流是负载电流的一半。
信号滤波器

信号滤波器的作用:把输入信号中不需要的信号成分衰减到足够小的程度,但同时必须让有用信号顺利通过。
- 与电源滤波器的区别和相同点
区别:信号滤波器用来过滤信号,其通带是一定的频率范围,而电源滤波器则是用来滤除交流成分,使直流通过,从而保持输出电压稳定;交流电源则是只允许某一特定的频率通过。
相同点:都是用电路的幅频特性来工作。
- LC串联和并联电路的阻抗计算
串联时,电路阻抗为:
Z=R+j(XL-XC)=R+j(ωL-1/ωC)
并联时,电路阻抗为:

考虑到实际中,常有R<<ωL,所以有:


幅频关系和相频关系曲线,如下:

通频带曲线,如下图所示。

微分&积分电路
微分和积分电路,如下图。

微分电路可把矩形波转换为尖脉冲波,主要用于脉冲电路、模拟计算机和测量仪器中,以获取蕴含在脉冲前沿和后沿中的信息,例如提取时基标准信号等。
积分电路使输入方波转换成三角波或者斜波,主要用于波形变换、放大电路失调电压的消除及反馈控制中的积分补偿等场合。其主要用途有:
- 在电子开关中用于延迟;
- 波形变换;
- A/D转换中,将电压量变为时间量;
- 移相。
共射极放大电路
共射极放大电路如下图。

共射极放大电路的结构简单,具有较大的电压放大倍数和电流放大倍数,输入和输出电阻适中,但工作点不稳定,一般用在温度变化小,技术要求不高的情况下。
特点:
- 输入信号和输出信号反相。
- 有较大的电流和电压增益。
- 一般用作放大电路的中间级。
- 共射极放大器的集电极跟零电位点之间是输出端,接负载电阻。
分压偏置式共射极放大电路
分压偏置式共射极放大电路,如下图。

分压偏置式共射极放大电路即基极分压式射极偏置电路,是BJT的放大电路的三种组态之一。三种组态分别为:共射,共集,和共基。
其中共集组态具有电流放大作用。输入电阻最高,输出电阻最小。共基组态具有电压放大作用,输入电阻最小,输出电阻较大。而共射组态既具有电压放大也具有电流放大作用。输入电阻居中,输出电阻较大。
因此,共集组态多用于多级放大电路的输入级或输出级或缓冲级。共基组态常用于高频或宽频带低输入阻抗的场合。而共射组态常用于放大电路的中间级。
共集电极放大电路
共集电极放大电路(射级跟随器),如下图所示。

共集电极放大电路是从发射极输出信号的,信号波形和相位基本与输入相同,因而又称射极输出器或射极跟随器,简称射随器,常用作缓冲器使用。
共集电极放大电路常作为电流放大器使用,它的特点是高输入阻抗,电流增益大,但是电压输出的帽度几乎没有放大,也就是输出电压接近输入电压,而由于输入阻抗高而输出阻抗低的特性,也常作为阻抗变换器使用。
电路反馈框图
电路反馈框图,如下。

反馈,就是把放大电路的输出量的一部分或全部,通过反馈网络以一定的方式又引回到放大电路的输入回路中去,以影响电路的输入信号作用的过程。
放大电路静态工作点会随温度的变化而上下波动,其放大倍数不稳定,为了稳定放大电路的静态工作点,可采用分压式工作点稳定电路,在电路中引入一个直流电流负反馈。
为了提高输入电阻,降低输出电阻,可采用射极输出器,在射极输出器电路中引入电压串联负反馈。
二极管稳压电路
二极管稳压电路,如下图。

稳压二极管,是指利用pn结反向击穿状态,其电流可在很大范围内变化而电压基本不变的现象,制成的起稳压作用的二极管。
稳压二极管的伏安特性曲线的正向特性和普通二极管差不多,反向特性是在反向电压低于反向击穿电压时,反向电阻很大,反向漏电流极小。但是,当反向电压临近反向电压的临界值时,反向电流骤然增大,称为击穿,在这一临界击穿点上,反向电阻骤然降至很小值。尽管电流在很大的范围内变化,而二极管两端的电压却基本上稳定在击穿电压附近,从而实现了二极管的稳压功能。
串联稳压电路
串联稳压电路,如下图。

串联型稳压电路,除了变压、整流、滤波外,稳压部分一般有四个环节:调整环节、基准电压、比较放大器和取样电路。
当电网电压或负载变动引起输出电压V0变化时,取样电路将输出电压V0的一部分馈送回比较放大器和基准电压进行比较。
其产生的误差电压经放大后去控制调整管的基极电流,自动地改变调整管集---射极间的电压,补偿V0的变化,从而维持输出电压基本不变。
差分放大电路
差分放大电路,如下图。

差分放大电路具有电路对称性的特点,此特点可以起到稳定工作点的作用,被广泛用于直接耦合电路和测量电路的输入级。
差分放大电路有差模和共模两种基本输入信号,由于其电路的对称性,当两输入端所接信号大小相等、极性相反时,称为差模输入信号;当两输入端所接信号大小相等、极性相同时,称为共模信号。通常我们将要放大的信号作为差模信号进行输入,而将由温度等环境因素对电路产生的影响作为共模信号进行输入,因此我们最终的目的,是要放大差模信号,抑制共模信号。
差分放大电路是直接耦合放大电路的基本组成单元,该电路对于不同的输入信号有不同的作用,对于共模信号起到很强的抑制作用,而对差模信号起到放大作用,并且电路的放大能力与输出方式有关。
场效应管放大电路
场效应管放大电路,如下图。

场效应管与晶体管一样,也具有放大作用,但与普通晶体管是电流控制型器件相反,场效应管是电压控制型器件。它具有输入阻抗高、噪声低的特点。
场效应管的3个电极,即栅极、源极和漏极分别相当于晶体管的基极、发射极和集电极。
MOS管能工作在放大区,而且很常见。做镜像电流源、运放、反馈控制等,都是利用MOS管工作在放大区。由于MOS管的特性,当沟道处于似通非通时,栅极电压直接影响沟道的导电能力,呈现一定的线性关系。由于栅极与源漏隔离,因此其输入阻抗可视为无穷大,当然,随频率增加阻抗就越来越小,一定频率时,就变得不可忽视。这个高阻抗特点被广泛用于运放,运放分析的虚连、虚断两个重要原则就是基于这个特点。这是三极管不可比拟的。
选频(带通)放大电路
选频(带通)放大电路,如下图。

选频放大电路通常位于接收系统的前端,放大的信号幅度小、频率高,亦称高频小信号谐振放大器或带通放大器。
运算放大电路
运算放大电路如下图。

电路中的运算放大器,有同相输入端和反相输入端,输入端的极性和输出端是同一极性的就是同相放大器,而输入端的极性和输出端相反极性的则称为反相放大器。
同相输入的输入阻抗高,反相输入的输入阻抗低。同相输入的输入阻抗基本上由同相端并联的偏置电阻决定,这个电阻可以用得很大 ;反相输入时,由于有反馈电阻并联于反相端与输出端之间,这个反馈电阻不可能用得很大,所以反相输入的输入阻抗比较低。
差分输入运算放大电路
差分输入运算放大电路,如下图。

输出电压与运放两端的输入电压差成比例,能实现减法运算。常用作减法运算以及测量放大器。
电压比较器

电压比较器是对输入信号进行鉴别与比较的电路,是组成非正弦波发生电路的基本单元电路。常用的电压比较器有单限比较器、滞回比较器、窗口比较器、三态电压比较器等。
电压比较器它可用作模拟电路和数字电路的接口,还可以用作波形产生和变换电路等。利用简单电压比较器可将正弦波变为同频率的方波或矩形波。
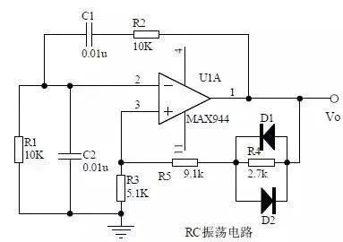
RC振荡电路

采用RC选频网络构成的振荡电路称为RC振荡电路,它适用于低频振荡,一般用于产生1Hz~1MHz的低频信号。电路由放大电路、选频网络、正反馈网络,稳幅环节四部分构成。主要优点是结构简单,经济方便。根据RC选频网络的不同形式,可以将RC振荡电路分为RC超前(或滞后)相移振荡电路和文氏电路振荡电路。
LC振荡电路

LC电路,也称为谐振电路、槽路或调谐电路,是包含一个电感(用字母L表示)和一个电容(用字母C表示)连接在一起的电路。该电路可以用作电谐振器(音叉的一种电学模拟),储存电路共振时振荡的能量。
LC电路既用于产生特定频率的信号,也用于从更复杂的信号中分离出特定频率的信号。它们是许多电子设备中的关键部件,特别是无线电设备,用于振荡器、滤波器、调谐器和混频器电路中。
石英晶体振荡电路

石英晶体是石英晶体谐振器的简称,将二氧化硅结晶体按一定的方向切割成很薄的晶片,再将晶片两个对应的表面抛光和涂敷银层,并作为两个极引出管脚,加以封装,就构成石英晶体谐振器。它具有非常稳定的固有频率。
石英晶体的形状呈六角形柱体,需切割成适当尺寸之后才能使用。为得到不同振荡频率的石英晶体,加工时需采用不同的切割方法。将一个切割的石英晶体夹在一对金属片中间就构成了石英晶振,它具有压电效应,即在晶片两极外加电压,晶振就会产生变形:反之如果外力使晶片变形,则在两极金属片上又会产生电压,若加适当的交变电压,石英晶体便会产生谐振。当所加的交变电压频率恰为石英晶体自然谐振频率时,其振幅最大。
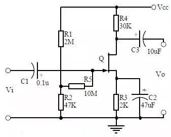
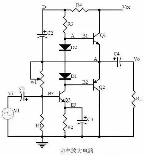
功率放大电路

功率放大电路是一种以输出较大功率为目的的放大电路。它一般直接驱动负载,带载能力要强。功率放大电路通常作为多级放大电路的输出级。
七、遥控器背光照明电路
想通过红外发射管取信号。拆开看了下,红外发射管一端直接接地,另一端通过一个三极管接VCC。
因为遥控器不带背光,晚上开遥控器的时候需要开灯才可以看清,所以想自己加个背光,用起来方便点。
要求是:
- 供电为两个AA电池(3V)。
- 待机低功耗。
- 延时5秒左右关闭,关闭时"干脆利落",因为自己之前做过锂电池供电单按键的开关,延时后有一段时间会微亮,过很久才会完全关闭,用在这里肯定不合适了。
- 不干扰发射管正常工作自己有常见的容阻,三极管只有8050和8550,电路是越简单越好。
电路效率无所谓,只要低待机功耗就好。另外想把遥控器改锂电池,手头有不少100MAH的小锂电池,想改到遥控器上,不知道能不能做一个低待机功耗的锂电池降压电路,吧锂电池降压到2个1.5V电池的电压范围内?
如果把原来的干电池换成使用锂电池,电路会比较简单:

注意红外发射管最好串联一个限流电阻,锂电池的内阻比较小,放电电流较大。
今天实际测试了一下,使用10uF 延时电容,大概在3秒,换成22uF电解,延时时长约8 ~ 10秒。
如果还是使用普通AA 电池供电,白光二极管会亮度不足,需要增加升压驱动电路。
升压电路使用节能灯小磁环自制的升压变压器:

可以驱动两只或三只白光LED 串联。
或者使用成品电感制作:

把上面的电路组合以后的背光延时驱动电路:

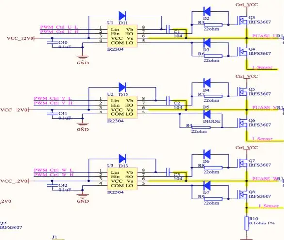
八、自制无刷电机控制器
很早之前就想做一款无刷电机控制器,忙于工作一直没有弄。最近有点时间画板,打样,焊接,调试,总算顺利的转起来。期间也遇到很多问题,上网查资料,自己量波形前前后后搞了差不多近一个月,(中间又出差一周)总算搞的差不多了,特意写个总结。[付费]STM32嵌入式资料包
板子外观100*60mm 中等大小。DC 12V输入,设计最大电流10A.(实际没试过那么大的电机,手头的电机也就5 6A的样子)硬件上可以切换有感(HALL)和无感(EMF)两种模式,外部滑动变阻器调速 预留有 PWM输入、刹车、正反转、USB和uart等接口。
先来说下原理无刷电机其实就是直流电机,和传统的DC电机是一样的,只是把有刷的电滑环变成了电子换向器。

因为少了电滑环的摩擦所以寿命静音方面有了很大的提升,转速也更高。

当然难点就在如何获取当前转子的位置好换相,所以又分为两种有感和无感。
有感就是在电机端盖的部位加装霍尔传感器分别相隔30度或60度。无感就是靠检测悬浮相的感应电动势过零点(后面细讲)。
当然各有各的优缺点,有感在低速方面好,可以频繁启停换相。无感的结构简单成本低,航模上应用居多。
先说有感,电源首先被分成了3个绕组U V W这个交流电还是有区别的。
它只是3个h桥按一定的顺序导通模拟出来的,本质还是直流电。电机靠hall位置按一定顺序换相,转速与电压电流有关。这一点切记,不是换的越快转的越快。(位置决定换相时刻,电压决定转速)一般调速就是调电压,6步pwm方式是目前常用的。当然后续还有foc等更好算法。
硬件部分网上基本都是成熟的方案。三相H桥,H桥一般有上臂mos和下臂mos组成,如果只是简单的做演示上臂选pmos下臂选nmos控制电路简单直接用单片机的io就可以驱动。但是pmos低内阻的价格高。功率上面很难做大。
这也就是为什么基本所有的商业控制器全是nmos的原因。
但是上臂用nmos存在一个问题vgs控制电压大与vcc 4v以上才能完全导通。为了简化电路采用了ir公司出的驱动ic,它内部有自举升压电路。外部仅需一个续流的二极管及储能电容即可。


有感模式控制相对简单,3个霍尔传感器输出一般都是数字信号,分压后直接接单片机io。

当然控制方式上也就简单很多,三个霍尔接中断输入,在中断处理程序中根据组合状态换相,程序上也没什么复杂的。主程序 一直检测ad值,改变pwm占空比,及电流保护等。
如下一个典型的换相代码。STM32 有两个高级定时器tim1 tim8 可以输出4组互补型pwm,还可以设定死区时间等,使用上非常方便。



下图为uvw三相的霍尔检测到的电平及w相的波形。

下图为 uvw三相波形及w相霍尔电平

下图为 w相电平, w相上臂on 下臂pwm ,w相霍尔信号。

下图为w相ir2304芯片输出,上臂电压可明显看到已高于vcc,下臂为pwm信号

再说说无感模式,由于没有了霍尔,电机无法知道转子当前的位置所以就无法换相,而感应电动势也只有在转起来之后才有,所以无感模式的启动是个难点。
一般方法都是分三段法:1 预定位 2 启动 3 进入闭环反馈
正如网友说的江湖一层纸,戳破不值半文钱。
-
预定为就是强制给某一相通电一段时间,让电机定位到这个位置。占空比30-50%不要太大,可能会发热。
-
启动,就是逐步的强制换相,当然要有个加速的过程,使电机转起来。
这个过程太慢会抖动反转,太快会丢步。参数需要一点点试,有点像控制步进电机。要能使电机转的能产生电动势,我也是参照的德国MK 电调的算法。
每次延时时间比上一次少1/25,形成一个加速的过程,直到电机完全转起来产生足够的电动势。
-
闭环反馈控制换相跟有感差不多一样。
speed_duty=30; //30% start
BLDC_PHASE_CHANGE(Step[Phase]); //固定一相
Delay_MS(200);speed_duty=pwm;
timer = 300;
while(1)
{
for(i=0;i<timer; i++)
{
Delay_US(120); //等待
}
timer-= timer/25+1;
if(timer < 25)
{
if(TEST_MANUELL)
{
timer = 25; //开环强制换向
}
else
{
bldc_dev.motor_state=RUN;
break;
}
}
Phase++;
Phase %= 6;
BLDC_PHASE_CHANGE(Step[Phase]); //
}
说到感应电动势很多人不明白,先来说说电流,电机线圈的内阻通常很小比如0.2欧,电机的电压比如10v,按理来说电流100a为何电机不烧哪?
其实电机线圈在通电的一瞬间并不是完全导通的,因为有反向电动感应势的存在,可能有-9.8v。10v-9.8v = 0.2v /0.2 = 1A.这样算起来电流还合理。
在说说那个初中学习的法拉第 ,当线圈切割磁场时会产生感应电动势,根据右手定则,初中物理知识。

如下图当ac相在通电12v的情况下,静止状态下正中间中性点理论为6v,但是转起来就不一定了,因为b相实际是在切割磁场,是会产生电动势的。而电动势的大小正负取决与当前在磁场ns极的位置。当切割ns时为-1,切割sn时为1,平行时为0.

利用这一特性不就刚好可以获得转子的位置吗?
首先检测电路网上已经一大很成熟了。
如下图,当然很多时候需要在4.7k对地的电阻上并一个100nf的电容,做一个低通滤波。也可以在软件中做滤波处理。

我们所要做的就是检测这个悬浮相的电动势过零点。
网上常用的两种方法:1 单片机ad采集;2 比较器比较。我选择了比较器lm339价格已经很便宜了,在高速上比ad有明显优势,只要比较cin bin ain 与n点的压差即可获得零点。

理想很完美,现实很残酷,实际中根本得不到这么完美的波形。
如下图,这个已经是比较好的了,还是有很多毛刺。这个给单片机中断,肯定一大堆问题,严重的换错相烧MOS管。


为什么会有这些毛刺哪,有些还挺有规律。
参考了网上的介绍,这中间还有一个叫消磁的东西。

原理不深究了,反正时间很短,软件上做一个滤波消掉就可以了。
进入中断函数后做如下处理 ,定时器的中断我暂时用的20us。
const unsigned int FilterNums = 0xff;
static unsigned int nums =0;
static unsigned int Queue_UStatus =0;
static unsigned int Queue_VStatus =0;
static unsigned int Queue_WStatus =0;
static unsigned char EMF_SVal =0;
unsigned char Filter_U_Status=0;
unsigned char Filter_V_Status=0;
unsigned char Filter_W_Status=0;
unsigned char EMF_Val=0;
unsigned int status_h;
unsigned int status_l;
unsigned int Delay30deg =0;
/* 清除中断标志位 */
if ( TIM_GetITStatus(TIM3 , TIM_IT_Update) != RESET )
{
TIM_ClearITPendingBit(TIM3 , TIM_FLAG_Update);
}


至于网上说检测到过零点后,延时30度换相,对电源效率有影响。我试了下,好像没什么明显的差异。也有人说在大功率的电机下不延时反而更平滑等等。真实怎样有待各位实际实验了。
最后秀几张转起来的照片。


硬盘电机 无感模式

电动工具电机 有感模式

加装散热片的样子
九、电路中的GND
问一个简单而又很难回答的电路问题:电路中的地线GND,它的本质是什么?
在PCB Layout布线过程中,工程师都会面临不同的GND处理。
这是为什么呢?在电路原理设计阶段,为了降低电路之间的互相干扰,工程师一般会引入不同的GND地线,作为不同功能电路的0V参考点,形成不同的电流回路。
GND地线的分类
1 模拟地线AGND
模拟地线AGND,主要是用在模拟电路部分,如模拟传感器的ADC采集电路,运算放大比例电路等等。
2 数字地线DGND
数字地线DGND,显然是相对模拟地线AGND而言,主要是用于数字电路部分,比如按键检测电路,USB通信电路,单片机电路等等。
3 功率地线PGND
模拟地线AGND也好,数字地线DGND也罢,它们都是小功率电路。在大功率电路中,如电机驱动电路,电磁阀驱动电路等等,也是存在一个单独的参考地线,这个参考地线叫做功率地线PGND。
4 电源地线GND
模拟地线AGND,和数字地线DGND以及功率地线PGND,都被归类为直流地线GND。这些不同种类的地线,最后都要汇集在一起,作为整个电路的0V参考地线,这个地线叫做电源地线GND。
5 交流地线CGND
交流地线CGND,一般是存在于含有交流电源的电路项目中,如AC-DC交流转直流电源电路。
6 大地地线EGND
人体的安全电压是在36V以下,超过36V的电压如果施加在人体身上,会导致人体受到损伤,这是工程师在开发设计电路项目方案的一个安全常识。
细究GND的原理
工程师可能会问,一个地线GND怎么会有这么多区分,简单的电路问题怎么弄得这么复杂?
为什么需要引入这么多细分的GND地线功能呢?
工程师一般针对这类GND地线设计问题,都简单的统一命名为GND,在原理图设计过程中没有加以区分,导致在PCB布线的时候很难有效识别不同电路功能的GND地线,直接简单地将所有GND地线连接在一起。
虽然这样操作简便,但这将导致一系列问题:
1 信号串扰
假如将不同功能的地线GND直接连接在一起,大功率电路通过地线GND,会影响小功率电路的0V参考点GND,这样就产生了不同电路信号之间的串扰。
2 信号精度
模拟电路,它的考核核心指标就是信号的精度。失去精度,模拟电路也就失去了原本的功能意义。
交流电源的地线CGND由于是正弦波,是周期性的上下波动变化,它的电压也是上下波动,不是像直流地线GND一样始终维持在一个0V上不变。
将不同电路的地线GND连接在一起,周期性变化的交流地线CGND会带动模拟电路的地线AGND变化,这样就影响了模拟信号的电压精度值了。
3 EMC实验
信号越弱,对外的电磁辐射EMC也就越弱;信号越强,对外的电磁辐射EMC也就越强。
假如将不同电路的地线GND连接在一起,信号强电路的地线GND,直接干扰了信号弱电路的地线GND。其后果是原本信号弱的电磁辐射EMC,也成为了对外电磁辐射强的信号源,增加了电路处理EMC实验的难度。
4 电路可靠性
电路系统之间,信号连接的部分越少,电路独立运行的能力越强;信号连接的部分越多,电路独立运行的能力就越弱。
试想,如果两个电路系统A和电路系统B,没有任何的交集,电路系统A的功能好坏显然是不能影响电路系统B的正常工作,同样电路系统B的功能好坏也是不能影响电路系统A的正常工作。
这就好比一对陌生男女,在没有成为恋人之前,女生的情绪变化是不会影响这个男生的心情的,因为他们没有任何交集。
假如在电路系统中,将不同功能的电路地线连接在一起,就相当于增加了电路之间干扰的一个联系纽带,也即降低了电路运行的可靠性。
十、电路原理图分析方法
电子电路原理图的概念
由金属导线和电气、电子部件组成的导电回路,称为电路。在电路输入端加上电源使输入端产生电势差,电路连通时即可工作。电流的存在可以通过一些仪器测试出来,如电压表或电流表偏转、灯泡发光等;按照流过的电流性质,一般把它分为两种:直流电通过的电路称为"直流电路",交流电通过的电路称为"交流电路"。
电子电路图一般由电路原理图、方框图和装配(安装)图构成,其中电路原理图是电子电路图的重要组成部分,它是由各种代表实际电子元器件的符号(图形、文字)及注释性字符组成的。从电路原理图我们可以看出每个电子元器件的具体参数(如型号、标称值)及各个元器件之间的连接关系。
识图,是从事电子技术工作人员的一项基本功,通过识图可以帮助人们去尽快地熟悉设备的构造、工作原理,了解各种元器件、仪表的连接以及安装;识图也是进行电子制作或维修的前提;识图也有助于我们迅速熟悉了解各种新型的电子仪器及设备。

电子电路原理图的识图方法
识读电子电路原理图必须了解掌握一定的电子技术的基本知识,但是,即使具备一定的电子技术基础知识,在刚开始接触电路图时也会感到有些困难,但从多年 从事电子技术教学的经验中,我觉得识读电子电路原理图还是有一定方法可以遵循的,下面我想结合光控和声控延时照明楼道灯电路做一总结,电路如下图所示。

将电路解体分块,分成若干单元电路
一些复杂的电路,通常可以按照电路所实现的功能分为几个部分,这样可以把一个复杂的电路分解成若干简单的电路来分析, 简化了分析电路的难度。如光控和声控延时照明楼道灯电路可分解成声控接收放大电路、单稳态延时电路、光控电路和电源电路四个部分。每个部分的分界线如上图所示(注:C2属于电源电路部分)。又如调幅收音机电路可以分解成输入回路、混频、中放、前置低放、功放这几个单元电路。
掌握典型单元电路的结构及特点
常见的典型单元电路有放大电路、振荡电路、滤波电路等,相关推荐:各种滤波电路及原理。这些单元电路通常是以三极管或集成电路作为核心器件来组成的,并具 备一定的结构形式,一些复杂的电路都是在这些典型单元电路基础上进行扩充来构成的。如放大电路通常是以三极管或集成运放为核心的单元电路,它的结构特点是 有一个输入端和一个输出端;振荡电路通常也是以三极管或集成运放为核心的单元电路,它的结构特点是没有对外的电路输入端,在三极管或集成运放的输入端与输 出端之间接有一个具有选频功能的正反馈网络;滤波电路通常以集成运放为核心,它的结构特点是含有电容器或电感器,并在输出端与输入端之间接有反馈元件。
在上图中,声控接收放大电路是以三极管VT1、VT2为核心的单元电路,光控电路是以VT3为核心的单元电路。又如在触发器电路中,基本RS触发器作为存储 单元电路是构成其它复杂触发器的基本逻辑单元,如同步RS触发器,是在基本RS触发器的基础上再增加两个与非门形成的,主从RS触发器又是由两个同步RS 触发器构成的,主从JK触发器则又是在主从RS触发器的基础上再增加两个与门而形成的,可见,同步RS触发器、主从RS触发器、主从JK触发器都是在基本 RS触发器基础上进行逐步扩充而形成的,基本RS触发器是构成这些复杂触发器的基本逻辑单元,掌握它为我们研究后面几种类型触发器打下基础。
了解电源电路的特点
电子电路通常以直流稳压电源作为电源给电路提供能量,直流稳压电源通常由变压、整流、滤波和稳压四个部分构成,通过这四个部分的电 路,将交流电转换成直流电。如图1中交流220V电压经C1、R1降压、VDW二极管限幅、VD1整流后,得到直流电压经C2电容滤波以后,为整个电路提 供工作电压。又如一些门铃电路、充电电路、开关电路,在给这些电路供电时,通常都是将220V市电经变压器降压、四个二极管组成的整流桥整流、电容滤波及 稳压管稳压这几个环节将直流电转变成交流电为电路提供稳定的电源。
将电路归类,按类别研究电路
电子电路通常可分为以下几种常见类别:报警电路、门铃电路、振荡电路、电源电路、照明与彩灯控制电路、开关与检测电路、传感器应用电路、555定时器应用电路等,相关推荐:15个有趣的555电路,没事可以自己做一做。上述每种类别电路虽然所采用的电子元器件不同,但电路实现的功能基本是相同的,所以可以从电路所实现功能入手来分析电路。另外,了解一些器件的典型电路结构及其特点,也为我们分析一些复杂电路带来方便。如555定时器典型电路主要包括用555定时器组成的单稳态触发 器、多谐振荡器、双稳态触发器,用这些典型电路可以构成相应的应用电路,如由555组成的单稳态触发器可构成触摸开关电路、定时器等,由555组成的多谐 振荡器可构成时钟脉冲发生器等,由555组成的双稳态触发器可构成逻辑电平测试电路等。如上图,楼道灯所具备的延时功能就是由555定时器构成的单稳态触 发器来实现的。
由浅入深研究某个类别电路
例如门铃电路,我们可以先掌握简单门铃电路的原理,然后再进一步研究简单变调门铃电路、双音调门铃电路的原理,因为后面两种类型的门铃电路是在简单门铃电路基础上加以改进扩充而形成的。如上图,是光控和声控延时开关电路,我们可以先从相对简单的光控开关电路开始研究,在此 基础上再研究光控延时开关电路,最后再研究声光双控延时开关电路就相对容易些了。
电路分析方法盘点
直流等效电路分析法
在分析电路原理时,要搞清楚电路中的直流通路和交流通路。直流通路是指在没有输入信号时,各半导体三极管、集成电路的静态偏置,也就是它们的静态工作点。交流电路是指交流信号传送的途径,即交流信号的来龙去脉。
在实际电路中,交流电路与直流电路共存于同一电路中,它们既相互联系,又互相区别。
直流等效分析法,就是对被分析的电路的直流系统进行单独分析的一种方法,在进行直流等效分析时,完全不考虑电路对输入交流信号的处理功能,只考虑由电源直流电压直接引起的静态直流电流、电压以及它们之间的相互关系。
直流等效分析时,首先应绘出直流等效电路图。绘制直流等效电路图时应遵循以下原则:电容器一律按开路处理,能忽略直流电阻的电感器应视为短路,不能忽略电阻成分的电感器可等效为电阻。取降压退耦后的电压作为等效电路的供电电压;把反偏状态的半导体二极管视为开路。
交流等效电路分析法
交流等效电路分析法,就是把电路中的交流系统从电路分分离出来,进行单独分析的一种方法 。
交流等效分析时,首先应绘出交流等效电路图。绘制交流等效电路图应遵循以下原则:把电源视为短路,把交流旁路的电容器一律看作短路把隔直耦合器一律看成短路。
时间常数分析法
时间常数分析法主要用来分析R,L,C和半导体二极管组成电路的性质,时间常数是反映储能元件上能量积累快慢的一个参数,如果时间常数不同,尽管电路的形式及接法相似,但在电路中所起的作用是不同的。常见的有耦合电路,微分电路,积分电路,钳位电路和峰值检波电路等。
频率特性分析法:
频率特性分析法主要用来分析电路本身具有的频率是否与它所处理信号的频率相适应。分析中应简单计算一下它的中心频率,上下限频率和频带宽度等。通过这种分析可知电路的性质,如滤波,陷波,谐振,选频电路等。
总结
以上是小编根据多年的学习、积累、摸索及实践并参考相关书籍及资料总结的几点电子电路原理图的识图方法,其中前面三种方法主要是分析具体电路的常用方法,后面两种方法可供我们自学电路或进行教学时做以参考。这些方法有相通之处,即可以单独使用,也可以融会贯通。
当然,电子电路原理图的识图方法还有很多,如按照信号的流程和变化、先找熟悉的元器件或电路、化特殊为一般等,我们可以根据具体电路和个人识图习惯来进行选用。另外,我认为要想更好的识读电子电路原理图,还需平时多看、多读、多分析、多理解各种电路图,积累适用于自己的识图方法。当然也可以多阅读相关方面的书籍及资料,图见多了,分析起来必然更加得心应手,同时还应多向有经验的同行请教学习,这些都可以不断提高自己的识图水平,使自己能够快速、准确地读懂电路原理图。
十一、常用外围电路设计,硬件电路设计参考及注意事项
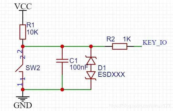
按键电路的常用设计参考

1、R1上拉电阻 将不确定的信号通过一个电阻钳位在高电平,维持在不被触发的状态或是触发后回到原状态。(个人建议加上)
2、C1电容 减小按键抖动及高频信号干扰。(个人建议加上)
3、R2限流电阻(取值100欧~10k不等,如果有设置内部上拉,该值不能太大,否则电流不足以拉低IO口) 保护IO口 防止过流过高电压烧坏IO口,对静电或者一些高压脉冲有吸收作用。(个人建议加上)
4、D1 ESD二极管 静电保护二极管,防止静电干扰或者损坏IO口。(这个根据PCB的成本及防护级别要求来决定添加与否)
外接信号输入设计参考

这和按键有点类似。
1、R3上拉电阻 将不确定的信号通过一个电阻钳位在高电平,维持在不被触发的状态或是触发后回到原状态。(如果外接的连接线比较长,芯片内部上拉能力比较弱,则建议加上。平时通信距离不长,有内部上拉则可以省略)
2、C2电容 防止高频信号干扰。(注意,如果输入频率信号比较大,C2容值要对应减少,或者直接省略C2)
3、R4限流电阻 保护IO口 防止过流过高电压烧坏IO口,对静电或者一些高压脉冲有吸收作用。(个人建议加上)
4、D2 ESD二极管 静电保护二极管,防止静电干扰或者损坏IO口。(这个根据PCB的成本及防护级别要求来决定添加与否)
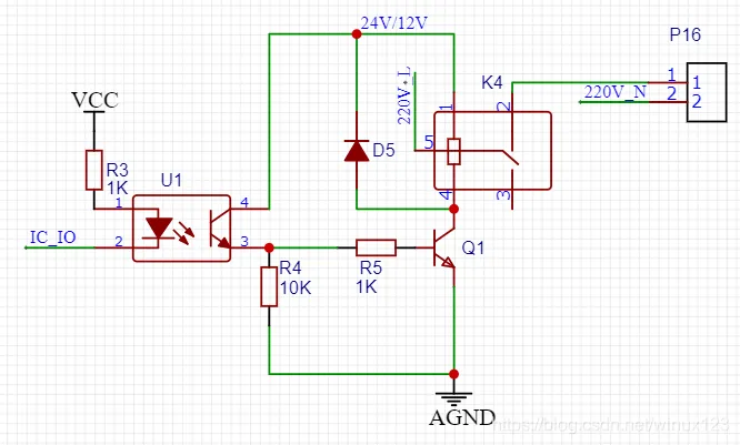
输出电路继电器设计参考

1、U1光耦 分离高低压,防止高压干扰,实现电气隔离
2、D5 1N4148 续流二极管 bai保护元件不被感应电压击du穿或烧坏,以并联的方式接到产生感应电动势的元件两端,并与其形成回路,使其产生的高电动势在回路以续电流方式消耗,从而起到保护电路中的元件不被损坏的作用。
达林顿晶体管设计参考应用

达林顿晶体管,小伙伴们一般常用于步进电机驱动,其实可以用于电机调速,大功率开关电路,驱动继电器,驱动功率比较大的LED光源,利用PWM来调节亮度哦。
1、R6 R7 R8电阻 用于限流,防止ULN2001损坏,导致高压直接输入到MCU的IO(由于ULN2001D本身自带2.7K电阻,这里的R6 R7 R8可以省略,如果某些驱动芯片没带电阻最好自己加上,具体情况可以查看选用芯片的数据手册作决定)
2、COM 端接电源 当输出端接感性负载的时候,负载不需要加续流二极管,芯片内部设计有二极管,只需 COM口接负载电源即可,当接其他负载时,COM口可以不接。
3、在使用阻容降压电路为 ULN2001D 供电时,由于阻容降压电压无法阻止电网上的瞬态高 压波动,必须在 ULN2001D 的 COM 端与地端就近接一个 104 电容,其余应用场合下, 该电容可以不添加。
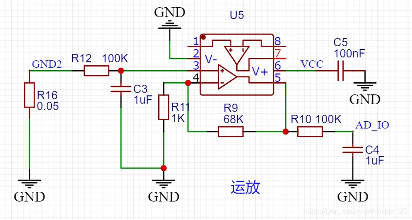
运算放大器设计参考应用

利用运放巧妙采集负载的当前电流,可以准确知道当前负载运行情况,有没有正常工作,非常好用哦。运算放大器还有很多很精妙很实用的电路,以后会一一跟大家分享,大家有空也可以网上搜一搜运放的一些经典电路,很多可以参考的地方。
1、GND2是负载的地端,通过R16电阻(根据负载电流的大小R16要选功率大一点的)接公共地,会有微小的电压差
2、该电路是同相比例运算电路,所以采样端的电压=输入端电压*(1+R9/R11)=69倍的输入电压。大家可以根据测量范围修改R9调节放大倍数。
MOS管设计参考应用(控制电源输出通断)

输入电源设计参考应用
如果电路成本比较紧张,可根据需要适当删减元件。
1、F1自恢复保险丝,过流保护,可根据实际负载电流调整阀值大小
2、D10 肖基特二极管 减少后级电源对前级的影响,防止电源正负接反烧坏后级电路,防止电源关电时电流倒灌,但经过二极管有0.4V左右压降,需要考虑经过0.4V降压后会不会低于后级电路的正常工作电压
3、TVS管 输入电压过高保护,一般取正常输入电压的1.4倍。