问题现象
Java 应用在运行过程中突然报java.sql.SQLNonTransientConnectionException: Public Key Retrieval is not allowed错误。
开发童鞋表示不理解,毕竟应用没做任何变更,为什么会突然出现这个错误?
`2025`-03-31 08:31:11 - create connection SQLException, url: jdbc:mysql://10.0.1.86:3306/information_schema?useSSL=false, errorCode 0, state 08001
java.sql.SQLNonTransientConnectionException: Public Key Retrieval is not allowed
at com.mysql.cj.jdbc.exceptions.SQLError.createSQLException(SQLError.java:110)
at com.mysql.cj.jdbc.exceptions.SQLExceptionsMapping.translateException(SQLExceptionsMapping.java:122)
at com.mysql.cj.jdbc.ConnectionImpl.createNewIO(ConnectionImpl.java:828)
at com.mysql.cj.jdbc.ConnectionImpl.<init>(ConnectionImpl.java:448)
at com.mysql.cj.jdbc.ConnectionImpl.getInstance(ConnectionImpl.java:241)
at com.mysql.cj.jdbc.NonRegisteringDriver.connect(NonRegisteringDriver.java:198)
at com.alibaba.druid.pool.DruidAbstractDataSource.createPhysicalConnection(DruidAbstractDataSource.java:1682)
at com.alibaba.druid.pool.DruidAbstractDataSource.createPhysicalConnection(DruidAbstractDataSource.java:1803)
at com.alibaba.druid.pool.DruidDataSource$CreateConnectionThread.run(DruidDataSource.java:2914)
...
问题原因
用户使用的密码认证插件是 caching_sha2_password 且 JDBC 连接串中指定了useSSL=false。
当碰到以下场景,就会出现上述报错:
- 第一次连接时。
- 数据库实例发生了重启。
- 服务端执行了 FLUSH PRIVILEGES 操作。
解决方法
解决方法有以下几种:
方案 1
将用户的密码认证插件调整为 mysql_native_password。不推荐该方法,因为 MySQL 9.0 移除了 mysql_native_password。
`ALTER` USER 'u1'@'%' IDENTIFIED WITH mysql_native_password BY 'MySQL@2025';
方案 2
在 JDBC 连接串中设置useSSL=true。推荐该方法,但开启 SSL 会有一定的性能开销。
如果既不想开启 SSL,又想避免 Public Key Retrieval is not allowed 错误,以下是两个可选的解决方案:
方案 3
在 JDBC 连接串中添加allowPublicKeyRetrieval=true。
该方法会自动从 MySQL 服务端获取 RSA 公钥,但这种方法有一定的安全风险,可能会受到中间人攻击。攻击者可以伪造 RSA 公钥,窃取用户密码。
方案 4
在 JDBC 连接串中指定serverRSAPublicKeyFile。
该方法需要将方案 3 中的公钥内容写到应用侧的一个本地文件中,具体步骤如下:
-
通过show status like 'Caching_sha2_password_rsa_public_key'命令或者从参数 caching_sha2_password_public_key_path(默认是 public_key.pem)指定的文件中获取公钥内容。
-
将公钥内容保存到应用侧的一个本地文件中。
-
在 JDBC 连接串中指定该公钥文件路径。如,
JDBC_URL = "jdbc:mysql://10.0.1.86:3306/information_schema?useSSL=false&serverRSAPublicKeyFile=/usr/local/caching_sha2_password_public_key.pem"
相较于方案 3,方案 4 无疑会更安全,但在高可用环境下并不适用,因为主从节点的公钥内容通常不同。一旦发生主从切换,JDBC 客户端在重新连接新的主节点时,就可能因公钥不一致而触发 Public Key Retrieval is not allowed 错误。除非在部署时显式配置,让主从节点使用相同的公钥,才能避免该问题。
四种方案的优缺点对比
| 方案 | 安全等级 | 适用场景 | 备注 |
|---|---|---|---|
| SSL 加密连接 (useSSL=true) | ★★★★★ | 所有生产环境 | 最安全方案,推荐优先使用 |
| 手动配置 RSA 公钥 (serverRSAPublicKeyFile) | ★★★★☆ | 禁用 SSL 的生产环境 | 需维护公钥文件 |
| 自动获取 RSA 公钥 (allowPublicKeyRetrieval=true) | ★★☆☆☆ | 可信内网环境 | 存在中间人攻击风险 |
| 更改认证插件 | ★☆☆☆☆ | 不推荐 | 兼容性差,安全性低 |
根因分析
简单来说,caching_sha2_password 插件为了加快认证过程,在服务端维护了一个密码哈希缓存 。当客户端发起连接时:
- 如果用户的密码哈希已经被缓存,服务端可以直接验证,无需客户端发送明文密码进行验证。
- 如果缓存中没有该用户的密码哈希(比如第一次连接时,除此之外,数据库重启或执行 FLUSH PRIVILEGES,还会清除密码哈希缓存),则客户端需要发送明文密码进行认证。
在发送明文密码时,出于安全考虑,MySQL 要求:
- 要么客户端和服务端之间建立 SSL 加密连接。
- 要么客户端允许通过服务端公钥加密明文密码。
如果两者都不满足,就会抛出 Public Key Retrieval is not allowed 错误。
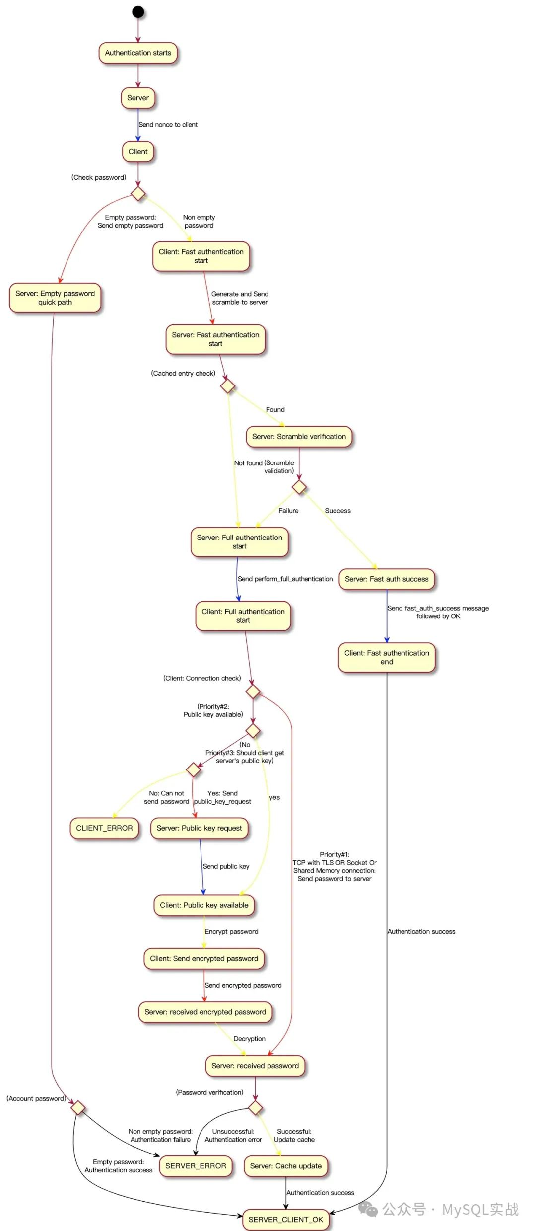
caching_sha2_password 的认证交互流程
以下是客户端与服务端使用 caching_sha2_password 插件进行身份认证时的完整交互流程:

具体实现细节如下:
-
MySQL 服务端收到客户端的请求后,会生成一个长度为 21 字节的随机数。
-
MySQL 服务端给客户端发送一个握手包(handshake packet)。
该握手包是 MySQL 服务端与客户端建立连接时发送的第一个数据包,包的内容如下:
握手包的构造和发送是在send_server_handshake_packet函数中实现的。
-
协议版本。
-
服务端版本。
-
线程 ID。
-
随机数的第一部分。
-
服务端能力标志(低16位) 。
-
默认字符集编号。
-
服务端状态标志。
-
服务端能力标志(高16位) 。
-
随机数的的长度。
-
保留字段。
-
随机数的第二部分。
-
默认的密码认证插件名称。
在 MySQL 8.4 之前,默认的密码认证插件由 default_authentication_plugin 参数决定。在 MySQL 5.7 中,该参数的默认值为 mysql_native_password,在 MySQL 8.0 中,该参数的默认值为 caching_sha2_password。在 MySQL 8.4 中,移除了这个参数,默认的密码认证插件硬编码为 caching_sha2_password。
-
-
客户端在接收到服务端的握手包后,会根据握手包中的密码认证插件进行身份验证。对于 caching_sha2_password 插件,客户端将基于以下公式构造一个 scramble_response,然后调用prep_client_reply_packet构造握手包发送给服务端。公式中的 random 是服务端在握手包中发送的随机数。
scramble_response = XOR(SHA256(password), SHA256(SHA256(SHA256(password)) + random) -
服务端调用parse_client_handshake_packet解析客户端返回的握手包,解析出来的内容包括用户名、密码(不是明文密码,是 scramble_response)、库名。
-
基于用户名和客户端 IP 从ACL缓存中找到用户对应的认证信息,包括密码认证插件和密码哈希值。
-
调用Caching_sha2_password::fast_authenticate进行快速验证。快速验证的逻辑如下:
-
首先基于用户名和主机名构造一个 authorization_id。
-
判断 authorization_id 是否在 m_cache 存在。m_cache 即密码哈希缓存,是 caching_sha2_password 中的关键组件,它的底层实现是一个哈希表。该哈希表的键是 authorization_id,值是一个二维数组,用来存储新旧两个密码哈希值(从 MySQL 8.0 开始,一个用户可以设置两个密码),存储的值是对密码进行两次 SHA-256 哈希计算的结果,即SHA256(SHA256(password)。
-
如果存在,则通过以下步骤验证密码是否正确。
SHA2(m_known, rnd) => scramble_stage1 XOR(scramble, scramble_stage1) => digest_stage1 SHA2(digest_stage1) => digest_stage2 m_known == digest_stage2其中,m_known 是 m_cache 中存储的密码哈希值,即 SHA256(SHA256(password),rnd 是服务端发送给客户端的随机数(random),scramble 是客户端返回给服务端的 scramble_response。
最后,将 m_known 与 digest_stage2 进行比较,如果相等,则意味着密码正确。这个时候,服务端会给客户端发送一个fast_auth_success包。
-
如果 authorization_id 在 m_cache 中不存在,或者存在但不匹配,则意味着快速验证失败,这个时候,服务端会给客户端发送一个perform_full_authentication包,要求客户端发送密码进行身份验证。
-
-
客户端收到服务端发送的perform_full_authentication包后:
-
如果连接是安全的(即开启了 SSL),则会向客户端发送明文密码。
-
如果连接不是安全的(即没有开启 SSL,一般是因为客户端显式指定了--ssl-mode=DISABLED),则会调用 rsa_init() 初始化 RSA 公钥,这个公钥是 mysql 客户端参数 server-public-key-path 指定的。如果没指定,则看 mysql 客户端参数中是否指定了get-server-public-key。
如果既没指定 server-public-key-path,又没指定 get-server-public-key,则 mysql 客户端会提示ERROR 2061 (HY000): Authentication plugin 'caching_sha2_password' reported error: Authentication requires secure connection.错误。
JDBC 中的处理逻辑类似,对于非 SSL 连接,如果既没指定 serverRSAPublicKeyFile,又没指定allowPublicKeyRetrieval,则会提示Public Key Retrieval is not allowed错误,具体的实现细节可参考 CachingSha2PasswordPlugin.java 中的 nextAuthenticationStep 方法。
如果指定了 get-server-public-key,则客户端会向服务端发送一个request_public_key包。
-
-
服务端收到客户端发送的request_public_key包后,会将 RSA 公钥发送给客户端。
-
客户端收到 RSA 公钥后,首先会将密码和服务端之前发送的随机数进行异或运算,然后使用 RSA 公钥对异或后的结果进行加密,最后将加密后的密文发送给服务端。
-
服务端收到加密后的密文后,会调用 decrypt_RSA_private_key 进行解密,获取明文密码。
-
服务端 Caching_sha2_password::authenticate 验证密码是否正确。验证的逻辑如下:
-
从 mysql.user 表 authentication_string 字段中提取迭代次数和盐值。
对于 caching_sha2_password,authentication_string 的格式如下:
分隔符[摘要类型]分隔符[迭代次数]分隔符[盐值][哈希摘要]其中,分隔符默认是 $,摘要类型是单个字母,A 表示使用 SHA256 算法,迭代次数是 3 位十六进制字符串,默认是 005,乘以 ITERATION_MULTIPLIER(默认是 1000),即为实际迭代次数(默认是 5000 次)。盐值是一个长度为 20 的随机字符串,剩下的字符串即为哈希摘要,长度为 43 字节。
-
基于提取的迭代次数、盐值和明文密码生成一个哈希摘要。
-
判断提取的哈希摘要和生成的哈希摘要是否相等,如果相等,则意味着密码正确,否则是错误的。
-
参考资料
-
Protocol::HandshakeV10:https://dev.mysql.com/doc/dev/mysql-server/latest/page_protocol_connection_phase_packets_protocol_handshake_v10.html
-
Caching_sha2_password information:https://dev.mysql.com/doc/dev/mysql-server/latest/page_caching_sha2_authentication_exchanges.html
-
WL#9591: Caching sha2 authentication plugin:https://dev.mysql.com/worklog/task/?id=9591