题目描述:
给你一个链表的头节点head,旋转链表,将链表每个节点向右移动k个位置。
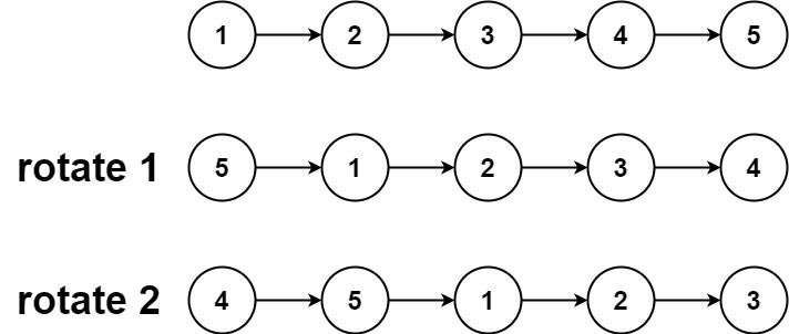
示例1:
cs输入:head = [1,2,3,4,5], k = 2 输出:[4,5,1,2,3]
cs输入:head = [0,1,2], k = 4 输出:[2,0,1]提示:
- 链表中节点的数目在范围
[0, 500]内-100 <= Node.val <= 1000 <= k <= 2 * 100000000000
解题思路:方法一:闭合为环
- 首先将给定的链表连接成环
- 给定链表的长度为n,注意到当向右移动的次数k>=n时,仅需要向右移动k mod n次即可。
- 新链表的最后一个节点为原链表的第(n-1)-(k mod n)个节点(从0开始计数)。
- 将当前闭合为环的链表断开,即可得到所需的结果。
- 当链表长度不大于1或者k为n的倍数时,新链表将与原链表相同,无需处理
csstruct ListNode* rotateRight(struct ListNode* head,int k) { if(k==0 || head==NULL || head->next ==NULL) return head; //移动0或链表头节点为空或只存在一个节点,则直接返回头节点 int n=1; struct ListNode* iter = head; //统计链表中节点的数量 while(iter->next!=NULL) { iter = iter->next; n++; } // iter 是尾节点 //如果移动次数和链表节点数量相等,则直接返回,不需处理 int add = n-k%n; if(add == n) return head; iter->next = head;//尾节点的 next 指向头节点,形成环 while(add--) iter = iter->next;//找到新链表的尾节点 struct ListNode* ret = iter->next;//新链表的尾节点的下一个定义定义为新的头节点 iter->next = NULL;//将新链表的尾节点和头节点的连接断开,尾节点指向NULL return ret; }
LeetCode 第61题:旋转链表
IC 见路不走2025-05-21 19:51
相关推荐
Wect7 小时前
LeetCode 130. 被围绕的区域:两种解法详解(BFS/DFS)NAGNIP19 小时前
一文搞懂深度学习中的通用逼近定理!颜酱1 天前
单调栈:从模板到实战CoovallyAIHub1 天前
仿生学突破:SILD模型如何让无人机在电力线迷宫中发现“隐形威胁”CoovallyAIHub1 天前
从春晚机器人到零样本革命:YOLO26-Pose姿态估计实战指南CoovallyAIHub1 天前
Le-DETR:省80%预训练数据,这个实时检测Transformer刷新SOTA|Georgia Tech & 北交大CoovallyAIHub1 天前
强化学习凭什么比监督学习更聪明?RL的“聪明”并非来自算法,而是因为它学会了“挑食”CoovallyAIHub1 天前
YOLO-IOD深度解析:打破实时增量目标检测的三重知识冲突NAGNIP2 天前
轻松搞懂全连接神经网络结构!NAGNIP2 天前
一文搞懂激活函数!
