出版日期:2021年
发表学校:安徽医科大学
论文作者:贺屏雅
宫颈癌作为女性第四大恶性肿瘤,每年导致约 30 万女性死亡,其治疗依赖手术、放化疗,但面临耐药性和毒性等挑战。桑黄在《神农本草经》中被记载用于治疗 "癥瘕积聚",现代研究发现其含多糖、黄酮、萜类等活性成分,具有抗肿瘤、免疫调节等作用。然而,针对宫颈癌的研究较少,且不同栽培方式(如发酵、段木、代料)的桑黄活性成分差异及其抗肿瘤机制尚不清晰。本研究通过比较不同栽培桑黄的成分与活性,聚焦代料桑黄提取物,深入探讨其对人宫颈癌细胞 SiHa 的作用机制。

实验方法
- 成分分析与细胞模型
-
活性成分测定:采用紫外分光光度法,发现代料桑黄的总酚(4.02%)和黄酮(32.13%)含量显著高于发酵桑黄,而多糖含量较低(1.93%),提示酚类和黄酮可能是主要抗肿瘤成分。
-
体外实验:利用 CCK-8 法检测发现,代料桑黄提取物对 SiHa 细胞的半抑制浓度(IC₅₀)为 71.77 μg/mL,显著低于段木桑黄和发酵桑黄,显示更强的细胞增殖抑制活性。
- 机制研究:内质网应激 - 线粒体凋亡通路
- 细胞超微结构:透射电镜显示,桑黄提取物处理后 SiHa 细胞线粒体肿胀、空泡化,内质网扩张,提示细胞器损伤。

- 细胞周期阻滞:流式细胞术表明,桑黄提取物将 SiHa 细胞周期阻滞在 G0/G1 期,抑制细胞分裂。

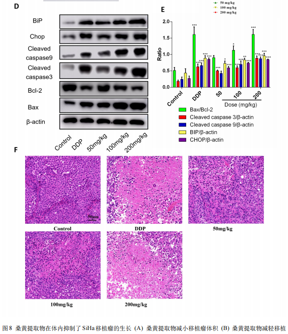
- 凋亡诱导:Annexin V/PI 双染显示,桑黄提取物浓度依赖性增加早期凋亡细胞比例,高剂量组(120 μg/mL)凋亡率达 33.3%,且激活 caspase-3/-9 蛋白,提示线粒体凋亡途径激活。

- 信号通路验证:Western blot 显示,桑黄提取物上调内质网应激标志物 GRP78、CHOP,同时升高 Bax/Bcl-2 比值,降低线粒体膜电位,表明通过 "内质网应激 - 线粒体损伤" 轴诱导凋亡。

- 体内验证:裸鼠移植瘤模型
桑黄提取物(200 mg/kg)灌胃裸鼠 28 天,抑瘤率达 79.1%,肿瘤组织中 GRP78、CHOP 及凋亡相关蛋白表达显著增加,证实体内抗肿瘤活性。
实验发现
- 成分与疗效的对应:代料桑黄的高酚类、黄酮含量与其强抗肿瘤活性正相关,而发酵桑黄因多糖含量高但酚类低,未显示显著细胞毒性,提示酚类和黄酮是关键起效成分。
- 跨通路调控机制:内质网应激引发钙离子释放和活性氧(ROS)积累,破坏线粒体膜电位,触发 caspase 级联反应。


线粒体损伤进一步加剧 ER 应激,形成凋亡信号放大回路。
- 菌群与代谢的潜在关联:虽未直接研究肠道菌群,但文献提示桑黄多糖可能通过调节菌群影响代谢(如胰岛素信号通路),本研究中观察到的代谢相关基因变化(如 GLUT4 下调)或与菌群互作有关。
实验结果
- 科学价值
首次系统比较不同栽培桑黄的抗肿瘤活性,明确代料桑黄的优势,为标准化生产提供依据。

揭示 "内质网应激 - 线粒体凋亡" 新机制,补充了桑黄抗肿瘤的分子路径,区别于既往报道的免疫调节机制。
- 临床启示
-
安全性优势:体内实验显示桑黄对肝、肾无显著毒性,优于化疗药物顺铂,适合联合治疗或辅助调理。
-
联合治疗方向:可探索与放疗 / 化疗联用,通过增强内质网应激敏感性提高疗效,同时减轻传统治疗的毒性。

结语
这项研究以现代药理学手段阐释了桑黄抗宫颈癌的科学内涵,证实其通过多通路诱导肿瘤细胞凋亡的独特机制。作为传统药用真菌,桑黄兼具高效低毒特性,为开发新型抗肿瘤辅助药物提供了优质候选。未来需进一步整合多组学技术,解析其与肠道菌群、宿主代谢的复杂互作,为临床精准应用奠定基础。
★ 本文章由千济方桑黄医学研究院整理,仅供学术交流,欢迎指正。