
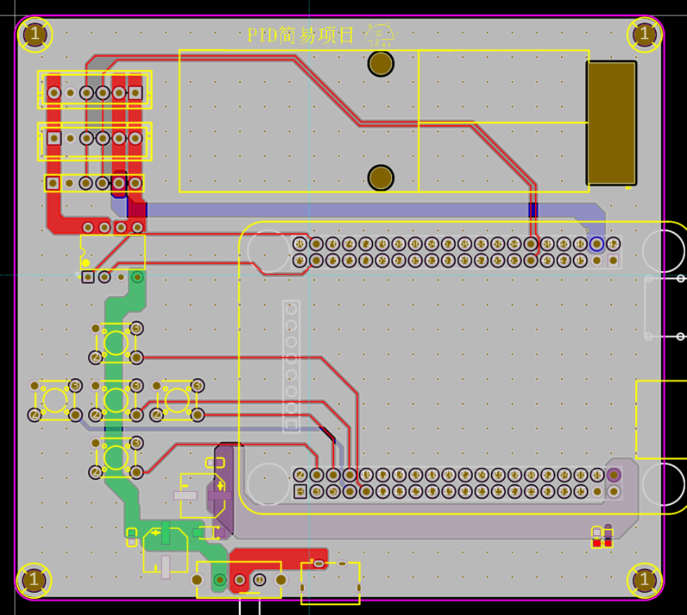
该项目在PCB设计中没有什么难点,只是需要注意区分电源线和普通信号线,对电源线加粗就可以了。

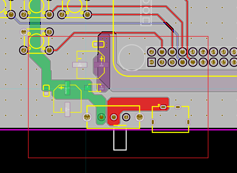
我在设计时选择将电源模块集中放置在这个角落,并都采用了铺铜的方式增加电流的载流能力。需要注意的是电容的摆放都是先大后小。

完成设计后可以在板子的空白区域打上缝合孔,这样的举动是加强地回流。

这里讨论一下两层板设计时候的两个难点,一个是电源的处理,另一个是尽量保持地平面的完整性。首先,电源主路径应该尽量铺铜,尽量不要换层,如需换层要多打过孔。在空间不是很紧张的情况下尽量在顶层放置器件,这样一方面便于使用加热台贴片,另一方面可以更好地保证地平面的完整。
