
全面解读 AWS VPC、子网、安全组、路由与 NAT 网关的实际应用
在使用 AWS 云服务的过程中,许多用户最先接触的是 EC2(云服务器)。但你是否曾遇到过这样的情况:实例启动正常,却无法访问公网?或者数据库无法与后端通信?这背后的关键,往往是对 AWS 网络基础设施 ------ VPC(虚拟私有云)理解不够深入。
本文将全面梳理 AWS VPC 的核心概念与架构组件,帮助你从零理清"云上内网"的构建逻辑。
一、什么是 VPC?🔧
VPC(Virtual Private Cloud)是 AWS 提供的一种可自定义的私有网络环境。本质上,它是你在 AWS 上的"虚拟局域网",用于托管 EC2 实例、RDS 数据库、ECS 容器等资源。
你可以通过 VPC 实现以下操作:
-
自定义 IP 地址段(CIDR)
-
创建多个子网(Subnets)
-
配置路由表,控制流量走向
-
绑定公网网关(Internet Gateway / NAT Gateway)
-
定义访问策略(Security Group / Network ACL)
每个 AWS 账户默认提供一个 VPC,但你也可以手动创建多个以满足不同业务需求。
二、VPC 的核心组件 🧱
构建一个完整的 VPC 架构,主要涉及以下模块:
| 组件 | 作用与说明 |
|---|---|
| VPC | 自定义 IP 范围的虚拟网络(如 10.0.0.0/16) |
| Subnet(子网) | 按可用区划分的网络子集,可设置为公有/私有 |
| Route Table | 数据流动的路径控制(如是否允许出公网) |
| Internet Gateway | 提供公网访问能力(公有子网使用) |
| NAT Gateway / NAT 实例 | 私有子网访问公网的中转角色 |
| Security Group | 实例级防火墙,控制入站/出站规则 |
| Network ACL | 子网级访问控制列表,支持精细化 IP 和端口控制 |
| Elastic IP | 可绑定到实例或 NAT 上的静态公网 IP |

三、VPC 子网详解 🌍
VPC 内的子网按访问权限通常分为三种类型:
| 子网类型 | 描述 |
|---|---|
| 公有子网 | 绑定 IGW,可直接访问公网,常用于 Web 服务 |
| 私有子网 | 不暴露公网,需借助 NAT 出站,适合业务后端 |
| 隔离子网 | 无出入口,适合数据库、缓存等敏感服务 |
📌 示例结构划分:
bash
VPC: 10.0.0.0/16
├── 公有子网A: 10.0.1.0/24(用于前端 Web 服务)
├── 私有子网B: 10.0.2.0/24(用于后端服务容器)
└── 私有子网C: 10.0.3.0/24(用于数据库,禁止公网访问)

四、VPC 如何实现公网访问?🌐
若希望 EC2 能访问公网,需同时满足以下条件:
1️⃣ 路由表配置正确
公有子网需有如下路由表规则:
bash
0.0.0.0/0 → igw-xxxxxx
2️⃣ 安全组出站规则开放
至少需允许 80/443 出站流量才能上网。
3️⃣ 私有子网需绑定 NAT
通过 NAT Gateway 或 NAT 实例,实现出站访问,避免公网暴露。

五、NAT 网关 vs NAT 实例 🚪
| 项目 | NAT 网关 | NAT 实例 |
|---|---|---|
| 自动化 | AWS 全托管 | 需手动部署维护 |
| 性能扩展 | 支持自动扩展 | 固定带宽受限 |
| 费用 | 相对较高(计流量+绑定IP) | 成本较低 |
| 适用场景 | 企业/生产环境 | 预算有限场景或学习测试 |
建议生产环境选用 NAT 网关,测试环境可选 NAT 实例节约成本。
六、安全机制:Security Group 与 Network ACL 🔐
Security Group(状态型防火墙)
-
按实例粒度配置
-
自动允许响应流量
-
支持多实例共用
示例规则:
-
入站:允许 TCP 22(SSH)、80(HTTP)、443(HTTPS)
-
出站:默认全部允许
Network ACL(无状态防火墙)
-
应用于子网级别
-
出/入站需分别定义规则
-
支持 IP 范围及端口段控制
示例规则:
-
入站:允许 TCP 1024-65535
-
出站:允许 TCP 80, 443

七、VPC 的高级功能 🎛️
🌎 VPC Peering
用于连接多个 VPC(同区域/跨区域),实现私网互通。
🔄 Transit Gateway
适合大规模多 VPC + 本地数据中心的网络聚合。
📊 VPC Flow Logs
记录 VPC 层级的网络流量数据,便于审计与排查问题。
八、VPC 架构实践建议 🛡️
-
Web 前端放在公有子网 + 开启 80/443 端口
-
数据库部署在私有子网,关闭公网访问
-
使用 NAT Gateway 提供出站能力
-
跨多个可用区部署子网,提高可用性
-
定期审查安全组和 NACL 规则,清除冗余配置
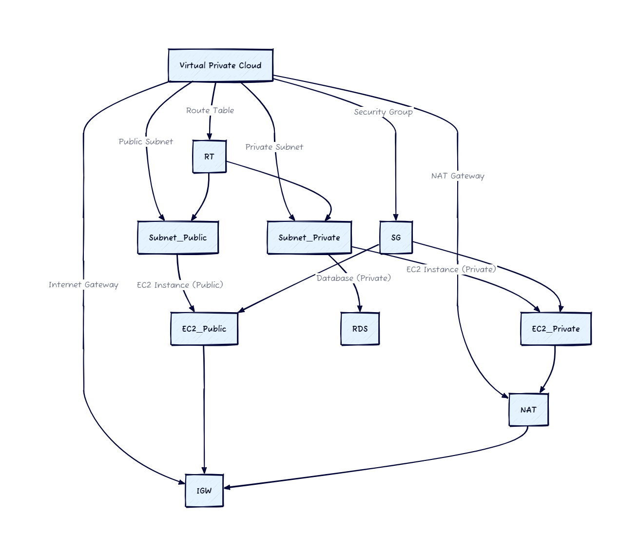
九、典型三层 VPC 架构图(结构示意)
bash
VPC: 10.0.0.0/16
├── 公有子网A(Web 服务器) → IGW → Internet
├── 私有子网B(业务服务) → NAT GW → Internet
└── 私有子网C(数据库) (完全内网)
该结构适用于典型的 Web 应用三层架构,兼顾安全性与可扩展性。

🔚 总结
VPC 是构建 AWS 网络环境的基础,正确理解其子网划分、路由机制与安全策略,是部署高可用云架构的前提。
无论是入门学习、搭建个人项目,还是企业级架构设计,熟悉 VPC 的每一个细节都将极大提升你的云上实践能力。
📌 下一篇预告:
我们将实战讲解如何基于 VPC 构建 CloudWatch 监控 + ALB 负载均衡 + NAT 出站能力的高可用架构,敬请关注。