在工业安全和基础设施管理领域,分布式光纤传感技术正以其独特优势掀起一场革命。这条看似普通的纤维,能够实时监测沿着光纤数公里范围内任意点的温度、应变和振动变化,成为现代工程中不可或缺的"感知神经"。
01 无处不在的感知:分布式光纤的广泛应用
分布式光纤测温系统集计算机、光纤通讯、光纤传感、光电控制等技术于一 体,有良好的性能指标和系统稳定性,连续监测长距离大范围环境温度信息,能及早发现事故隐患,将损失减 至最低,为通信、电力、石油、交通、煤矿等领域的输配电电缆、配电母线槽、油气管道及储罐监测等提供优 质的温度监测解决方案。
在电力行业,它用于电力电缆的表面温度检测监控、事故点定位,以及电缆隧道、夹层的火情监测。发电厂和变电站的温度监测、故障点检测和火灾报警也离不开这项技术。
02 分布式光纤测温的组成
分布式光纤测温系统由测温光纤、测温主机等部分组成,是一种实时、在线、多点的温度监测系统,采用 感温光纤作为温度传感器,具有防燃、防爆、防腐蚀、耐高压、抗强电磁场、耐辐射,抗干扰性能强等特点, 可精确测量感温光纤铺设方向各个位置的温度并定位温度异常点,承担整个系统的信号采集、信号处理数据分 析、超温报警、数据传输等功能。
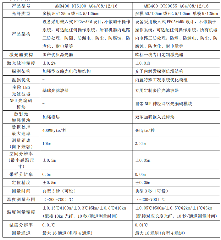
03分布式光纤测温系统技术参数


