关于 Flutter 的 PlatformView 混合开发,我们在过去聊了很多次,特别是 Android 平台的 PlatformView ,现在已经同时具备 VD、HC、TLHC、HCPP 等多种兼容实现,甚至我们还深入对比过 Flutter 和 Compose 在 PlatformView 的差异,感兴趣的可以通过下方链接回顾:
- 《Flutter 正在推进全新 PlatformView 实现 HCPP》
- 《Flutter 混合开发的混乱之治》
- 《深入 Flutter 和 Compose 的 PlatformView 实现对比》
而本次我们要深入聊的,则是 Flutter 在鸿蒙平台的 PlatformView 实现,核心是聊聊它是如何实现"同层渲染" 。
同层渲染
我们知道,Flutter 是一个自渲染的跨平台框架,在之前的《为什么跨平台框架可以适配鸿蒙,它们的技术原理是什么?》我们就聊过了 Flutter 如何适配到鸿蒙,其中就有:
在绘制支持上,现在鸿蒙版 Flutter 已经支持了 skia 和 Impeller 渲染,核心是通过
XComponent支持,XComponent提供了一个用于渲染的 Surface(NativeWindow)。
在鸿蒙里,XComponet 可以直接获取到系统底层的 OHNativeWindow 实例, 然后通过鸿蒙提供的扩展 VK_OHOS_surface,将这个窗口转成一个 Vulkan 中的 VKSurface, 进而通过 VKSwapchain 实现了窗口绘制。
而我们接下来要聊的则是鸿蒙里 Flutter 的 PlatformView 如何实现"同层渲染",简单来说就是:将 ArkUI 渲染到 Flutter 里,这类似于 ArkUI 里将控件渲染到 Web 组件一样的道理。

事实上,在鸿蒙官方 ArkUI 的 Web 组件里,可以通过开启 enableNativeEmbedMode ,从而启用 WebView 里的"同层渲染" ,简单来说就是:
底层使用空白的 H5 页面,用 Embed 标签进行占位,ArkTS 使用
NodeContainer占位,最后将 Web 侧的surfaceId和原生组件绑定,让原生组件渲染到 Web 里。
具体步骤为:
- 1、用
Stack组件层叠NodeContainer和 Web 组件,并开启enableNativeEmbedMode模式 - 2、因为要使用
NodeContainer,所以封装一个继承NodeController的SearchNodeController对象 - 3、使用 Web 组件加载
nativeembed_view.html文件,Web 组件解析到 Embed 标签后,通过onNativeEmbedLifecycleChange接口上报 Embed 标签创建消息通知到应用侧 - 4、在步骤 3 的回调内,根据
embed.status,将配置传入searchNodeController后,执行 rebuild 方法重新触发 Controller 的makeNode方法 - 5、
makeNode方法触发后,NodeContainer组件会获取到BuilderNode对象,BuilderNode承载了对应原生控件的纹理,页面出现原生组件
看着是不是有点抽象?实际上其实就是通过 NodeContainer 占位,然后实现它对应 NodeController 的 makeNode 方法,把原生控件绘制到 BuilderNode ,而 BuilderNode 通过 surfaceId 关联到一个可绘制区域:
kotlin
makeNode(uiContext: UIContext): FrameNode | null {
this.rootNode = new BuilderNode(uiContext, { surfaceId: this.surfaceId, type: this.renderType });
if (this.componentType === 'native/component') {
this.rootNode.build(wrapBuilder(searchBuilder), { width: this.componentWidth, height: this.componentHeight });
}
return this.rootNode.getFrameNode();
}
@Builder
function searchBuilder(params: Params) {
SearchComponent({ params: params })
.backgroundColor($r('app.color.ohos_id_color_sub_background'))
}
所以这里的核心其实就是 NodeContainer 和 BuilderNode ,它们是 ArkUI 上混合开发的基础,事实上 Flutter 在鸿蒙的 PlatformView 的实现也类似:
通过
BuilderNode导出 ArkUI 控件的纹理,导出的纹理在XComponent中实现"同层渲染" ,这和 Flutter 在 Android 上的 VD 实现比较接近。
各种 Node
所以首先我们需要了解 BuilderNode 是什么?BuilderNode 在 ArkUI 里是一个自定义声明式节点 ,支持采用无状态的 UI 方式,可以通过全局自定义构建函数 @Builder 定制组件树,而定制组件树得到的 FrameNode 节点,可以直接由 NodeController 返回并挂载于 NodeContainer 节点下:

另外 BuilderNode 还提供了组件预创建的能力,比如通过结合 BuilderNode,可以将 ArkWeb 组件提前进行离线预渲染,组件不会即时挂载至页面,而是在需要时通过 NodeController 动态挂载与显示。
所以,通过 BuilderNode ,我们也了解到了 NodeContainer 的作用:
用于挂载自定义节点(如
FrameNode或BuilderNode),并通过NodeController动态控制节点的上树和下树,组件接受一个NodeController的实例接口,所以NodeContainer需要和NodeController组合使用。
当然,严格意义上说, NodeContainer 仅支持挂载自定义节点 FrameNode ,对于 BuilderNode 其实是获取它的根节点 FrameNode 。
是不是看到各种 XXXNode 又有点懵? 其实 ArkUI 和 Flutter 一样,首先 ArkUI 也有三棵树:Component Tree、Element Tree 和 RenderNode Tree ,它们各种的作用也和 Flutter 三棵树基本一致,其中 RenderNode Tree 就是存在于C++后端引擎中的最终渲染结构:

而 FrameNode 则是可以认为是三棵树中 Component Tree 的特殊实体节点,与自定义占位容器组件 NodeContainer 相配合,就可以实现在占位容器内构建一棵自定义的节点树:

而 FrameNode 作为特殊 Component 节点,它提供了节点创建和删除的能力,也就是在 ArkUI 这种声明式开发场景里,提供了命令式操作的支持 ,另外 FrameNode 还提供了 getRenderNode 接口,用于获取 FrameNode 中的 RenderNode ,也就是通过 FrameNode 可以直接提供绘制的渲染节点,简单来说:
FrameNode+NodeContainer提供自定义节点支持,通过FrameNode提供RenderNodeBuilderNode提供构建支持和纹理导出,并通过getFrameNode获取得到对应的FrameNode对象
所以可以简单分类下:
BuilderNode是一个自定义的声明式节点FrameNode是一个自定义组件节点RenderNode是一个自渲染节点
Flutter
所以其实 Flutter 鸿蒙在鸿蒙平台的实现方式接近于 Android 平台的 VD,即通过 NodeContainer 挂载了节点,并实现了事件传递,最终通过将提取的纹理合并到 Flutter 内进行渲染。
而这对应到 Flutter 鸿蒙实现里,就是 EmbeddingNodeController 的实现,它通过继承 NodeContainer 并实现 makeNode创建和管理 ArkUI 的 BuilderNode ,而 BuilderNode 里的 wrappedBuilder 则是来自封装好的 PlatoformView 里的 ArkUI 的 @Builder 实现:

而另一方, EmbeddingNodeController 作为 NodeController 的具体实现,它肯定是用于管理 NodeContainer ,而 Flutter 鸿蒙里,用于创建和加载 NodeContainer 的对象则是 DynamicView ,它是一个基于 DVModel 数据驱动的对象,我们可以在 FlutterPage 的默认实现里看到它的身影:

简单来说,通过上述代码,可以看到鸿蒙 Flutter 的页面默认是在一个 Stack 下:
XComponent提供 surface 绘制,是 Flutter 的渲染画板- 基于
this.rootDvModel列表的DynamicView,主要是提供 PlatformView 所需的NodeContainer


这里可以看到 DynamicView 是基于 DVModel 实体作为驱动,而 DVModel 的存在,则是为了用鸿蒙 ArkUI 的声明式范式来管理和渲染由 Flutter 发出的 PlatformView 命令式 UI 操作:
因为 ArkUI 和原生 Android XML 不同在于,它是纯粹的声明式 UI 框架,你不能像传统 Android 命令式编程那样直接调用
parent.addView(child),相反需要通过状态驱动,让框架根据新状态重新渲染 UI。
而 DVModel 就是这个"状态,它是一个用 @Observed 的可被观察的树状数据结构,用纯数据完整地描述了整个界面布局,包括哪个位置应该有一个 PlatformView,它有多大,参数是什么之类,具体类似:

所以,当 DVModel 作为状态发生变化时,和它相关的 DynamicView 也会发生变化,这也是 Flutter 鸿蒙在 PlatformView 实现上的特殊之处 ,比如在鸿蒙 Flutter 里运行 webview_flutter 之后,在 ArkUI Inspector 可以看到以下的布局:

可以看到此时通过 DynamicView 构建了一个 NodeContainer ,而这里的 NodeContainer 通过 BuilderNode 承载了 Web 组件的纹理。
另外,可以看到,当存在两个 Web 组件的时候,控件树里就会有两个 DynamicView ,这也对应是我们在前面 FlutterPage 里基于 this.rootDvModel 列表的实现:

如果我们堆叠两个 Web ,并且在 Web 上在加一个 Flutter 红色控件,通过 ArkUI Inspector 我们可以看到对应 DynamicView 的 NodeContainer 存在的节点,只是该节点的内容并没有渲染在原来的位置:



而因为此时 Web 组件是通过纹理的方式被渲染到 Flutter Engine 里,所以在事件触摸上,触摸事件需要从 Dart 层发送出来,经过中转,最后通过 EmbeddingNodeController 的 postEvent 转发到 BuilderNode ,从这点看,也是和 Flutter Android 的 VD 模式类似:

当然,和 VD 不同的是,因为
Web是真实存在的节点,所以键盘输入不会像 VD 那样有太多的 connection 问题,从这点看又类似 TLHC 实现。
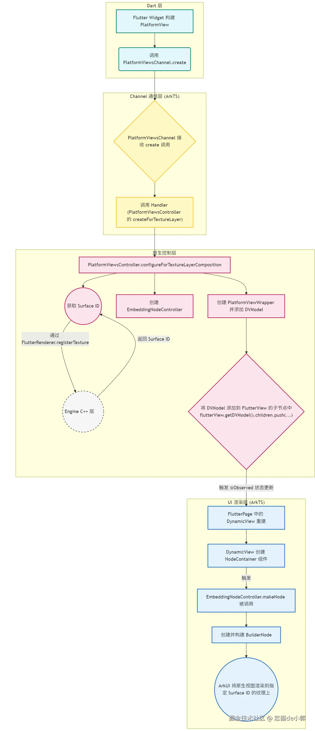
那么到这里我们知道了通过 EmbeddingNodeController 和 DynamicView ,如何创建和渲染 ArkUI 控件实现"同层渲染",最后一步就是 Dart 如何触发 PlatformView 构建的实现对象:PlatformViewsChannel 和 PlatformViewsController 。
当用户在 Dart 层使用 OhosView 或者 OhosViewSurface 创建鸿蒙 PlatformView 时,就会触发 PlatformViewsChannel 的 create :


此时虽然和 Android 一样存在两个入口,可以根据 Dart 层是否配置了 hybrid 来决定使用 createForPlatformViewLayer 还是 createForTextureLayer ,但是实际上目前只有 createForTextureLayer 一种可用,如果配置了 hybrid 模式,运行后就会发现此时会出现 view_embedder 为空的情况:


createForPlatformViewLayer在 Android 走的是 HC 的实现,它和 TextureLayer 相反,它把自己作为一个合成边界,它的渲染路径是分叉的,把 Flutter 内容被渲染到离屏缓冲区,然后通过SurfaceFlinger将这些缓冲区和独立渲染的原生视图组合在一起,Flutter 的 UI 控件会 以 PlatformViewLayer 的前后交际关系,被渲染到不同的 Surface 上。
但是目前在鸿蒙 Flutter 的实现里,关于 createForPlatformViewLayer 的 HC 并没有实现,所以实际上只有 createForTextureLayer 纹理合成这一种 PlatformView 的场景:

而对于 createForTextureLayer ,流程会来到 PlatformViewsController 对象,核心流程主要有:
- 创建一个
platformView,实际上就是调用 Plugin 里开发者PlatformViewFactory的实现 - 通过 Engine 注册一个得到一个和 Flutter Engine 关联的 Surface id
- 创建
EmbeddingNodeController,关联 Surface id 和关联platformView的 ArkUI 控件 - 创建
DVModel,添加到队列驱动创建DynamicView


这里需要说个题外话,获取 surface id 时,其实是在 Engine 底层,利用系统 Graphic2D 的 NativeImage 能力,通过 OH_NativeImage_Create 创建一个 OH_NativeImage 实例:

OH_NativeImage支持将数据和 OpenGL 纹理对接, 或者开发者自行获取 buffer 进行渲染处理。
注意 OH_NativeImage_SetOnFrameAvailableListener ,会在 Frame 数据可用时触发 MarkTextureFrameAvailable ,实际上它类似于 C++ 层面在纹理对象上设置一个内部标志,本质上是将其标记为"脏"或"过时",类似 setState 的作用:

实际这个操作会触发两个 TaskRunner 的工作:
- 在 Raster 线程触发设置 texture 为"脏"
- 在 UI 线程执行
ScheduleFrame(false),false 表示 Widget 完全相同,Engine 可以跳过整个构建/布局/绘制过程,只需获取最后生成的 layer tree 并在光栅线程上重新渲染它

上述就是 TextureLayer 的大致注册和渲染流程,回到主流程上,最后流程在得到 DVModel 后, DynamicView 会构建出来 NodeContainer ,从而触发 EmbeddingNodeController 的 makeNode ,进而 BuilderNode 构建并提取 PlatformView 里的 ArkUI 控件纹理,最终渲染出画面。
具体到 webview_flutter 里,就是 WebViewPlatformView 继承了 PlatformView ,并实现了 getView() 方法,方法里返回了 OhosWebView :
csharp
getView(): WrappedBuilder<[Params]> {
return new WrappedBuilder(WebBuilder);
}
@Builder
export function WebBuilder(params: Params) {
OhosWebView({
params: params,
webView: params.platformView as WebViewPlatformView,
controller: (params.platformView as WebViewPlatformView).getController()
})
}
而这个 getView(): WrappedBuilder ,会在 EmbeddingNodeController 被获取,并且在 makeNode 里被 BuilderNode 使用,从而实现最终的纹理提取和渲染:

最后,整个 PlatformView 的整体流程如下图所示,可以看到,核心还是在 NodeContainer 和 BuildNode 的基础上进行展开,然后基于 DVModel 驱动 DynamicView 更新,进而 makeNode 构建出纹理,触发 Engine 更新 Texture 区域实现绘制。
