在前面的文章中,我们深入分析了 Dify 应用生成器的源码实现,从限流策略、流式响应、配置管理、文件上传处理,到追踪调试机制,逐步了解了 Dify 会话处理的完整流程。今天我们将继续深入 CompletionAppGenerator
的 generate()
方法,看看在创建好应用生成实体后,Dify 是如何通过 应用运行器(App Runner) 来执行具体的业务逻辑。
从生成器到运行器
让我们回顾一下 CompletionAppGenerator
的 generate()
方法,在完成配置管理、文件处理、追踪管理器初始化等前置工作后,接下来的步骤是创建 应用生成实体(App Generate Entity):
python
application_generate_entity = CompletionAppGenerateEntity(
# 任务ID
task_id=str(uuid.uuid4()),
# 应用配置
app_config=app_config,
# 模型配置
model_conf=ModelConfigConverter.convert(app_config),
# 文件上传配置
file_upload_config=file_extra_config,
# 用户输入变量
inputs=self._prepare_user_inputs(
user_inputs=inputs, variables=app_config.variables, tenant_id=app_model.tenant_id
),
# 用户查询
query=query,
# 上传文件
files=list(file_objs),
# 用户ID
user_id=user.id,
# 是否流式输出
stream=streaming,
# 调用来源
invoke_from=invoke_from,
# 扩展参数
extras={},
# 追踪管理器
trace_manager=trace_manager,
)
应用生成实体包含了执行一次应用调用所需的所有信息,包括:
- 配置信息:应用配置、模型配置、文件上传配置
- 用户数据:输入变量、查询内容、上传文件
- 执行控制:流式开关、调用来源
- 附加功能:追踪管理器、扩展参数
后续的运行流程将分成两条线路:一条是我们昨天学习的追踪线程,通过 Celery 任务队列,离线记录业务运行时产生的数据,并发送到外部 Ops 工具:另一条则为工作线程,根据应用生成实体执行具体的生成逻辑:
python
# 初始化数据库记录(会话和消息)
(conversation, message) = self._init_generate_records(application_generate_entity)
# 初始化队列管理器
queue_manager = MessageBasedAppQueueManager(
task_id=application_generate_entity.task_id,
user_id=application_generate_entity.user_id,
invoke_from=application_generate_entity.invoke_from,
conversation_id=conversation.id,
app_mode=conversation.mode,
message_id=message.id,
)
# 创建工作线程,并传递 Flask 请求上下文
@copy_current_request_context
def worker_with_context():
return self._generate_worker(
flask_app=current_app._get_current_object(), # type: ignore
application_generate_entity=application_generate_entity,
queue_manager=queue_manager,
message_id=message.id,
)
# 启动工作线程
worker_thread = threading.Thread(target=worker_with_context)
worker_thread.start()
# 主线程处理响应或流生成器
response = self._handle_response(
application_generate_entity=application_generate_entity,
queue_manager=queue_manager,
conversation=conversation,
message=message,
user=user,
stream=streaming,
)
return CompletionAppGenerateResponseConverter.convert(response=response, invoke_from=invoke_from)
这里首先根据应用生成实体创建两条数据库记录,一条是会话记录(conversations
),一条是消息记录(messages
),如果消息中带有文件,还会创建对应的消息文件记录(message_files
);接着创建一个 队列管理器(App Queue Manager) ,它负责管理应用执行过程中的事件流,实现 生产者-消费者 模式的异步通信;最后启动工作线程,创建 应用运行器(App Runner),执行具体的生成逻辑,并通过队列管理器传递生成结果,同时主线程通过队列管理器监听执行结果,实现了请求处理和业务执行的解耦。整体流程如下:

至此,我们完成了整个生成器的处理流程的学习,开始进入运行器的学习:

队列管理器
队列管理器采用了 生产者-消费者 模式,通过 Python 的 queue.Queue
实现线程间的安全通信:
python
class AppQueueManager:
def __init__(self, task_id: str, user_id: str, invoke_from: InvokeFrom):
# 创建线程安全的队列
self._q: queue.Queue = queue.Queue()
def listen(self):
# 监听队列事件,通过 yield 返回生成器
listen_timeout = dify_config.APP_MAX_EXECUTION_TIME
start_time = time.time()
while True:
try:
# 从队列中获取消息,超时时间为 1 秒
message = self._q.get(timeout=1)
yield message
except queue.Empty:
# 检查是否超时或被停止
elapsed_time = time.time() - start_time
if elapsed_time >= listen_timeout or self._is_stopped():
self.publish(QueueStopEvent(), PublishFrom.TASK_PIPELINE)
def publish(self, event: AppQueueEvent, pub_from: PublishFrom):
# 发布事件到队列
self._q.put(event)
队列管理器支持多种类型的事件,包括:
QueuePingEvent
:Ping 事件,心跳检测,保持连接活跃QueueErrorEvent
:错误事件,处理任务执行过程中的错误QueueTextChunkEvent
:文本块事件,处理流式文本输出QueueLLMChunkEvent
:LLM 流式响应块QueueMessageEndEvent
:消息结束事件QueueStopEvent
:停止事件
除此之外,还有很多关于工作流的事件,比如节点事件、并行分支事件、迭代事件、循环事件、控制事件等,参考 api/core/app/entities/queue_entities.py
文件。
在整个应用运行过程中,队列管理器扮演着重要的角色。它负责将运行过程中的各种事件发布到队列,实现服务端与客户端的实时通信,并统一处理和发布错误信息:
python
# 发布生成内容块事件
queue_manager.publish(
QueueLLMChunkEvent(chunk=result),
PublishFrom.APPLICATION_MANAGER
)
# 发布消息结束事件
queue_manager.publish(
QueueMessageEndEvent(llm_result=llm_result),
PublishFrom.APPLICATION_MANAGER,
)
# 发布错误事件
queue_manager.publish_error(
exception,
PublishFrom.APPLICATION_MANAGER
)
Flask 请求上下文传递
Flask 的请求上下文默认只在当前线程中有效,当你创建新线程时,新线程无法访问原始请求的信息。Dify 通过 @copy_current_request_context
装饰器解决这个问题:
python
from flask import copy_current_request_context
@copy_current_request_context
def worker_with_context():
# 在这里可以访问 current_app、request 等 Flask 上下文对象
return self._generate_worker(...)
这个装饰器会将当前请求的上下文(包括 current_app
、request
、session
等)复制到新线程中,这样,工作线程就可以访问数据库连接、配置信息等依赖于 Flask 应用上下文的资源。比如在 _generate_worker()
函数中,使用 with flask_app.app_context()
手动创建并进入应用上下文:
python
def _generate_worker(...) -> None:
with flask_app.app_context():
# 在这里可以使用 Flask 应用相关的功能,如数据库操作
message = self._get_message(message_id)
# ...
注意,这个装饰器和之前学过的
stream_with_context
有所不同,后者用于确保在整个流式响应过程中都能访问请求上下文。
使用 contextvars
拷贝上下文
需要注意的是,前面的代码都是以文本生成应用为例的,和它类似的还有一个聊天应用,这两个应用都比较简单,因此直接使用 Flask 提供的 @copy_current_request_context
装饰器,复制请求上下文即可。
但是在智能体和工作流应用中,包含了更复杂的执行流程,可能涉及多个异步任务,除了 Flask 的请求上下文,还需要更全面的上下文保持。Dify 使用了 Python 3.7+ 的 contextvars
模块,复制所有的上下文变量。我们可以看下 AgentChatAppGenerator
的实现:
python
# new thread with request context and contextvars
context = contextvars.copy_context()
worker_thread = threading.Thread(
target=self._generate_worker,
kwargs={
"flask_app": current_app._get_current_object(), # type: ignore
"context": context,
"application_generate_entity": application_generate_entity,
"queue_manager": queue_manager,
"conversation_id": conversation.id,
"message_id": message.id,
},
)
worker_thread.start()
然后在 _generate_worker()
中使用:
python
with preserve_flask_contexts(flask_app, context_vars=context):
runner = AgentChatAppRunner()
runner.run(
application_generate_entity=application_generate_entity,
queue_manager=queue_manager,
conversation=conversation,
message=message,
)
结合自定义的 preserve_flask_contexts()
函数,同时处理:
- ContextVars 上下文 - Python 原生的上下文变量
- Flask App 上下文 - Flask 应用上下文
- 用户认证上下文 - Flask-Login 的用户对象
上下文变量
contextvars
是 Python 3.7 引入的标准库,用于管理 上下文变量(Context Variables),主要解决多线程或异步任务中变量传递的问题,主要应用场景有:
- 异步编程 :在
asyncio
中,每个任务可以有独立的上下文变量 - Web开发:跟踪请求ID、用户身份等,无需在函数间显式传递
- 日志系统:自动在日志中包含上下文信息(如请求ID)
下面的代码演示了上下文变量的基本用法:
python
import contextvars
# 创建上下文变量
user_id = contextvars.ContextVar('user_id', default=None)
# 设置值(返回Token对象,用于后续重置)
token = user_id.set(123)
# 获取值
print(user_id.get()) # 输出: 123
# 重置值(使用之前保存的Token)
user_id.reset(token)
print(user_id.get()) # 输出: None(默认值)
# 重新设置值
token = user_id.set(456)
# 在函数中使用
def func():
print(user_id.get()) # 输出: 456
func()
也可以模仿 Dify 的写法,在多线程中使用:
python
from contextlib import contextmanager
@contextmanager
def preserve_flask_contexts(context_vars: contextvars.Context):
# Set context variables if provided
if context_vars:
for var, val in context_vars.items():
var.set(val)
yield
# 在新线程中使用
import threading
def func2(context: contextvars.Context):
with preserve_flask_contexts(context_vars=context):
print(user_id.get()) # 输出: 456
context = contextvars.copy_context()
worker_thread = threading.Thread(
target=func2,
kwargs={
"context": context,
},
)
worker_thread.start()
可以看出它和线程局部变量 threading.local
很像,两者区别如下:
特性 | contextvars |
threading.local |
---|---|---|
适用场景 | 线程、异步任务 | 仅线程 |
可复制性 | 支持上下文复制 | 不支持 |
异步友好 | 是 | 否 |
contextvars
特别适合需要在复杂调用链或异步任务中共享状态,但又不希望使用全局变量或显式参数传递的场景。但是上下文变量的查找速度略慢于普通变量,还可能使代码逻辑变得隐晦,在使用时需要特别注意,避免过度使用。
创建应用运行器
让我们继续看工作线程中创建应用运行器的部分:
python
def _generate_worker(
self,
flask_app: Flask,
application_generate_entity: CompletionAppGenerateEntity,
queue_manager: AppQueueManager,
message_id: str,
) -> None:
with flask_app.app_context():
try:
# 获取消息记录
message = self._get_message(message_id)
# 创建应用运行器并执行
runner = CompletionAppRunner()
runner.run(
application_generate_entity=application_generate_entity,
queue_manager=queue_manager,
message=message,
)
except Exception as e:
# 错误处理逻辑...
这里的代码是以文本生成应用为例的,其实,不同类型的应用(如聊天应用、智能体应用、工作流应用)都有对应的运行器实现,它们都遵循统一的接口规范:

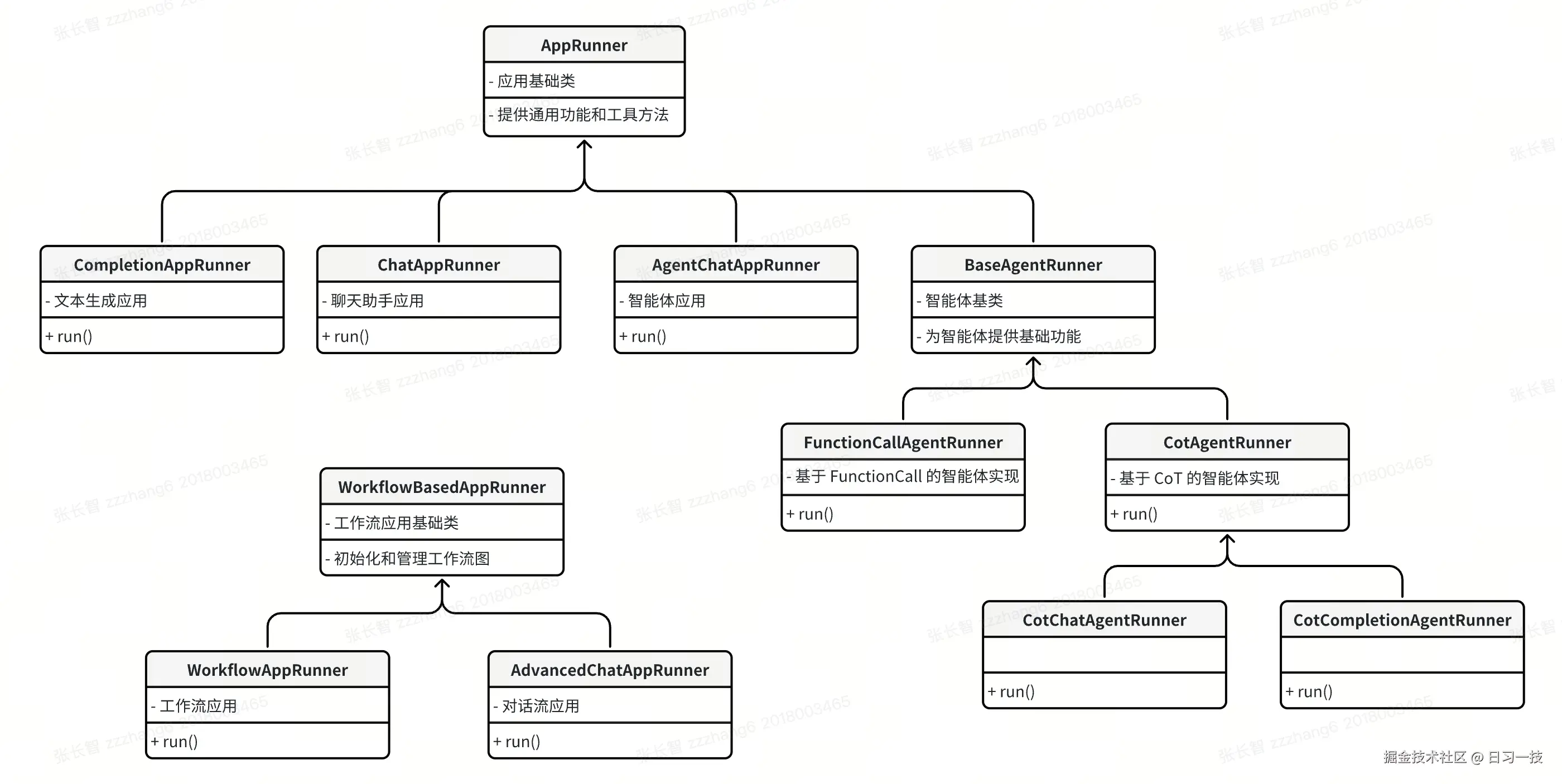
Dify 的应用运行器采用了清晰的继承结构,主要基于下面两个基类:
- AppRunner(应用基础类):提供所有应用运行器的通用功能:提示消息组织、模型调用、内容审核、直接输出响应、外部数据集成等
- WorkflowBasedAppRunner(工作流基础类):专门处理基于工作流的应用运行逻辑:图初始化、变量池管理、事件处理等
下面是具体的实现类:
- ChatAppRunner(聊天应用):记忆管理、数据集检索、注释回复、外部数据工具、数据集检索等
- CompletionAppRunner(文本生成应用):与聊天应用类似但没有对话记忆
- AgentChatAppRunner(智能体):根据模型能力选择不同的智能体策略(函数调用或思维链)
- WorkflowAppRunner(工作流):支持单次迭代运行和循环运行
- AdvancedChatAppRunner(对话流):对话变量管理、输入审核、注释回复等
其中智能体的应用运行器比较特殊,它会根据模型能力选择不同的智能体策略,包括:
- FunctionCallAgentRunner(函数调用):使用模型原生的函数调用能力,支持流式和非流式调用
- CotAgentRunner(思维链) :实现 ReAct (Reasoning + Acting) 模式的推理循环,它是一个抽象类,使用模板方法设计模式,定义了思维链的算法骨架,由子类实现具体步骤,包括:聊天模式的思维链(
CotChatAgentRunner
)和文本生成模式的思维链(CotCompletionAgentRunner
)
小结
今天我们深入学习了 Dify 的应用运行器机制。通过分析 CompletionAppGenerator
的 generate()
方法,我们了解了如何从生成器过渡到工作线程,并在其中创建应用运行器以执行具体生成任务。关键流程包括创建应用生成实体、初始化数据库记录、构建队列管理器以及启动工作线程等。总结如下:
- 了解队列管理器的异步管道机制,采用生产者-消费者模式,确保线程间安全通信,并实时处理和发布生成事件;
- 学习如何通过
@copy_current_request_context
和contextvars
实现跨线程的请求上下文传递,确保工作线程可以访问原始请求中的信息; - 深入分析了不同类型的应用运行器及其继承结构,展示了如何根据具体应用需求选择不同的策略和实现类。
应用运行器是 Dify 的执行引擎,也是其核心所在。今天我们对这一机制进行了初步探索,明天我们将继续深入它的内部实现,揭示更多细节。
欢迎关注
如果这篇文章对您有所帮助,欢迎关注我的同名公众号:日习一技,每天学一点新技术。
我会每天花一个小时,记录下我学习的点点滴滴。内容包括但不限于:
- 某个产品的使用小窍门
- 开源项目的实践和心得
- 技术点的简单解读
目标是让大家用5分钟读完就能有所收获,不需要太费劲,但却可以轻松获取一些干货。不管你是技术新手还是老鸟,欢迎给我提建议,如果有想学习的技术,也欢迎交流!