在快速发展的Android开发领域,如何组织代码始终是一个核心话题。从早期的MVC到MVP,再到如今成为主流架构模式的MVVM,我们一直在追求更清晰、更易维护的代码结构。今天,我们就来深入探讨Android MVVM架构的原理、实践和最新发展。
**一、什么是MVVM架构?
MVVM是Model-View-ViewModel的缩写,它是一种基于数据驱动的设计模式,旨在分离应用的UI逻辑与业务逻辑。MVVM由John Gossman于2005年提出,但在移动开发领域近年来才真正大放异彩。

核心来说,MVVM将应用程序分为三个主要部分:
- Model(模型):负责存储和处理应用的业务数据,包含数据结构、业务逻辑、数据获取(如网络请求、数据库操作)等。它与UI层完全解耦,不依赖View或ViewModel。
- View(视图):对应Android中的UI组件(如Activity、Fragment、XML布局),负责展示数据并接收用户交互。理想情况下,View不包含业务逻辑,仅通过数据绑定与ViewModel关联。
- ViewModel(视图模型):作为View与Model之间的桥梁,负责处理UI相关的业务逻辑,管理数据并将其暴露给View。ViewModel不持有View的引用,生命周期与View无关,可在配置变化(如屏幕旋转)时保留数据。
Android其实从一开始就有数据/状态驱动的设计,也就是Android开发都很熟悉的drawable,drawable在使用时提供了诸如selector和level-list之类的模板,其本质就是状态驱动的思想,外部只需要控制控件当前的状态,就能控制它最终的显示,只不过这样的设计在当时没有延展到代码之中,在其实现中还是使用的局部变量和使令式的做法来做的
二、MVVM的核心机制:数据绑定
官方说明:数据绑定是MVVM实现View与ViewModel联动的关键,它允许在XML布局中直接绑定ViewModel的属性和方法,实现双向或单向数据同步。
单向绑定 指ViewModel的数据变化自动更新到View(如文本、列表刷新);双向绑定则意味着View的用户输入(如EditText内容)也能自动同步到ViewModel的属性。
传统开发中,我们需要大量的findViewById和事件监听代码,这导致当ID发生变化或在其他项目复用时产生极大的耦合性,而数据绑定大幅减少了这类模板代码及耦合。在Android中,Data Binding库提供了实现数据绑定的能力。
data binding实际分为data binding(数据绑定)和view binding(视图绑定)两部分。视图绑定是解决麻烦的findViewById的,数据绑定是提供数据和xml双向绑定的。
**三、MVVM在Android中的实践工具
Google推出的Jetpack组件库为MVVM提供了全面支持:
- ViewModel类:设计用于以生命周期感知的方式存储和管理UI相关的数据,允许数据在配置更改后继续存在
- LiveData/Kotlin Flow:可观察的数据持有者。LiveData具有生命周期感知能力,确保只在活跃的观察者中通知更新;Kotlin Flow则提供更强大、更灵活的异步流处理能力。
- Data Binding库:允许在XML布局文件中直接将UI组件绑定到ViewModel暴露的可观察数据源
- Room持久性库:SQLite的抽象层,更高效地存储、访问和管理数据库中的数据,常与MVVM结合使用
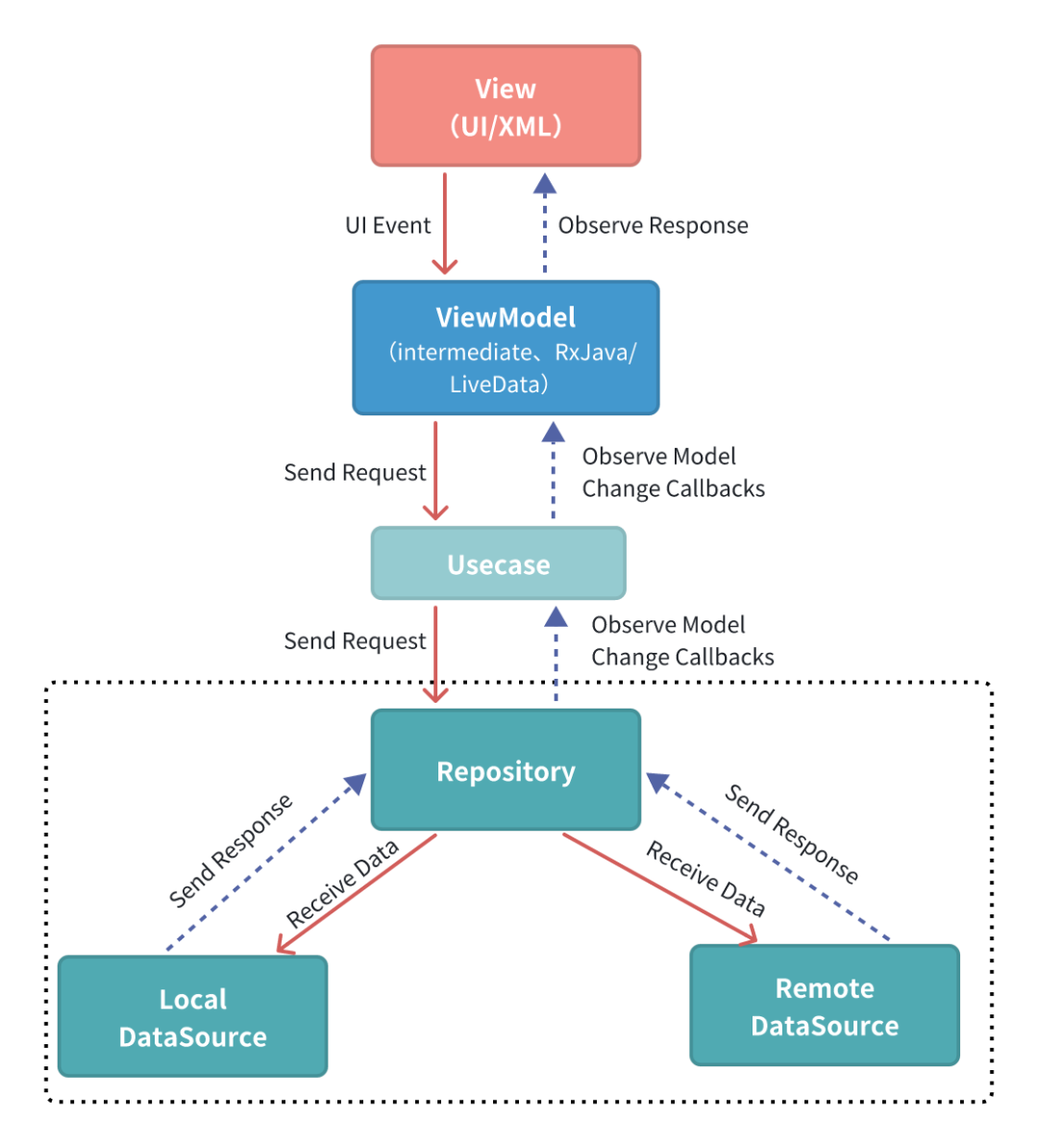
而在长期的实践中,我们发现使用双向绑定在一个膨胀的项目中会使得调试变得困难,所以在结合了同样是Google官方推荐的Clean Architecture(整洁架构)后,现在我们的项目分层通常为:
-
View
-
ViewModel
-
UseCase
-
Repository
**四、MVVM的工作流程
以上的MVVM工作流程形成闭环数据流:
-
View初始化时,Activity/Fragment创建ViewModel,并通过LiveData/Flow将View与ViewModel的数据关联起来
-
用户操作View(如点击按钮),直接调用ViewModel的方法
-
ViewModel接收请求后,根据业务调用具体的某个UseCase执行业务
-
UseCase调用对应的Repository获取或处理数据(如网络请求、数据库操作)
-
Repository将处理结果返回给UseCase,UseCase更新ViewModel中的可观察数据(LiveData/Flow或者其它)
-
由于第一步的数据关联,View自动感知ViewModel的数据变化并更新UI

五、Repository模式的重要性
虽然Repository不是MVVM的正式组成部分,但在实际应用中几乎总是与MVVM结合使用。Repository和不同数据源(网络、数据库、缓存、文件等)之间,统一管理数据来源,为上层提供干净的数据接口,隐藏数据获取的细节。这种设计解耦了上层逻辑与具体的数据获取方式,便于切换数据来源,也使代码更易于测试。
六、UseCase的必要性
UseCase原本也不在MVVM的设计中,但近年来Google一直在推行,其中最大的优势有两点:
-
遵循单一职责原则,每个UseCase只做一件事情,逻辑简单,非常适合团队多人协作分工
-
输入输出清晰,非常适合写单元测试验证逻辑,以保证项目的鲁棒性;甚至在AI快速发展的现在,让AI针对每个UseCase写单元测试,因其逻辑简单的特点,AI的正确率非常之高
七、MVVM的优势与劣势
优势
-
低耦合:View与ViewModel分离,ViewModel与Model分离,各组件独立开发和测试
-
可测试性:ViewModel不依赖Android框架(如Activity),可通过单元测试直接验证业务逻辑
-
数据驱动UI:数据即等于UI,可以更方便进行开发和边界测试
-
适应配置变化:ViewModel生命周期独立于View,屏幕旋转等配置变化时数据得以保留
-
可维护性:代码分离使应用更易于维护和扩展
劣势
-
学习曲线:对于初学者,MVVM和数据绑定概念有一定学习难度
-
数据绑定复杂性:在复杂应用中,数据绑定可能变得冗长和困难(也可以通过拆分代码进行优化)
-
过度设计:对于简单应用,使用MVVM可能显得过于复杂,增加开发成本
-
性能考虑:数据绑定机制可能影响应用性能,尤其在处理大量数据或复杂UI时(需熟练掌握UI刷新,线程和背压的使用)
八、MVVM的最新发展
与Jetpack Compose的融合
随着Jetpack Compose的兴起,MVVM架构也适应了这种声明式UI框架。在Compose中,我们可以通过hiltViewModel()获取ViewModel实例,并使用collectAsState()收集StateFlow来响应数据变化。
Compose实现了更纯粹的数据驱动UI,ViewModel作为唯一的状态持有者,与Compose的响应式编程模型高度契合。
依赖注入的最佳实践
Hilt作为Android的依赖注入库,进一步简化了MVVM的依赖管理。通过@AndroidEntryPoint注解Activity/Fragment,使用@Inject构造函数注入依赖,使MVVM组件更易于测试和维护。
响应式编程的演进
Kotlin Flow正在逐渐成为LiveData的替代方案,特别在复杂数据流处理场景。StateFlow和SharedFlow分别用于状态持有和事件处理,与协程结合提供更强大的异步编程能力。
九、实际应用示例
在Android App等实际应用中,MVVM结合Room、协程和Hilt,可以构建高效的数据管理和用户界面展示。例如,天气应用可以使用WeatherRepository处理天气数据操作,ViewModel暴露LiveData对象,UI观察LiveData实时更新天气信息。
**十、扩展
鸿蒙的ArkUI和Android的Compose,iOS的SwiftUI,甚至包括Flutter都是天生支持mvvm,只不过它们的vm都是状态驱动,比起mvvm更接近mvi,这也是近年web平台主流的写法和思路,虽然命名不一样,但本质上是相通的,思路都是:状态与UI绑定,数据与状态相连,业务操作数据就等于操作UI,这样数据可以持久化来达到"保存/恢复界面状态"的目的,也可以通过记录数据的变化实现"重播界面"的效果。UI很难模拟,但是数据很容易模拟,只要数据->UI的链路稳定,我们就能只用模拟和验证数据的输入输出来实现测试业务逻辑的作用。
十一、结语
MVVM已成为Android开发的主流架构模式,特别是与Jetpack组件结合后,它能显著提升代码的可维护性、可测试性和开发效率。尽管存在学习曲线和复杂度问题,但对于大多数项目,尤其是复杂应用,MVVM带来的好处远远超过其成本。
随着Android开发技术的不断演进,MVVM也在与新技术(如Compose)融合,持续适应现代开发需求。掌握MVVM架构,将帮助你构建更健壮、更易维护的Android应用。

本篇主要介绍了Android MVVM架构的原理、实践和最新发展。如果大家对这方面内容感兴趣,欢迎一起探讨交流(mkt@eptcom.com)。