先扯点别的,也是填填前面的坑,比如......
阻塞?非阻塞?
一直都不知道把这个写在哪里,随便安排一下叭(捂脸......)
Verilog中的赋值类型分为阻塞赋值 (blocking)和非阻塞赋值(Non-Blocking)。
关于在一个名词后面加一个英文词汇这件事,虽然不知道有多少人会认真看,但我还是要加,因为这样可以显得我英语很好哈哈~~
对于阻塞赋值,嗯......看名字应该是什么阻塞了赋值。
- 语法结构:变量 = 表达式;
做个阅读程序写结果的题吧!cos信息学初赛试题......
认真思考!
cpp
reg a,b,c;
always @(*) begin
a = 1'b1;
b = a;
c = a + b;
end
各位编程大佬发表发表意见,说说a,b,c分别等于多少?
以上就是一段经典的三个阻塞赋值语句。
结果:a=1,b=1,c=0。(盲猜会阻塞赋值的也会做错哈哈 ^_^,别问我怎么知道的......捂脸)
关于Verilog,大家都知道一句很经典的名言:
不要用软件编程的思维思考硬件编程
哎,但这里是顺序执行的:先把1赋给a,再把等于1的a赋给b,最后计算1+1 = 10 ,由于c为一位寄存器,丢掉高位后为0;
所以,always语块中阻塞赋值是串行执行的
此乃阻塞赋值之真谛。
非阻塞赋值就好理解了,核心就是FPGA的精华:并行处理。
- 语法结构:变量 <= 表达式; (区别就在有没有小于号)
重做一遍(只考虑第一次运行):
cpp
reg a,b,c;
assign a = 1'b0;
assign b = 1'b0;
assign c = 1'b0; //初始化信号为0
always @(*) begin
a <= 1'b1;
b <= a;
c <= a+b;
end
结果:a = 1,b = 0,c = 0。
第一次可能有点迷糊,过程是这样的:首先,所有非阻塞语句右边表达式同时进行运算。
那第二、三个语句a和b还没算出来怎么办呢?
答:按照之前的旧数算(a=0,b=0)。(这里就把右边的ab看成具体的数,不要看成变量)
之后将结果同时赋给变量a,b,c。
所以最终结果分别是1,0,0。
注意:阻塞和非阻塞是对于always来说的,assign只有"="赋值。
别把下面这个东西写出来!
cpp
assign a <= b;
异步计数器
我觉得计数器中最好理解的当属异步计数器,我们就先做这个简单的吧~
个人观点:同步计数器纯粹锻炼思维用的......

CP 是计数器的时钟信号,每当脉冲到来时对D(Data)上的信号进行寄存。无论默认状态下Q非如何,由于Q非连接D,所以在每个脉冲下进行反转,也就是二分频。
同理,再把第一个D触发器当作时钟输入第二个D,对信号再次分频得到四分频。这同时也是一个两位二进制计数器。
原理说完了,接下来我们就要思考实现了。
鉴于我和大家都已经对Verilog有了the first impression,今天按照FPGA工程流程来吧!
1.模块设计
要设计一个module,我们首先要明确其具体功能,以及对应的输入和输出信号。
对于异步二进制计数器,时钟(CLK)是必不可少的,除此之外还应有复位(RST)信号。输出则是计数器的每一位(假设3位)。
这样我们就得到了计数器模块的大体框架:

自己画的,知道不好看,将就着看吧......
把时钟信号和复位信号分别命名为sys_clk和sys_rst是行业习惯,咱也跟着写吧。
这里注意输出的out信号应为3位寄存器类型。
2.RTL代码
给大家讲个笑话:昨天本人花了好一阵子才把异步计数器写出来......但写完后真是觉得自己对Verilog代码的应用更加得心应手了。说句实话,如果你确实认真看完前五篇笔记,那么现在能力上对于完成计数器是绰绰有余了。真心希望大家下定决心无论如何也要自己把它写出来,最好直接仿真通过,再和我提供的代码进行对比。这样的进步绝对比先看代码再自己写要大得多。
大家一定相信我啊!
无从下手时的一点提示:考虑一下always的时序逻辑。
cpp
module counter(
input sys_clk,
input sys_rst,
output [2:0] out
);
reg reg1,reg2,reg3;
always @(posedge sys_clk or negedge sys_rst) begin
if (!sys_rst)
reg1 <= 1'b0;
else
reg1 <= ~reg1;
end
always @(negedge reg1 or negedge sys_rst) begin
if (!sys_rst)
reg2 <= 1'b0;
else
reg2 <= ~reg2;
end
always @(negedge reg2 or negedge sys_rst) begin
if (!sys_rst)
reg3 <= 1'b0;
else
reg3 <= ~reg3;
end
assign out = {reg3,reg2,reg1};
endmodule
其实写完了看着吧真没啥,就是写了仨反转机而已,但一开始设计就是不知道咋写......捂脸。
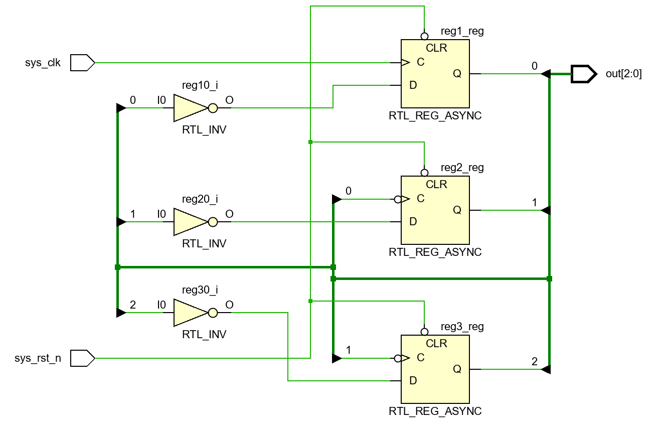
下面是vivado综合出来的硬件电路:
有点混乱......
不过可以看到对应FPGA的D触发器并没有Q非,而是在Q后面接一个反相器实现的。
一开始很久没看明白这破图里粗绿线还有黑三角啥意思,半天才看明白那是表示总线,总线上对应数字相连。黑三角代表总线与单根线的连接。(破涕为笑)
3.编写仿真文件
这次关于仿真文件说个新知识点(不算新吧,反正之前没这么用过):怎么实现CLK信号的连续反转捏?总不能无限的复制粘贴吧~
其实你只要复制粘贴一个周期(毕竟一个周期对了就行)
虽然理论可行,但总感觉差点意思。
确实,所以这里给大家介绍always语句的新用法,专门在tb里的用法:
cpp
always #延迟时间 语句;
这意思就是说always间隔一段延时时间,就执行一次后面的语句。
比如上面计数器的RTL代码对应的tb文件中的CLK信号就应该这么写(故意写这么长的句子哈哈):
cpp
always #10 sys_clk <= ~sys_clk;
这意思就是每隔10个时间单位 (不见得一定是1ns),sys_clk信号就反转一次。
时钟信号就这么完美的完成啦!开心~
下面是我写的tb文件:
cpp
`timescale 1ns/1ns
module tb_register();
reg sys_clk,sys_rst;
wire [2:0] out;
initial begin
sys_clk = 1'b0;
sys_rst = 1'b0;
#100
sys_rst = 1'b1;
end
always #10 sys_clk <= ~sys_clk;
register u_register(
.sys_clk(sys_clk),
.sys_rst(sys_rst),
.out(out)
);
endmodule
以下是我仿真出来的图,左边有对应名称:

相信大家都能自己走到这一步!
同步二进制计数器
接下来的电路会有一(亿?)点点小复杂......

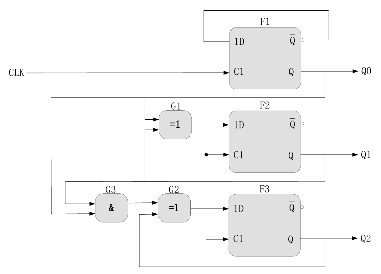
这是一个经典的由D触发器组成的同步二进制计数器。同步和异步的区别就在于时钟信号:所有触发器的时钟相同称为同步,反之亦然。
上图中G1、G2为异或门(XOR),G3为与门(AND)。
第一个D触发器很好理解,就是一个毫无特色的1位计数器。
为方便大家理解,真值表列举如下(假设三个触发器初始值为0):
| clk | Q0 |
|---|---|
| 0 | 0 |
| 1 | 1 |
| 2 | 0 |
| 3 | 1 |
接下来看第二个,其数据输入端为F1和它本身的异或。
第1个时钟到来时,Q0和Q1均为0,异或结果为0,F2寄存值为0.
第2个时钟到来时,Q0为1,Q1为0,异或结果为1,F2寄存值为1.
第3个时钟到来时,Q0为0,Q1为1,异或结果为1,F2寄存值为1.
列出真值表如下:
| clk | Q0 | Q1 |
|---|---|---|
| 0 | 0 | 0 |
| 1 | 1 | 0 |
| 2 | 0 | 1 |
| 3 | 1 | 1 |
可以看到,这个电路通过利用异或门非常巧妙的实现了二分频 (话说这是哪个天才想到的......)
既然可以通过异或门实现分频,那对于F3为什么又用了与门呢?咱们不妨再用异或门构尝试一下:若仅将Q2与Q3的异或结果输入F3,结果如何?
第1个时钟到来时,Q1和Q2均为0,异或结果为0,F3寄存值为0.
第2个时钟到来时,Q1为0,Q2为0,异或结果为0,F3寄存值为0.
第3个时钟到来时,Q1为1,Q1为0,异或结果为1,F3寄存值为1.
第4个时钟到来时,Q1为1,Q1为1,异或结果为0,F3寄存值为0.
真值表如下:
| clk | Q1 | Q2 |
|---|---|---|
| 0 | 0 | 0 |
| 1 | 0 | 0 |
| 2 | 1 | 0 |
| 3 | 1 | 1 |
| 4 | 0 | 0 |
| 5 | 0 | 0 |
| 6 | 1 | 0 |
| 7 | 1 | 1 |
可以看到,仅通过相同异或是无法对Q1再分频的。再准确点,Q1与Q2的周期是相同的(同为4个clk)。
那咋办捏?
我们再观察Q1和Q2的真值表,导致第四个clk到来时Q2反转的原因是Q1和Q2相同(同为1),然而之后的三个时钟周期Q2总是与Q1相同。所以,如果我们能够让Q2在第四个clk时把1保留下来,这事不就妥了吗?
那如何保持第四个clk时Q2的输出不变呢?我们现在在设计时序电路,对于时序电路最重要的就是观察利用每个时钟下状态。所以再回去瞅瞅Q0和Q1在第四个clk附近的真值表。
发现当第三个clk结束时Q0和Q1同为1。或者说,如果给Q0和Q1按上个与门,结果与Q1相同(即不影响Q1的结果)
所以如果我们将这个与门的输出接入F3,那么Q2的1就可以维持到第五个clk的到来。
再之后,由于Q2为1,它将与Q1总是不同,此时再利用异或门就可以持续维持1了。
| clk | Q0 | Q1 | Q2 |
|---|---|---|---|
| 0 | 0 | 0 | 0 |
| 1 | 1 | 0 | 0 |
| 2 | 0 | 1 | 0 |
| 3 | 1 | 1 | 0 |
| 4 | 0 | 0 | 1 |
| 5 | 1 | 0 | 1 |
| 6 | 0 | 1 | 1 |
| 7 | 1 | 1 | 1 |
在这里,我们巧妙的利用了时钟周期,并通过与门实现了Q2在第四个clk结束时状态的维持。
不过......
其实我现在也是在对照答案讲题而已(捂脸x3),至于D触发器的同步二进制计数器的设计逻辑至今也不知道,恳请路过的大佬给出指教(抱拳x3)......
接下来就可以开始编写RTL代码了,按照电路图写就号好:
还是希望大家先自己写......
cpp
module counter(
input sys_clk,
input sys_rst,
output [2:0] out
);
reg F1, F2, F3;
// 时序逻辑,在时钟边沿更新所有寄存器
always @(posedge sys_clk or negedge sys_rst) begin
if(!sys_rst) begin
// 复位时清零所有寄存器
F1 <= 1'b0;
F2 <= 1'b0;
F3 <= 1'b0;
end
else begin
// 每个时钟周期更新值,使用前一个状态计算新值
F1 <= ~F1; // F1 翻转
F2 <= F1 ^ F2; // F2 基于 F1 和自身前值更新
F3 <= (F1 & F2) ^ F3; // F3 基于 F1、F2 和自身前值更新
end
end
// 输出组合
assign out = {F3, F2, F1};
endmodule
仿真文件与异步计数器的完全相同(毕竟除了原理,两个计数器的工作流程完全一致),就不再水字数啦哈哈~
仿真出来的波形也完全一样,就不再贴图啦~
这两天常常思考同步和异步计数器再设计逻辑上的区别,这里浅谈一下个人感受。
异步计数器很简单,更像是无脑堆触发器。对于同步计数器而言,无论是时序还是逻辑完全上了一个档次。之前疑惑为啥非要整一个同步的呢?功能没区别逻辑却复杂了不少。但是FPGA之所以在算法上能够比微控制器快很多,就在于它没有复杂的机器周期,它几乎在一个晶振周期中完成全部算法。而同步计数器,从这个角度说,貌似更符合FPGA的设计本质。
还有这种方式?!
其实,计数器的设计完全不用这么复杂的......
(难道我们在C++里的计数器需要复杂的逻辑运算吗?)
看看这个:
cpp
module counter(
input sys_clk,
input sys_rst,
output reg [2:0] cnt
);
always@(posedge sys_clk or negedge sys_rst_n) begin
if(!sys_rst_n)
cnt <= 3'd0;
else
cnt <= cnt + 3'd1;
end
endmodule
哈哈~
如果有不明白或错误之处,也希望大家在评论区给出,帮助大家的同时也能再次提升自己对于FPGA和Verilog的理解,感谢大家!!
系列链接:
上一篇:Verilog和FPGA的自学笔记5------三八译码器(case语句与锁存器)
下一篇:码字ing......