函数是智能合约的基石,包含了丰富的特性和细节。我们将从基础到高级,逐一展开。
1. 函数的基本结构
一个 Solidity 函数的基本定义如下:
function 函数名([参数列表]) [可见性] [状态可变性] [函数修改器(多个)] [返回值]{函数体}
solidity
//函数定义的示例
function functionName(parameter1Type parameter1, parameter2Type parameter2, ...)
public
pure
returns (return1Type return1, return2Type return2, ...)
{
// 函数体
}
function: 声明函数的关键字。- 参数列表: 接收外部传入的数据,可选。
- 可见性 :
public,internal,private,external,定义了函数的可见性,缺省时默认为internal。 - 状态可变性 :
pure,view,默认(不写),payable,定义了函数是否会读取或修改合约状态。 - 函数修改器:修改器是一种特殊类型的函数,用于在目标函数执行前或执行后插入检查或逻辑
returns: 声明返回变量类型和名称(名称可选),可选。- 函数体 : 由花括号
{}包围,包含具体的执行逻辑。
状态可变性修饰符 (pure/view/payable) 和函数修改器在解析时被同等对待,它们之间的相对顺序编译器并不强制
2. 函数的可见性(Visibility)
可见性修饰符决定了谁可以调用这个函数。
-
public:- 函数是合约接口的一部分。
- 可以在内部调用,也可以通过消息调用从外部(包括其他合约)调用。
-
internal:- 函数只能在当前合约或其派生合约内部调用。
- 这是默认的可见性(如果未指定)。
-
private:- 函数只能在当前合约内部调用,不能被派生合约继承和调用。
- 用于封装内部实现细节。
-
external:- 函数是合约接口的一部分。
- 只能从外部调用 (通过其他合约或交易)。如果要在内部调用一个
external函数,必须使用this.functionName()。

示例:
solidity
pragma solidity ^0.8.0;
contract VisibilityBase {
// public - 最开放的可见性
function publicFunc() public pure returns (string memory) {
return "Public - 内外皆可调用";
}
// internal - 默认可见性,家族内部使用
function internalFunc() internal pure returns (string memory) {
return "Internal - 仅合约内部和子合约";
}
// private - 严格保密,仅本合约内部
function privateFunc() private pure returns (string memory) {
return "Private - 仅本合约内部";
}
// external - 专门对外服务
function externalFunc() external pure returns (string memory) {
return "External - 主要供外部调用";
}
// 测试内部调用
function testInternalCalls() public view {
publicFunc(); // ✅ OK
internalFunc(); // ✅ OK
privateFunc(); // ✅ OK
// externalFunc(); // ❌ 错误:不能直接内部调用
this.externalFunc(); // ✅ OK:通过this外部调用
}
}
contract VisibilityChild is VisibilityBase {
// 测试继承调用
function testInheritanceCalls() public view {
publicFunc(); // ✅ OK - 继承可用
internalFunc(); // ✅ OK - 继承可用
// privateFunc(); // ❌ 错误:private不继承
this.externalFunc(); // ✅ OK - 外部调用
}
}
contract ExternalCaller {
// 测试外部调用
function callExternal(address baseAddr) public view returns (string memory) {
VisibilityBase base = VisibilityBase(baseAddr);
base.publicFunc(); // ✅ OK
base.externalFunc(); // ✅ OK
// base.internalFunc(); // ❌ 错误:internal不能外部调用
// base.privateFunc(); // ❌ 错误:private不能外部调用
}
}
调用的external函数的 最佳实践:
solidity
contract BestPractice {
function externalFunction() external {}
// ✅ 大多数情况:使用 this. 语法
function normalCase() public {
this.externalFunction(); // 简洁明了
}
// ✅ 需要明确性时:使用类型转换
// 实际应用示例:
// 假设 addr 可能实现多个接口(如 ERC20 和 ERC721)
// 使用 IERC20(addr).transfer() 比直接调用更明确
function whenClarityNeeded() public {
BestPractice(address(this)).externalFunction(); // 更明确但冗长
}
}
3. 状态可变性(Mutability)
函数的状态可变性是函数签名的一部分,它定义了函数如何与区块链的状态进行交互。
它们是关键字,并且是互斥的,也就是说,一个函数一次只能使用一种状态可变性关键字(pure, view, payable 或无标记)
-
view:- 承诺不修改任何状态变量。
- 可以读取状态变量和
immutable变量。 - 在
view函数中修改状态会导致编译错误。
-
pure:- 承诺不读取也不修改任何状态变量。
- 只能使用传入的参数和函数内的局部变量进行计算,不能访问
msg.sender,block.timestamp等全局变量。 - 在
pure函数中读取状态会导致编译错误。
-
payable:- 函数可以接收以太币(ETH)。
- 如果函数需要接收 ETH,必须 标记为
payable,否则交易会被拒绝。
-
默认(不写):
- 函数可以读取和修改状态变量。

示例:
solidity
contract Mutability {
uint256 public data = 1;
function getData() public view returns (uint256) {
return data; // 只读,不修改
}
function double(uint256 x) public pure returns (uint256) {
return x * 2; // 与状态完全无关
}
function updateData(uint256 newData) public {
data = newData; // 修改状态
}
function receiveEther() public payable {
// 可以接收 ETH,通过 msg.value 获取金额
}
}
Gas消耗情况对比:

4. 函数修改器(modifier)
函数修改器是一种特殊的语法结构,用于在函数执行前或执行后自动插入检查逻辑或修改行为,特别适合用于权限控制、状态检查、输入验证和重入保护等场景。它可以被多个函数复用,提高代码的可读性和安全性。
函数修改器是一个语法糖(编译期间扩展到函数的实现),可以用私有函数实现类似效果
函数的状态可变性(pure/view/payable)和函数修改器是两个不同维度的概念。状态可变性是函数的固有属性,而函数修改器是附加在函数上的可执行逻辑块。函数修改器不是一种新的状态可变性类别。

基本语法
solidity
modifier modifierName(parameters) {
_; // 下划线表示原函数体的插入位置
}
简单示例: 重入保护
solidity
bool private locked;
modifier noReentrancy() {
require(!locked, "No reentrancy");
locked = true;
_;
locked = false;
}
复杂示例:完整的权限管理
solidity
pragma solidity ^0.8.0;
contract AccessControl {
address public owner;
mapping(address => bool) public admins;
mapping(address => bool) public managers;
bool public paused = false;
event OwnershipTransferred(address indexed previousOwner, address indexed newOwner);
constructor() {
owner = msg.sender;
admins[msg.sender] = true;
managers[msg.sender] = true;
}
// 多个修改器组合
modifier onlyOwner() {
require(msg.sender == owner, "Only owner");
_;
}
//访问控制:只有合约管理员可以调用的修改器
modifier onlyAdmin() {
require(admins[msg.sender], "Only admin");
_;
}
modifier onlyManager() {
require(managers[msg.sender], "Only manager");
_;
}
//状态检查:用来限制合约未暂停时才能调用的修改器
modifier whenNotPaused() {
require(!paused, "Contract paused");
_;
}
//输入验证:不能是0地址
modifier validAddress(address _address) {
require(_address != address(0), "Invalid address");
_;
}
// 使用多个修改器
function addAdmin(address newAdmin)
public
onlyOwner
validAddress(newAdmin)
whenNotPaused
{
admins[newAdmin] = true;
}
function addManager(address newManager)
public
onlyAdmin
validAddress(newManager)
whenNotPaused
{
managers[newManager] = true;
}
function pause() public onlyAdmin {
paused = true;
}
function unpause() public onlyAdmin {
paused = false;
}
function transferOwnership(address newOwner)
public
onlyOwner
validAddress(newOwner)
{
emit OwnershipTransferred(owner, newOwner);
owner = newOwner;
}
}
注意事项
- 下划线位置很重要 :
_;的位置决定了原函数体何时执行 - 修改器顺序:多个修改器从左到右依次执行
- Gas 消耗:复杂的修改器会增加 Gas 消耗
- 错误处理 :在修改器中使用
require或revert来抛出错误 - 状态变量访问:修改器可以访问和修改合约的状态变量
5. 特殊函数
getter函数(访问器)
不需要定义,所有public状态变量自动创建getter函数
构造函数(Constructor)
- 一个使用
constructor关键字声明的特殊函数。 - 在合约创建时仅执行一次。链上的字节码没有构造函数,而是执行构造函数之后的结果。
- 用于初始化合约的初始状态。
solidity
contract MyContract {
address public owner;
uint256 public createdAt;
constructor(uint256 _initialValue) {
owner = msg.sender;
createdAt = block.timestamp;
// ... 其他初始化逻辑
}
}
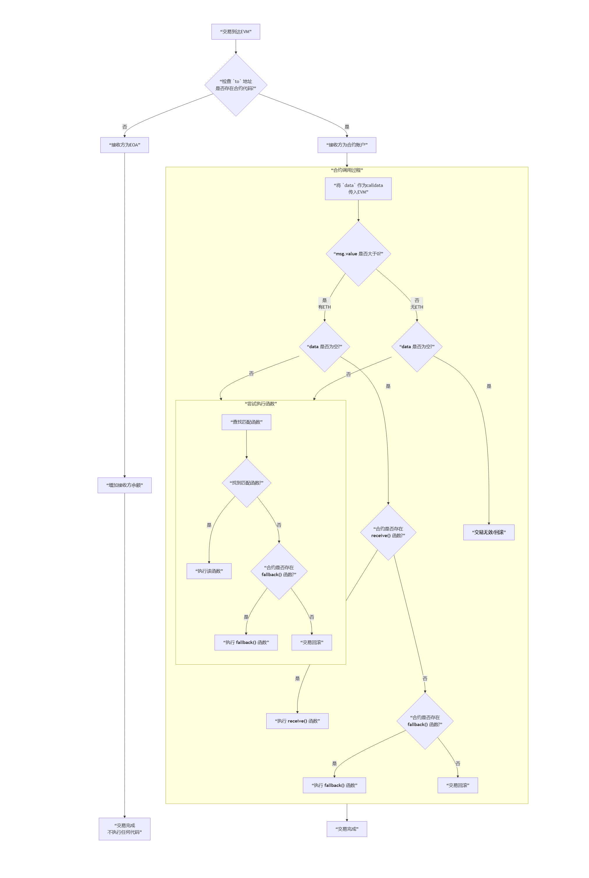
回调函数(Receive and Fallback)
-
receive(): 一个专门用于接收"空调用"(无数据)的以太币转账的函数。// ✅ 这是"空调用" (bool success, ) = target.call{value: 1 ether}(""); // ✅ transfer 和 send 也是空调用 target.transfer(0.5 ether); target.send(0.2 ether); -
fallback(): 当调用一个不存在的函数时,或者转账但没有receive()函数时,会执行此函数。
solidity
contract ReceiveFallback {
event Received(address sender, uint256 amount);
event FallbackCalled(bytes data);
// 当向合约发送纯 ETH(无数据)时调用
receive() external payable {
emit Received(msg.sender, msg.value);
}
// 当调用不存在的函数或发送纯 ETH(无数据)且没有 receive() 时调用
fallback() external payable {
emit FallbackCalled(msg.data);
}
}

Q: 如果to地址存在合约代码,msg.value > 0 且 data 不为空,但在合约中没有找到与 data 中函数选择器匹配的函数(比如存放的是转账备注),那么receive() 函数也不会触发吗?
A: 是的,不会触发。一旦 data 字段不为空,EVM 就进入了"函数调用模式",receive() 这个为"纯转账"设计的专用通道就关闭了。
Q: 是否可以理解为转账备注只能用于向EOA账户的转账呢?
A: 基本上可以这样理解。向合约账户发送带有 data 的 ETH 是一种危险的、通常是无意义的行为。
| 接收方类型 | 带有备注 (data 不为空) 的 ETH 转账 |
结果与建议 |
|---|---|---|
| EOA(外部账户) | 有意义且安全 | 推荐。ETH 成功转账,备注被永久记录在链上。接收方可以通过区块链浏览器查看备注。这是备注的标准用法。 |
| CA(合约账户) | 危险且通常无意义 | 强烈不推荐 。这是一种"盲发"行为。因为你无法预测合约的 fallback 函数会做什么: 1. 它可能正常接收 ETH,但忽略你的备注。 2. 它可能因为 fallback 函数逻辑复杂而消耗大量 Gas,导致失败。 3. 它可能拒绝接收,导致你的整个交易回滚。 备注信息对合约来说是不可见的 ,除非开发者特意在 fallback 函数中编写了解析 msg.data 的代码,但这极其罕见。 |
6. 函数参数与返回值
参数
- 参数可以像变量一样声明,它们的作用域在函数体内。
- 对于复杂类型(如数组、结构体),可以指定数据位置(
memory,calldata,storage)。
返回值
- 使用
returns关键字声明。 - 可以返回多个值。
- 返回值可以命名,命名后无需在函数体内显式返回变量(但仍可使用
return)。
solidity
contract ReturnExample {
// 返回多个未命名的值
function returnMultiple() public pure returns (uint256, bool, string memory) {
return (42, true, "hello");
}
// 返回多个命名的值
// 在函数体内,这些名字作为局部变量存在
function returnNamed() public pure returns (uint256 number, bool flag, string memory text) {
number = 100;
flag = false;
text = "world";
// 不需要显式的 return 语句,但也可以使用
// return (number, flag, text);
}
// 解构赋值:调用方可以按需接收返回值
function callOther() public pure {
(uint256 num, , string memory txt) = returnNamed(); // 只接收第一个和第三个返回值
}
}
7. 函数重载(Overloading)
合约中可以存在多个同名函数,但它们的参数类型或数量必须不同。
solidity
contract Overloading {
function add(uint256 a, uint256 b) public pure returns (uint256) {
return a + b;
}
// 重载:参数类型不同
function add(string memory a, string memory b) public pure returns (string memory) {
return string(abi.encodePacked(a, b));
}
// 重载:参数数量不同
function add(uint256 a, uint256 b, uint256 c) public pure returns (uint256) {
return a + b + c;
}
}
8. 函数调用
内部调用
- 在当前合约的上下文环境中直接执行,不会产生 EVM 调用(
CALL)。内部函数调用高效,在同⼀个 EVM 环境⾥,外部调⽤会切换上下⽂环境 - 例如:
functionA()。
外部调用
- 通过消息调用来执行另一个合约的函数。
- 会产生一个 EVM 调用(
CALL,DELEGATECALL等),会切换上下文(如msg.sender变为当前合约地址)。 - 例如:
otherContract.functionB()。
solidity
contract Callee {
function foo() public pure returns (string memory) {
return "Hello from Callee";
}
}
contract Caller {
// 通过接口进行外部调用
function callAnother(address _calleeAddress) public returns (string memory) {
Callee callee = Callee(_calleeAddress);
return callee.foo(); // 这是一个外部调用
}
}
使用 delegatecall
delegatecall是一种特殊的外部调用,它使用当前合约的存储,但执行目标合约的代码。- 常用于实现库和可升级合约模式。
solidity
contract Library {
function setNumber(uint256 _num) public {
// 注意:这个函数将修改调用者的存储,而不是本合约的存储
// 存储布局必须与调用者完全一致!
}
}
contract Caller {
uint256 public number;
address public libraryAddress;
function delegatecallSetNumber(uint256 _num) public {
(bool success, ) = libraryAddress.delegatecall(
abi.encodeWithSignature("setNumber(uint256)", _num)
);
require(success, "Delegatecall failed");
}
}
| 特性 | CALL |
DELEGATECALL |
STATICCALL |
|---|---|---|---|
| 执行上下文 | 目标合约的代码和存储 | 调用者合约的存储,目标合约的代码 | 目标合约的代码和存储 |
| 存储修改 | 修改目标合约的存储 | 修改调用者合约的存储 | ❌ 禁止任何状态修改 |
msg.sender |
调用者合约地址 | 原始交易发送者地址 | 调用者合约地址 |
address(this) |
目标合约地址 | 调用者合约地址 | 目标合约地址 |
msg.value |
✅ 可传递 ETH | ❌ 不能传递 ETH(自动为 0) | ❌ 不能传递 ETH(自动为 0) |
| Gas 成本 | 较高(2600+ gas) | 较高(2600+ gas) | 较高(2600+ gas) |
| 主要用途 | 普通合约间调用,ETH 转账 | 库模式,可升级合约,代码复用 | 只读调用,状态查询 |
| 状态修改权限 | 完全权限 | 完全权限(但修改调用者的存储) | ❌ 无权限 |
| 回滚影响 | 仅回滚目标合约的操作 | 回滚调用者合约的所有操作 | 仅回滚目标合约的操作 |
9. 最佳实践与安全考虑
-
使用
Checks-Effects-Interactions模式:- 先检查条件(Checks)。
- 然后更新状态变量(Effects)。
- 最后与其他合约交互(Interactions)。
- 这是防止重入攻击的关键。
-
小心重入攻击:
- 在与其他合约交互(发送 ETH 或调用未知函数)之前,完成所有状态更新。
- 使用 ReentrancyGuard 修饰器。
-
合理使用
payable:- 只有确实需要接收 ETH 的函数才标记为
payable,以减少攻击面。
- 只有确实需要接收 ETH 的函数才标记为
-
明确的可见性:
- 始终为每个函数显式指定可见性,不要依赖默认的
internal。
- 始终为每个函数显式指定可见性,不要依赖默认的
-
参数验证:
- 使用
require在函数开头验证输入参数和状态条件。
- 使用
总结
Solidity 函数是一个功能丰富且复杂的主题,涵盖了从基本的定义、可见性、状态可变性,到高级特性如修饰器、重载、特殊函数和底层调用。理解这些概念对于编写安全、高效和可维护的智能合约至关重要。