AI 基础设施指南:工具、框架与架构流程
本文涵盖 AI 基础设施的方方面面,从硬件加速、模型服务到监控与安全,提供了经过生产环境验证的工具、模式及策略。
构建稳健的 AI 基础设施,需要理解跨多个技术层级的理论基础与实际实现细节。本综合指南为各类规模 AI 系统的架构设计、部署及管理提供了权威参考------无论是实验性原型,还是服务数百万用户的企业级生产部署均可适用。
现代 AI 应用对基础设施提出了严苛要求:需承载大型语言模型的计算强度、多智能体系统的复杂性,以及交互式应用的实时性需求。核心挑战不仅在于选择合适的工具,更在于理解这些工具如何在整个技术栈中协同集成,从而交付可靠、可扩展且经济高效的解决方案。
本文涵盖 AI 基础设施的全维度内容,从硬件加速、模型服务到监控与安全,详细解析了经过生产环境验证的开源工具、架构模式及实施策略。
分层基础设施解析
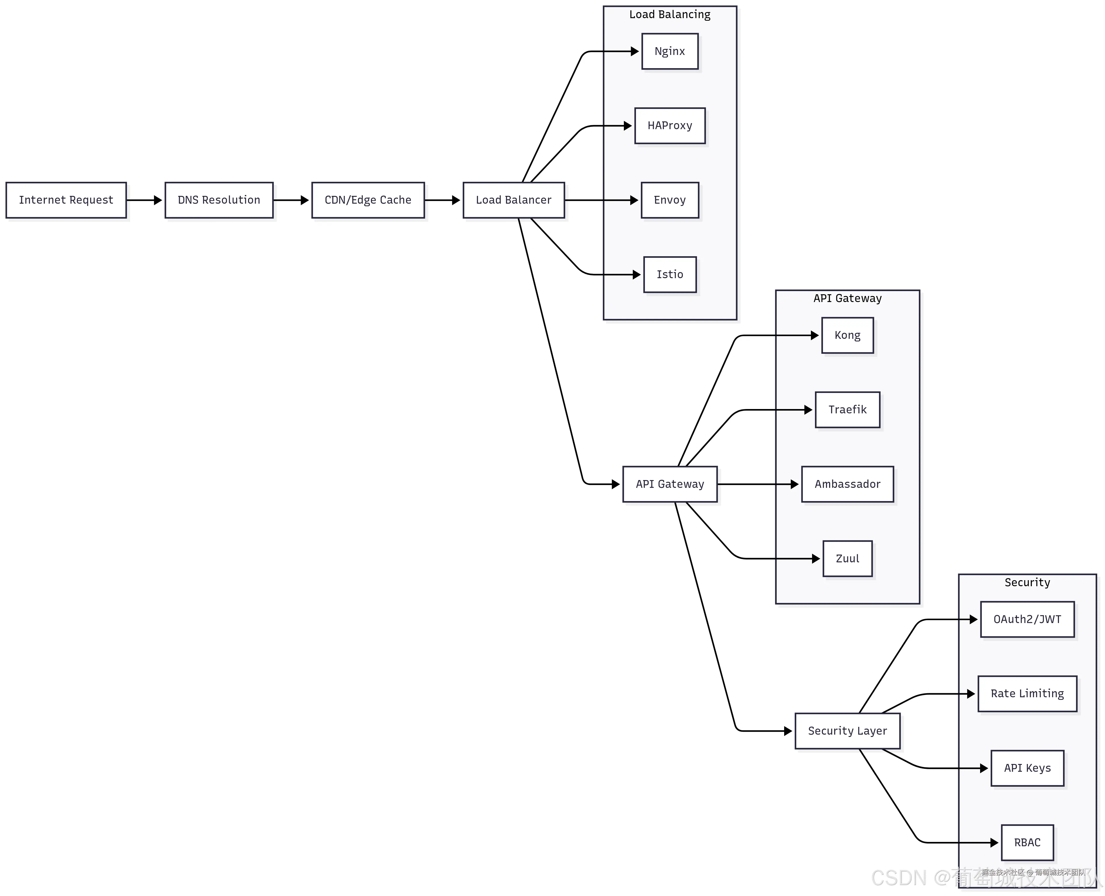
1. 应用网关层
应用网关层是 AI 基础设施的"前门",负责处理所有外部流量,并提供安全、限流、负载均衡等核心横切关注点。该层对生产部署至关重要------既能作为抵御恶意流量的第一道防线,又能确保合法请求的优化分发。
负载均衡
- Nginx
- HAProxy
- Envoy
- Istio
API 网关
- Kong
- Traefik
- Ambassador
- Zuul
安全机制
- OAuth2 / JWT
- API 密钥
- 基于角色的访问控制(RBAC)
- 限流安全层

AI 工作负载的负载均衡策略
Nginx 凭借其成熟的稳定性、详尽的文档及强大的配置能力,仍是负载均衡的首选工具。针对 AI 工作负载,Nginx 能高效处理其多样化的流量模式------从短时长的 API 调用到长时运行的流式响应。其上游模块支持复杂的健康检查,可精准检测 AI 服务是否过载或出现高推理延迟。
AI 模型服务配置示例:
Plaintext
upstream ai_models {
server model-server-1:8000 weight=3 max_fails=3 fail_timeout=30s;
server model-server-2:8000 weight=3 max_fails=3 fail_timeout=30s;
server model-server-3:8000 weight=2 max_fails=3 fail_timeout=30s;
}
server {
location /v1/chat/completions {
proxy_pass http://ai_models;
proxy_read_timeout 300s; # AI 推理的长超时设置
proxy_buffering off; # 启用流式响应
}
}
HAProxy 提供了对 AI 应用尤为实用的高级特性,包括连接池、熔断器,以及可监控推理延迟、队列深度等 AI 专属指标的复杂健康检查。其统计界面能实时展示流量分布及后端服务健康状态。
Envoy 在云原生环境中备受青睐,得益于其丰富的功能集及与服务网格技术的深度集成。针对 AI 应用,Envoy 的动态配置能力极具价值------可基于模型性能或容量变化实时调整路由规则。
API 网关的选择与配置
Kong 因丰富的插件生态在 AI 应用中脱颖而出,其插件包括专为 AI 工作负载设计的令牌计数限流、多模型 API 的请求/响应转换,以及 AI 指标的全面分析功能。Kong 的声明式配置方式,便于跨多个 AI 服务管理复杂的路由规则和安全策略。
Traefik 在容器化环境中表现卓越,具备自动服务发现能力。对于部署在 Kubernetes 中的 AI 应用,Traefik 可自动发现新的模型服务,并基于标签和注解配置路由规则,大幅降低运维开销。
AI API 网关的核心考量因素:
- 令牌感知限流:传统基于每秒请求数的限流方式不适用于 AI 应用------其计算成本随请求复杂度差异极大
- 流式响应支持:多数 AI 应用需要流式响应,网关层需提供专项处理能力
- 模型版本控制:API 网关应支持复杂路由规则,可基于请求头、用户细分或实验框架将流量导向不同模型版本
2. 服务编排层
服务编排层负责管理 AI 服务的复杂生命周期,涵盖从初始部署到自动扩缩容、滚动更新的全流程。该层对 AI 应用尤为关键,因其具有独特特性:高资源需求、长启动时间,以及基于推理需求(而非传统 Web 流量模式)的动态扩缩容需求。

Kubernetes 控制平面组件:etcd、API 服务器、调度器、控制器管理器 AI 专属插件:GPU 操作员(GPU Operator)、KServe、Seldon Core、Kubeflow 工作节点组件:kubelet、containerd、kube-proxy、CNI 插件 AI 工作负载:模型服务 Pod、训练任务、数据处理、向量数据库
面向 AI 工作负载的 Kubernetes 应用
Kubernetes 凭借强大的调度能力、丰富的生态系统及活跃的社区支持,已成为 AI 工作负载编排的事实标准。然而,AI 工作负载面临独特挑战,需在资源管理、调度策略及运维实践方面重点考量。
GPU 调度与管理
NVIDIA GPU Operator 简化了 Kubernetes 集群中的 GPU 管理------可自动安装和管理必要的驱动程序、运行时及监控工具。其支持 GPU 共享等高级特性,允许多个容器共享单个 GPU,这对未充分利用 GPU 容量的推理工作负载尤为实用。
核心配置示例:
YAML
apiVersion: v1
kind: Pod
spec:
containers:
- name: ai-inference
image: ai-model:latest
resources:
limits:
nvidia.com/gpu: 1
memory: 32Gi
requests:
nvidia.com/gpu: 1
memory: 16Gi
env:
- name: CUDA_VISIBLE_DEVICES
value: "0"
资源管理
AI 工作负载需要超越简单 CPU/内存限制的复杂资源管理策略,关键考量包括:
- 内存超配:AI 模型的内存使用模式通常可预测,支持可控的内存超配
- 启动时间优化:大型模型加载可能耗时数分钟,需采用模型预加载、预热池等策略
- 亲和性规则:确保相关服务(如模型服务器与向量数据库)就近部署,以优化性能
高级编排模式
KServe 提供了 Kubernetes 原生的机器学习模型部署与管理平台,支持金丝雀部署、A/B 测试及基于推理指标的自动扩缩容等高级特性。其抽象层使数据科学家无需深入掌握 Kubernetes 知识即可部署模型,同时为平台工程师提供资源分配和扩缩容策略的精细化控制能力。
Seldon Core 提供企业级模型服务能力,支持复杂推理图、可解释性分析及漂移检测。其架构支持多模型链式部署,可基于实时性能指标或业务规则做出路由决策。
3. AI 服务层架构
AI 服务层是 AI 基础设施的核心,承载着实际的智能能力。该层包含模型服务引擎、智能体编排系统及工具集成框架,支撑复杂 AI 工作流的运行。其架构直接影响 AI 应用的用户体验、系统性能及运维复杂度。

模型服务引擎深度解析
vLLM 凭借创新的分页注意力(PagedAttention)算法和连续批处理能力,已成为高吞吐量 LLM 推理的首选方案。分页注意力通过将注意力键值对存储在非连续内存块中(类似操作系统管理虚拟内存的方式),消除了内存碎片,相比传统方法可减少高达 50% 的内存占用,从而支持更大批处理量和更高的 GPU 利用率。
连续批处理特性允许请求到达后立即处理,而非等待固定批大小,在保持高吞吐量的同时显著降低平均延迟。对于生产部署,vLLM 支持跨多 GPU 的张量并行,可服务单 GPU 内存无法容纳的大型模型。
配置示例:
Python
from vllm import LLM, SamplingParams
llm = LLM(
model="meta-llama/Llama-2-70b-chat-hf",
tensor_parallel_size=4, # 使用 4 块 GPU
max_model_len=4096,
gpu_memory_utilization=0.9
)
sampling_params = SamplingParams(
temperature=0.8,
top_p=0.95,
max_tokens=512
)
Hugging Face 的文本生成推理(TGI)提供生产级模型服务,具备全面监控、流式响应及兼容 OpenAI 的 API 等企业级特性。TGI 在运维简化和监控需求优先的环境中表现突出,内置指标采集、健康检查功能,并支持与主流可观测性工具集成。
Ollama 因其简洁性和全面的模型管理能力,在边缘部署和开发环境中广受青睐。它可自动处理模型下载、量化及优化,非常适合易用性优先于极致性能的场景。
智能体编排系统
LangChain 为构建 AI 智能体提供了最全面的生态系统,支持与工具、数据源及模型提供商的广泛集成。其模块化架构允许开发者通过可复用组件构建复杂工作流,同时详尽的文档和社区支持降低了不同 AI 专业水平开发者的使用门槛。
生产部署中的核心 LangChain 组件:
- 链(Chains):针对问答、摘要等常见场景的预构建工作流
- 智能体(Agents):可推理工具使用方式并规划多步骤工作流的系统
- 内存(Memory):用于存储对话历史和学习信息的持久化存储
- 回调(Callbacks):用于监控、日志记录及自定义业务逻辑的钩子函数
CrewAI 专注于多智能体场景,支持不同 AI 智能体协作解决复杂问题。其基于角色的设计支持复杂团队协作模式------智能体具备专业能力,可相互委派任务,这对需要多领域专家参与的复杂企业级工作流尤为重要。
微软的 AutoGen 提供了对话式 AI 系统框架,支持多智能体通过双向对话解决问题。其优势在于需要不同 AI 视角进行协商、辩论或协作解决问题的场景。
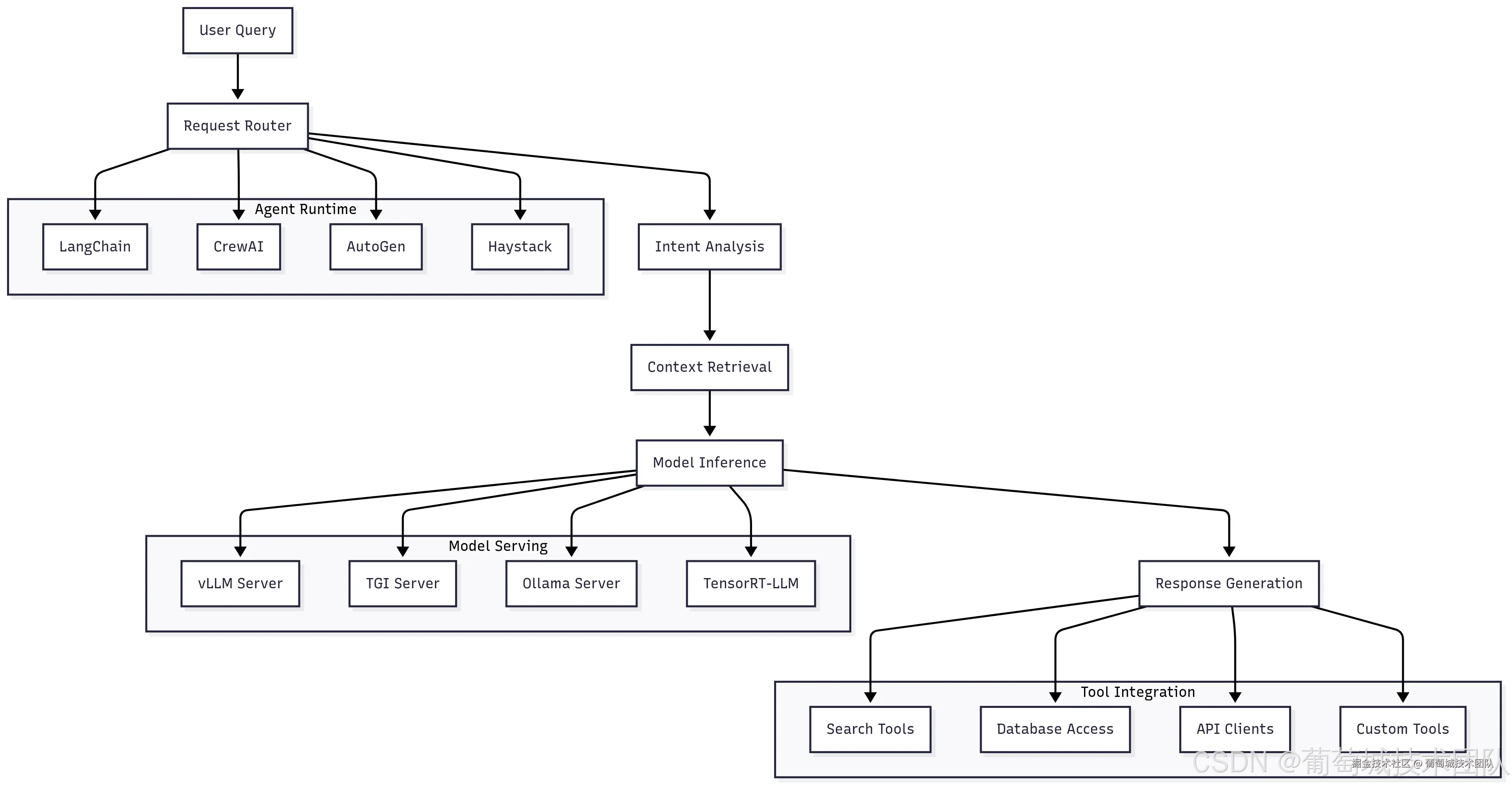
4. 集成工具的完整推理流程
理解完整的推理流程对于优化性能、调试问题及设计稳健的 AI 系统至关重要。该流程涵盖从请求验证到响应交付的全链路,每个阶段均存在性能优化空间。

用户请求流程:API 网关 → 请求路由器 → 验证服务 → 队列管理器 → 意图分析 → 上下文检索 → 模型推理 → 工具执行(如需)→ 响应合成 → 响应缓存 → 最终响应 关键组件:GPU 加速推理、外部 API 调用、Redis / Memcached 缓存
请求处理流水线
输入验证阶段对安全性和性能均至关重要。对于 AI 应用,验证不仅涵盖传统 Web 应用的关注点,还包括:
- 令牌计数估算:防止请求超出模型上下文限制
- 内容安全:筛查潜在有害或不当内容
- 格式验证:确保请求符合预期 schema
Pydantic 凭借强大的类型系统和验证规则,为 AI 应用提供了出色的验证支持:
Python
from pydantic import BaseModel, Field, validator
from typing import List, Optional
class ChatRequest(BaseModel):
messages: List[dict] = Field(..., min_items=1, max_items=100)
max_tokens: Optional[int] = Field(512, gt=0, le=4096)
temperature: float = Field(0.7, ge=0.0, le=2.0)
@validator('messages')
def validate_messages(cls, v):
total_tokens = estimate_tokens(v)
if total_tokens > 8000:
raise ValueError('消息总令牌数超出限制')
return v
上下文检索与 RAG 实现
检索增强生成(RAG)已成为生产级 AI 应用的核心组件,使模型能够访问最新信息和领域专属知识。上下文检索阶段涉及多项复杂操作:
- 向量相似度搜索:将用户查询转换为嵌入向量,从向量数据库中查找语义相似的文档。嵌入模型的选择对检索质量影响显著,OpenAI 的 text-embedding-3 及开源替代方案(如 BGE)均表现出优异性能。
- 混合搜索:结合向量相似度与传统关键词搜索以提升召回率。该方法对包含特定术语或专有名词的查询尤为有效------此类内容在向量嵌入中可能表示不足。
- 重排序:使用专用模型对检索到的文档按查询相关性重新排序。来自 sentence-transformers 库的交叉编码器模型可显著提升检索质量,但会增加额外计算开销。
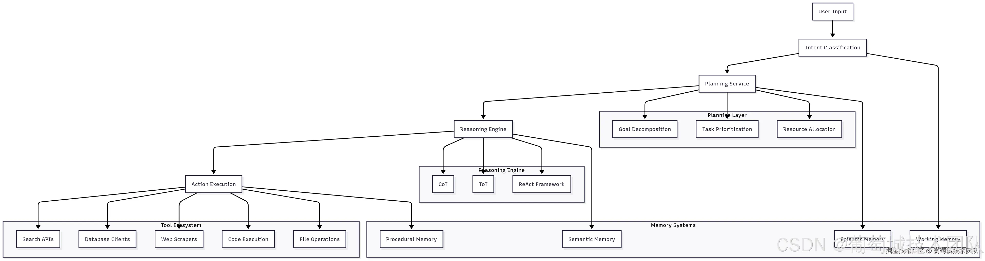
5. 集成基础设施的智能体架构流程
AI 智能体代表了 AI 应用的下一代演进------超越简单问答,迈向具备复杂推理和行动能力的系统。智能体的基础设施需求比传统模型服务更为复杂,因其需要编排多个服务、维护长对话状态,并与外部系统集成。

用户输入流程:用户输入 → 意图分类 → 规划服务 → 智能体执行 → 响应输出
智能体规划与推理系统
规划服务负责将复杂用户请求分解为可执行的子任务,包括理解用户意图、识别达成目标所需步骤,以及创建考虑可用资源和潜在故障模式的执行计划。
现代规划系统采用融合经典 AI 规划技术与 LLM 推理的复杂算法,需重点考量:
- 任务依赖:部分子任务需在其他任务完成后执行
- 资源约束:可用工具、API 限流及计算资源限制
- 不确定性处理:计划需能抵御故障和意外情况
- 优化目标:平衡结果的速度、成本与质量
推理引擎采用不同的认知架构解决问题:
- 思维链(CoT)提示:引导模型逐步推理,显著提升复杂问题的解决能力。基础设施需支持流式响应,以向用户展示推理过程。
- 思维树(ToT):同时探索多条推理路径,维护可能的解决方案树,并通过搜索算法寻找最优路径。该方法需更多计算资源,但能显著提升复杂问题的解决方案质量。
- 反应式推理(ReAct):交替进行推理与行动,允许智能体在推进解决方案的过程中收集信息并完善理解。该方法需要复杂的状态管理和工具集成能力。
工具集成架构
- 工具发现与注册:生产级智能体系统需具备动态工具发现机制,支持在不中断系统的情况下添加新能力。通常通过服务注册中心实现------工具可在此注册自身能力、输入/输出 schema 及运行特性。
- 工具执行沙箱:当智能体可执行任意工具时,安全性至关重要。容器化、网络隔离和资源限制是防止恶意或存在漏洞的工具危害系统安全与稳定性的核心手段。
- 工具性能监控:每个工具集成点均需监控性能、可靠性和成本指标,这些数据将反馈至规划系统,为工具选择决策提供依据。
结语
本文作为 AI 基础设施系列文章的第二篇,详细解析了 AI 基础设施栈的部分核心层级------从 AI 网关、负载均衡、服务编排,到 AI 服务层架构,再到推理流程与智能体架构流程。系列后续文章将聚焦 AI 基础设施的计算、存储和可观测性栈,涵盖遥测、合规性、安全性、性能优化等关键主题,并提供更深入的优化解析。