2025 年 9 月 16 日,Oracle 正式发布了 Java 25 版本,这是 Java 时隔两年发布的又一个 LTS 版本,上一个 LTS 版本是 2023 年 9 月 19 日发布的 Java 21:

还记得当年发布 Java 21 的时候,市场反响很大,它被认为是最近几年内最为重要的版本,带来了一系列重要的功能和特性,包括:记录模式,switch 模式匹配,字符串模板,分代式 ZGC,不需要定义类的 Main 方法,等等等等,不过其中最为重要的一项,当属由 Loom 项目 发展而来的 虚拟线程。Java 程序一直以文件体积大、启动速度慢、内存占用多被人诟病,但是有了虚拟线程,再结合 GraalVM 的原生镜像,我们就可以写出媲美 C、Rust 或 Go 一样小巧灵活、高性能、可伸缩的应用程序。
转眼间,距离 Java 25 的发布已经 1 个多月了,网上相关的文章也已经铺天盖地,为了不使自己落伍,于是便打算花点时间学习一下,顺便看看我之前写的 Java 21 的学习笔记,重温下 Java 21 的相关知识。
尽管在坊间一直流传着 版本任你发,我用 Java 8 这样的说法,但是作为一线 Java 开发人员,最好还是紧跟大势,未雨绸缪,有备无患。而且最重要的是,随着 Spring Boot 2.7.18 的发布,2.x 版本将不再提供开源支持,而 3.x 不支持 Java 8,最低也得 Java 17,所以仍然相信这种说法的人除非不使用 Spring Boot,要么不升级 Spring Boot,否则学习 Java 新版本都是势在必行。
特性一览
接下来,我们先来看下 Java 21 的全部特性,包括下面 15 个 JEP:
- 430: String Templates (Preview)
- 431: Sequenced Collections
- 439: Generational ZGC
- 440: Record Patterns
- 441: Pattern Matching for
switch - 442: Foreign Function & Memory API (Third Preview)
- 443: Unnamed Patterns and Variables (Preview)
- 444: Virtual Threads
- 445: Unnamed Classes and Instance Main Methods (Preview)
- 446: Scoped Values (Preview)
- 448: Vector API (Sixth Incubator)
- 449: Deprecate the Windows 32-bit x86 Port for Removal
- 451: Prepare to Disallow the Dynamic Loading of Agents
- 452: Key Encapsulation Mechanism API
- 453: Structured Concurrency (Preview)
由于内容较多,我将分成几篇来介绍,这是第一篇,先学习下 431 和 449 两个简单的特性。
有序集合
Java 集合框架(Java Collections Framework,JCF) 为集合的表示和操作提供了一套统一的体系架构,让开发人员可以使用标准的接口来组织和操作集合,而不必关心底层的数据结构或实现方式。JCF 的接口大致可以分为 Collection 和 Map 两组,一共 15 个:

在过去的 20 个版本里,这些接口已经被证明非常有用,在日常开发中发挥了重要的作用。那么 Java 21 为什么又要增加一个新的 有序集合(Sequenced Collections) 接口呢?
不一致的顺序操作
这是因为这些接口在处理集合顺序问题时很不一致,导致了无谓的复杂性,比如要获取集合的第一个元素:
| 获取第一个元素 | |
|---|---|
| List | list.get(0) |
| Deque | deque.getFirst() |
| SortedSet | sortedSet.first() |
| LinkedHashSet | linkedHashSet.iterator().next() |
可以看到,不同的集合有着不同的实现。再比如获取集合的最后一个元素:
| 获取最后一个元素 | |
|---|---|
| List | list.get(list.size() - 1) |
| Deque | deque.getLast() |
| SortedSet | sortedSet.last() |
| LinkedHashSet | - |
List 的实现显得非常笨重,而 LinkedHashSet 根本没有提供直接的方法,只能将整个集合遍历一遍才能获取最后一个元素。
除了获取集合的第一个元素和最后一个元素,对集合进行逆序遍历也是各不相同,比如 NavigableSet 提供了 descendingSet() 方法来逆序遍历:
java
for (var e : navSet.descendingSet()) {
process(e);
}
Deque 通过 descendingIterator() 来逆序遍历:
java
for (var it = deque.descendingIterator(); it.hasNext();) {
var e = it.next();
process(e);
}
而 List 则是通过 listIterator() 来逆序遍历:
java
for (var it = list.listIterator(list.size()); it.hasPrevious();) {
var e = it.previous();
process(e);
}
由此可见,与顺序相关的处理方法散落在 JCF 的不同地方,使用起来极为不便。于是,Java 21 为我们提供了一个描述和操作有序集合的新接口,这个接口定义了一些与顺序相关的方法,将这些散落在各个地方的逻辑集中起来,让我们更方便地处理有序集合。
统一的有序集合接口
与顺序相关的操作主要包括三个方面:
- 获取集合的第一个或最后一个元素
- 向集合的最前面或最后面插入或删除元素
- 按照逆序遍历集合
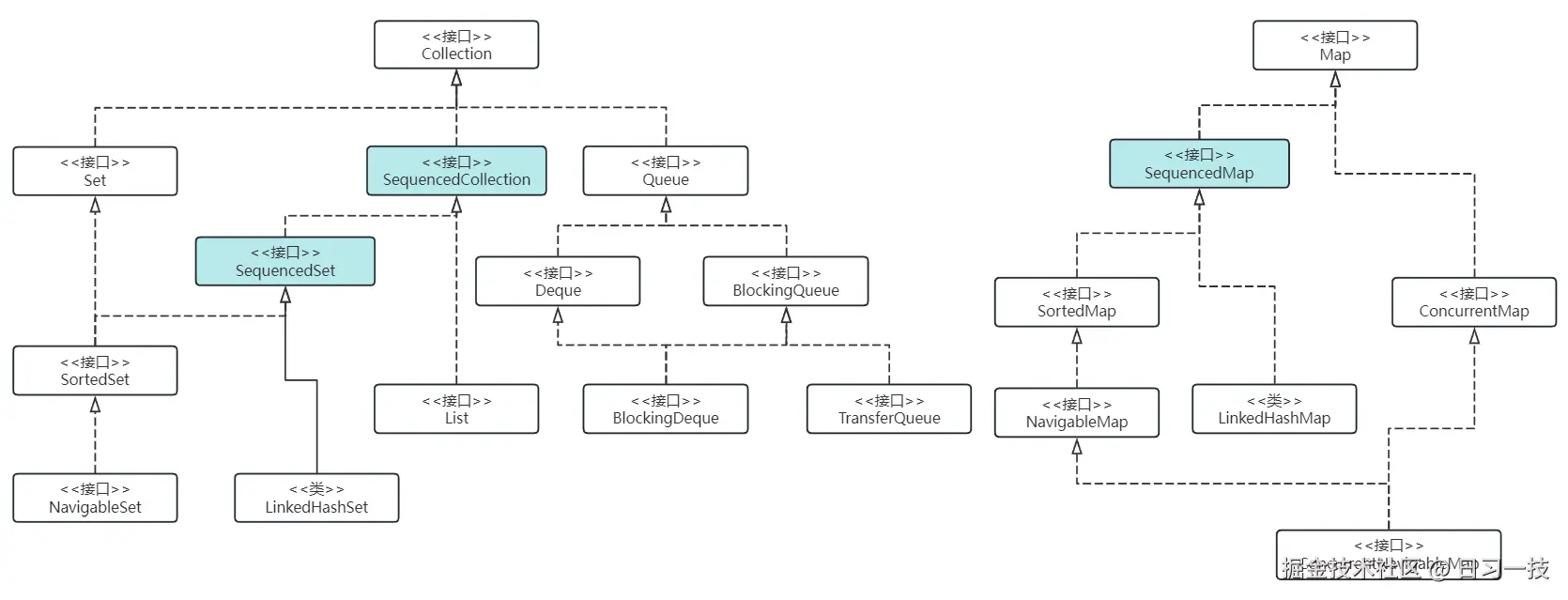
为此,Java 21 新增了三个有序接口:SequencedCollection、SequencedSet 和 SequencedMap,他们的定义如下:
java
interface SequencedCollection<E> extends Collection<E> {
SequencedCollection<E> reversed();
void addFirst(E);
void addLast(E);
E getFirst();
E getLast();
E removeFirst();
E removeLast();
}
interface SequencedSet<E> extends Set<E>, SequencedCollection<E> {
SequencedSet<E> reversed();
}
interface SequencedMap<K,V> extends Map<K,V> {
SequencedMap<K,V> reversed();
SequencedSet<K> sequencedKeySet();
SequencedCollection<V> sequencedValues();
SequencedSet<Entry<K,V>> sequencedEntrySet();
V putFirst(K, V);
V putLast(K, V);
Entry<K, V> firstEntry();
Entry<K, V> lastEntry();
Entry<K, V> pollFirstEntry();
Entry<K, V> pollLastEntry();
}
他们在 JCF 大家庭中的位置如下图所示:

有了这些接口,对于所有的有序集合,我们都可以通过下面的方法来获取第一个和最后一个元素:
java
System.out.println("The first element is: " + list.getFirst());
System.out.println("The last element is: " + list.getLast());
逆序遍历也变得格外简单:
java
list.reversed().forEach(it -> System.out.println(it));
弃用 Windows 32-bit x86 移植,为删除做准备
这个特性比较简单。随着 64 位架构的普及,32 位操作系统逐渐被淘汰,比如微软从 Windows 10 开始就只提供 64 位版本了,Windows 10 将是最后一个支持 32 位的 Windows 操作系统,而且 2025 年 10 月后将不再支持。
64 位架构相比于 32 位,在性能和安全方面都有巨大的提升。比如 64 位架构可以提供更大的内存地址空间,从而提高应用程序的性能和扩展性,同时它也引入了更多的保护机制,提高了应用程序的安全性。
但由于架构的差异,同时兼容 32 位和 64 位需要不少的维护成本,很多 Java 的新特性已经不支持 32 位系统了,比如虚拟线程,所以弃用 32 位势在必行。
在 Windows 32-bit x86 系统下构建 Java 21 的源码将报如下错误:
vbnet
$ bash ./configure
...
checking compilation type... native
configure: error: The Windows 32-bit x86 port is deprecated and may be removed in a future release. \
Use --enable-deprecated-ports=yes to suppress this error.
configure exiting with result code 1
$
暂时可以通过 --enable-deprecated-ports=yes 参数来解决:
ini
$ bash ./configure --enable-deprecated-ports=yes
小结
从今天开始,我将和大家一起踏上 Java 新特性的学习之旅,我们先从 Java 21 的 15 个 JEP 开始,这些特性涵盖了从简单的语言特性到复杂的运行时优化等多个方面,值得每一个 Java 开发人员学习和了解。
本篇作为系列的第一篇,学习了其中的两个简单特性:有序集合(Sequenced Collections) 和 弃用 Windows 32-bit x86 移植。
- 有序集合的引入解决了 Java 集合框架长期存在的不一致问题,通过提供统一的顺序操作接口,使得处理集合的第一个和最后一个元素、逆序遍历等操作变得简洁统一;
- 而 Windows 32-bit 支持的移植弃用则进一步精简了 Java 的维护成本,让团队能够更专注于高价值的功能开发;
在后续的篇章中,我们将深入探讨其他更加强大和复杂的特性,包括字符串模板、记录模式、虚拟线程等,敬请期待。
欢迎关注
如果这篇文章对您有所帮助,欢迎关注我的同名公众号:日习一技,每天学一点新技术。
我会每天花一个小时,记录下我学习的点点滴滴。内容包括但不限于:
- 某个产品的使用小窍门
- 开源项目的实践和心得
- 技术点的简单解读
目标是让大家用5分钟读完就能有所收获,不需要太费劲,但却可以轻松获取一些干货。不管你是技术新手还是老鸟,欢迎给我提建议,如果有想学习的技术,也欢迎交流!