

1. 项目简介
随着我国煤矿产业的持续发展,煤矿监测监控系统在保障安全生产方面发挥着越来越重要的作用。技术进步使得该系统在构架和功能上不断完善,显著提升了煤矿安全生产水平。然而,面对日益复杂的矿井环境和生产需求,现有系统仍面临诸多挑战,如技术瓶颈、运行维护难题以及安全生产管理的压力。未来,通过技术创新与升级,实现智能化、信息化发展,以及安全生产监测监控体系的建设,将为煤矿监测监控系统带来更加广阔的发展前景。
2. 监测目的
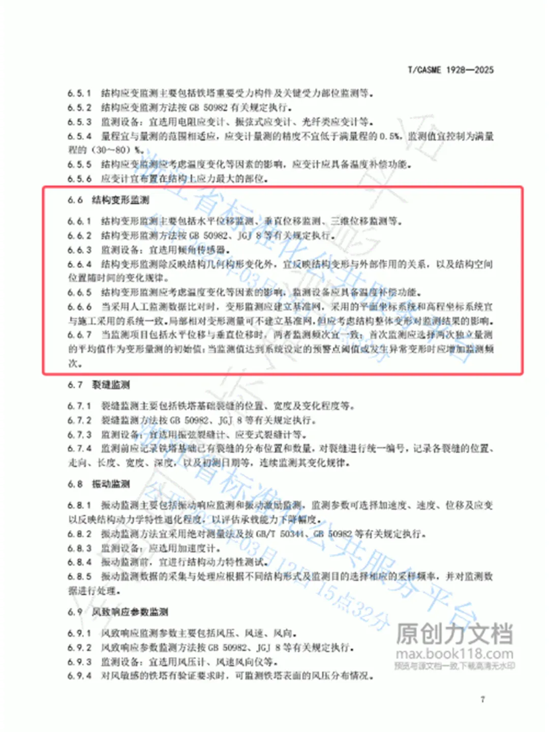
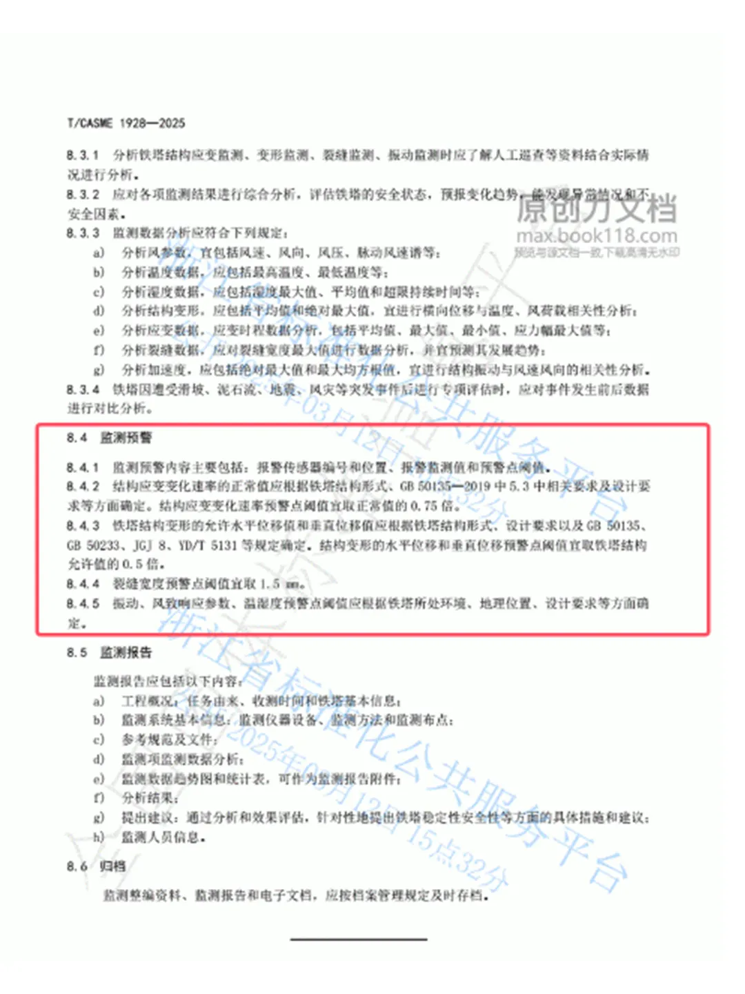
电力铁塔是承载电力供应的重要设施,它的安全性需要得到可靠的保障。但是,铁塔一般安装在室外,分布广泛,且有很多安装在偏远地区,容易受到自然、人力的影响和破坏。因此需要使用辅助的方法实时监控通信塔的状态,对于可能出现的问题实现提前预警,起到保护铁塔的作用。
3. 点位布设




无线倾角加速度监测点布设
本方案拟布设无线倾角加速度自动化监测点共24个,每个监测点布设如下:

4. 测点统计

5. 现场图片






6. 岩创可视化平台数据展示



本项目通过岩创可视化云平台观查数据,根据设置报警值,数据变化达到预警值时通过短信、电话等方式及时通知,提供有效预警,提高了煤矿铁塔管理的效率和安全性,构建一个全面的安全监测体系;同时还促进了绿色矿山建设,通过减少生态破坏和环境污染,推动矿业行业的绿色低碳循环发展;我们将持续创新,以提供更有力的技术保障。